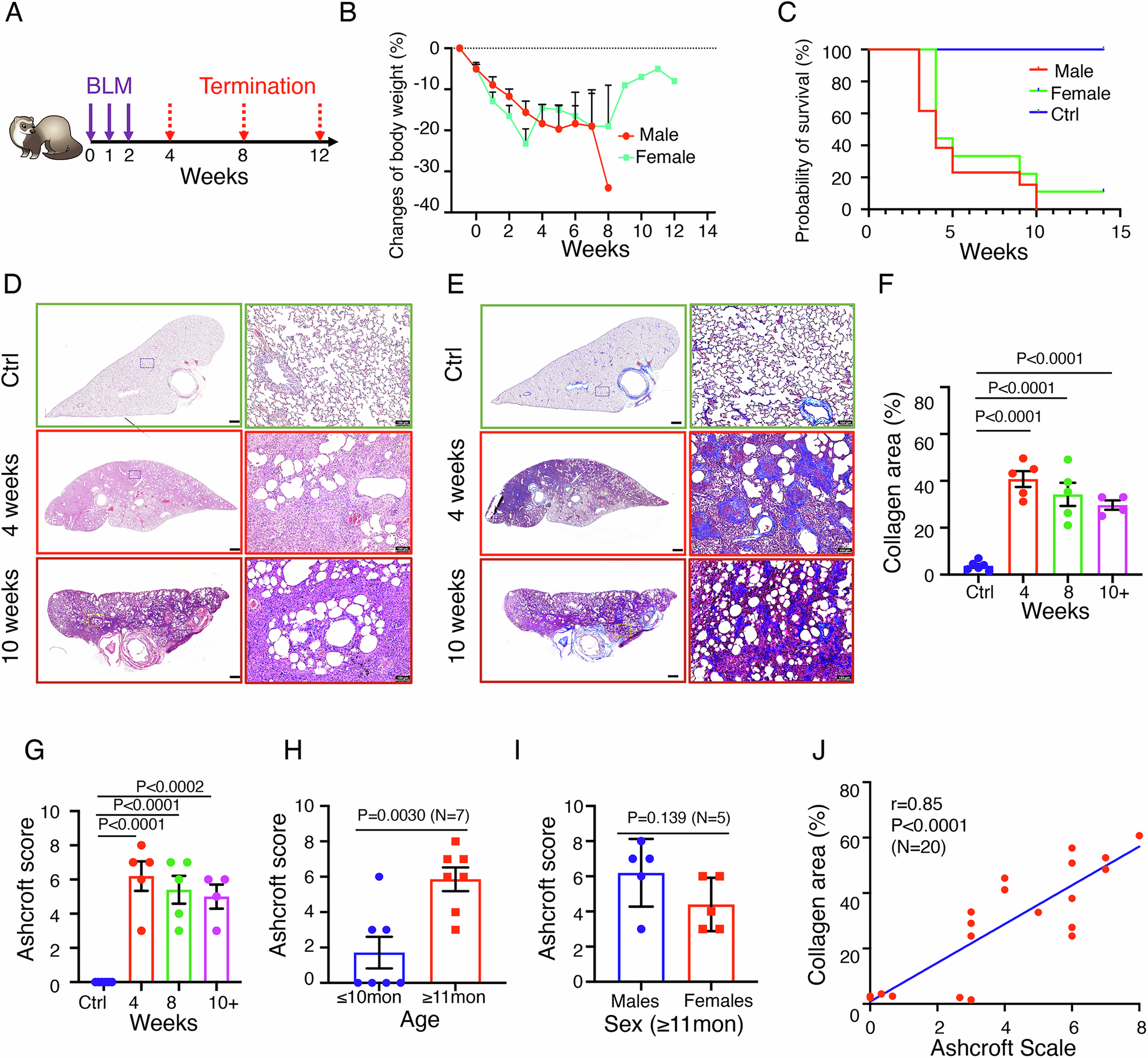
Fig. 1: Bleomycin challenge in ferrets induces pulmonary fibrosis.
From: Ferret model of bleomycin-induced lung injury shares features of human idiopathic pulmonary fibrosis

A Schema representing the experimental timelines for bleomycin-induced PF in ferrets. Ferrets received 3 bleomycin (BLM) doses intratracheally at 1-week intervals (purple arrows), and lung tissues were harvested and analyzed at 4, 8, or 12 weeks (red arrows) after the first bleomycin challenge. Healthy age- and sex-matched ferrets treated with saline served as controls. B Curves of changes in body weight for male and female ferrets up to 13 weeks after the first bleomycin exposure. Data represents the mean ± SEM. C Kaplan–Meier survival curve for male and female ferrets up to 14 weeks after the first bleomycin exposure. D Representative images of H&E-stained lungs from control and bleomycin-challenged ferrets at the indicated timepoints. E Representative images of Masson’s trichrome stained lungs (for collagen deposition) from control and bleomycin-challenged ferrets at the indicated timepoints. Images in right panels of D and E are enlargements of boxed areas in the images at left. F Quantification of % collagen area as determined from Masson’s trichrome-stained images from control and bleomycin-injured ferrets at the indicated timepoints. G Ashcroft scores in bleomycin-challenged ferrets at 4, 8 and 10+ weeks. H Ashcroft scores in ferrets ≤10 months and ≥11 months old, following challenge with bleomycin (P = 0.0030, N = 7). I Ashcroft scores in male vs. female ferrets challenged with bleomycin (P = 0.139, N = 5). J Collagen deposition as a function of Ashcroft score in lungs from ferrets challenged with bleomycin, as determined by analysis of the Pearson correlation coefficient (r) (r = 0.85, P < 0.0001, N = 20). Data in F–I represent the mean ± SEM. Statistical significance was calculated using One-way ANOVA, followed by Dunnett’s comparison test, with (N) denoted in the graph. Data for individual ferrets are represented by dots. Scale bars in D and E equal 2 mm (left panels) or 100 μm (right panels).