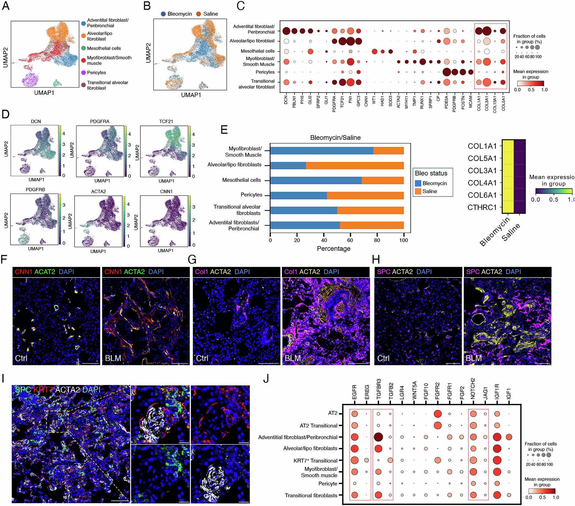
Fig. 7: Bleomycin challenge leads to an increase in number of collagen-producing fibroblasts.
From: Ferret model of bleomycin-induced lung injury shares features of human idiopathic pulmonary fibrosis

A UMAP showing annotated mesenchymal cell subtypes snRNA-seq data. B UMAPs showing differences in types and proportion of mesenchymal cells between ferrets treated with bleomycin and saline. C Dot plot showing the frequency of expression of markers of cell types and transitional cell states. D UMAPs showing expression of the DCN, PDGFRA, TCF21, PDGFRB, ACAT2 and CNN1 genes. E Bar plots showing the proportion of each mesenchymal-cell subtype in bleomycin- and saline-treated lungs (Left panel). Heatmaps of the differential expression of collagen genes in bleomycin- and saline-treated ferret lungs (Right panel). F Representative IF images showing co-staining of ACTA2 (green) and CNN1 (red) in saline control (left panel) and bleomycin-injured (right panel) ferret lungs. G Representative IF images of co-staining of Collagen1 and ACTA2 in bleomycin-injured (right panel) and saline control (left panel) lungs. H Representative IF image of co-staining of SPC and ACTA2 in saline control (left panel) and bleomycin-treated (right panel) ferret lungs. I Representative IF image of co-staining for SPC (green), KRT7 (red), and ACTA2 (white) in bleomycin-treated ferret lung. Inset indicates enlarged region and individual channels of regions marked by dashed box. DAPI-nuclei (blue). Scale bars in E–I equal 100 µm; in enlarged panels in (I), they equal 20 µm. J Dot plot showing the ligands and receptor expressed by respective cell types.