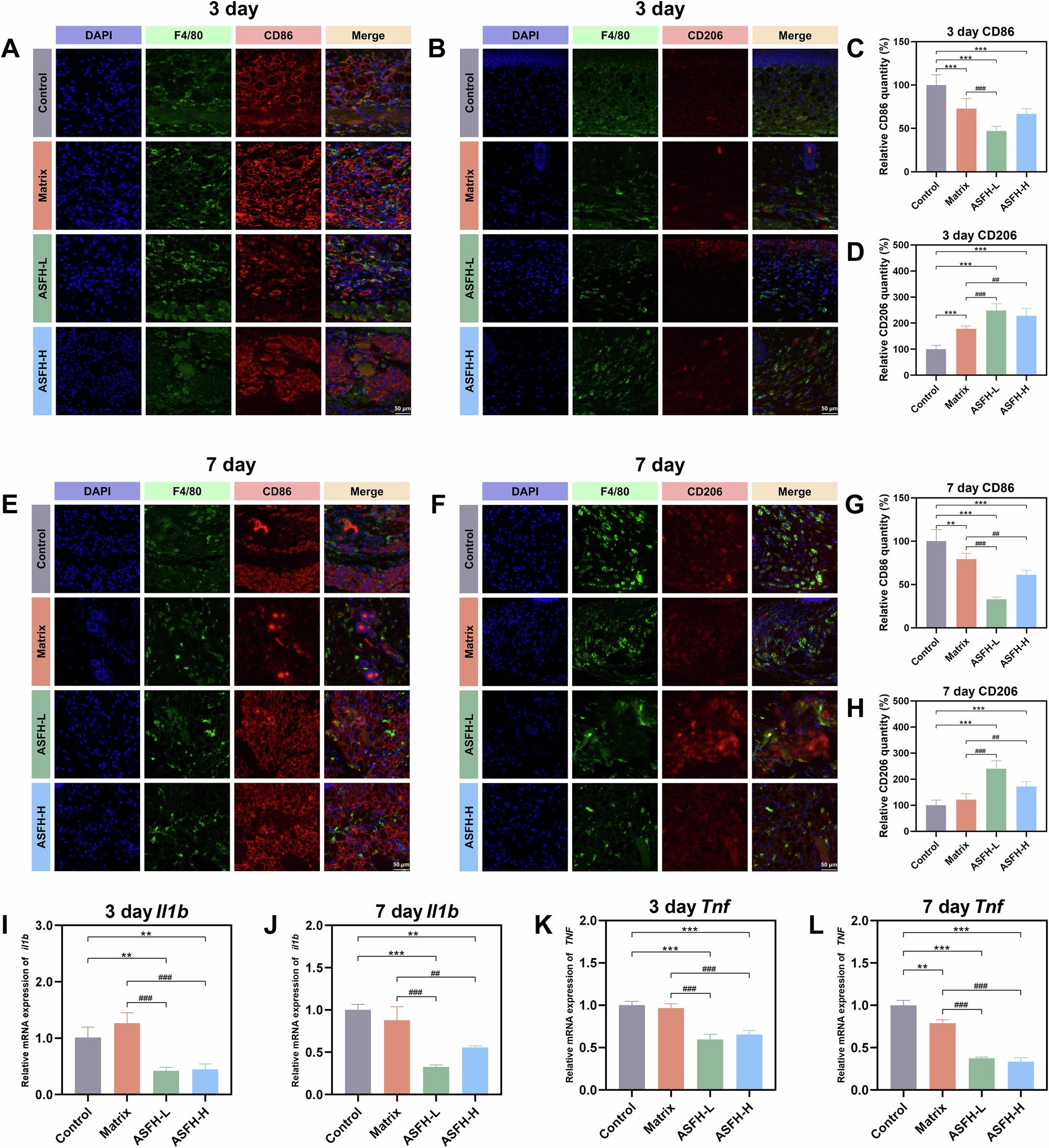
Fig. 8: In vivo anti-inflammatory effects and macrophage polarization.

A, B, E, F Representative immunofluorescence images of wound sections at days 3 (A, B) and 7 (E, F) stained for macrophage markers. F4/80 (green) labels total macrophages, CD86 (red) marks pro-inflammatory M1 macrophages, and CD206 (red) marks pro-resolving M2 macrophages; nuclei are counterstained with DAPI (blue). Scale bars: 50 µm. C, D, G, H Quantification of CD86⁺ (M1) and CD206⁺ (M2) macrophages at days 3 and 7, demonstrating a coordinated decrease in M1 and increase in M2 markers, indicative of a phenotypic switch. Mean ± SD (n = 6). I–L Relative mRNA expression levels of pro-inflammatory cytokines Il1b and Tnf in wound tissues at days 3 and 7 (n = 3). Data are mean ± SD. **P < 0.01, ***P < 0.001, vs Control group, ##P < 0.01, ###P < 0.001, vs Matrix group.