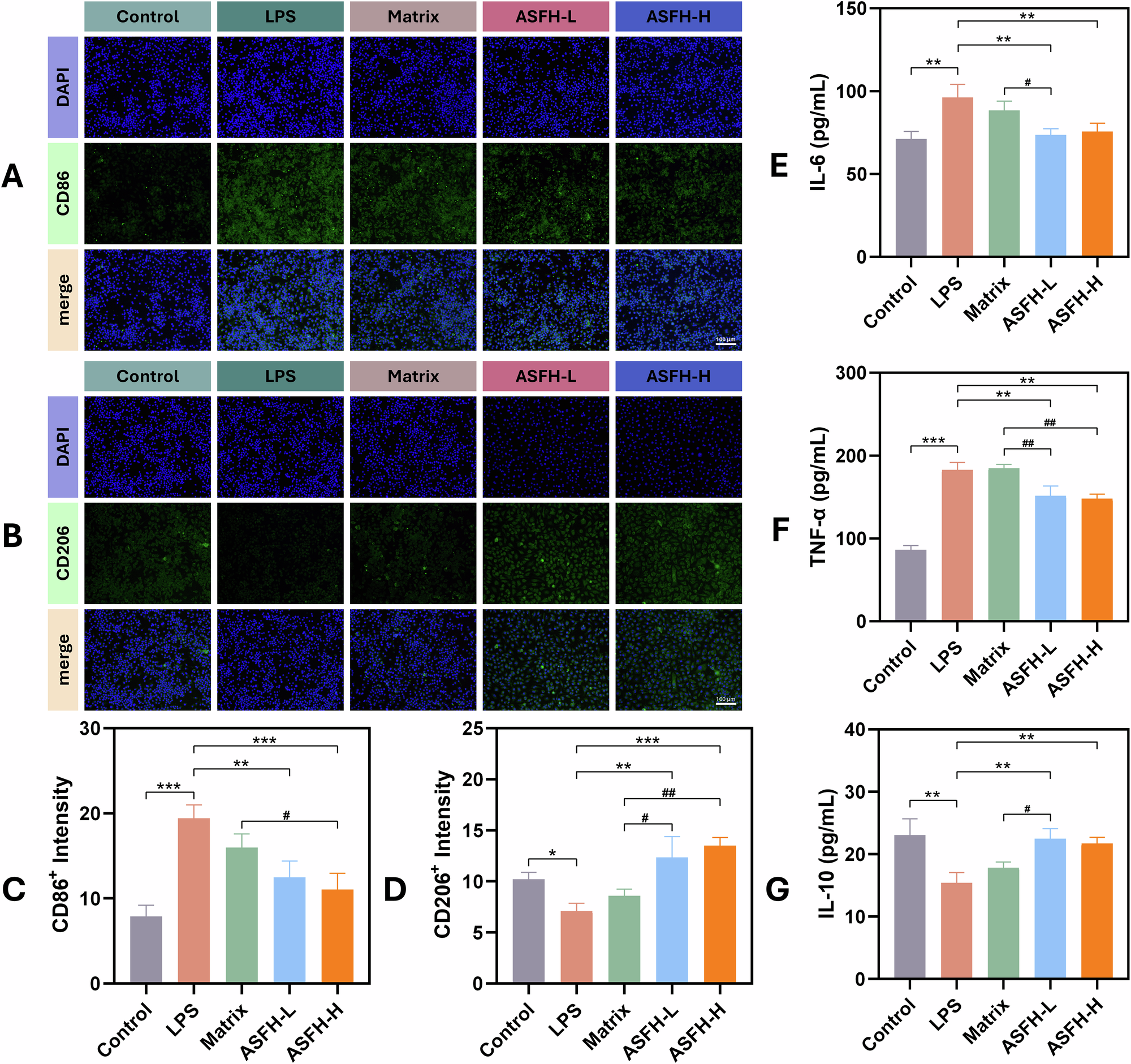
Fig. 9: Hydrogel extracts reverse LPS-induced inflammation activation in RAW264.7 macrophages.

A, B Representative immunofluorescence images of CD86 (A, M1 marker) and CD206 (B, M2 marker) in RAW264.7 cells under different treatments: untreated control, LPS, matrix hydrogel extract (Matrix), and Andro‑loaded hydrogel extracts (ASFH‑L, ASFH‑H). Staining shows CD86/CD206 (green) and DAPI (blue). Scale bar: 100 μm. C, D Quantification of CD86 (C) and CD206 (D) fluorescence intensities, normalized to the LPS group. E–G ELISA quantification of IL‑6 (E), TNF‑α (F), and IL‑10 (G) in culture supernatants from LPS‑primed RAW264.7 cells treated with the indicated hydrogel extracts. Data in (C–G) are presented as mean ± SD (n = 3). *P < 0.05, **P < 0.01, ***P < 0.001, vs LPS group, #P < 0.05, ##P < 0.01, vs Matrix group.