Fig. 2: P2RX7 protein expression in the DLPFC.
From: Altered purinergic receptor expression in the frontal cortex in schizophrenia

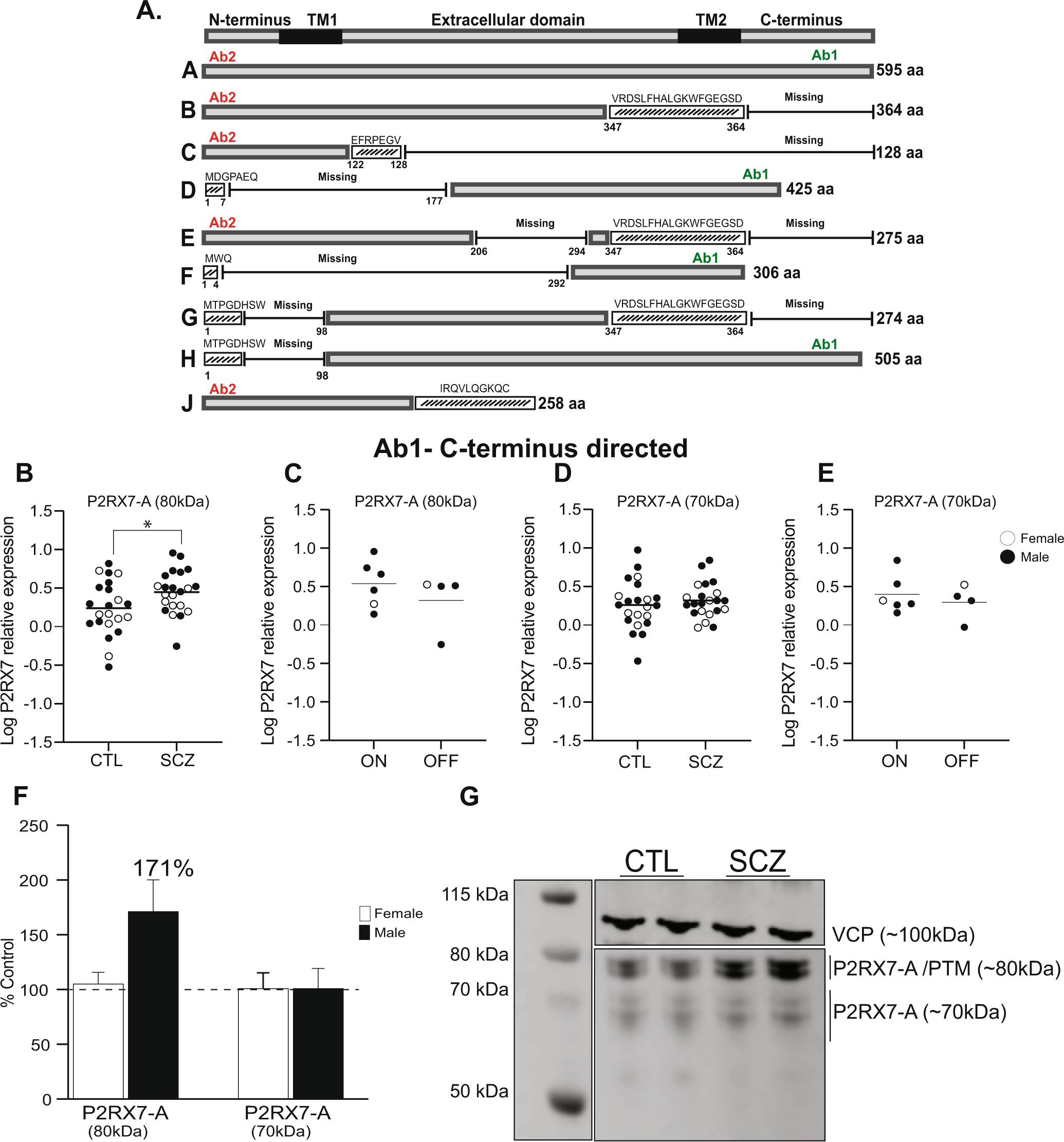
A Schematic representation of the human P2RX7 receptor protein isoforms. P2RX7-A is the full-length (595 amino acid), canonical isoform. Isoforms P2RX7-B –J are truncated or contain alternative sequences. To detect P2RX7-A expression a C-terminus directed antibody (Antibody 1(Ab1)) was used. The expression of other P2RX7 isoforms were assayed using an N-terminus domain directed antibody (Ab2). B Protein expression of the P2RX7-A 80 kDa band is significantly increased (p < 0.05) in SCZ compared to CTL, using Ab1. C There was no significant difference in P2RX7-A 80 kDa protein expression in SCZ subjects who were “on” vs. “off” antipsychotic medication. D There was no significant difference in P2RX7-A 70 kDa isoform expression or (E) in SCZ subjects who were “on” vs. “off” antipsychotic medication. F Relative expression (% control) of P2RX7-A 80 kDa and 70 kDa in female (open bars) and male (black bars) SCZ subjects. Data presented as mean ± SEM. G Representative image of P2X7R immunoblot using C-terminus directed antibody (Ab1). P2RX7-A forms doublet bands at approximately 80 kDa (potential N-glycosylated form) and 70 kDa (non-post translationally modified). SCZ and CTL samples were run in duplicate for each subject. VCP protein control is expressed at approximately 100 kDa. Data presented as mean, blots were analyzed by Student’s t test *p < 0.05, n = 22/group, CTL vs. SCZ. DLPFC dorsolateral prefrontal cortex, SCZ schizophrenia, CTL non-psychiatrically ill controls, VCP valosin containing protein.