Abstract
ATP functions as a neurotransmitter, acting on the ubiquitously expressed family of purinergic P2 receptors. In schizophrenia (SCZ), the pathways that modulate extracellular ATP and its catabolism to adenosine are dysregulated. However, the effects of altered ATP availability on P2 receptor expression in the brain in SCZ have not been assessed. We assayed P2 receptor mRNA and protein expression in the DLPFC and ACC in subjects diagnosed with SCZ and matched, non-psychiatrically ill controls (n = 20–22/group). P2RX7, P2RX4 and male P2RX5 mRNA expression were significantly increased (p < 0.05) in the DLPFC in SCZ. Expression of P2RX7 protein isoform was also significantly increased (p < 0.05) in the DLPFC in SCZ. Significant increases in P2RX4 and male P2RX5 mRNA expression may be associated with antipsychotic medication effects. We found that P2RX4 and P2RX7 mRNA are significantly correlated with the inflammatory marker SERPINA3, and may suggest an association between upregulated P2XR and neuroinflammation in SCZ. These findings lend support for brain-region dependent dysregulation of the purinergic system in SCZ.
Similar content being viewed by others
Introduction
Adenosine triphosphate (ATP) functions as a neurotransmitter1,2, co-released with other neurotransmitters including serotonin and glutamate, to act on the extensive family of purinergic P2 receptors3,4. Upon release, extracellular ATP is rapidly catabolized to adenosine via a cascade of ectonucleotidase enzymes5. In schizophrenia (SCZ), the expression and activity of ectonucleotidases is significantly reduced in a region- and cell-subtype specific manner6,7,8. Downregulation of this enzymatic pathway that modulates the amount of time extracellular ATP spends in the synapse prior to its degradation may have a significant impact on P2R activation6,8. However, little is known about the expression of these receptors in the brain in SCZ.
There are seven P2X ionotropic receptors (P2X1–7) that bind ATP and eight P2Y metabotropic receptor subtypes (P2Y1, 2, 4, 6, 11–14) that bind ATP and other nucleotides (ADP and uridine di- and triphosphate (UDP, UTP)). P2 receptors are expressed throughout the brain9,10,11,12,13,14, with different P2 receptor subtypes found on neurons and glial cells including microglia, astrocytes and oligodendrocytes13,15,16. P2RX1–6 receptors form functional homotrimeric or heterotrimeric receptors17. P2RX7 typically forms homotrimers or functional heterotrimers with P2RX418. It has yet to be determined which form of P2RX7 is predominant in the human brain19. P2RY receptors including P2RY12 also form homo- and hetero-oligomers20,21,22.
Perturbation of the purinergic system is implicated in the pathophysiology of psychiatric disorders like SCZ23. Purinergic signaling via P2 receptors is implicated in neuromodulation, intercellular communication, and energy metabolism24,25,26,27,28. ATP also serves as a danger associated molecular pattern (DAMP), and activation of P2Rs is an important regulator of neuroinflammation25. Activation of P2X receptors like P2RX7, which occurs only in the presence of elevated (micromolar range) ATP levels, induces pro-inflammatory cytokine release via activation of the NOD-, LRR- and pyrin domain-containing protein-3 (NLRP3) inflammasome29,30,31. Metabotropic P2RY receptor activation also results in changes in intracellular cAMP or Ca2+ concentrations, activating intracellular signaling cascades that regulate neuroinflammatory processes25,32. Despite a resurgence in interest in purinergic system dysregulation in SCZ15,24,33, our understanding of the expression and localization of P2 receptors in the brain in this disorder is limited. To address this gap in our knowledge, in this study, we assess mRNA and protein expression of P2RX and P2RY receptors in two different frontocortical brain regions in subjects diagnosed with SCZ.
Methods
Subjects
Dorsolateral prefrontal cortex (DLPFC, Brodmann area 9) samples from non-psychiatrically ill (n = 20–22) and SCZ subjects (n = 20–22) were obtained from the Maryland Brain Collection (MBC). Anterior cingulate cortex (ACC, Brodmann area 32) samples from non-psychiatrically ill (n = 20) and SCZ subjects (n = 20) were obtained from the Mount Sinai NIH Brain and Tissue Repository (NBTR). Subject demographics are described in Table 1 and Table S1. All cases were obtained with consent from the next of kin with IRB approved protocols and were diagnosed by two independent psychiatrists using DSM-IV diagnosing standards, based on review of available medical records, autopsy reports, and interviews with the family. Medication status was deemed “on” if the subjects were on antipsychotic medication in the 6 weeks prior to the end of life (NBTR) or based on postmortem toxicology analysis (MBC). Subjects were matched for age, sex, race, pH and postmortem interval (PMI) including for secondary analyses conducted in male and female groups (Table S2).
Quantitative polymerase chain reaction (qPCR)
Samples were prepared for qPCR analysis as previously described8,34,35,36. Briefly, DLPFC and ACC tissue blocks were cryo-sectioned (14 µm) onto glass slides (Superfrost Plus glass slides, Fisher Scientific). RNA was extracted from tissue sections with the RNeasy Mini Kit (#74134, Qiagen) as directed by the manufacturer’s instructions. Complementary DNA (cDNA) was synthesized using the High-Capacity cDNA Reverse Transcription Kit (#4368814, ThermoFisher Scientific) then diluted 1:3. QPCR was performed using SYBR-Green and Taqman primers (Table S3), in 96-well optical reaction plates (MicroAmp Fast Optical 96-well Reaction Plate, ThermoFisher Scientific) on a StepOne Real-Time PCR System (Applied Biosystems) for 3 min at 95 °C, 15 s at 95 °C for 40 cycles, and 1 min at 59 °C. Each 20 μL reaction included 3 μL of cDNA, 10 μL of SYBR-Green PowerUp Master Mix (ThermoFisher Scientific) and 3 pmol of each primer (Invitrogen, ThermoFisher Scientific). All samples were run in duplicate. Non-template (no cDNA) and no RT controls (template generated without reverse transcriptase enzyme) controls were run on all plates. Primers were designed based on previously published sequences (Table S3) or using Primerblast. All primers were tested by running PCR product on a 2% agarose gel and sequencing to confirm primer specificity35. Samples were normalized to a standard curve consisting of a pool of all samples. Data were normalized to the geometric mean of four reference genes: B2M, GAPDH, ACTB, and PPIA, whose expression was not significantly altered between groups.
Immunoblotting
Western immunoblot was used to assay P2RX7 and P2RX4 protein expression, as previously described37,38. Briefly, twenty-five micrograms protein were run on 4–12% Bis-Tris gels (NuPAGE Invitrogen, ThermoFisher Scientific) for 1 h at 180 V. Following semi-dry transfer (18 V, 30 min) and 1 hr blocking (Licor blocking buffer) at room temperature, PVDF membranes were incubated at 4 °C overnight in primary antibody: rabbit anti-P2RX7 (1:1000, APR-004, Alamone), rabbit anti-P2RX4 (1:1000, APR-002, Alamone), goat anti-P2RX7 (1:1000, NBP1–37775, Novus) or a reference protein rabbit anti-valosin containing protein (VCP, 1:1000, ab109240, Abcam), diluted in blocking buffer (Licor) + 0.2% Tween20. Membranes were washed three times in TBS-T for 10 min, then incubated with anti-rabbit (1:1000, #68073, Licor) or anti-goat (1:1000, #32214, Licor) IR-dye labeled secondary antibodies diluted in blocking buffer (Licor) + 0.2% Tween + 0.01% SDS for 1 h at room temperature in the dark. Membranes were scanned using the LI-COR Odyssey laser-based imaging system. Band intensity values with segment median intra-lane background subtraction were determined using Image Studio v4.0. Near-infrared fluorescence value for each target protein was normalized to the in-lane value of VCP, and the normalized ratio from duplicate lanes was averaged. There was no changes in raw intensity values for VCP between the SCZ and CTL groups as we have previously reported39.
Antipsychotic medication study
All experimental protocols were approved by the University of Alabama-Birmingham. Adult male Sprague-Dawley rats (250 g) were housed in pairs and maintained a 12 h light/dark cycle. To assess the effects of chronic antipsychotic administration, rats were randomly assigned to receive 28.5 mg/kg haloperidol-decanoate or vehicle (sesame oil) via intramuscular injection, once every 3 weeks for 9 months. Haloperidol-decanoate was used as a representative typical antipsychotic as most SCZ subjects for whom medication data was available were on typical antipsychotics at time of death. The brains were flash frozen on dry ice and stored at −80 °C until further use.
Rat qPCR
Rat frontal cortex samples were prepared and assayed for qPCR as described above. Rodent primers are listed in Table S3.
In Silico analysis
A “look-up study” of purinergic receptor gene expression in postmortem brain tissue in SCZ subjects who were “on” and “off” antipsychotic medications was conducted using the Stanley Medical Research Institute (SMRI) Online Genomics Database40. The fold change and p value for selected genes are listed in Table 2. A radar chart showing the relative proportion of P2R gene expression in different human brain cell types (BrainAtlas, accessed from Kaleidoscope41) was generated using Excel v2207.
Data analysis
All data were tested for normal distribution using the D’Agostino and Pearson test, and for variance using F-test. Outliers two or more standard deviations from the mean were excluded. Data was log transformed if not normally distributed. Rat data was normal and was not log transformed. Regression analysis was performed to determine associations between transcript or protein expression and age, PMI or pH value. If no significant associations were found, data were analyzed using Student’s t test (parametric), Welch’s t test (unequal variance) or Mann-Whitney U test (non-parametric). If significant associations were found, data were analyzed using analysis of covariance (ANCOVA). The association between P2RX and SERPINA3 mRNA expression was assessed using Spearman’s rho. Data were analyzed using Graphpad Prism v8.0.2 (Graphpad) and Statistica v13.3 (Statsoft). Alpha <0.05 for all tests.
Results
Purinergic receptor gene expression in schizophrenia
The relative gene expression levels of purinergic receptors P2RX4, P2RX5, P2RX7, P2RY12, and P2RY13 were assayed in the DLPFC and ACC in SCZ. These targets were selected based on their association with psychiatric disorders42,43,44,45,46,47 as well as their expression pattern in the human brain, which was determined using Genotype-Tissue Expression (GTEx) and Brain-RNAseq (https://www.brainrnaseq.org/) (Fig. S1)48,49.
In the DLPFC, mRNA expression of P2RX4 (t = 2.9, p = 0.006, n = 18–20/group) and P2RX7 (t = 2.091, p = 0.0436, n = 19/group) was significantly increased in SCZ (Fig. 1A, C). P2RX5 mRNA levels were significantly reduced (t = 2.37, p = 0.0299, n = 9–10/group) in male SCZ subjects compared to same-sex CTLs (Fig. 1B). There was no significant difference in mRNA levels of P2RY12 or P2RY13 in the DLPFC (Fig. 1D, E) or in purinergic receptor mRNA levels in the ACC (Fig. S2). There was no significant association between pH, PMI or age and purinergic receptor gene expression. Correlation plots for age, which is older in the ACC cohort (mean 76.8 ± 7.37) than the DLPFC cohort (mean 43.4 ± 9.3), and P2R expression are shown in Fig. S3.
P2RX4 (A) and P2RX7 (C) gene expression were significantly increased (p < 0.05) in SCZ subjects compared to CTL. (B) P2RX5 mRNA expression was significantly reduced (#p < 0.05) in male SCZ subjects compared to CTLs. There was no significant difference in P2Y12 or P2Y13 mRNA expression (D, E). Data presented as mean, n = 16–20/group, (F–H) Purinergic receptor gene expression in the frontal cortex of rats administered chronic haloperidol-decanoate. There was a significant decrease in P2RX4 (F) and P2RX5 (G) mRNA expression in antipsychotic-treated rats administered haloperidol-decanoate compared to vehicle-treated controls. There was no significant difference in P2RX7 (H) gene expression. Data presented as mean ± SEM, n = 9–10/group. *p < 0.05. CTL control, DLPFC dorsolateral prefrontal cortex, SCZ schizophrenia.
Effects of antipsychotics on purinergic receptor expression
To account for the potential effects of chronic antipsychotic treatment on expression of significantly altered purinergic receptor transcripts in the brain, we assayed P2rx4, P2rx5 and P2rx7 mRNA levels in the frontal cortex of rats treated for 9 months with haloperidol-decanoate. There was a significant decrease in mRNA levels of P2rx4 (p = 0.0118, t = 2.820, n = 9–10/group) (Fig. 1F). However, “look-up” studies using the SMRI Online Genomics Database found a significant increase (p = 0.003, fold change = 1.13) in P2RX4 expression in SCZ “on” antipsychotic subjects compared to SCZ “off” antipsychotic subjects (Table 2), suggesting a disease-drug interaction that is not found in rodent models of antipsychotic administration. There was a significant decrease in P2rx5 (p = 0.024, t = 2.46, n = 10/group) in rats administered haloperidol-decanoate compared to vehicle (Fig. 1G). “Look-up” studies show no significant difference (p > 0.05) in P2RX5 in SCZ subjects “on” compared to “off” antipsychotics (Table 2). There was no significant difference in mRNA levels of P2RX7 in haloperidol-decanoate treated rats or in “look-up” studies (Fig. 1H, Table 2).
P2RX7 protein expression in the DLPFC in SCZ
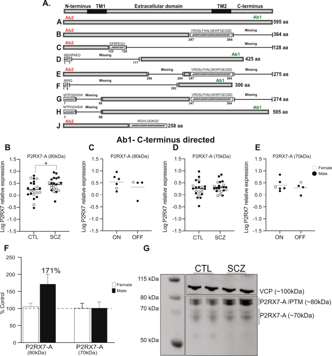
Using a knockout-validated P2RX7 C-terminus directed antibody (Ab1) (Fig. 2A), we identified an 80kDA band, likely corresponding to the N-glycosylated form of P2RX7-A isoform50,51, that was significantly increased (t = 2.1, p = 0.03, n = 22/group) in SCZ subjects compared to CTLs (Fig. 2B). Glycosylated P2RX7-A was previously reported at ~80 kDa in human50,51,52 and mouse53 models. There was no significant difference in 80 kDa P2RX7-A expression in SCZ subjects who were “on” and “off” antipsychotic medication (Fig. 2C). Conversely, no significant difference in the canonical 70 kDa P2RX7-A expression was found between SCZ and CTLs (t = 0.6, p = 0.49, n = 22/group, Fig. 2D) or in SCZ subjects who were “on” and “off” antipsychotic medication (Fig. 2E).
A Schematic representation of the human P2RX7 receptor protein isoforms. P2RX7-A is the full-length (595 amino acid), canonical isoform. Isoforms P2RX7-B –J are truncated or contain alternative sequences. To detect P2RX7-A expression a C-terminus directed antibody (Antibody 1(Ab1)) was used. The expression of other P2RX7 isoforms were assayed using an N-terminus domain directed antibody (Ab2). B Protein expression of the P2RX7-A 80 kDa band is significantly increased (p < 0.05) in SCZ compared to CTL, using Ab1. C There was no significant difference in P2RX7-A 80 kDa protein expression in SCZ subjects who were “on” vs. “off” antipsychotic medication. D There was no significant difference in P2RX7-A 70 kDa isoform expression or (E) in SCZ subjects who were “on” vs. “off” antipsychotic medication. F Relative expression (% control) of P2RX7-A 80 kDa and 70 kDa in female (open bars) and male (black bars) SCZ subjects. Data presented as mean ± SEM. G Representative image of P2X7R immunoblot using C-terminus directed antibody (Ab1). P2RX7-A forms doublet bands at approximately 80 kDa (potential N-glycosylated form) and 70 kDa (non-post translationally modified). SCZ and CTL samples were run in duplicate for each subject. VCP protein control is expressed at approximately 100 kDa. Data presented as mean, blots were analyzed by Student’s t test *p < 0.05, n = 22/group, CTL vs. SCZ. DLPFC dorsolateral prefrontal cortex, SCZ schizophrenia, CTL non-psychiatrically ill controls, VCP valosin containing protein.
There was no significant difference in P2RX7-A 80 kDa in female (t = 1.004, p = 0.33, n = 9/group) or male (t = 1.92, p = 0.065, n = 9/group) SCZ subjects relative to same-sex CTLs, although significant increases in P2RX7-A (80 kDa) appear to be driven primarily by male subjects (171% increase relative to CTL, Fig. 2F). There was no significant sex difference in P2RX7-A (70 kDa) expression. Representative immunoblots of Ab1 P2RX7 isoform expression shown in Figs. 2G, S4.
To determine if expression of the C-terminus truncated isoforms of P2RX7 (isoforms -B, -C, -E, -J) that are reportedly expressed in human tissues54,55,56 are altered in the brain in SCZ, we used an alternative N-terminus directed antibody, Ab2 (Fig. 2A). P2RX7-C, -E and -J are non-functional i.e., incapable of forming a channel receptor and therefore fail to activate different biological processes52,55. P2RX7-B forms a functional ion channel but not a macropore, so its activation does not induce cell lysis50,57. Expression of these non-canonical P2XR7 isoforms can affect the function of the receptor. P2RX7-J assembly with P2RX7-A forms a non-functional heteromeric receptor that may protect certain cell types from ATP-induced cell death, as reported in ocular and malignant epithelial cells52,58. It is still unclear how P2RX7 isoforms function in human brain, and whether their expression is altered in neuropsychiatric disorders including SCZ.
We found no significant difference between CTL and SCZ (t = 0.9, p = 0.32, n = 21–22/group) subjects in the expression of the ~60 kDa band that likely corresponds to P2RX7-B50 (Fig. 3A) or in SCZ subjects who were “on” and “off” medication (Fig. 3B). There was no significant sex difference in P2RX7-A (70 kDa) expression (Student’s t test, p > 0.05) (Fig. 3C). As in our study, P2RX7-B expression has previously been reported to run at a higher than predicted (42 kDa) molecular weight50, although others report that P2RX7-B may be expressed as doublet bands (~42–45 kDa) in postmortem striatum tissue10. However, as little is known about the protein expression of P2RX7 in human brain, further studies will be required to confirm specific isoform expression in this tissue. Protein bands corresponding to P2RX7-C and P2RX7-E were not identified at the expected size (14 kDa and 31 kDa, respectively). These isoforms may not be expressed in the human brain55,56, or in the DLPFC, specifically. Alternatively, these isoforms may not be expressed at their predicted molecular weights. We identified a series of protein bands between 40–55 kDa (Fig. 3D). A similar pattern of expression was previously reported in postmortem human brain tissue using the same antibody10. These bands may represent different truncated P2RX7 isoforms or may be an artifact of the antibody (non-specific labeling). As the identity of these bands could not reliably be assigned to a P2RX7 isoform, they were not quantified in this study.
A There was no significant difference in P2RX7-B 60 kDa bands protein expression in SCZ subjects compared to CTL. B There was no significant difference in P2RX7-B protein expression at 60 kDa band using Ab2 in SCZ subjects “on” vs. “off” antipsychotic medications. C Relative expression (% control) of P2RX7-A 60 kDa in female (white bars) and male (black bars) SCZ subjects. Data presented as mean ± SEM. D Representative images of P2RX7 immunoblot using N-terminus directed antibody. SCZ and CTL samples were run in duplicate for each subject. VCP protein control is expressed approximately 100 kDa. Data presented as mean, blots were analyzed by Student’s t test, n = 19–22/group. DLPFC dorsolateral prefrontal cortex, SCZ schizophrenia, CTL non-psychiatrically ill controls, VCP valosin containing protein.
As with Ab1, doublet bands corresponding to the canonical P2RX7-A isoform were identified at ~70 kDa using Ab2 (Fig. 3D)59. However, no higher molecular weight (80 kDa) P2RX7-A bands were identified. Previous studies have reported that N-terminus directed Ab2 may be less sensitive for P2RX7-A relative to the C-terminus directed Ab110. Thus, we utilized the data obtained from Ab1, which is a knockout-validated antibody, for quantification.
Overall, P2RX7 is expressed as multiple isoforms, forms homomeric and heteromeric receptor complexes and thus is expected to be detected in bands at different molecular weights by immunoblot. However, our understanding of the expression and localization of P2RX7 protein isoforms in human brain is still limited. Further studies will be required to confirm the expression of specific P2RX7 isoforms in different brain regions.
P2RX4 protein expression in SCZ at the DLPFC
There was no significant difference in P2RX4 isoform-1 monomer expression (~60 kDa) (t = 0.054, p = 0.95, n = 21–22/group, Fig. 4A) or in SCZ subjects who were “on” and “off” medication (Fig. 4B). There was also no significant difference in dimer expression (~120 kDa) (t = 1.16, p = 0.25, n = 21–22/group Fig. 4C) in SCZ compared to CTL subjects or in SCZ subjects who were “on” and “off” medication (Fig. 4D).There was no significant sex difference in P2RX4 monomer expression or female P2RX4 dimer expression. P2RX4 dimer expression was increased 220% in male SCZ subjects relative to same-sex CTLs (Fig. 4E) but this was not statistically significant (p = 0.0501). We observed no significant difference in lower molecular weight bands at 44 kDa (t = 0.18, p = 0.85, n = 21–20/group) corresponding to P2RX4 isoform-2, and at 40 kDa (t = 0.05, p = 0.95, n = 21–22/group) corresponding to P2RX4 isoform-3 (data not shown) (Fig. S4).
A There was no significant difference in P2RX4 monomer (60 kDa) protein expression in SCZ compared to CTL subjects or (B) in SCZ subjects “on” vs. “off” antipsychotic medication. C There was no significant difference in P2RX4 dimer (120 kDa) in SCZ compared to CTL subjects or (D) in SCZ subjects who were “on” vs. “off” antipsychotic medications. E Relative expression (% control) of P2RX7-A 60 kDa in female (white bars) and male (black bars) SCZ subjects. Data presented as mean ± SEM. F Representative images of P2RX4 immunoblot. SCZ and CTL samples were run in duplicate for each subject. VCP protein control is expressed ~100 kDa. Data presented as mean, blots were analyzed by Student’s t test, n = 22/group. DLPFC dorsolateral prefrontal cortex, SCZ schizophrenia, CTL non-psychiatrically ill controls, VCP valosin containing protein.
P2RX4 and P2RX7 and neuroinflammation
P2X receptor activation is associated with upregulated immune response. We assessed the association between mRNA expression of the inflammatory marker SERPINA3 and P2RX4 and P2RX7 mRNA expression in the DLPFC. Increased SERPINA3 mRNA expression is a robust marker of inflammation in SCZ60,61, and was significantly upregulated in this study in SCZ compared to CTL subjects (t = 2.26; p = 0.03, n = 13–15/group, Fig. 5A). There was no significant difference in SERPINA3 expression in the “on” and “off” medication SCZ subjects (Fig. 5B). There was a significant positive association between mRNA expression of P2RX4, P2RX7 and SERPINA3 (Fig. 5C, D).
A SERPINA3 gene expression in the DLPFC was significantly increased (p < 0.05) in SCZ subjects compared to CTLs, n = 13–15/group. Data presented as mean, Student’s t test *p < 0.05. B Significant difference in SERPINA3 expression in SCZ subjects who were “on” antipsychotic medications vs. CTL subjects (t = 2.08, p = 0.04, n = 10–15/group). Significant correlation (Spearman’s r, p < 0.05, n = 31) between P2RX4 and SERPINA3 mRNA (C) and (D) P2RX7 and SERPINA3 mRNA. Data presented as mean, n = 13–16/group. DLPFC dorsolateral prefrontal cortex, SCZ schizophrenia, CTL non-psychiatrically ill controls.
Discussion
ATP is released into the extracellular milieu and sequentially hydrolyzed to adenosine via a series of extracellular enzymes62. In SCZ, we, and others, have reported significant changes in the pathways responsible for the extracellular catabolism of ATP in postmortem brain tissue6,8,63,64. However, little attention has been paid to how perturbations of ATP availability affects purinergic receptor expression10,11,33. Identifying the different isoforms and multimeric structures of P2Rs, many of which have not previously been identified in human brain, posed challenging. Thus, we focus our discussion on findings of the canonical P2XR isoforms detected using knockout-validated antibodies. Overall, our findings suggest disease-dependent changes in P2RX mRNA and protein isoform expression in the frontal cortex.
We identified significant increases (P2RX4 and P2RX7) and decreases (P2RX5) in P2X receptor mRNA expression in the DLPFC in SCZ. Changes in P2RX4 and P2RX5 expression may be due to antipsychotic medication. “Look-up” studies of postmortem transcriptomic datasets of SCZ subjects who were “on” vs. “off” antipsychotics found increased P2RX4 expression in SCZ subjects who were “on” medication. Conversely, in a rodent model, chronic haloperidol-decanoate administration resulted in significant reductions in P2rx5 mRNA expression in the rat frontal cortex, suggesting that reduced P2RX5 expression may be driven by antipsychotic medication effects in male SCZ subjects.
We also assessed the protein expression of P2RX4 and P2RX7, which were altered at the mRNA level in the DLPFC in SCZ. Using a knockout-validated antibody, we detected monomer (~60 kDa) and dimer (~120 kDa) bands of P2RX4 isoform-1 protein65. Although not statistically significant, increases in P2RX4 dimer expression were found in male but not female SCZ subjects relative to CTLs. Interestingly, injury-induced P2RX4 upregulation was previously found in male but not female mice in a spared nerve injury pain model66. P2RX4 is implicated in SCZ-associated behaviors. Sensorimotor gating is a form of CNS inhibition that filters unnecessary information so that attention is focused on salient information67. Deficits of sensorimotor gating, as measured by prepulse inhibition (PPI), is a robust endophenotype of SCZ68, although relatively few studies have been conducted in female patients69. Potentiation of the P2RX4 receptor, by the allosteric modulator ivermectin, disrupts PPI70,71, and deficits in PPI are also reported in P2rx4 knockout mice72, supporting a role for this receptor in sensorimotor-gating deficits in SCZ. Additionally, recent studies suggest that P2RX4 stimulation leads to hyperactivity of dopamine transmission, which is implicated in the onset of SCZ symptoms73, and disruption of PPI71. P2RX4 receptor antagonism has been proposed as a potential therapeutic target to improve sensorimotor-gating deficits in disorders like SCZ71. Increases in P2RX4 expression may also reflect a response to elevated ATP and neuroinflammation found in the brain in SCZ60. P2RX4 activates the NLRP3 inflammasome and pro-inflammatory cytokine release associated with neuroinflammation74.
We report a similar change in P2RX7 expression in SCZ. The 80 kDa band, which likely corresponds to the glycosylated form of P2RX7-A50,51,52,53, is significantly increased, likely driven by changes in male SCZ subjects. N-glycosylation occurs at 5 different sites on P2RX7-A75,76, converting it into a fully mature and functional protein51,77. Glycosylation plays an important role in P2RX7-A receptor trafficking to the plasma membrane, localization, ATP sensing, channel formation, and pore activation76,78,79,80. Recent studies in the phencyclidine (PCP)-induced model of SCZ found that blocking P2RX7 alleviates SCZ-like behaviors including spatial memory impairment, hyperlocomotion, and social withdrawal42,81. Increasingly, P2RX7 is recognized as a regulator of neuroinflammation and a potential therapeutic target in neuropsychiatric disorders82. P2RX7 is relatively insensitive to ATP, requiring high levels (micromolar range) as occurs during injury or illness, to become sensitized and form a pore83. Consequently, P2RX7 stimulation can initiate multiple downstream events, including activation of pro-inflammatory cytokines interleukin-1β (IL-1β), interleukin-8 (IL-8), and interleukin-6 (IL-6). Reports of altered cytokine levels in SCZ are mixed, with no84,85 or elevated levels found60,86, although robust increases are consistently reported in a “high inflammatory” subset of SCZ subjects60,87,88.
The role of P2RX receptors in the inflammatory response in SCZ has yet to be elucidated. We found a significant positive association between P2RX4 and P2RX7 and SERPINA3 mRNA expression. SERPINA3 is a marker of neuroinflammation that is consistently increased in the brain in SCZ60,87,89,90,91, a finding that was replicated in this study. Models of NF-kB-driven cytokine release and SERPINA3 upregulation contributing to a neuroinflammatory state have been proposed in SCZ Fig. 6 60,84. Interestingly, P2RX7 activation also stimulates the NF-kB pathway92,93,94, as well as the NLRP3 inflammasome, resulting in cytokine release and indirectly, SERPINA3 synthesis61. Our data suggest that increased purinergic receptor expression, particularly P2RX7, may also be associated with neuroinflammation in SCZ. Further studies are required to determine whether P2XR7-NLRP3 or P2RX7-NF-kB pathway activation serve as mechanisms for increased neuroinflammation found in SCZ.
A A proposed P2RX receptor pathway leading to inflammation in SCZ. In response to activation of P2RX4 or P2RX7, the NLRP3 inflammasome activated pro-inflammatory cytokines. P2XRs may also act via the NF-kB pathway, an established inflammatory pathway in SCZ. These inflammatory molecules contribute to neuroinflammation, as indicated by upregulated expression of inflammatory marker SERPINA3 in SCZ. Solid arrows show direct relationship between targets and dashed arrows represent indirect relationship between targets. B Radar chart demonstrating differential P2RX4, P2RX7, NF-kB, and SERPINA3 gene expression in different cell types in human brain. CTL control, SCZ schizophrenia, DLPFC dorsolateral prefrontal cortex, IL interleukin, NLRP3 NOD-, LRR- and pyrin domain-containing protein-3, P2XR purinergic receptor, NF-kB nuclear factor kappa.
Rodent models of antipsychotic medication administration provide a useful tool to understand drug effects on gene expression in the brain. However, they cannot fully recapitulate the effects of medication in a complex disease. Thus, we utilize a combination of animal model and postmortem “look-up” studies and statistical analysis, where feasible, to account for the effects of psychotropic medications on our dependent measures. While changes identified in P2R isoform expression do not appear to be an effect of antipsychotic medications, our analysis was limited to the subjects for whom postmortem toxicology data was available. Larger studies comparing protein expression in subjects who were “on” vs. “off” medication will be required to confirm this. The finding that P2RX4 mRNA expression was differentially altered in SCZ subjects who were on/off medication and in antipsychotic-treated rat brain, however, suggests unique disease-drug interaction effects that can only be fully assessed in translational studies of disease. Alternatively, data obtained from the SMRI does not differentiate antipsychotic drug class and assignment of on/off antipsychotic medication is based on prescription and likely compliance95, which may also contribute to differences when compared with studies of haloperidol-treated rats.
Interestingly, our findings indicate potential sex differences in P2RX4 and P2RX7 isoform expression in SCZ. Secondary analyses of P2R expression in males and females were not statistically significant, however, effect size (presented here as % control) indicate that changes in P2RX protein isoform expression were driven by increases in male SCZ subjects. These findings are in line with reports of sex differences in SCZ; SCZ is more prevalent, develops at an earlier age, and symptoms are typically more severe in male compared to female subjects38,96,97. We also found a significant decrease in P2RX5 mRNA expression in male SCZ compared to male CTLs. Although a similar decrease in P2RX5 mRNA in our rodent model of chronic antipsychotic administration suggests that this change is likely an effect of medication, P2R mRNA expression was only assessed in male rats in this study. Previous studies have also reported sex-specific changes in P2Rs in SCZ, including a significant increase in P2RY12 mRNA in male SCZ subjects who died by suicide98,99. As a result, the P2R system may play a role in sex-specific differences in the onset or severity of SCZ symptoms.
Overall, our study suggests brain-region and disease related changes in P2RX4 and P2RX7 receptor expression in SCZ. We applied animal model, in silico and statistical approaches to account for the potential effects of medication on these findings, although we cannot exclude that antipsychotics may play a role in some of these changes. Further work will be required to determine the expression and function of P2RX receptors and their various isoforms in different cell types in the human brain, and whether they are altered in disease. Increased P2R expression may contribute to different facets of SCZ pathophysiology including deficits in sensorimotor gating and increased neuroinflammation. These findings lend further support for perturbation of the purinergic system in the neurobiology of SCZ.
References
Burnstock, G., Campbell, G., Satchell, D. & Smythe, A. Evidence that adenosine triphosphate or a related nucleotide is the transmitter substance released by non-adrenergic inhibitory nerves in the gut. Br. J. Pharmacol. 40, 668–688 (1970).
Su, C., Bevan, J. A. & Burnstock, G. [3H]adenosine triphosphate: release during stimulation of enteric nerves. Science 173, 336–338 (1971).
Burnstock, G. Physiology and pathophysiology of purinergic neurotransmission. Physiol. Rev. 87, 659–797 (2007).
Ralevic, V. & Burnstock, G. Receptors for purines and pyrimidines. Pharmacol. Rev. 50, 413–492 (1998).
Zimmermann, H. History of ectonucleotidases and their role in purinergic signaling. Biochem. Pharmacol. 187, 114322 (2021).
Aliagas, E. et al. Reduced striatal ecto-nucleotidase activity in schizophrenia patients supports the “adenosine hypothesis”. Purinergic Signal. 9, 599–608 (2013).
Moody, C. L. et al. Adenosine Kinase Expression in the Frontal Cortex in Schizophrenia. Schizophr. Bull. 46, 690–698 (2020).
O’Donovan, S. M. et al. Cell-subtype-specific changes in adenosine pathways in schizophrenia. Neuropsychopharmacology 43, 1667–1674 (2018).
Loesch, A. & Burnstock, G. Electron-immunocytochemical localization of P2X1 receptors in the rat cerebellum. Cell Tissue Res. 294, 253–260 (1998).
Ollà, I., Santos-Galindo, M., Elorza, A. & Lucas, J. J. P2X7 Receptor Upregulation in Huntington’s Disease Brains. Front. Mol. Neurosci. 13, 567430 (2020).
Jimenez-Pacheco, A. et al. Transient P2X7 receptor antagonism produces lasting reductions in spontaneous seizures and gliosis in experimental temporal lobe epilepsy. J. Neurosci. 36, 5920–5932 (2016).
Sperlágh, B. et al. Involvement of P2X7 receptors in the regulation of neurotransmitter release in the rat hippocampus. J. Neurochem. 81, 1196–1211 (2002).
Weisman, G. A. et al. P2 Receptors for Extracellular Nucleotides in the Central Nervous System: Role of P2X7 and P2Y2 Receptor Interactions in Neuroinflammation. Mol. Neurobiol. 46, 96–113 (2012).
Moore, D., Chambers, J., Waldvogel, H., Faull, R. & Emson, P. Regional and cellular distribution of the P2Y(1) purinergic receptor in the human brain: striking neuronal localisation. J. Comp. Neurol. 421, 374–384 (2000).
Burnstock, G. Purinergic signalling and disorders of the central nervous system. Nat. Rev. Drug Discov. 7, 575–590 (2008).
Guzman, S. J. & Gerevich, Z. P2Y receptors in synaptic transmission and plasticity: therapeutic potential in cognitive dysfunction. Neural Plastic. 2016, 1–12 (2016).
North, R. A. Molecular physiology of P2X receptors. Physiolog. Rev. 82, 1013–1067 (2002).
Berthold, M., Yakoob, S. H., Schmalzing, G. & Markwardt, F. Heterotrimeric concatamers of ionotropic P2X4 and P2X7 receptors. Biophys. J. 121, 245a (2022).
Antonio, L. S. et al. P2X4 receptors interact with both P2X2 and P2X7 receptors in the form of homotrimers. Br. J. Pharmacol. 163, 1069–1077 (2011).
Anderson, R., Theron, A. J., Steel, H. C., Nel, J. G. & Tintinger, G. R. ADP-mediated upregulation of expression of CD62P on human platelets is critically dependent on co-activation of P2Y1 and P2Y12 receptors. Pharmaceuticals 13, 420 (2020).
Savi, P. et al. The active metabolite of Clopidogrel disrupts P2Y12 receptor oligomers and partitions them out of lipid rafts. Proc. Natl Acad. Sci. 103, 11069–11074 (2006).
Guo, X., Li, Q., Pi, S., Xia, Y. & Mao, L. G protein-coupled purinergic P2Y receptor oligomerization: Pharmacological changes and dynamic regulation. Biochem. Pharmacol. 192, 114689 (2021).
Basso, A. M. et al. Behavioral profile of P2X7 receptor knockout mice in animal models of depression and anxiety: relevance for neuropsychiatric disorders. Behav. Brain Res. 198, 83–90 (2009).
Lindberg, D. et al. Purinergic signaling and energy homeostasis in psychiatric disorders. Curr. Mol. Med. 15, 275–295 (2015).
Beamer, E. et al. Purinergic mechanisms in neuroinflammation: An update from molecules to behavior. Neuropharmacology 104, 94–104 (2016).
Amoroso, F., Falzoni, S., Adinolfi, E., Ferrari, D. & Di Virgilio, F. The P2X7 receptor is a key modulator of aerobic glycolysis. Cell Death Dis. 3, e370–e370 (2012).
Ledderose, C. et al. Cutting off the power: inhibition of leukemia cell growth by pausing basal ATP release and P2X receptor signaling? Purinergic Signal. 12, 439–451 (2016).
Fields, R. D. & Burnstock, G. Purinergic signalling in neuron-glia interactions. Nat. Rev. Neurosci. 7, 423–436 (2006).
Iwata, M. et al. Psychological stress activates the inflammasome via release of adenosine triphosphate and stimulation of the purinergic type 2X7 receptor. Biol. Psychiatry 80, 12–22 (2016).
Zhang, Y. et al. Involvement of inflammasome activation in lipopolysaccharide‐induced mice depressive‐like behaviors. CNS Neurosci. Ther. 20, 119–124 (2014).
Wang, D. et al. P2X7 receptor mediates NLRP3 inflammasome activation in depression and diabetes. Cell Biosci. 10, 1–9 (2020).
Chin, Y. et al. Involvement of glial P2Y1 receptors in cognitive deficit after focal cerebral stroke in a rodent model. J. Neuroinflamm. 10, 860 (2013).
Cheffer, A. et al. Purinergic system in psychiatric diseases. Mol. Psychiatry 23, 94–106 (2018).
McCullumsmith, R. E. et al. Cell-specific abnormalities of glutamate transporters in schizophrenia: sick astrocytes and compensating relay neurons? Mol. Psychiatry https://doi.org/10.1038/mp.2015.148 (2015).
Moody, C. L. et al. Adenosine Kinase Expression in the Frontal Cortex in Schizophrenia. Schizophr. Bull. 46, 690–698 (2019).
O’Donovan, S. M. et al. Glutamate transporter splice variant expression in an enriched pyramidal cell population in schizophrenia. Transl. Psychiatry 5, e579 (2015).
Moody, C. L. et al. Adenosine Kinase Expression in the Frontal Cortex in Schizophrenia. Schizophr. Bull. 46, 690–698 (2019).
O’Donovan, S. M. et al. Sex differences in DEK expression in the anterior cingulate cortex and its association with dementia severity in schizophrenia. Schizophr. Res. 202, 188–194 (2018).
Bauer, D. E., Haroutunian, V., McCullumsmith, R. E. & Meador-Woodruff, J. H. Expression of four housekeeping proteins in elderly patients with schizophrenia. J. Neural. Transm. 116, 487–491 (2009).
Higgs, B. W., Elashoff, M., Richman, S. & Barci, B. An online database for brain disease research. BMC Genom. 7, 1–17 (2006).
Alganem, K. et al. Kaleidoscope: a new bioinformatics pipeline web application for in silico hypothesis exploration of omics signatures. bioRxiv https://doi.org/10.1101/2020.05.01.070805 (2020).
Koványi, B. et al. The role of P2X7 receptors in a rodent PCP-induced schizophrenia model. Sci. Rep. 6, 36680 (2016).
Calovi, S. et al. P2X7 Receptor-Dependent Layer-Specific Changes in Neuron-Microglia Reactivity in the Prefrontal Cortex of a Phencyclidine Induced Mouse Model of Schizophrenia. Front. Mol. Neurosci. 13, 566251 (2020).
Weisman, A. et al. P2Y receptors in the mammalian nervous system: pharmacology, ligands and therapeutic potential. CNS Neurolo. Disord. Drug Targets 11, 722–738 (2012).
Quintas, C., Vale, N., Gonçalves, J. & Queiroz, G. Microglia P2Y13 receptors prevent astrocyte proliferation mediated by P2Y1 receptors. Front. Pharmacol. 9, 418 (2018).
Zarrinmayeh, H. & Territo, P. R. Purinergic Receptors of the Central Nervous System: Biology, PET Ligands, and Their Applications. Mol. Imaging 19, 1536012120927609 (2020).
Krugel, U. Purinergic receptors in psychiatric disorders. Neuropharmacology 104, 212–225 (2016).
Zhang, Y. et al. Purification and Characterization of Progenitor and Mature Human Astrocytes Reveals Transcriptional and Functional Differences with Mouse. Neuron 89, 37–53 (2016).
Lonsdale, J. et al. The Genotype-Tissue Expression (GTEx) project. Nat. Genet. 45, 580–585 (2013).
Adinolfi, E. et al. Trophic activity of a naturally occurring truncated isoform of the P2X7 receptor. Faseb J. 24, 3393–3404 (2010).
Wang, L., Feng, Y.-H. & Gorodeski, G. I. Epidermal growth factor facilitates epinephrine inhibition of P2X7-receptor-mediated pore formation and apoptosis: a novel signaling network. Endocrinology 146, 164–174 (2005).
Feng, Y. H., Li, X., Wang, L., Zhou, L. & Gorodeski, G. I. A truncated P2X7 receptor variant (P2X7-j) endogenously expressed in cervical cancer cells antagonizes the full-length P2X7 receptor through hetero-oligomerization. J. Biol. Chem. 281, 17228–17237 (2006).
Barth, K. et al. Increased P2X7R expression in atrial cardiomyocytes of caveolin-1 deficient mice. Histochem. Cell Biol. 134, 31–38 (2010).
Sluyter, R. In Protein Reviews: Volume 19 (ed Zouhair Atassi, M) 17–53 (Springer Singapore, 2017).
Benzaquen, J. et al. Alternative splicing of P2RX7 pre-messenger RNA in health and diseases: Myth or reality? Biomed J. 42, 141–154 (2019).
Andrejew, R. et al. The P2X7 Receptor: Central Hub of Brain Diseases. Front. Mol. Neurosci. 13, 124 (2020).
Di Virgilio, F., Schmalzing, G. & Markwardt, F. The Elusive P2X7 Macropore. Trends Cell Biol 28, 392–404 (2018).
Guzman-Aranguez, A., Perez de Lara, M. J. & Pintor, J. Hyperosmotic stress induces ATP release and changes in P2X7 receptor levels in human corneal and conjunctival epithelial cells. Purinergic Signal. 13, 249–258 (2017).
Lutz, S. E. et al. Contribution of pannexin1 to experimental autoimmune encephalomyelitis. PLoS ONE 8, e66657 (2013).
Fillman, S. G. et al. Increased inflammatory markers identified in the dorsolateral prefrontal cortex of individuals with schizophrenia. Mol. Psychiatry 18, 206–214 (2013).
Murphy, C. E. et al. Regional, cellular and species difference of two key neuroinflammatory genes implicated in schizophrenia. Brain Behav. Immun. 88, 826–839 (2020).
Boison, D., Chen, J. F. & Fredholm, B. B. Adenosine signaling and function in glial cells. Death Differ. 17, 1071–1082 (2010).
Shan, D. et al. Abnormal partitioning of hexokinase 1 suggests disruption of a glutamate transport protein complex in schizophrenia. Schizophr. Res. 154, 1–13 (2014).
Dutra, G. P., Ottoni, G. L., Lara, D. R. & Bogo, M. R. Lower frequency of the low activity adenosine deaminase allelic variant (ADA1* 2) in schizophrenic patients. Brazil. J. Psychiatry 32, 275–278 (2010).
Young, M. T. et al. Molecular shape, architecture, and size of P2X4 receptors determined using fluorescence resonance energy transfer and electron microscopy. J. Biol. Chem. 283, 26241–26251 (2008).
Sorge, R. E. et al. Different immune cells mediate mechanical pain hypersensitivity in male and female mice. Nat. Neurosci. 18, 1081–1083 (2015).
Butler, R. W. et al. Physiological evidence of exaggerated startle response in a subgroup of Vietnam veterans with combat-related PTSD. Am. J. Psychiatry 147, 1308–1312 (1990).
Roussos, P. et al. The Relationship of Common Risk Variants and Polygenic Risk for Schizophrenia to Sensorimotor Gating. Biol. Psychiatry 79, 988–996 (2016).
San-Martin, R. et al. Meta-analysis of sensorimotor gating deficits in patients with schizophrenia evaluated by prepulse inhibition test. Schizophr. Bull. 46, 1482–1497 (2020).
Bortolato, M. et al. Pharmacological insights into the role of P2X4 receptors in behavioural regulation: lessons from ivermectin. Int. J. Neuropsychopharmacol. 16, 1059–1070 (2013).
Khoja, S., Asatryan, L., Jakowec, M. W. & Davies, D. L. Dopamine receptor blockade attenuates purinergic P2X4 receptor-mediated prepulse inhibition deficits and underlying molecular mechanisms. Front. Cell. Neurosci. 13, 331 (2019).
Wyatt, L. R. et al. Sociocommunicative and sensorimotor impairments in male P2X4-deficient mice. Neuropsychopharmacology 38, 1993–2002 (2013).
Howes, O. D. et al. Dopamine synthesis capacity before onset of psychosis: a prospective [18F]-DOPA PET imaging study. Am. J. Psychiatry 168, 1311–1317 (2011).
Montilla, A., Mata, G. P., Matute, C. & Domercq, M. Contribution of P2X4 Receptors to CNS Function and Pathophysiology. Int. J. Mol. Sci. 21, https://doi.org/10.3390/ijms21155562 (2020).
Surprenant, A., Rassendren, F., Kawashima, E., North, R. & Buell, G. The cytolytic P2Z receptor for extracellular ATP identified as a P2X receptor (P2X7). Science 272, 735–738 (1996).
Lenertz, L. Y. et al. Mutation of putative N-linked glycosylation sites on the human nucleotide receptor P2X7 reveals a key residue important for receptor function. Biochemistry 49, 4611–4619 (2010).
Feng, Y.-H. et al. ATP stimulates GRK-3 phosphorylation and β-arrestin-2-dependent internalization of P2X7 receptor. Am. J. Physiol. Cell Physiol. 288, C1342–C1356 (2005).
Roger, S. et al. Single nucleotide polymorphisms that were identified in affective mood disorders affect ATP-activated P2X7 receptor functions. J. Psychiatr. Res. 44, 347–355 (2010).
Young, M. T., Pelegrin, P. & Surprenant, A. Amino acid residues in the P2X7 receptor that mediate differential sensitivity to ATP and BzATP. Mol. Pharmacol. 71, 92–100 (2007).
Young, M. T., Pelegrin, P. & Surprenant, A. Identification of Thr283 as a key determinant of P2X7 receptor function. Br. J. Pharmacol. 149, 261–268 (2006).
Huang, H. et al. The potential of the P2X7 receptor as a therapeutic target in a sub-chronic PCP-induced rodent model of schizophrenia. J. Chem. Neuroanat. 116, 101993 (2021).
Engel, T., Nicke, A., Deussing, J. M., Sperlagh, B. & Diaz-Hernandez, M. Vol. 14 656011 (Frontiers Media SA, 2021).
Alves, L. A. et al. The P2X7 receptor: shifting from a low-to a high-conductance channel—an enigmatic phenomenon? Biochim. Biophys. Acta Biomembranes 1838, 2578–2587 (2014).
Murphy, C. E., Walker, A. K. & Weickert, C. S. Neuroinflammation in schizophrenia: the role of nuclear factor kappa B. Transl. Psychiatry 11, 1–13 (2021).
Roussos, P. et al. Convergent findings for abnormalities of the NF-κB signaling pathway in schizophrenia. Neuropsychopharmacology 38, 533–539 (2013).
Pandey, G. N., Rizavi, H. S., Zhang, H. & Ren, X. Abnormal gene and protein expression of inflammatory cytokines in the postmortem brain of schizophrenia patients. Schizophr. Res. 192, 247–254 (2018).
Fillman, S. G., Sinclair, D., Fung, S. J., Webster, M. J. & Shannon Weickert, C. Markers of inflammation and stress distinguish subsets of individuals with schizophrenia and bipolar disorder. Transl. Psychiatry 4, e365–e365 (2014).
North, H. F. et al. A schizophrenia subgroup with elevated inflammation displays reduced microglia, increased peripheral immune cell and altered neurogenesis marker gene expression in the subependymal zone. Transl. Psychiatry 11, 1–12 (2021).
Takao, K. et al. Deficiency of schnurri-2, an MHC enhancer binding protein, induces mild chronic inflammation in the brain and confers molecular, neuronal, and behavioral phenotypes related to schizophrenia. Neuropsychopharmacology 38, 1409–1425 (2013).
Arion, D., Unger, T., Lewis, D. A., Levitt, P. & Mirnics, K. Molecular evidence for increased expression of genes related to immune and chaperone function in the prefrontal cortex in schizophrenia. Biol. Psychiatry 62, 711–721 (2007).
Saetre, P. et al. Inflammation-related genes up-regulated in schizophrenia brains. Bmc Psychiatry 7, 1–10 (2007).
Tafani, M. et al. Pro-inflammatory gene expression in solid glioblastoma microenvironment and in hypoxic stem cells from human glioblastoma. J. Neuroinflamm. 8, 1–16 (2011).
Liu, Z. et al. P2X7 receptor predicts postoperative cancer‐specific survival of patients with clear‐cell renal cell carcinoma. Cancer Sci. 106, 1224–1231 (2015).
Lara, R. et al. P2X7 in cancer: from molecular mechanisms to therapeutics. Front. Pharmacol. 11, 793 (2020).
Higgs, B. W., Elashoff, M., Richman, S. & Barci, B. An online database for brain disease research. BMC Genom. 7, 70 (2006).
Carter, B., Wootten, J., Archie, S., Terry, A. L. & Anderson, K. K. Sex and gender differences in symptoms of early psychosis: a systematic review and meta-analysis. Arch. Womens Mental Health 25, 679–691 (2022).
Barajas, A., Ochoa, S., Obiols, J. E. & Lalucat-Jo, L. Gender differences in individuals at high-risk of psychosis: a comprehensive literature review. Sci. World J. 2015, 430735 (2015).
Zhang, L., Verwer, R. W. H., Lucassen, P. J., Huitinga, I. & Swaab, D. F. Sex difference in glia gene expression in the dorsolateral prefrontal cortex in bipolar disorder: Relation to psychotic features. J. Psychiatr. Res. 125, 66–74 (2020).
Zhang, L., Verwer, R. W., Lucassen, P. J., Huitinga, I. & Swaab, D. F. Prefrontal cortex alterations in glia gene expression in schizophrenia with and without suicide. J. Psychiatr. Res. 121, 31–38 (2020).
Acknowledgements
This work was supported by NIMH R01 MH107487 and MH121102. R.S.A. is supported by a predoctoral fellowship from the government of Saudi Arabia.
Author information
Authors and Affiliations
Contributions
S.M.O.D. and R.E.M. conceived and designed the analysis. R.A., A.L., S.A., J.H., A.W., and A.R.H. collected the data. R.A. and S.M.O.D. performed the analysis and wrote the paper.
Corresponding author
Ethics declarations
Competing interests
The authors declare no competing interests.
Additional information
Publisher’s note Springer Nature remains neutral with regard to jurisdictional claims in published maps and institutional affiliations.
Supplementary information
Rights and permissions
Open Access This article is licensed under a Creative Commons Attribution 4.0 International License, which permits use, sharing, adaptation, distribution and reproduction in any medium or format, as long as you give appropriate credit to the original author(s) and the source, provide a link to the Creative Commons license, and indicate if changes were made. The images or other third party material in this article are included in the article’s Creative Commons license, unless indicated otherwise in a credit line to the material. If material is not included in the article’s Creative Commons license and your intended use is not permitted by statutory regulation or exceeds the permitted use, you will need to obtain permission directly from the copyright holder. To view a copy of this license, visit http://creativecommons.org/licenses/by/4.0/.
About this article
Cite this article
Alnafisah, R., Lundh, A., Asah, S.M. et al. Altered purinergic receptor expression in the frontal cortex in schizophrenia. Schizophr 8, 96 (2022). https://doi.org/10.1038/s41537-022-00312-1
Received:
Accepted:
Published:
Version of record:
DOI: https://doi.org/10.1038/s41537-022-00312-1
This article is cited by
-
P2RX7 Dynamics in CNS Disorders: Molecular Insights and Therapeutic Perspectives
Molecular Neurobiology (2026)
-
Identification of Immune-Related Biomarkers of Schizophrenia in the Central Nervous System Using Bioinformatic Methods and Machine Learning Algorithms
Molecular Neurobiology (2025)








