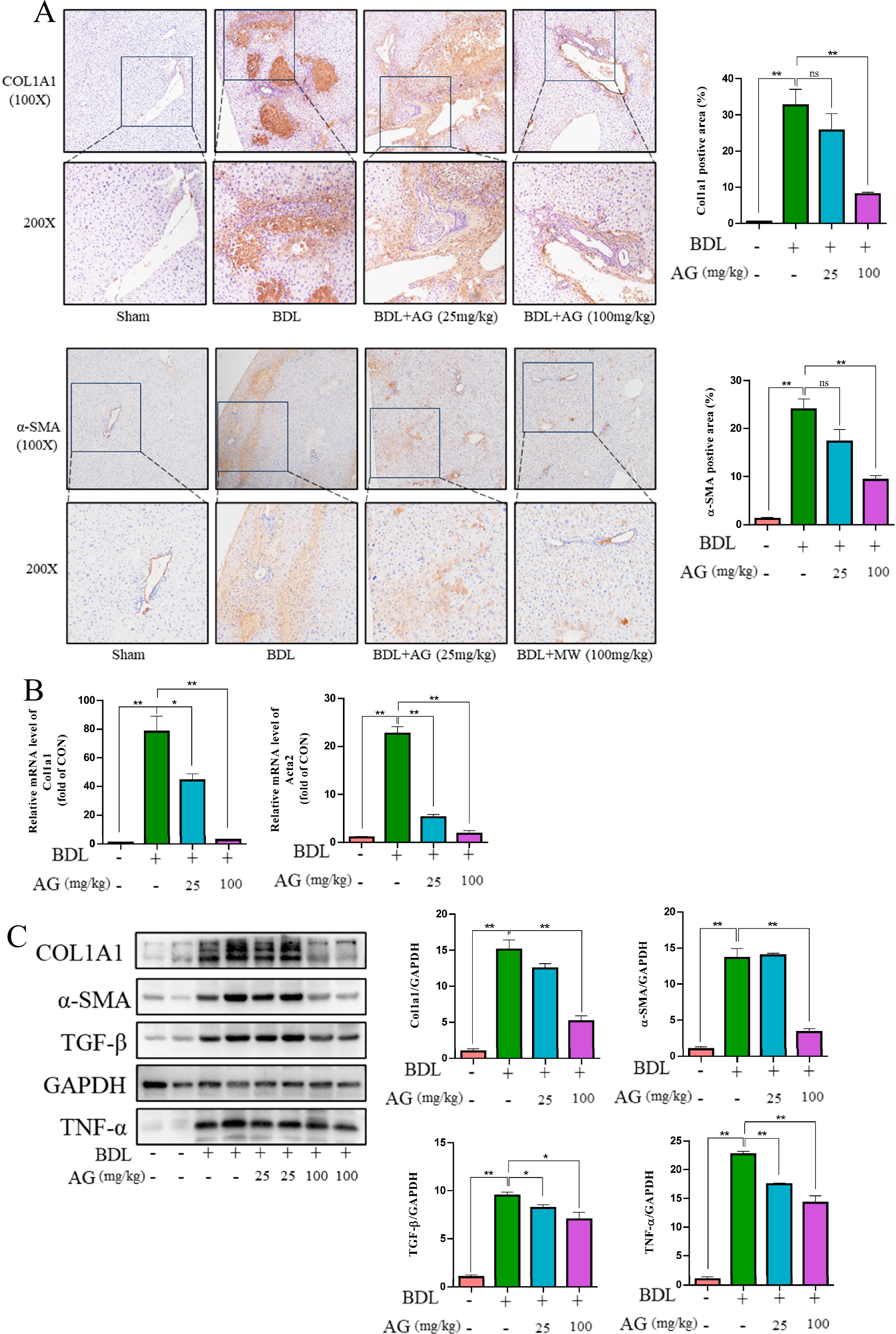
Fig. 2: Collagen accumulation in BDL-induced mouse liver fibrosis with AG treatment.

A representative images of IHC staining analyzed collagen 1A1 and α-SMA expression in liver tissues from indicated mice; B Relative mRNA analyses of Col1a1 and Acta2 level in mouse liver tissues; C Immunoblotting analyses of collagen 1A1, α-SMA, TGF-β and TNF-α expression in indicated mouse liver tissues.