Abstract
Liver fibrosis (LF) is a common sequela to diverse chronic liver injuries, leading to rising rates of cirrhosis and hepatocellular carcinoma (HCC). As the medicinal and edible homologous material, traditional teas have exhibited promising applications in the clinical management of liver fibrosis. Here, we generated a liver fibrosis mouse model to explore the potent therapeutic ability of Ampelopsis grossedentata (AG) tea on this condition by multi-omics analysis. The biochemistry results pointed towards mitigated increases of ALT, AST, TBIL, and ALP triggered by BDL in the AG-treated group. Examination using H&E and Sirius Red staining revealed severe liver injuries, inflammation infiltration, amplified fibrosed regions, and the creation of bile ducts, all of which were fallout from BDL. Immunohistochemistry findings also implicated a noteworthy upregulation of the HSC activation marker α-smooth muscle actin (α-SMA) and the fibrosis marker collagen I in the BDL group. However, these symptoms demonstrated a significant improvement in the group treated with 100 mg/kg AG. Findings from the Western Blot test corroborated the prominent elevation of TNF-α, col1a1, α-SMA, and TGF-β, instigated by BDL, while AG treatment meaningfully modulated these proteins. Furthermore, our study underscored the potential involvement of several microbiota, such as Ruminococcaceae UCG-014, Eubacterium Ruminantium, Ruminococcus 1, Christensenellaceae R-7, Acetatifactor, Dubosiella, Parasutterella, Faecalibaculum, and Defluviitaleaceae UCG-011, in the progression of liver fibrosis and the therapeutic efficacy of AG. This investigation shows that during the process of AG ameliorating BDL-induced liver fibrosis, bile acid derivatives such as CDCA, TCDCA, 3-DHC, UCA, DCA, among others, play significant roles. In this study, we identified that several non-bile acid metabolites, such as Deltarasin, Thr-Ile-Arg, etc., are entailed in the process of AG improving liver fibrosis.
Similar content being viewed by others
Introduction
Liver fibrosis, which is manifested as excessive accumulation of extracellular matrix (ECM) proteins such as type I collagen and fibronectin, is a common sequela to diverse chronic liver insults. Fibrosis may regress, but this mainly occurs at earlier stages. Advanced stages of fibrosis may progress to cirrhosis and eventually hepatocellular carcinoma, which are leading causes of its morbidity and mortality worldwide1. Although many pathological mechanisms have been carefully described and several candidate drugs are currently under clinical investigation, as of yet, no anti-fibrotic treatment has been approved for liver fibrosis, and all the available therapies are focused on the management of the disease causing the fibrotic damage2. Thus, identifying new drug targets and treatment strategies against fibrotic damage, is extremely urgent and important.
As evidence increasingly highlights the role of the microbiome and metabolite in LF, the concept of the gut-liver axis emerges as a key principle in the disease’s pathogenesis and a potential therapeutic target3. An imbalance in the gut microbiota, coupled with a decline in the protective mucosal barrier function, allows microorganisms and their byproducts to infiltrate the liver via the portal vein. This activates the liver’s immune response, potentially influencing the progression of tissue inflammation4. Concurrently, gut microbial dysbiosis leads to a reduction in Bile Salt Hydrolase (BSH) and 7α-dehydroxylase activities, which, in turn, impact the bile acid pool’s size and composition5. In such instances, the liver becomes inundated with these metabolites and possibly gut microbes, which could exacerbate pre-existing liver ailment through triggering inflammation. This theory is further supported by the observation that advanced liver disease, characterized by liver cirrhosis and portal hypertension, often coinciding with a leaky gut syndrome3. And that has been observed to respond favorably to treatments modulating the gut microbiota and metabolite6.
Ampelopsis grossedentata (AG), known as “vine tea”, “Meicha” or “Tocha” in Chinese, is a kind of perennial woody vine, and used as a traditional herbal tea prepared from its tender leaves and stem for hundreds of years in southern China. In folk, AG tea is widely popular and recognized for preventing alcohol hangover. And it is also very common to add AG to Chinese traditional herb formulae in order to treat diseases7. In a mice model, no toxic effects were observed when mice were given 200 mg/kg of AG extract for 6 weeks, which also reflected its safety8. Pharmacological research found that AG exhibited significant anti-inflammatory activities and had great potential for the prevention and treatment of chronic metabolic diseases. AG and its flavonoids have been indicated to treat non-alcoholic fatty liver disease (NAFLD) in vivo experiments with mice. Besides, a study found the AG extract could reduce the hepatic lipids contents and the serum levels of cholesterol and triglyceride in diet-induced animal models. AG is recommended for diverse metabolic diseases because of its high-content of flavonoids, and they are metabolized quickly in the body, so it is often thought that they need to be supplemented in large quantities over a long period of time - which also suggests that AG may work through the gut microbiome9,10. What’s more, previous study reported the mainly flavonoid dihydromyricetin could alter the composition of the gut microbiota to treat NAFLD in vitro experiment11. Therefore, AG is recognized as a potential herb or functional tea against LF, but its effect and specific mechanism based on gut microbiota for reversing LF need to be clarified.
Based on the above, we first established a BDL-induced liver fibrosis mouse model and investigated the antifibrotic effect of AG, and then explored its potential mechanism based on gut microbiota and metabolite modulation.
Results
Ampelopsis grossedentata alleviated BDL-induced liver fibrosis
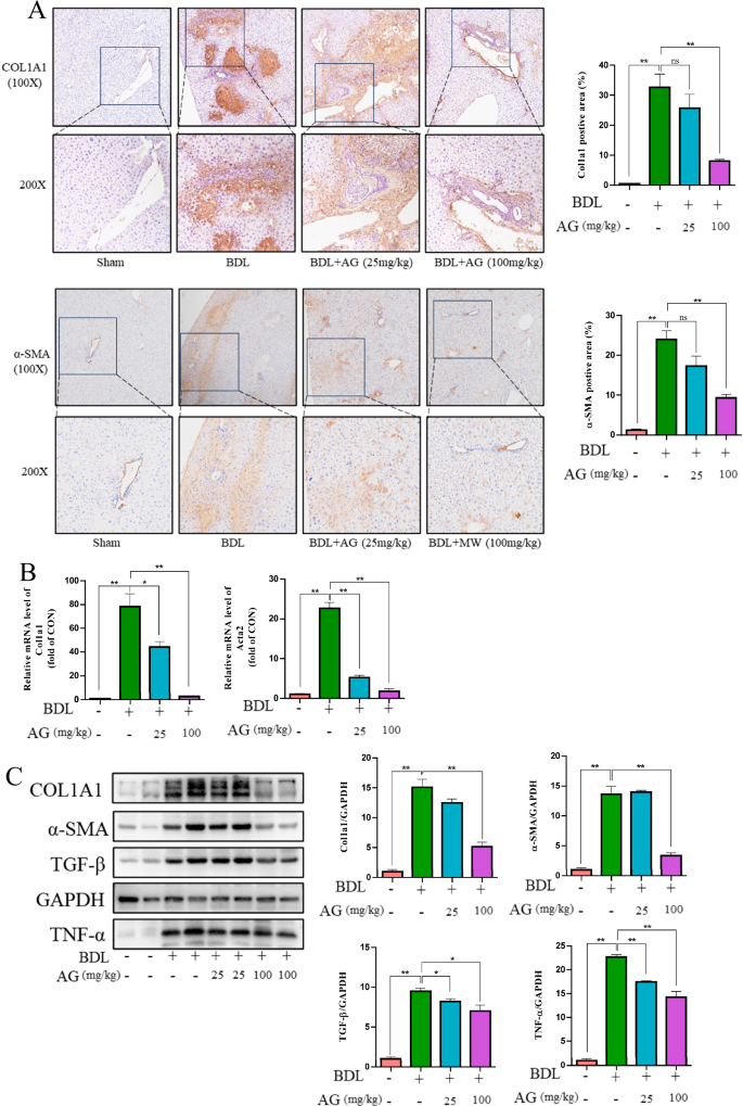
We initially investigated whether AG could decelerate the progression of liver fibrosis using a BDL-operated mice model. Images obtained during the dissection of the mouse prominently illustrated jaundice and liver damage in the BDL-treated group. In contrast, the group treated with AG displayed a substantial improvement in the jaundice condition when compared to the BDL group, coupled with a significant decrease in pathological manifestations evident in the liver (Fig. 1A). The biochemistry results pointed towards mitigated increases of ALT, AST, TBIL, ALP and LPS triggered by BDL in the AG-treated group (Fig. 1B). Examination using H&E and Sirius Red staining revealed severe liver injuries, inflammation infiltration, amplified fibrosed regions, and the creation of bile ducts, all of which were fallout from BDL (Fig. 1C). Immunohistochemistry and QPCR findings also implicated a noteworthy upregulation of the HSC activation marker α-SMA (Acta2) and the fibrosis marker collagen I in the BDL group. However, these symptoms demonstrated a significant improvement in the group treated with 100 mg/kg AG (Fig. 2A, B). Findings from the Western Blot test corroborated the prominent elevation of TNF-α, col1a1, α-SMA, and TGF-β, instigated by BDL, while AG treatment meaningfully modulated these proteins (Fig. 2C). These conclusions suggest that AG treatment could provide tangible benefits to BDL mice, retard the fibrotic process in the liver, and reduce inflammation infiltration and bile duct damage. These conclusions imply that AG treatment could confer benefits to BDL mice, slow the fibrotic process in the liver, and lessen inflammation infiltration and bile duct damage.
A representative images of in vivo shoot of liver tissues after sham or BDL operation with different concentration of AG treatment for 14 days (n = 6 mice per group). B Liver function was assessed by serum levels of ALT, AST, TBIL ALP and LPS in indicated mice (n = 6 mice per group). C representative images of Hematoxylin-eosin staining, Sirius red staining of liver tissues in indicated mice.
A representative images of IHC staining analyzed collagen 1A1 and α-SMA expression in liver tissues from indicated mice; B Relative mRNA analyses of Col1a1 and Acta2 level in mouse liver tissues; C Immunoblotting analyses of collagen 1A1, α-SMA, TGF-β and TNF-α expression in indicated mouse liver tissues.
Ampelopsis grossedentata alleviated BDL-induced disruption in gut microbiota equilibrium
We explored the relationship between intestinal microflora and the progression of liver fibrosis. We sequenced the 16S rDNA in the feces of mice using Illumina NovaSeq 16S rDNA amplifiers. The results of alpha diversity indices and rank abundance curve demonstrated that the abundance and variety of microflora in the intestines of BDL group increased notably. This was improved after treatment with 100 mg/kg AG (Fig. 3A–C). The results of principal coordinate analysis of Bray-Curtis distance showed that there was no overlap among the control, BDL, and AG-treated group under the confidence ellipse of 0.95. Through the permutational analysis of variance, it was also found that all the differences among the groups were less than 0.05. It was proved that the dispersions of the control, BDL, and AG-treated groups were good, and there were differences in gut microbial composition (Fig. 3D). To make the similarities and differences in the microflora of them clearer, we analyzed species differences and marker species using a variety of methods. The results of the Venn analysis showed that there were 321 shared OTUs among the four groups (Fig. 3E). We summarized the number of taxa of microflora at each taxonomic level. The relative abundance of microflora at the phylum level revealed more important bacteria for in-depth analysis (Fig. 3F). In the phylum level, the relative abundance of Bacteroidetes and Deferribacteres decreased in the BDL group. However, it later increased after treatment with AG. Additionally, the relative abundance of Firmicutes, and Proteobacteria increased in the BDL group but later decreased after treatment with AG. To sum up, we speculate that bacterial translocation caused by BDL maybe one of the reasons for the more severe in liver fibrosis. Treatment of AG may reverse these effects to against the process of liver fibrosis.
A 16 s rDNA-derived gut microbiome signature for liver fibrosis in BDL mice treated with Ampelopsis grossedentata
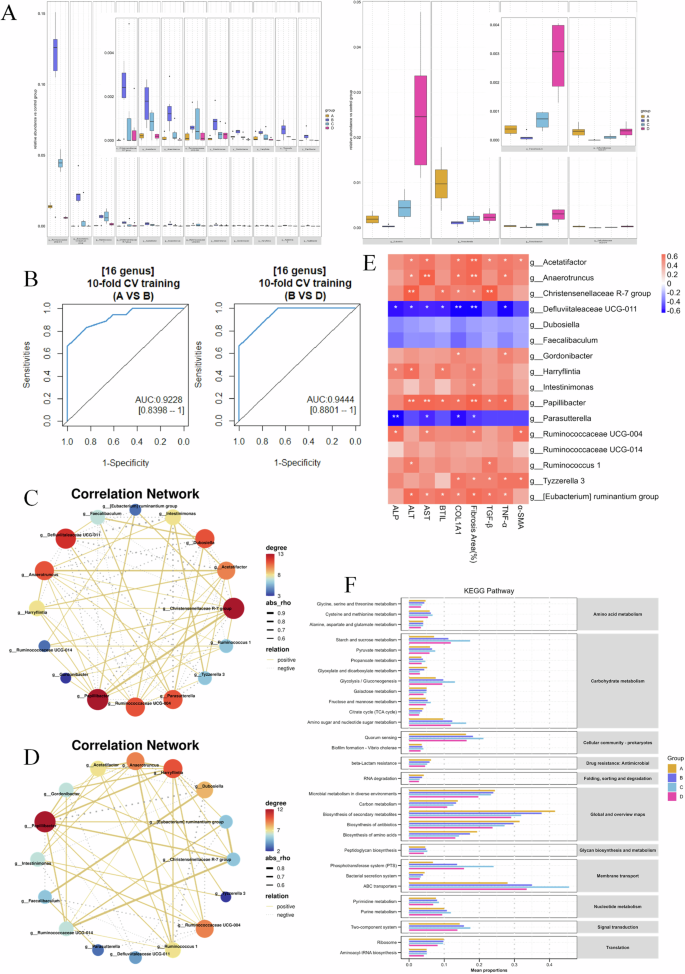
To explore this notion, differences in the specific microbial taxa by fibrosis severity in each group were compared using univariate and multivariate analyses. Specifically, differentially abundant microbial genuses were detected by using the QIIME (version 1.8.0), and a liver fibrosis signature identified by using the Kendall correlation and MCODE for feature selection (Fig. 4A). Remarkably, 10-fold CV training identified a gut microbiome signature comprised 16 discriminatory genuses that accurately detected liver fibrosis in our experiments (area under the receiver operating curve [AUC] of 0.9228 in A VS B and 0.9444 in B VS D, respectively.) (Fig. 4B). The identified fibrosis signature included increases with fibrosis severity in the genus levels of Ruminococcaceae UCG-014, Eubacterium Ruminantium, Ruminococcus 1, Christensenellaceae R-7 group, and Acetatifactor accompanied by decreases in the abundances of Dubosiella, Parasutterella, Faecalibaculum, and Defluviitaleaceae UCG-011. Notably, despite its low abundance, Ruminococcaceae UCG-014 was the most discriminatory adverse species for the association with liver fibrosis.
A relative abundance, and B 10-fold CV training of 16 fibrosis signature genus. Correlation networks showing relationships between each genus from C BDL group VS sham group, D AG 100 mg/kg + BDL group VS BDL group. E Kendall’s correlation analysis between the fibrosis signature genus and fibrosis-related phenotypes. The colors range from blue (negative correlation) to red (positive correlation). F Top 30 key functional pathways were analyzed based on the Tax4fun2 and KEGG database.
The network graph of signature microbiomes reveals that in the BDL group, the five genera with the highest centrality are Anaerotruncus, Christensenellaceae R-7 group, Acetatifactor, Dubosiella, and Papillibacter (Fig. 4C). On the other hand, in the AG-treated group, the five genera exhibiting the highest centrality are Gordonibacter, Ruminococcus 1, Anaerotruncus, Papillibacter, and Ruminococcaceae UCG-004 (Fig. 4D). In essence, a shift in the central microbiome constituents is observed when comparing the BDL group to the AG-treated group, with varying genera rising to prominence in the latter. Based on the Kendall correlation analysis of 16 genus with fibrosis severity (ALT, AST, ALP, BTIL, COL1A1, α-SMA, TGF-β, TNF-α and fibrosis area), significant increases in abundance were observed at the genus level for Acetatifactor, Anaerotruncus, Christensenellaceae R-7 group, Gordonibacter, Harryflintia, Intestinimonas, Papillibacter, Ruminococcaceae UCG-004, Ruminococcaceae UCG-014, Ruminococcus 1, Tyzzerella 3, and Eubacterium_ruminantium corresponding to the severity of fibrosis. On the other hand, decreasing abundances were seen in Defluviitaleaceae UCG-011, Dubosiella, Faecalibaculum, and Parasutterella, which gradually depleted with significant fibrosis (Fig. 4E).
Additionally, Tax4Fun2 was employed to identify key functional pathways. A total of 30 unique pathways involved in mitigating liver fibrosis through AG treatment were singled out, exhibiting a notable shift in the BDL group in comparison to the control (Fig. 4F). These pathways encompass ABC transporters, biosynthesis of secondary metabolites and antibiotics, microbial metabolism in diverse environments, quorum sensing, and the phosphotransferase system. These findings provide evidence to suggest that disturbances in crucial microbial metabolic processes may play a role in advancing the progression of liver fibrosis.
Ampelopsis grossedentata alleviated BDL-induced impaired feces metabolite
To further pinpoint the disease signature, we quantified the abundances of distinct fecal metabolites12 within each group (Fig. 5A, B). According to the PLS-DA results, under the negative mode, the R^2 and Q^2 values were 0.919 and 0.78, respectively, while under the positive mode, the corresponding values were 0.982 and 0.841. Notable discrepancies were apparent among all four groups, with complete non-overlap specifically observable between groups A, B, and D. Insights from the Venn diagram reveal 561 common differential metabolites under the negative mode, and 117 common differential metabolites in the positive mode. The volcano plot, which utilized a fold change exceeding 2 or below 0.5 and a P-value below 0.05 as filtering thresholds, illustrated 1877 up-regulated metabolites and 1455 down-regulated metabolites in the B vs A contrast (Fig. 5C), in addition to 1110 up-regulated metabolites and 1369 down-regulated metabolites in the D vs B comparison (Fig. 5D).
Abundance of Metabolites Associated with Liver Fibrosis in BDL Mice Treated with Ampelopsis grossedentata
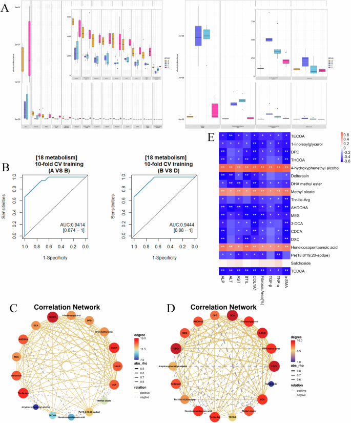
Additionally, by conducting Kendall correlation analysis, along with analyzing differential abundance and using MCODE (Molecular Complex Detection) screening results, we were able to identify 18 signature metabolites (Fig. 6A). It is noteworthy that through 10-fold cross-validation training, we established a fecal metabolite signature containing these 18 differentiating metabolites, which demonstrated high accuracy in detecting liver fibrosis in our experiments. The area under the receiver operating curve (AUC) was found to be 0.9414 in the A vs B comparison and 0.9444 in the B vs D comparison, respectively (Fig. 6B). The discovered fibrosis signature indicates that there are increased abundances of methyl oleate, henicosapentaenoic acid, 4-hydroxyphenethyl alcohol, and salidroside with fibrosis severity, while there are decreased abundances of DCA, 3-DHC, MES, Thr-Ile-Arg, 1-linoleoylglycerol, TCDCA, DHA-methyl ester, AHDOHA, CDCA, TECOA, and UCA. In the network graph analysis comparing the B group to the A group, the five metabolites with the highest centrality are Deltarasin, UCA, CDCA, Thr-Ile-Arg, and TCDCA (Fig. 6C). On the other hand, in the comparison between the D group and the B group, the five metabolites with the highest centrality are Thr-Ile-Arg, 3-DHC, CDCA, DCA, and TCDCA (Fig. 6D).
(A) relative abundance, and (B) 10-fold CV training of 18 fibrosis signature metabolites. (C) Kendall’s correlation analysis between the fibrosis signature metabolites and fibrosis-related phenotypes. The colors range from blue (negative correlation) to red (positive correlation). Correlation networks showing relationships between each metabolite from (D) BDL group VS sham group, (E) AG 100 mg/kg + BDL group VS BDL group.
According to the Kendall correlation analysis of 18 metabolites with fibrosis severity (ALT, AST, ALP, BTIL, COL1A1, α-SMA, TGF-β, TNF-α and fibrosis area), it was found that the levels of 4-hydroxyphenethyl alcohol, methyl oleate, and heneicosapentaenoic acid significantly increased with the severity of fibrosis. Conversely, the abundances of TECOA, 1-linoleoylglycerol, DPD, UCA, Deltarasin, DHA methyl ester, Thr-Ile-Arg, AHDOHA, MES, 3-DHC, CDCA, DCA, Pe(18:0/19, 20-epdpe), and TCDCA were decreased in cases of significant fibrosis (Fig. 6E).
Association of microbes and metabolites with liver fibrosis in BDL Mice Treated with Ampelopsis grossedentata
Microbial metabolites have been intimately linked to the pathophysiological processes that contribute to liver fibrosis, IBD, and colon cancer. In this study, we observed correlations between the abundances of crucially discriminative microbial genera and metabolites (Fig. 7A). For instance, the levels of deltarasin showed a positive association with increased abundances of the genus Papillibacter. In contrast, levels of 3-DHC exhibited a positive correlation with the genus Parasutterella. To further delve into the analysis of extended network links, we scrutinized the key modules of discriminative genus associations in conjunction with pivotal metabolite levels. The resultant network - comprising 31 nodes and 103 edges - denoted significant microbial genera and metabolites (Fig. 7B). We observed two modules: The first module, Module 1, displayed a completely negative correlation between 3-DHC, TCDCA, UCA, DHA methyl ester, and the genera Anaerotruncus, Harryflintia, and Ruminococcaceae UCG-004. In Module 2, we found that methyl oleate was positively correlated with the genera Tyzzerella, Intestinimonas, and Acetatifactor. Furthermore, the genus Faecalibaculum exhibited a positive correlation with AHDOHA, 1-linoleoylglycerol, MES, DPD, and Thr-Ile-Arg. Against this, the genus Acetatifactor and Intestinimonas displayed negative correlations with Thr-Ile-Arg, DPD, MES, and 1-linoleoylglycerol, while Tyzzerella demonstrated a negative correlation with AHDOHA.
Discussion
The disruption of gut microbiota balance often leads to metabolic dysregulation, which further exacerbates disease progression13,14. Evidence also indicates that even after the pathogenic factors of chronic liver disease have been eliminated, the persistence of gut microbiota translocation and their metabolites can continue to stimulate chronic inflammation, subsequently accelerating the progression of LF15. Hence, the rectification of gut microbiota and its metabolites appears indispensable in the treatment of LF. In the current study, we probed into the role of AG in counteracting liver fibrosis precipitated by BDL (bile duct ligation). Our findings suggest that AG holds promise in slowing down the progression of BDL-induced liver fibrosis, attenuating collagen deposition, bile duct injury, and inflammatory infiltration. Furthermore, AG can downregulate inflammatory and stellate cell activation factors, bolster intestinal barrier functionality, and inhibit alterations in bile acid metabolite metabolism.
Currently, the dysregulation of the gut-liver axis is fundamentally important in the development of liver fibrosis. patients afflicted with fibrosis often present with compromised intestinal barrier function, the exact cause of which remains elusive. The severity of the fibrosis directly correlates with the extent of this intestinal barrier disruption16. The gut microbiota of these patients is characterized by a decrease in beneficial bacterial classes, namely Clostridia17 and Akkermansia18, and an increase in potentially harmful Bacillus class and Proteobacteria phylum19. Notably, the predominance of Enterobacteriaceae and Bacilli class bacteria in the gut microbiota in cirrhosis cases directly portends a poor prognosis, effecting short, medium, and long-term outcomes20. Our research identified an increase in the Firmicutes to Bacteroidetes ratio following BDL treatment, an imbalance that is appreciably alleviated upon treatment with AG. Notably, an imbalance in this ratio is widely recognized as being associated with various metabolic diseases15,21. Furthermore, our study underscored the potential involvement of several microbiota, such as Ruminococcaceae UCG-014, Eubacterium Ruminantium, Ruminococcus 1, Christensenellaceae R-7, Acetatifactor, Dubosiella, Parasutterella, Faecalibaculum, and Defluviitaleaceae UCG-011, in the progression of liver fibrosis and the therapeutic efficacy of AG. During the progression of NAFLD fibrosis, an increased abundance of Ruminococcaceae UCG-014 has been observed22. Potentially harmful opportunistic pathogens such as Eubacterium Ruminantium are implicated in the etiology of alcoholic liver injury23. It’s worth noting that fluctuations in Ruminococcus 1 have been significantly associated with various metabolic diseases24. Christensenellaceae R-7, recognized as a producer of short-chain fatty acids (SCFA), is seen to have an increased prevalence in cases of fatty liver disease25. A discernible positive correlation exists between Acetatifactor and the phenotypic hallmarks of NAFLD26,27. Interestingly, Dubosiella’s involvement in FGF21-mediated treatment of NAFLD is inversely related to the pathological progression of NAFLD28. A negative correlation has been observed between the abundance of Parasutterella and the degree of fibrosis in NAFLD29. Researchers have reported a negative correlation between Faecalibaculum and the extent of liver damage30. Lastly, the presence of Defluviitaleaceae UCG-011 is inversely associated with liver damage induced by a high-fat diet in murine models31.
Bile duct obstruction or advanced chronic liver disease can result in reduced bile secretion, which promotes bacterial overgrowth and translocation, as bile functions to inhibit bacterial growth and prevent overproliferation32. Additionally, there is a decrease in bile acid synthesis and levels of cholesterol 7α-hydroxylase (CYP7A1) in cirrhotic livers, which affects the reduction of bile salt hydrolase microbial genes and decreases the conversion of fecal bile acids33,34,35. Therefore, variations in the levels of all bile acid metabolites in the intestines of patients with LF substantially impact the progression of fibrosis formation36. This investigation shows that during the process of AG ameliorating BDL-induced liver fibrosis, bile acid derivatives such as CDCA, TCDCA, 3-DHC, UCA, DCA, among others, play significant roles. A deficiency of UCA is seen in the excretions of patients with severe liver disease, while increased levels of UCA are detected in patients who display higher relief rates from liver cancer37. A deficiency in CDCA is closely associated with the progression of liver fibrosis and its related complications38,39. TCDCA has been documented to elicit toxicity in hepatic stellate cells (HSCs), leading to mitochondrial permeability transition (MPT) and caspase-11 pyroptosis in mice, leading to hepatic fibrosis40. In this study, the reduction of TCDCA in feces from the BDL group can be attributed to decreased excretion induced by cholestasis, which results in its accumulation in the liver and blood, thus leading to toxicity. However, following medication, an increase in TCDCA excretion was observed, mitigating its toxicity. Interestingly, DCA and 3-DHC demonstrate a positive correlation with fibrosis and cirrhosis progression in patients with NAFLD, but exhibit a negative correlation with pathological progression in patients with primary cholangitis and with patients’ therapeutic responses to ursodeoxycholic acid41,42. Beyond bile acid-associated metabolites, numerous other metabolites exhibit significant alterations in the intestines of patients with liver fibrosis, though their specific roles are yet to be fully understood. In this study, we identified that several non-bile acid metabolites, such as Deltarasin, Thr-Ile-Arg, etc., are entailed in the process of AG improving liver fibrosis. For instance, Deltarasin is known for its ability to bind with PDEδ, inhibiting its interaction with KRAS, leading to the suppression of proliferation and growth in certain tumor cells43,44. The roles of these metabolites in the progression of liver fibrosis are still unclear, warranting further exploration. Meanwhile, we found some interesting results from comparing previous studies on functional foods, such as green tea. Green tea extract (GTE) abundant in catechins alleviated gut dysbiosis and restricted endotoxin translocation. For instance, epigallocatechin gallate, a primary constituent of GTE, has been identified as preventing nonalcoholic steatohepatitis through its impact on the gut microbiota45. Shepherd’s purse, a wild vegetable, significantly alleviated gut dysbiosis induced by HF and increased the abundance of potentially beneficial bacteria. Mice fed a high-fat diet and given shepherd’s purse showed inhibited abnormal weight gain, hepatic fat accumulation, and lipid metabolism46. Coffee leaf tea, containing rich polyphenols, prevented Hyperuricemia nephropathy (HN)-induced liver and kidney damage and attenuated renal fibrosis. Furthermore, it upregulated the abundance of short-chain fatty acid (SCFA)-producing bacteria in the gut and reversed the amino acid-related metabolic disorder induced by HN47. Given that both leaves and tea share similar components such as polyphenols, catechins, and flavonoids, we hypothesize that these compounds may centrally contribute to the protective effect initiated by AG on LF.
In conclusion, this study recognized 16 liver fibrosis related microbiota and 18 metabolites as pivotal biomarkers for risk assessment. Concurrently, we have underscored the efficacy of AG in ameliorating bile duct ligation (BDL)-induced liver fibrosis. Utilizing a multi-omics approach, we highlighted how AG effectively modulates the relevant gut microbiota and metabolites. This action significantly curbs the liver’s inflammatory infiltration, collagen deposition, and bile duct injury, thus decelerating the progression of liver fibrosis. Although the potential roles of certain microbiota and metabolites in BDL-induced liver fibrosis require further validation, and the specific molecular mechanisms and networks involving the microbiota and metabolites regulated by AG remain unclear and warrant deeper investigation, our findings offered fresh perspectives on the potential applications of AG, as well as other traditional Chinese medicines or homologous medicines and foods, in contemporary medicine.
Methods
Plant materials and preparation
The dried leaves of A. grossedentata tea were collected from Zhangjiajie, Hunan Province, China, in July 2020, and identified by one of the authors Xu-Dong Zhou. The samples were stored in the TCM and Ethnomedicine Innovation & Development International Laboratory, Hunan University of Chinese Medicine, Hunan Province. The A. grossedentata (2.0 kg) were immersed and extracted in 5 L water by reflux extraction for three times, each time 2 hours. The solvent was evaporated under vacuum to obtain a crude extract (220 g).
Animals and Surgical Operation
Animal studies were reported in compliance with the ARRIVE guidelines. All experimental procedures were approved by the Laboratory Animal Ethics Committee of the First Affiliated Hospital of Wenzhou Medical University (WYYY-AEC-2024-086). Ten-week-old male C57BL/6 J mice were purchased from Vital River Laboratories (Beijing, China). All mice were maintained under specific pathogen-free, standard light conditions (12 h light/dark cycle) at room temperature (22–24 °C). The mice were randomly divided into four groups: sham, BDL, and BDL receiving AG 25 mg/kg and 100 mg/kg (n = 6), respectively. BDL and sham operation in mice were performed, under anesthesia with isoflurane. For sham operations, all steps were the same, except for common bile duct ligation. Saline and AG were administered by oral gavage once daily at 9–10 AM for 2 weeks. One week after dietary supplementation, mice were subjected to sham and BDL operation48, respectively. At the end of the treatment course, mice were euthanized. Blood samples were withdrawn from the femoral artery, the feces, liver and colon tissues were quickly removed and stored in a deep freezer until analyses or were paraffin-embedded.
Biochemical Analysis
The commercial kits (Jiancheng, Nanjing, China) were used to measure the serum contents of the liver enzymes alanine transaminase (ALT), aspartate transaminase (AST), total bilirubin (TBIL), alkaline phosphatase (ALP) and serum lipopolysaccharide (LPS) according to the previous literature49 and manufacturer’s instructions.
Histological and Immunohistochemical Examination
The paraffin-embedded liver tissues were cut to 5 μm thickness for subsequent histological and immunohistochemical examination. Histological detection was carried out on deparaffinized sections by staining with Hematoxylin/Eosin (H&E) and Sirius Red50. Immunohistochemistry was performed by incubating the tissue sections with specific primary antibodies at 4 °C overnight, followed by Horseradish Peroxidase-labeled IgG (IgG-HRP). The color reactions were developed with diaminobenzidine. The histopathological change in liver fibrosis area was measured with imageJ.
Quantitative reverse transcription polymerase chain reaction (RT-qPCR) analysis
Total RNA was extracted from liver tissue subjected to various treatments utilizing the RNeasy Mini Kit (Qiagen, Hilden, Germany), according to the manufacturer’s instructions. The reverse transcription process of the total RNA extracted from each sample was carried out using the RT reagent kit (Takara, Tokyo, Japan), following the manufacturer’s instructions. The resulting cDNA was used for real-time qPCR amplification with specific primers including Col1a1 and Acta2 (Table S1), and the iTaq Universal SYBR Green Supermix (Bio-Rad, Hercules, CA, USA), according to the manufacturer’s instructions. The amplification reactions were then run on a LightCycler® 480 instrument and the obtained values were normalized to the expression levels of a housekeeping gene (glyceraldehyde 3-phosphate dehydrogenase).
Tissue Preparation and Western Blot
Total cellular proteins were extracted from the dissected liver tissues with radioimmunoprecipitation assay (RIPA) lysis buffer (Thermo Fisher Scientific) containing 1× protease and phosphatase inhibitor cocktails (Roche Molecular Biochemicals, Basel, Switzerland). For Western blotting, the obtained protein extracts were separated using SDS-PAGE, transferred to a PVDF membrane, blocked with 5% skim milk, and then incubated with specific primary antibodies (Table S2) including COL1A1(1:1000, Cat #72026S), α-SMA(1:1000, Cat #19245S), TGF-β(1:1000, Cat #3709S), TNF-α(1:1000, Cat #11948S), and tubulin(1:1000, Cat #11224-1-AP) at 4 °C overnight with gentle shaking51,52. Bound antibodies were detected using an Immobilon Western Chemiluminescent Kit (Millipore, Billerica, MA, USA). Images were captured using the ImageQuant LAS 4000 mini (Fujifilm, Tokyo, Japan).
16 s rDNA sequencing analysis of gut microbiota
The feces contents were collected, and microbial DNA was extracted. Sequencing libraries were generated using NEB Next®Ultra™DNA Library Prep Kit for Illumina (NEB, USA) following manufacturer’s recommendations and index codes were added. The library quality was assessed on the Qubit@ 2.0 Fluorometer (Thermo Scientific) and Agilent Bioanalyzer 2100 system. At last, the library was sequenced on an Illumina NovaSeq 600 platform and 250 bp paired-end reads were generated.
Alpha Diversity was computed by rarifying the OTU table and evaluating two metrics: ACE index; and Shannon index. PCoA analyses of Bray-Curtis distances were applied to reflect the beta diversity of the gut microbiota. The Kendall correlation analysis was conducted on identified signature microbiota expression data, mapping correlation patterns within each group (p < 0.05, r > 0.5 or r < -0.5). The overall interaction patterns were visualized using network plots generated by Cytoscape. Machine learning methods were applied to evaluate the predictive accuracy of signature metabolites using the 10-fold cross-validation technique. This approach was utilized to obtain reliable estimates of performance metrics, including accuracy, precision, and recall, thereby validating the effectiveness of the model. Receiver Operating Characteristic (ROC) curve analysis evaluated the identified signature microbiota diagnostic potential, plotting ROC curves to determine the AUC and optimal cut-off values. the pROC package computing and visualizing AUC from ROC outcome. The correlation package in R completed Kendall correlation analysis exploring the relationship between signature microbiome and LF biomarkers (p < 0.05). The pheatmap package in R generated heatmaps illustrating the correlations’ strength and direction. The gut microbiota functions were analyzed based on the Tax4fun2 and KEGG database53.
Metabolomics study based on LC-MS/MS
Feces metabolomics was performed by following a slightly modified protocol described in the Ref. 12. For significant metabolites’ multivariate analysis, Partial Least Squares Discrimination Analysis (PLS-DA) scores were computed using R’s ropls package. Venn plots were used to obtain metabolites shared between the groups. Differential analysis detected metabolites with notable differences between groups, which were visualized via volcano plots, indicating statistical significance and fold change ( | log2FC | >2 and p < 0.05). The Kendall correlation analysis was conducted on identified signature metabolites’ expression data, mapping correlation patterns within each group (p < 0.05, r > 0.5 or r < -0.5). the overall interaction patterns were visualized using network plots generated by Cytoscape. Machine learning methods were applied to evaluate the predictive accuracy of signature metabolites using the 10-fold cross-validation technique. ROC curve analysis evaluated the identified metabolites’ diagnostic potential, plotting ROC curves to determine the AUC and optimal cut-off values. The pROC package computing and visualizing AUC from ROC outcome. The correlation package in R completed Kendall correlation analysis, exploring the relationship between fecal metabolites and LF biomarkers. The pheatmap package in R generated heatmaps illustrating the correlations’ strength and direction.
Multi-omics association analysis
Kendall correlation analysis was performed to explore the associations between the signature microbiota and the signature metabolites ( | r | >0.6 and p < 0.05). This analysis allowed us to identify significant associations between specific microbial taxa and metabolites. The significant correlations generated from the Kendall analysis were visualized using Cytoscape, a widely used network visualization tool. The correlations were represented as nodes (microbial taxa and metabolites) connected by edges based on the strength of the correlation. Different visual styles and layout algorithms were applied in Cytoscape to enhance the interpretation of the relationships between the microbiome and metabolites. The MCODE module was used to screen for the core of the network graph.
Statistical analysis
Statistical analyses were performed using GraphPad Prism 6 (GraphPad Software Inc., San Diego, CA, USA). Values shown are the mean ± standard error of the mean (SEM). The data were analyzed using the one-way ANOVA, followed by unpaired t-test to further compare the data between the two groups, and P values less than 0.05 (* P < 0.05, and ** P < 0.01) were considered statistically significant.
Data availability
No datasets were generated or analysed during the current study.
Change history
09 December 2024
A Correction to this paper has been published: https://doi.org/10.1038/s41538-024-00347-x
References
Karsdal, M. A. et al. Collagen biology and non-invasive biomarkers of liver fibrosis. Liver Int. 40, 736–750 (2020).
Friedman, S. L. & Pinzani, M. Hepatic fibrosis 2022: Unmet needs and a blueprint for the future. Hepatol. (Baltim., Md.) 75, 473–488 (2022).
Tilg, H., Adolph, T. E. & Trauner, M. Gut-liver axis: pathophysiological concepts and clinical implications. Cell Metab. 34, 1700–1718 (2022).
Chassaing, B. et al. Randomized controlled-feeding study of dietary emulsifier carboxymethylcellulose reveals detrimental impacts on the gut microbiota and metabolome. Gastroenterology 162, 743–756 (2022).
Funabashi, M. et al. A metabolic pathway for bile acid dehydroxylation by the gut microbiome. Nature 582, 566–570 (2020).
Trebicka, J., Bork, P., Krag, A. & Arumugam, M. Utilizing the gut microbiome in decompensated cirrhosis and acute-on-chronic liver failure. Nat. Rev. Gastroenterol. Hepatol. 18, 167–180 (2020).
Bei, Z. et al. Clinical observation on the prevention and treatment of COVID-19 with Tujia minority medicine Ampelopsis grossedentata. Guangxi J. Traditional Chin. Med. 16–117 (2020).
Ma, J. Q. et al. Ampelopsin attenuates carbon tetrachloride-induced mouse liver fibrosis and hepatic stellate cell activation associated with the SIRT1/TGF-β1/Smad3 and autophagy pathway. Int. Immunopharmacol. 77, 105984 (2019).
Renata, C. V. C., Liyun, Y., Naerin, B., Gustavo, H. A. T. & Sean, F. O. Vine tea (Ampelopsis grossedentata): a review of chemical composition, functional properties, and potential food applications. J. Funct. Foods 76, 104317 (2021).
Fouts, D. E., Torralba, M., Nelson, K. E., Brenner, D. A. & Schnabl, B. Bacterial translocation and changes in the intestinal microbiome in mouse models of liver disease. J. Hepatol. 56, 1283–1292 (2012).
Fan, L. et al. Interactions of dihydromyricetin, a flavonoid from vine tea (Ampelopsis grossedentata) with gut microbiota. J. Food Sci. 83, 1444–1453 (2018).
Yuan, X. et al. Alterations in the jejunal microbiota and fecal metabolite profiles of rabbits infected with Eimeria intestinalis. Parasites Vectors 15, 231 (2022).
Carr, R. M. et al. An integrated analysis of fecal microbiome and metabolomic features distinguish non-cirrhotic NASH from healthy control populations. Hepatol. (Baltim., Md.) 78, 1843–1857 (2023).
Albillos, A., de Gottardi, A. & Rescigno, M. The gut-liver axis in liver disease: pathophysiological basis for therapy. J. Hepatol. 72, 558–577 (2020).
Maslennikov, R. et al. Gut microbiota and bacterial translocation in the pathogenesis of liver fibrosis. Int. J. Mol. Sci. 24, 16502 (2023).
Temba, G. S. et al. Urban living in healthy Tanzanians is associated with an inflammatory status driven by dietary and metabolic changes. Nat. Immunol. 22, 287–300 (2021).
Buddle, J. E. & Fagan, R. P. Pathogenicity and virulence of Clostridioides difficile. Virulence 14, 2150452 (2023).
Ghotaslou, R. et al. The metabolic, protective, and immune functions of Akkermansia muciniphila. Microbiol. Res. 266, 127245 (2023).
Shin, N. R., Whon, T. W. & Bae, J. W. Proteobacteria: microbial signature of dysbiosis in gut microbiota. Trends Biotechnol. 33, 496–503 (2015).
Vallianou, N. et al. Understanding the role of the gut microbiome and microbial metabolites in non-alcoholic fatty liver disease: current evidence and perspectives. Biomolecules 12, 56 (2021).
Jandhyala, S. M. et al. Role of the normal gut microbiota. World J. Gastroenterol. 21, 8787–8803 (2015).
Ye, J. Z. et al. Dynamic alterations in the gut microbiota and metabolome during the development of methionine-choline-deficient diet-induced nonalcoholic steatohepatitis. World J. Gastroenterol. 24, 2468–2481 (2018).
Zhu, H. et al. Ameliorative effects of chlorogenic acid on alcoholic liver injury in mice via gut microbiota informatics. Eur. J. Pharm. 928, 175096 (2018).
Guo, Z. et al. High fat diet-induced hyperlipidemia and tissue steatosis in rabbits through modulating ileal microbiota. Appl. Microbiol. Biotechnol. 106, 7187–7207 (2022).
Yang, L. et al. Integrative analysis of gut microbiota and fecal metabolites in metabolic associated fatty liver disease patients. Front Microbiol. 13, 969757 (2022).
Hu, W. et al. Specific strains of Faecalibacterium prausnitzii ameliorate nonalcoholic fatty liver disease in mice in association with gut microbiota regulation. Nutrients 14, 2945 (2022).
Xia, J. et al. Resynchronized rhythmic oscillations of gut microbiota drive time-restricted feeding induced nonalcoholic steatohepatitis alleviation. Gut Microbes 15, 2221450 (2023).
Ye, X. et al. Fgf21-dubosiella axis mediates the protective effects of exercise against NAFLD development. Life Sci. 334, 122231 (2023).
Rodriguez-Diaz, C. et al. Microbiota diversity in nonalcoholic fatty liver disease and in drug-induced liver injury. Pharmacol. Res. 182, 106348 (2022).
Zhang, K. et al. Gut microbiota participates in polystyrene microplastics-induced hepatic injuries by modulating the gut-liver axis. ACS Nano 17, 15125–15145 (2023).
Zhang, Q. et al. The beneficial effects of Lactobacillus brevis FZU0713-fermented Laminaria japonica on lipid metabolism and intestinal microbiota in hyperlipidemic rats fed with a high-fat diet. Food Funct. 12, 7145–7160 (2021).
Fuchs, C. D. & Trauner, M. Role of bile acids and their receptors in gastrointestinal and hepatic pathophysiology. Nat. Rev. Gastroenterol. Hepatol. 19, 432–450 (2022).
Kakiyama, G. et al. Modulation of the fecal bile acid profile by gut microbiota in cirrhosis. J. Hepatol. 58, 949–955 (2013).
Yan, K. et al. Obeticholic acid decreases intestinal content of Enterococcus in rats with cirrhosis and ascites. Hepatol. Commun. 5, 1507–1517 (2021).
Thomas, C. et al. TGR5-mediated bile acid sensing controls glucose homeostasis. Cell Metab. 10, 167–177 (2009).
Molinaro, A., Wahlström, A. & Marschall, H. U. Role of bile acids in metabolic control. Trends Endocrinol. Metab. 29, 31–41 (2018).
Lee, P. C. et al. Gut microbiota and metabolites associate with outcomes of immune checkpoint inhibitor-treated unresectable hepatocellular carcinoma. J. Immunother. Cancer 10, e004779 (2023).
Aliwa, B. et al. Altered gut microbiome, bile acid composition and metabolome in sarcopenia in liver cirrhosis. J. Cachexia Sarcopenia Muscle 14, 13342 (2023).
Yamashita, M. et al. Breach of tolerance versus burden of bile acids: resolving the conundrum in the immunopathogenesis and natural history of primary biliary cholangitis. J. Autoimmun. 136, 103027 (2023).
Zhao, Q. et al. Parabacteroides distasonis ameliorates hepatic fibrosis potentially via modulating intestinal bile acid metabolism and hepatocyte pyroptosis in male mice. Nat. Commun. 14, 1829 (2023).
Smirnova, E. et al. Metabolic reprogramming of the intestinal microbiome with functional bile acid changes underlie the development of NAFLD. Hepatology 76, 1811–1824 (2022).
Martinez-Gili, L. et al. Bacterial and metabolic phenotypes associated with inadequate response to ursodeoxycholic acid treatment in primary biliary cholangitis. Gut Microbes 15, 2208501 (2023).
Xu, H. et al. MEK nuclear localization promotes YAP stability via sequestering β-TrCP in KRAS mutant cancer cells. Cell Death Differ. 26, 2400–2415 (2019).
Agalioti, T. et al. Mutant KRAS promotes malignant pleural effusion formation. Nat. Commun. 8, 15205 (2017).
Priyankar, D. et al. Green tea extract prevents obesity in male mice by alleviating gut dysbiosis in association with improved intestinal barrier function that limits endotoxin translocation and adipose inflammation. J. Nutr. Biochem. 67, 78–89 (2019).
Yalong, L., Yingmei, W., Xuefeng, C., Xingbin, Y. & Hang, X. Water extract of shepherd’s purse prevents high-fructose induced-liver injury by regulating glucolipid metabolism and gut microbiota. Food Chem. 342, 128536 (2021).
Xiaofei, Z. et al. Coffee leaf tea extracts improve hyperuricemia nephropathy and its associated negative effect in gut microbiota and amino acid metabolism in rats. J. Agric Food Chem. 71, 17775–17787 (2023).
Meng, X. et al. LECT2, a ligand for Tie1, plays a crucial role in liver fibrogenesis. Cell 178, 1478–1492 (2019).
Didamoony, M. A., Atwa, A. M. & Ahmed, L. A. Modulatory effect of rupatadine on mesenchymal stem cell-derived exosomes in hepatic fibrosis in rats: a potential role for miR-200a. Life Sci. 324, 121710 (2023).
Didamoony, M. A., Atwa, A. M. & Ahmed, L. A. A novel mechanistic approach for the anti-fibrotic potential of rupatadine in rat liver via amendment of PAF/NF-ĸB p65/TGF-β1 and hedgehog/HIF-1α/VEGF trajectories. Inflammopharmacology 31, 845–858 (2023).
Ahmed, L. A., Shehata, N. I., Abdelkader, N. F. & Khattab, M. M. Tempol, a superoxide dismutase mimetic agent, ameliorates cisplatin-induced nephrotoxicity through alleviation of mitochondrial dysfunction in mice. PLoS ONE 9, e108889 (2014).
Didamoony, M. A., Atwa, A. M., Abd, E. E. & Ahmed, L. A. (2022) Bromelain ameliorates D-galactosamine-induced acute liver injury: role of SIRT1/LKB1/AMPK, GSK3β/Nrf2 and NF-κB p65/TNF-α/caspase-8, -9 signalling pathways. J. Pharm. Pharm. 74, 1765–1775 (2022).
Giljae, L. et al. Distinct signatures of gut microbiome and metabolites associated with significant fibrosis in non-obese NAFLD. Nat. Commun. 11, 4982 (2020).
Acknowledgements
Financial support of this work by the Natural Science Foundation of Hunan Province (2024JJ8194), the “Appointing Talented Leaders” project (22JBZ022) of Hunan University of Chinese Medicine, the Opening Project for the first-class disciplines of pharmacy (2022ZYYGN04) and Special Scientific and Technological Project (2021) for Comprehensive Utilization of Ampelopsis grossedentata Resources in Hunan University of Chinese Medicine. We would like to express our appreciation to Hunan Qiankun Biotechnology Co., Ltd. for collecting and providing the samples and Shanghai Applied Protein Technology Co., Ltd. for its technical assistance.
Author information
Authors and Affiliations
Contributions
Conceptualization, X.-Y.Y. and X.-D.Z.; methodology, X.-Y.Y. and C.C.; software, X.-Y.Y. and C.C. and J.-J.Z.; investigation, B.J., X.-Y.D. and Z.-Y.Z.; resources, X.-D.Z. and Q.-J. L.; validation, X.-Y.Y. and X.-H.Z.; formal analysis, X.-Y.Y. and C.C.; data curation, S.-Y.L., J.-G.L. and Z.-Y.Z.; writing—original draft preparation, X.-Y.Y.; writing—review and editing, X.-D.Z. and X.-Y.Y.; funding acquisition, X.-D.Z. and W.W.; supervision, X.-D.Z. and W.W.; administration, X.-D.Z. All authors have read and agreed to the published version of the manuscript.
Corresponding authors
Ethics declarations
Competing interests
The authors declare no competing interests.
Additional information
Publisher’s note Springer Nature remains neutral with regard to jurisdictional claims in published maps and institutional affiliations.
Supplementary information
Rights and permissions
Open Access This article is licensed under a Creative Commons Attribution-NonCommercial-NoDerivatives 4.0 International License, which permits any non-commercial use, sharing, distribution and reproduction in any medium or format, as long as you give appropriate credit to the original author(s) and the source, provide a link to the Creative Commons licence, and indicate if you modified the licensed material. You do not have permission under this licence to share adapted material derived from this article or parts of it. The images or other third party material in this article are included in the article’s Creative Commons licence, unless indicated otherwise in a credit line to the material. If material is not included in the article’s Creative Commons licence and your intended use is not permitted by statutory regulation or exceeds the permitted use, you will need to obtain permission directly from the copyright holder. To view a copy of this licence, visit http://creativecommons.org/licenses/by-nc-nd/4.0/.
About this article
Cite this article
Xi, YY., Chen, C., Zheng, JJ. et al. Ampelopsis grossedentata tea alleviating liver fibrosis in BDL-induced mice via gut microbiota and metabolite modulation. npj Sci Food 8, 93 (2024). https://doi.org/10.1038/s41538-024-00334-2
Received:
Accepted:
Published:
Version of record:
DOI: https://doi.org/10.1038/s41538-024-00334-2









