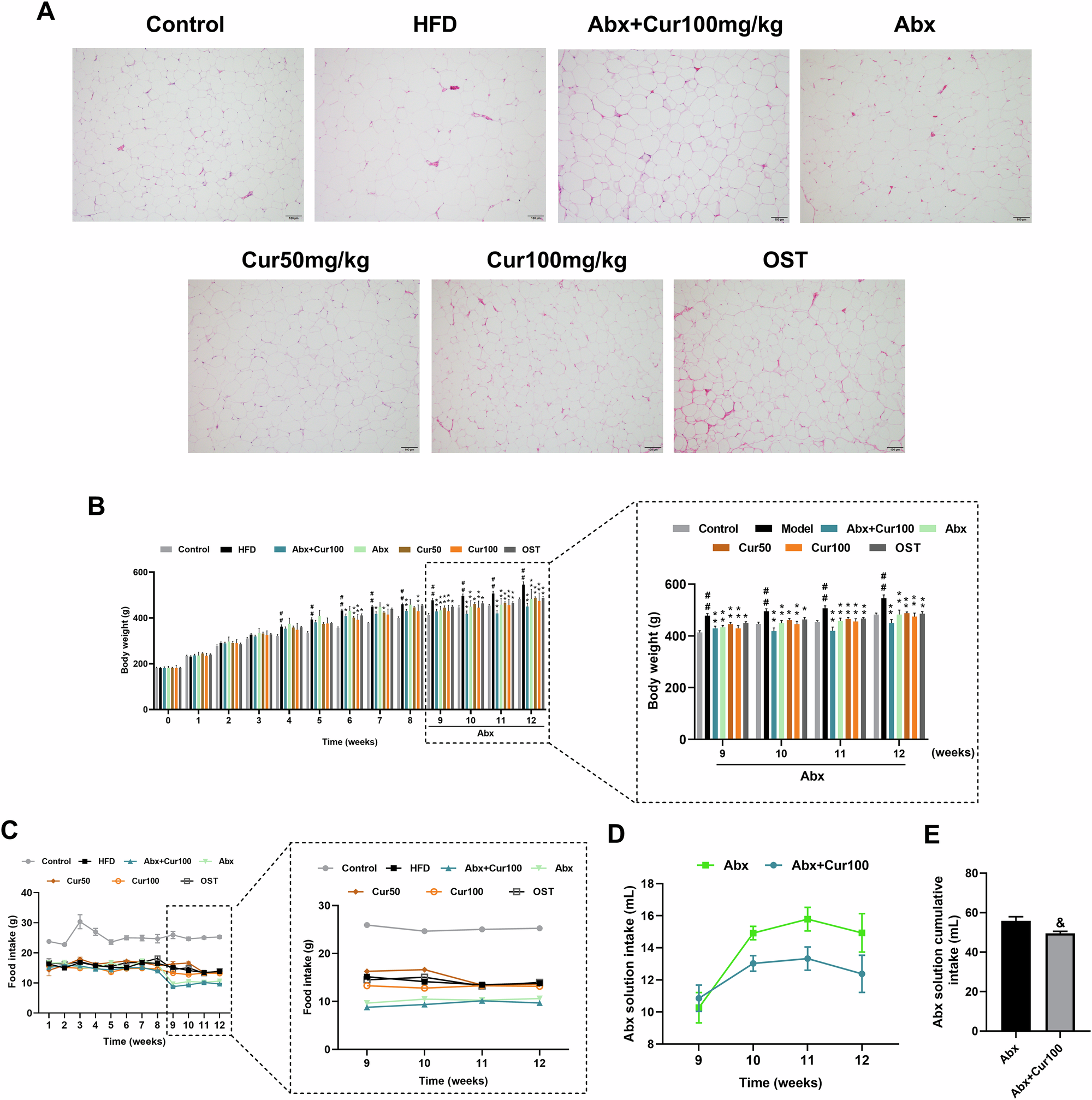
Fig. 2: Effect of Cur on adipose tissue histopathology, body weight, food intake, and Abx solution intake in MASH rats.

A Adipose tissue histopathology (magnification 100×, scale bar = 100 μm). B Body weight. C Food intake. D Abx solution intake. E Cumulative intake of Abx solution. The data are presented as the mean ± SEM (n = 6). ##P < 0.01, vs. the control group; *P < 0.05, **P < 0.01 vs. the HFD group; &P < 0.05, vs. the Abx group.