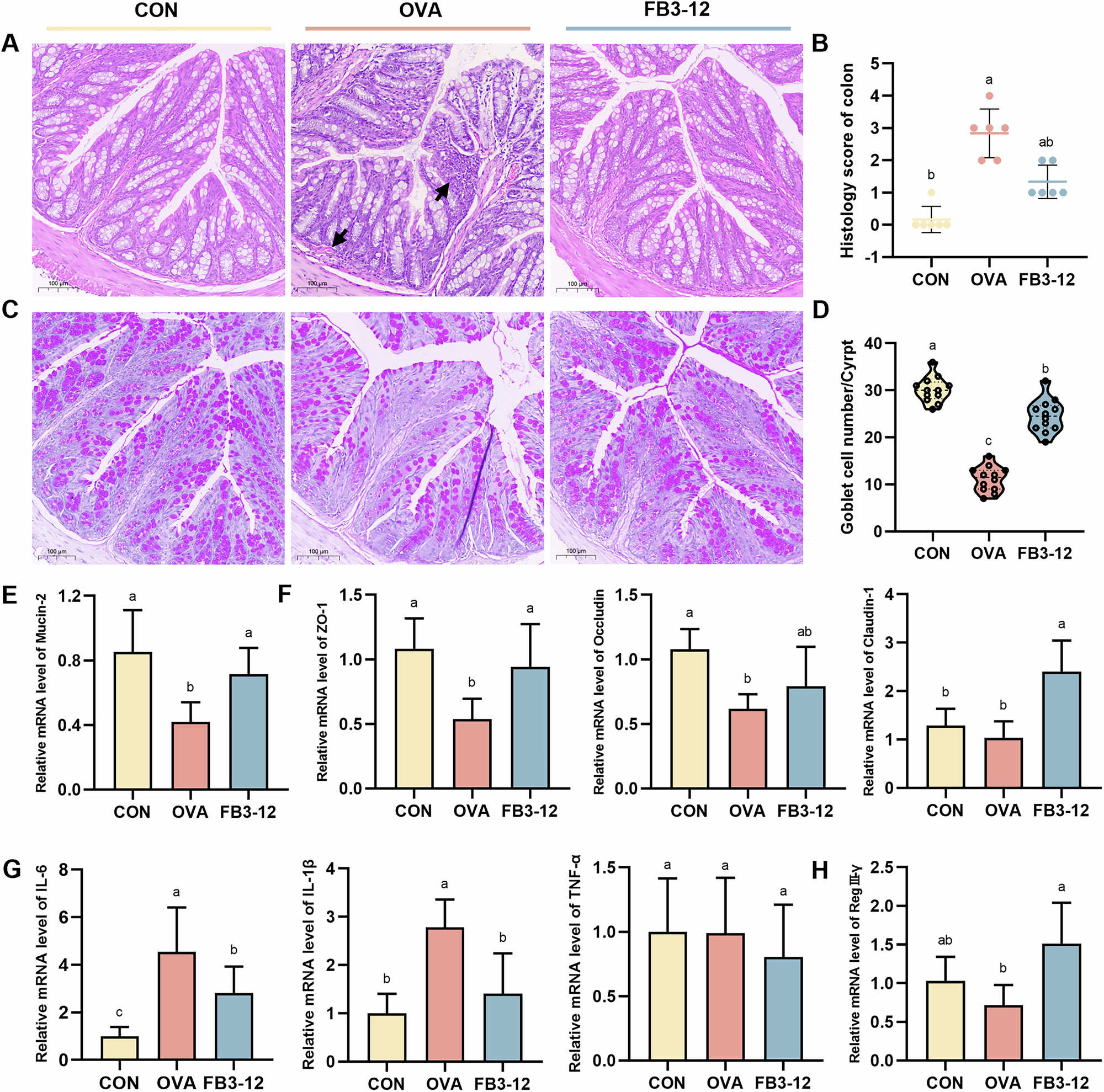
Fig. 3: FB3-12 alleviates intestinal barrier dysfunction and inflammation in mice.

A Representative photomicrograph of hematoxylin and eosin (H&E)-stained colon sections. B Histology score of the colon. Statistical analysis was performed by the Kruskal–Wallis test. C Representative photomicrographs of periodic acid-schiff (PAS)-stained colon sections. D Goblet cell count. E, F Relative mRNA expression of Mucin-2 and tight junction proteins. G Relative mRNA expression of IL-1, IL-6, and TNF-α. H Relative mRNA expression of Reg Ⅲ-γ. Data are shown as the mean ± SD (n = 6).