Abstract
Recently, modulation of gut microbiota by probiotics treatment has emerged as a promising strategy for treatment of metabolic disorders. In this regarding, Parabacteroides distasonis (P. distasonis) has been shown to play a beneficial role in the treatment of different diseases and also been considered as potential probiotic, but nevertheless, its beneficial effect on central nervous system (CNS) disorders remains to be elucidated. In this study, we demonstrate that treatment with P. distasonis improves high-fat diet (HFD)-induced insulin resistance (IR) and decreases systemic oxidative stress. We further demonstrate that P. distasonis can alleviate HFD-induced brain barrier disruption and neuroinflammation, which was observed to be associated with increased HFD-induced systemic oxidative stress. Additionally, P. distasonis treatment significantly reversed HFD-induced abnormal proliferation and activation of astrocytes and microglia, and their interactions. The improved astrocyte-microglia networks may further contribute to inhibiting HFD-induced excessive synaptic pruning. Our findings suggest that P. distasonis plays a beneficial role in alleviating HFD-induced brain injury and provide possible explanations of how P. distasonis protects against HFD-induced brain injury, identifying the potential probiotic P. distasonis as a potential intervention in CNS disorders.

Similar content being viewed by others
Introduction
The prevalence of type 2 diabetes (T2D) is on the rise worldwide and is expected to reach ~700 million by 20451. Epidemiological studies have indicated that diabetes is associated with brain functional changes and increases the risk of neurodegenerative diseases2,3. The etiology of brain dysfunction resulting from diabetes is multifactorial, including brain insulin resistance, cerebral microvascular damage, decreased glucose uptake, neuroinflammation, neurotransmitter metabolism disturbance, and mitochondrial dysfunction4,5,6,7,8.
Recent studies have indicated the critical role of gut microbiota in regulating systemic insulin sensitivity and energy metabolism via the regulation of functional microbial metabolites in diabetic animal models and humans9,10,11. Moreover, gut microbiota homeostasis is essential for the maintenance of gut health and for modulating brain functions via the regulation of the permeability of the brain barrier, brain energy and immune homeostasis, and synaptic transmission12,13,14. The gut-brain axis links the health of the gut microbiota to central nervous system (CNS) function. Both pre-clinical and clinical studies have demonstrated that probiotics can restore healthy gut microbiota and improve CNS function through multiple coordinated actions involving the regulation of inflammation, the reinforcement of both gut and brain barrier function, and the modulation of neuroactive metabolites15,16,17,18. In addition to the probiotics, Parabacteroides distasonis (P. distasonis), an emerging gut-derived probiotic with therapeutic potential, has been demonstrated to alleviate diabetes, obesity, inflammatory bowel disease, hepatic fibrosis, and prevented non-alcoholic steatohepatitis through producing or stimulating host production of various active metabolites such as pentadecanoic acid, succinate, and bile acids19,20,21. These metabolites critically mediate cross-talk within the gut-brain axis by modulating signaling pathways that influence CNS functions22,23. Our previous studies have also revealed that P. distasonis can reduce the risk of diabetes in mice by regulating intestinal barrier function through the production of nicotinic acid24. Critically, high-fat diet (HFD) consumption is a well-established inducer of systemic oxidative stress, characterized by an imbalance between reactive oxygen species (ROS) production and antioxidant defense mechanisms. This heightened oxidative stress is a key pathogenic driver contributing to various metabolic dysfunctions25. Recent studies have suggested that diabetes is often accompanied by brain injury6, which may be mechanistically linked to HFD-induced oxidative stress and neuroinflammation. Consequently, oxidative stress and related inflammatory mediators serve as crucial indicators for assessing brain health in the context of metabolic disorders like those induced by HFD. However, despite the established role of P. distasonis in mitigating metabolic disturbances and its potential influence on redox balance in peripheral tissues24, its effects specifically on HFD-induced oxidative stress in the brain and the consequent brain dysfunction have never been previously reported.
To investigate the effects of P. distasonis on high-fat diet-induced brain injury, we introduced the HFD-induced diabetic mouse model, which is an extensively characterized mouse model that develops brain injury. In this study, we found that prolonged HFD feeding in mice is extensively documented to lead to IR and diet-induced brain injury, which are characterized by increased neuroinflammation, disruption of blood-brain barrier integrity, glial cell reactivity, and altered synaptic plasticity. Interestingly, administration with P. distasonis alleviated HFD-induced IR and its associated brain injury, and this may be associated with reduced levels of systemic oxidative stress. In addition, the P. distasonis treatment-improved barrier function may further inhibit peripheral inflammatory factor infiltration and thereby maintain normal brain function.
Results
P. distasonis ameliorates HFD-induced IR mice
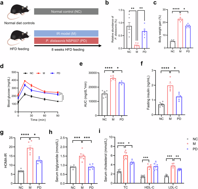
In this study, an 8-week high-fat diet (HFD) was used to induce IR mouse model, followed by a 4-week of P. distasonis NSP007 treatment via oral administration (Fig. 1a). The abundance of P. distasonis was obvious restored in the feces of HFD-induced IR mice (Fig. 1b). Supplementation with P. distasonis NSP007 significantly reduced body weight gains compared to the model group (M) (Fig. 1c). During oral glucose tolerance testing (OGTT), P. distasonis NSP007 supplementation displayed significantly improved glucose tolerance in IR mice (Fig. 1d, e). The fasting insulin level and Homeostatic Model Assessment of Insulin Resistance (HOMA-IR) were also significantly lower in P. distasonis NSP007-treated mice than in HFD-treated mice (Fig. 1f, g). Meanwhile, the levels of serum triglyceride (TG), total cholesterol (TC), and low-density lipoprotein cholesterol (LDL-C) were also significantly diminished following P. distasonis NSP007 administration, suggesting that P. distasonis NSP007 may contribute to the hypolipidemic effect in IR mice (Fig. 1h, i).
a Schematic representation of the experimental groups. b The relative abundance of P. distasonis in different groups assessed by qPCR. c Body weight change (%). d Oral Glucose Tolerance Test (OGTT). d Area Under Curve (AUC) of glucose levels (f) Serum insulin; (g) Homeostatic Model Assessment for Insulin Resistance (HOMA-IR); (h) Serum triglyceride; (i) Serum cholesterol. Data are presented as the mean ± SEM (n = 6 each group). Statistics were performed with Kruskal-Wallis ANOVA multiple comparisons (b, c, e–i) and Two-way ANOVA with Tukey’s post hoc test (d).
Effect of P. distasonis on serum oxidative stress in HFD-induced IR mice
T2D is associated with multiple comorbidities, including diabetic retinopathy and cognitive decline, and T2D patients have a significantly higher risk of developing Alzheimer’s disease (AD)26. Oxidative stress plays a pivotal role in the development of diabetes and its complications27. As shown in Fig. 2a–c, serum SOD, CAT and GSH-Px activities were significantly decreased by 23.3%, 46.8%, and 22.8%, respectively, in HFD-induced IR mice compared with normal controls. In contrast, the MDA level in the serum was obviously elevated 105% in HFD-induced IR mice (Fig. 2d). After treatment with P. distasonis, there was no significant increase in antioxidant activity compared to HFD-induced IR mice, but levels (SOD: 91.6%, CAT: 89.3%, GSH-Px: 71.1%, GST: 124.5% of normal controls) were closer to those of normal controls.
GPx activity (a), SOD activity (b), CAT activity (c) and MDA concentration (d) in serum. Data are presented as the mean ± SEM (n = 5–6 each group). Statistics were performed with Kruskal-Wallis ANOVA multiple comparisons.
Effect of P. distasonis on brain barriers in HFD-induced IR mice
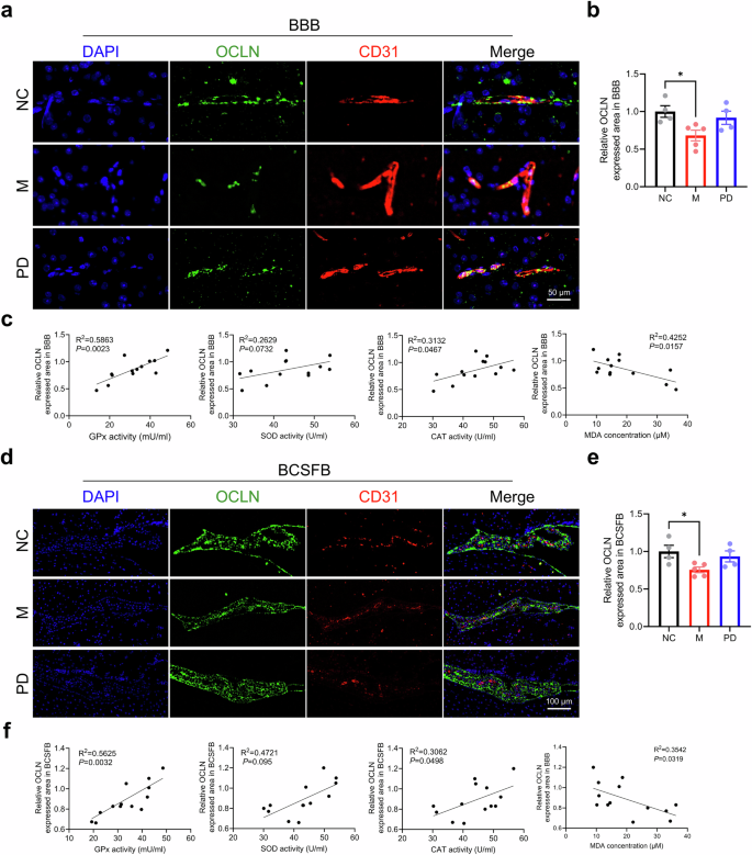
The CNS is tightly sealed by the blood-brain barrier (BBB) and the blood-cerebrospinal fluid barrier (BCSFB) to protect the CNS from oxidative stress and other free radicals produced in the periphery28. In addition, the hippocampus is highly sensitive to peripheral metabolic disturbances and triggers neuroinflammation and hippocampal impairment29. Therefore, we characterized BBB and BCSFB integrity by tight junctions (TJs) immunostainings. In consistent with previous studies30, our immunofluorescence analysis confirmed lower expression and disrupted distribution of occludin (OCLN) in the BBB (68.2%) and BCSFB (75.5%) of HFD-induced IR mice compared with normal controls (Fig. 3a, b, d, e). The decreased expression and integrity of OCLN in HFD-induced IR mice were largely blocked by treatment with P. distasonis, and its expression levels can be restored to more than 90% of normal mice. (Fig. 3a, b, d, e). Furthermore, the level of OCLN expression in BBB and BCSFB are positively correlated with the levels of GPx activity, SOD activity and CAT activity, and negatively correlated with the MDA level (Fig. 3c, f).
a Representative images of immunostaining for OCLN and CD31 in hippocamus. Scale bar: 50 μm. b The percentage of OCLN expressed area in BBB. c Spearman correlations (two-tailed Spearman’s rank test) between the OCLN expressed area in BBB and serum oxidative stress. d Representative images of immunostaining for OCLN and CD31 in choroid plexus. Scale bar: 100 μm. e The percentage of OCLN expressed area in BCSFB. f Spearman correlations (two-tailed Spearman’s rank test) between the OCLN expressed area in BCSFB and serum oxidative stress. Data are presented as the mean ± SEM (n = 4–5 each group). Statistics were performed with Kruskal-Wallis ANOVA multiple comparisons for (b, e).
Effect of P. distasonis on neuroinflammation in HFD-induced IR mice
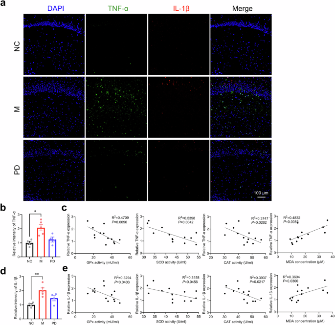
It is now well established that key aspects of the pathogenesis of diabetes are frequently accompanied by CNS alterations, including neuroinflammation, along with different detrimental glial cell responses to oxidative stress conditions and neurodegenerative features31,32. We characterized neuroinflammation by TNF-α and IL-1β immunostainings in the brains of mice. In agreement with previous studies33,34, our immunofluorescence analysis confirmed higher TNF-α and IL-1β expression in the brain of HFD-induced IR mice compared with normal control mice (Fig. 4a, b, d). P. distasonis treatment largely inhibited the HFD-induced higher expression of pro-inflammatory cytokines (Fig. 4a, b, d). Furthermore, the levels of TNF-α and IL-1β expression are negatively correlated with the levels of GPx activity, SOD activity and CAT activity, and positively correlated with the MDA level (Fig. 4c, e).
a Representative images of immunostainings for TNF-α and IL-1β in hippocampus. Scale bar: 100 μm. b Relative intensity of TNF-α in hippocampus. c Spearman correlations (two-tailed Spearman’s rank test) between the TNF-α expression and serum oxidative stress. d Relative intensity of IL-1β in hippocampus. e Spearman correlations (two-tailed Spearman’s rank test) between the IL-1β expression and serum oxidative stress. Data are presented as the mean ± SEM (n = 4–5 each group). Statistics were performed with Kruskal-Wallis ANOVA multiple comparisons for (b, e).
Effect of P. distasonis on glial cell functions in HFD-induced IR mice
Neuroinflammation is a complex and well-orchestrated process by various groups of glial cells in CNS and peripheral immune cells35. First, we investigated the effects of HFD-induced IR and P. distasonis on microglial functions by immunostaining with the microglial cell marker IBA1. Regarding microglia proliferation, the number of IBA1+ microglia and Ki67+ microglia was decreased in the hippocampus of HFD-induced IR mice compared to the normal control mice (Fig. 5a–d). Strikingly, the P. distasonis treatment significantly alleviated HFD-induced inhibition of microglia proliferation (Fig. 5a–d). Similarly, the mRNA expression of microgliosis marker Aif1 showed same trends before and after P. distasonis treatment HFD-induced IR mice (Fig. 5e). The detailed Sholl analysis of microglia showed that the sum of intersections, ramification index, and ending radius decreased significantly in HFD-induced IR mice, indicating a more activated microglial phenotype (Fig. 5c, d). In parallel, the effects of HFD-induced IR and P. distasonis on astrocytic functions were analyzed by immunostaining with the astrocyte marker GFAP. However, the number of GFAP+ astrocytes did not show significant changes in the hippocampus of HFD-induced IR mice compared with normal control mice (Fig. 5e, f). Despite of no significant change, HFD-induced IR mice showed an increase in the number of astrocytes after P. distasonis treatment (Fig. 5e, f).
a Representative images of immunostainings for IBA1 in hippocampus. Scale bar: 200 μm. b Quantification the number of IBA1+ microglia in hippocampus. c Representative images of co-immunostainings for IBA1 and Ki67 in hippocampus. Scale bar: 50 μm. d Quantification the number of Ki67+ microglia in hippocampus. e Gene expression of Aif1 in the hippocampus. f Representative image for Sholl analysis of microglia in the hippocampus. The interval of the concentric circles is 2 μm. g Quantification of summarized intersects, ramification index, and ending radius by Sholl analysis from immunostained IBA1 signals. h Representative images of immunostainings for GFAP in hippocampus. Scale bar: 200 μm. i Quantification the number of GFAP+ astrocytes in hippocampus. j Representative image for Sholl analysis of astrocytes in the hippocampus. The interval of the concentric circles is 2 μm. k Quantification of summarized intersects, ramification index, and ending radius by Sholl analysis from immunostained GFAP signals. l Representative images of GFAP and IBA1 staining in the hippocampus. Scale bars: 200 μm. m Quantification of the percentage of astrocytes colocalized with microglia and microglia colocalized with astrocytes. Data are presented as the mean ± SEM (n = 4–7 each group). Statistics were performed with Kruskal-Wallis ANOVA multiple comparisons.
In addition, Sholl analysis of astrocytes showed that no significant changes were observed in the sum of intersections, ramification index, and ending radius in HFD-induced IR mice, suggesting a similar astrocyte phenotype with normal controls (Fig. 5g, h). Although no significant change in astrogliosis was observed in the hippocampus of HFD-induced mice after P. distasonis treatment (Fig. 5e, f), a decreased trend in reactive astrocytes was observed specifically (Fig. 5g, h). Given the specific effects of HFD-induced IR and P. distasonis on glial cells, we investigated whether there is an astrocyte-microglia interaction involved in this process. In this regard, both IBA1+ microglial cells overlapping with GFAP+ astrocytes and GFAP+ astrocytes overlapping IBA1+ microglial cells were remarkably increased in the hippocampus of HFD-induced IR mice compared to the normal controls (Fig. 5i, j). Administration of P. distasonis largely inhibited HFD-induced increase in astrocyte and microglia overlapping (Fig. 5i, j). Collectively, these data demonstrate that P. distasonis specifically rescues HFD-induced microglial dysfunction and hyperactivation, attenuates pathological astrocyte-microglia interactions, but exerts only slight effects on astrocyte reactivity or morphology.
Effect of P. distasonis on neuronal functions in HFD-induced IR mice
Astrocytes and microglia also play an important role in maintaining and supporting homeostasis of the neuronal functions in the CNS36. We further analyzed the effects of HFD-induced IR and P. distasonis on synaptic and neuronal properties. The intensity of presynaptic proteins synaptophysin (SYP) and postsynaptic density protein 95 (PSD-95) immunostaining tended to decrease in the hippocampus of HFD-induced IR mice compared with normal controls (Fig. 6a, b). However, no changes of synaptic intensity were observed after P. distasonis treatment in HFD-induced IR mice (Fig. 6a, b). In addition, high-resolution images of co-immunostaining of SYP and PSD-95 revealed reduced synaptic puncta in HFD-induced IR mice compared with normal controls, while P. distasonis treatment inhibited HFD-induced synaptic deficits (Fig. 6c, d). Moreover, the abnormal activation of microglia also actively participates in the phagocytosis of live neurons37. In this context, we performed NeuN staining and the quantification showed no significant difference in the number of neuronal cells in the CA1 and CA3 regions of the hippocampus of both HFD-induced IR mice and P. distasonis-treated HFD-induced IR mice, as compared with the normal controls (Fig. 6e, f).
a Representative SYP and PSD-95 coimmunostaining in hippocampus. Scale bars: 200 μm. b Quantification of the relative intensity of PSD-95 (upper) and SYP (lower). c Representative high magnification confocal images of SYP and PSD-95 coimmunostaining in hippocampus, Scale bars: 5 μm. d Quantification of the number of colocalized puncta of SYP and PSD-95. e Representative images of immunostainings for NeuN in hippocampus. Scale bar: 200 μm. f Quantification the number of NeuN+ neuron in hippocampus in CA3 (left) and CA1 (right) regions. Data are presented as the mean ± SEM (n = 4–5 each group). Statistics were performed with Kruskal-Wallis ANOVA multiple comparisons.
Discussion
With an increasing understanding of the complicated interaction between the gut microbiota and host, studies on specific gut symbionts are urgently required to define the exact functions of a given bacterium in regulating host health. As one of the core commensal bacteria in the intestine, the abundance of P. distasonis was negatively correlated with IBD, hepatic fibrosis, NAFLD, and obesity19,20,24,38 and administration of P. distasonis has been shown to ameliorate insulin resistance, hepatic fibrosis, obesity and metabolic dysfunctions19,20,24. In consistent with our previous study, we confirmed that P. distasonis is a highly effective commensal bacterium in improving HFD-induced IR24. In addition, it showed that P. distasonis was also able to reduce IR-related blood oxidative stress and brain injury. Our results verified the health-promoting effects of P. distasonis and provided clues regarding its ecological functions in brain physiopathology.
Prolonged consumption of an HFD impairs intestinal barrier function, allowing gut-derived substances to leak into circulation and trigger chronic systemic inflammation, which is a critical factor in the development of IR24. In addition to the systemic inflammation, oxidative stress has been implicated in the pathogenesis of diabetes complications39. In agreement with a previous study25, we found that HFD-induced IR promotes oxidative stress in the blood. Reactive oxygen species (ROS) are critical intermediates of cellular signaling pathways. Under physiological conditions, cells have an antioxidant defense system that includes enzymatic antioxidants such as SOD, CAT, MDA and GPx. Excessive production of active substances leads to oxidative damage of proteins, lipids and nucleic acids40. In this regard, the brain is more susceptible to oxidative stress than other organs due to the lower activity of the brain’s antioxidant defense system41. In our study, we found a significant positive correlation between oxidative stress and brain barrier impairment/neuroinflammation, which further emphasized the detrimental effects of HFD-induced oxidative stress on brain functions. In addition, HFD has also been shown to regulate microglial and neuronal cell functions and even leads to cognitive decline42,43. Accordingly, to further explore the effects of HFD-induced oxidative stress on glial cells and neuronal cells, the immunostaining-based morphology assays were performed. We found that HFD-induced oxidative stress plays a significant role in inducing microglia activation but not astrocyte activation, while increasing the interaction between the microglia and astrocytes. Prolonged microglial activation may induce excessive synaptic pruning and eventually lead to synaptic loss44. Indeed, synaptic density was reduced after HFD, which may further contribute to the cognitive decline as we showed in our previous studies45,46. Moreover, several studies have also shown that oxidative stress is involved in the misfolding and accumulation of mutant huntingtin protein, which induces proteotoxicity and impairs oxidative metabolism, leading to neuronal damage and death47. However, we did not observe HFD-induced changes in neurodegeneration, which may be due to mouse model, age, and route of administration.
P. distasonis is a Gram-negative anaerobic bacterium known to colonize the gastrointestinal tract of various species48. Our previous cohort studies have shown that P. distasonis abundance was negatively correlated with HFD-induced IR mice24. In addition, emerging studies support that P. distasonis plays a beneficial role in the treatment of inflammatory arthritis, metabolic dysfunction, colorectal tumourigenesis, and acute pancreatitis20,49,50,51, whereas the effects of P. distasonis on IR-related brain dysfunction are still unclear. We confirmed supplementation with P. distasonis alleviated the HFD-induced IR. P. distasonis may improve IR by modulating peripheral immune homeostasis through enhancement of intestinal barrier function24. Enhanced intestinal barrier integrity may help to reduce systemic inflammation and oxidative stress as observed52. Regarding the latter, we have shown that oxidative stress levels are highly correlated with brain barrier integrity and neuroinflammation. Therefore, improved brain barrier integrity and reduced neuroinflammation after P. distasonis treatment may be associated with reduced levels of oxidative stress. Improvements in brain barrier function may reduce the infiltration of peripheral immune factors into the brain and induce neuroinflammation53. In the CNS, microglia are the primary players in neuroinflammation54. Our results indicated that P. distasonis treatment significantly decreased the HFD-induced microglial activation. Furthermore, P. distasonis treatment reduced the astrocyte-microglia interactions and inhibited the astrocytic activation in HFD-induced IR mice. In consistent with our previous study45, P. distasonis-induced astrocyte-microglia networks can further contribute to the reduction of synaptic pruning.
It is important to note that in addition to P. distasonis, other bacteria such as Bifidobacterium breve and Lactobacillus acidophilus have also been reported to have beneficial effects in improving brain functions15,16. Our analysis was restricted to the effects of P. distasonis on the CNS, so it is uncertain whether these effects are specific. Therefore, further studies comparing it with different bacteria are needed to decipher whether the observed effects are specific to P. distasonis. In addition, HFD models are known to modulate glucose transporter expression, which has been mechanistically linked to cognitive function55,56. Therefore, whether the beneficial effects of P. distasonis on CNS function ultimately improve behavioral outcomes and their relationship to GLU is a meritorious direction for investigation.
In summary, our study revealed that supplementation with P. distasonis effectively improved the HFD-induced IR and IR-related brain injury, and this effect is associated with systemic oxidative stress. Our study highlights the significance of the P. distasonis in improving brain injury via regulating astrocyte-microglia networks and suggests that P. distasonis is a promising intervention strategy in the alleviation of IR and related CNS diseases. While this work focused on hippocampal function, future studies are necessary to investigate the effects of P. distasonis on other brain regions to establish brain-wide therapeutic efficacy. In addition, microglial phenotypic switching from activated to resting states could be a key mechanism, potentially driven by soluble factors released by P. distasonis or indirectly via vagus nerve-mediated signaling. For instance, P. distasonis has been reported to improve diabetes and obesity via producing nicotinic acid, succinate and secondary bile acids19,20. While our study establishes a link between P. distasonis treatment and improved hippocampal synaptic integrity, the precise molecular bridges connecting gut-derived signals to central glial regulation remain speculative.
Methods
Animals and experimental design
Male C57BL/6 J mice (five weeks old) were purchased from Charles River Laboratories (Beijing, China). All mice were housed under specific pathogen-free conditions with a 12 h light-dark cycle and provided with standard chow and water ad libitum, with temperature kept at 21–24 °C, and humidity at 40–70%. After one week of adaptation, mice were randomized to three groups, including the normal group (N), the model group (M), and P. distasonis NSP007 group (PD). For group N, mice were fed with a chow diet (Research Diets, USA, Cat# D12450J) all the time and given an equivalent volume of PBS. For the other groups, mice were fed by high-fat diet (Research Diets, USA, Cat# D12492) for eight weeks to induce IR, mice were administered with P. distasonis NSP007 (PD) (2 × 108 CFU/mice/d) or an equivalent volume of PBS (M) by oral gavage for four weeks. After the completion of the experimental cycle, mice were euthanized by intraperitoneal injection of pentobarbital sodium (50 mg/kg). Subsequently, the blood, cecum contents, liver, spleen, colon and brain tissues were collected for further analysis. All animals were performed under the Guidelines for Care and Use of Laboratory Animals of the National Institutes of Health and were approved by the Experimental Animal Care and Use Committee of Nanchang University, number IACUC-20221030002.
P. distasonis culture
P. distasonis NSP007 was obtained from GuangDong Microbial Culture Collection Center (No.: GDMCC61888). P. distasonis NSP007 was cultured in an anaerobic chamber (Coy, Grass Lake, USA) with an atmosphere of 5% hydrogen, 5% carbon dioxide, and 90% nitrogen at 37 °C. It was grown in Brain Heart Infusion (BHI) with L-cysteine HCl (0.5 g/L), vitamin K1 (10 μl/L), hemin (5 mg/L), and resazurin (1 mg/L). The purity of the cultures was monitored by plating serial dilutions. All media, buffer, glass, and plasticware used in the study were exposed to anaerobic conditions at least 12 h before use.
Metabolic assay
For the OGTT, glucose (1.5 g/kg body weight for mice) was administered orally after 6 h fasting, and blood samples were obtained from the tail tip at 0, 15, 30, 60, and 90 min. For the serum insulin and Homeostatic Model Assessment for Insulin Resistance (HOMA-IR), the blood samples were obtained from the tail tip after mice fasted for 10 h. The glucose levels of tail vein blood samples were measured using a glucose analyzer (ACCU-CHEK Perform, Roche, Mannheim, Germany), and the serum insulin was measured using an ultra-sensitive mouse insulin ELISA kit (Crystal Chem Inc., Illinois, USA, Cat# 90080). Total cholesterol (TC), triglycerides (TG), high-density lipoprotein cholesterol (HDL-C), and low-density lipoprotein cholesterol (LDL-C) were measured by ELISA kit (Jiancheng Co. Ltd., Nanjing, China) according to the manufacturer’s instructions.
qPCR quantification of P. distasonis
Fecal DNA was extracted using the Tiangen stool DNA extraction kit according to the manufacturer’s instructions. The primer used for P. distasonis is Forward: 5’- TGATCCCTTGTGCTGCT -3’; Reverse: 5’-ATCCCCCTCATTCGGA-3’. RT-PCR was performed using TB Green Premix Ex Taq II (Takara) on a QuantStudio 7 Flex Real-Time PCR system (Thermo Fisher Scientific).
Biochemical analysis
The glutathione peroxidase (GPx), total superoxide dismutase (SOD), catalase (CAT) and malondialdehyde (MDA) levels in blood were measured by commercially available kit (Beyotime, Jiangsu, China).
RNA extraction and RT-qPCR analysis
Total RNA was isolated from the hippocampus tissue using TRIzol reagent, and the RNA was reverse transcribed and amplified by PCR using cDNA Reverse Transcription Kit and qPCR reagent (Takara, Beijing, China). The primer for Aif1 gene is Forward: 5’- ATCAACAAGCAATTCCTCGATGA-3’; Reverse: 5’-CAGCATTCGCTTCAAGGACATA-3’. The gene expression levels were normalized using GAPDH, and the relative quantification of gene expression was calculated using the 2−ΔΔCt method.
Immunohistochemistry
After euthanasia, the brain tissues of mice were fixed overnight with 4% PFA in PBS at 4 °C. After dehydration, samples were embedded in paraffin in cryomolds and stored at RT until further use. The brains were cut into 5 μm paraffin sections and one section per mouse was stained and analyzed. For immunofluorescence staining, sections were blocked with 5% normal goat serum or 3%BSA in PBS at RT for 1 h and then incubated with primary Abs in blocking buffer at 4 °C overnight. After washing with PBS, sections were stained with fluorophore-conjugated secondary Abs in PBS at RT for 1 h. Counterstaining was done with DAPI reagent (Servicebio, 1:1000 in PBS) for 10 min. Primary antibody Occludin (cat. no. GB111401); IL-1β (cat. no. GB11113); TNF-α (cat. no. GB11188); IBA1 (cat. no. GB12015, Servicebio); GFAP (cat. no. GB11096); Synaptophysin (cat. no. GB11553); PSD-95 (cat. no. GB11277); NeuN (cat. no. GB11138); Ki67 (cat. no. 550609) and CD31 (cat. no. GB113151) from Wuhan Servicebio technology Co., Ltd. were used for immunostaining. A Pannoramic MIDI II scanner (3DHistech) was used for imaging and the images were pre-prepared for further evaluation with CaseViewer (3DHistech).
Imaging and quantification
For TJ stainings, blood vessels in the brain parenchyma and choroid plexus located in the lateral ventricles were evaluated in all experiments. Images were processed using ImageJ and the percentage of TJ expression area was quantified by dividing the area of TJ signal by the area of blood vessel and epithelial nuclei in the choroid plexus.
For neuroinflammation analysis, brain sections were co-immunostained with the anti-IL-1β and anti-TNF-α antibodies. Images were processed using ImageJ, and the percentage of IL-1β and TNF-α positive area was quantified.
For glial cell proliferation and interaction analysis, brain sections were immunostained with the anti-GFAP and anti-IBA1 antibodies. Images were processed using ImageJ, and the number of GFAP+ astrocytes and IBA1+ microglia was quantified. In addition, the percentage of IBA1+ microglia overlapping with GFAP+ astrocytes and GFAP+ astrocytes overlapping IBA1+ microglial cells was quantified.
For glial cell activation analysis, Sholl analysis was performed in ImageJ on the IBA1+ microglia and GFAP+ astrocytes. A radius was drawn from the center of the cell body to the end of the longest branch to set the upper and lower limits for concentric circle placement. The first circle was set as close to the edge of the cell body as possible to ensure the cell body was not counted as an intercept on the circle. The distance between each circle was set at 2 µm for all cells. The summarized intersects, ramification index, and ending radius were calculated.
For neuronal function analysis, brain sections were co-immunostained with the anti-SYP and anti-PSD-95 antibodies for synaptic puncta colocalization analysis or immunostained with the anti-NeuN antibody for neurodegeneration analysis. Images were processed using ImageJ, and the number of colocalized puncta per section was quantified with the Synapse Counter plugin for ImageJ57.
Statistical analysis
Graphical data were analyzed with GraphPad Prism 9.0 and presented as mean ± SEM. All data were assumed to be normally distributed for statistical analysis. Statistical significance was determined using two-tailed Student’s t-tests to compare two groups and one-way ANOVA followed by Tukey’s post hoc test for three groups. p < 0.05 was considered statistically significant.
Data availability
Data will be made available on request.
References
Sun, H. et al. IDF Diabetes Atlas: Global, regional and country-level diabetes prevalence estimates for 2021 and projections for 2045. Diabetes Res. Clin. Pract. 183, 109119 (2022).
Wu, J. et al. Detecting type 2 diabetes mellitus cognitive impairment using whole-brain functional connectivity. Sci. Rep. 13, 3940 (2023).
Santiago, J. A. et al. Diabetes: a tipping point in neurodegenerative diseases. Trends Mol. Med. 29, 1029–1044 (2023).
De Felice, F. G. & Ferreira, S. T. Inflammation, defective insulin signaling, and mitochondrial dysfunction as common molecular denominators connecting type 2 diabetes to Alzheimer disease. Diabetes 63, 2262–2272 (2014).
Biessels, G. J. et al. Understanding multifactorial brain changes in type 2 diabetes: a biomarker perspective. Lancet Neurol. 19, 699–710 (2020).
Luo, A. et al. Type 2 diabetes mellitus-associated cognitive dysfunction: Advances in potential mechanisms and therapies. Neurosci. Biobehav. Rev. 137, 104642 (2022).
Liu, Z. et al. High-fat diet induces hepatic insulin resistance and impairment of synaptic plasticity. PLOS ONE 10, e0128274 (2015).
Carvalho, C. et al. Alzheimer’s disease and type 2 diabetes-related alterations in brain mitochondria, autophagy and synaptic markers. Biochimica et. Biophysica Acta (BBA) - Mol. Basis Dis. 1852, 1665–1675 (2015).
Liu, Z. et al. Gut microbiota mediates intermittent-fasting alleviation of diabetes-induced cognitive impairment. Nat. Commun. 11, 855 (2020).
Takeuchi, T. et al. Gut microbial carbohydrate metabolism contributes to insulin resistance. Nature 621, 389–395 (2023).
Jang, H. R. & Lee, H. Y. Mechanisms linking gut microbial metabolites to insulin resistance. World J. Diab. 12, 730–744 (2021).
Xie, J. H. et al. Gut microbiota regulates blood-cerebrospinal fluid barrier function and Aβ pathology. EMBO J. 42, e111515 (2023).
Huang, Y. et al. The gut microbiome modulates the transformation of microglial subtypes. Mol. Psychiatry 28, 1611–1621 (2023).
Romaní-Pérez, M. et al. The microbiota and the gut-brain axis in controlling food intake and energy homeostasis. Int. J. Mol. Sci. 22, 5830 (2021).
Huang, Y. et al. Lactobacillus acidophilus promotes cognitive function recovery via regulating microglial peroxisomal function in cerebral ischemia. Cell Host Microbe 33, 1484–1501.e12 (2025).
Asaoka, D. et al. Effect of probiotic Bifidobacterium breve in improving cognitive function and preventing brain atrophy in older patients with suspected mild cognitive impairment: Results of a 24-week randomized, double-blind, placebo-controlled trial. J. Alzheimers Dis. 88, 75–95 (2022).
Prajapati, S. K. et al. Protection of Alzheimer’s disease progression by a human-origin probiotics cocktail. Sci. Rep. 15, 1589 (2025).
Jouni, N. et al. Strain specific effects of probiotic supplementation on serum amino acid profiles in Alzheimer’s disease: a randomized, double blind, placebo controlled trial. Sci. Rep. 15, 29924 (2025).
Zhao, Q. et al. Parabacteroides distasonis ameliorates hepatic fibrosis potentially via modulating intestinal bile acid metabolism and hepatocyte pyroptosis in male mice. Nat. Commun. 14, 1829 (2023).
Wang, K. et al. Parabacteroides distasonis alleviates obesity and metabolic dysfunctions via production of succinate and secondary bile acids. Cell Rep. 26, 222–235.e5 (2019).
Wei, W. et al. Parabacteroides distasonis uses dietary inulin to suppress NASH via its metabolite pentadecanoic acid. Nat. Microbiol. 8, 1534–1548 (2023).
Khellaf, A. et al. Focally administered succinate improves cerebral metabolism in traumatic brain injury patients with mitochondrial dysfunction. J. Cereb. Blood Flow. Metab. 42, 39–55 (2022).
Hurley, M. J. et al. Bile acids and neurological disease. Pharmacol. Therapeutics 240, 108311 (2022).
Sun, Y. et al. Parabacteroides distasonis ameliorates insulin resistance via activation of intestinal GPR109a. Nat. Commun. 14, 7740 (2023).
Sun, Y. et al. High-fat diet promotes renal injury by inducing oxidative stress and mitochondrial dysfunction. Cell Death Dis. 11, 914 (2020).
Little, K. et al. Common pathways in dementia and diabetic retinopathy: understanding the mechanisms of diabetes-related cognitive decline. Trends Endocrinol. Metab. 33, 50–71 (2022).
Bhatti, J. S. et al. Oxidative stress in the pathophysiology of type 2 diabetes and related complications: Current therapeutics strategies and future perspectives. Free Radic. Biol. Med. 184, 114–134 (2022).
Engelhardt, B. & Sorokin, L. The blood-brain and the blood-cerebrospinal fluid barriers: function and dysfunction. Semin. Immunopathol. 31, 497–511 (2009).
Lee, T. H. & Yau, S. Y. From obesity to hippocampal neurodegeneration: Pathogenesis and non-pharmacological interventions. Int. J. Mol. Sci. 22, 29 (2020).
Mooradian, A. D. Diabetes-related perturbations in the integrity of physiologic barriers. J. Diabetes its Complications 37, 108552 (2023).
Llorián-Salvador, M. et al. Glial cell alterations in diabetes-induced neurodegeneration. Cell. Mol. Life Sci. 81, 47 (2024).
Akinrinade, I. D. et al. Interplay of glia activation and oxidative stress formation in fluoride and aluminium exposure. Pathophysiology 22, 39–48 (2015).
Cavaliere, C. et al. High-fat diet induces neuroinflammation and mitochondrial impairment in mice cerebral cortex and synaptic fraction. Front. Cell. Neurosci. 13, 509 (2019).
Delle, C. et al. Long-term high-fat diet increases glymphatic activity in the hypothalamus in mice. Sci. Rep. 13, 4137 (2023).
Yang, Q. Q. & Zhou, J. W. Neuroinflammation in the central nervous system: Symphony of glial cells. Glia 67, 1017–1035 (2019).
Vainchtein, I. D. & Molofsky, A. V. Astrocytes and microglia: In sickness and in health. Trends Neurosci. 43, 144–154 (2020).
Fricker, M., Oliva-Martín, M. J. & Brown, G. C. Primary phagocytosis of viable neurons by microglia activated with LPS or Aβ is dependent on calreticulin/LRP phagocytic signalling. J. Neuroinflammation 9, 196 (2012).
Del Chierico, F. et al. Gut microbiota profiling of pediatric nonalcoholic fatty liver disease and obese patients unveiled by an integrated meta-omics-based approach. Hepatology. 65, 451–464 (2017).
Peng, W. K. et al. Molecular phenotyping of oxidative stress in diabetes mellitus with point-of-care NMR system. npj Aging Mechanisms Dis. 6, 11 (2020).
Jakubczyk, K. et al. Reactive oxygen species-sources, functions, oxidative damage. Pol. Merkur. lekarski: organ Polskiego Tow. Lekarskiego XLVIII, 124–127 (2020).
Cobley, J. N., Fiorello, M. L. & Bailey, D. M. 13 reasons why the brain is susceptible to oxidative stress. Redox Biol. 15, 490–503 (2018).
Wang, X.-L. & Li, L. Microglia regulate neuronal circuits in homeostatic and high-fat diet-induced inflammatory conditions. Front. Cell. Neurosci. 15, 722028 (2021).
Lu, Z. et al. High fat diet induces brain injury and neuronal apoptosis via down-regulating 3-β hydroxycholesterol 24 reductase (DHCR24). Cell Tissue Res. 393, 471–487 (2023).
Wang, J. et al. Microglia-dependent excessive synaptic pruning leads to cortical underconnectivity and behavioral abnormality following chronic social defeat stress in mice. Brain, Behav., Immun. 109, 23–36 (2023).
Xie, J. H. et al. Helicobacter pylori-derived outer membrane vesicles contribute to Alzheimer’s disease pathogenesis via C3-C3aR signalling. J. Extracell. Vesicles 12, e12306 (2023).
Xie, J. et al. Low-grade peripheral inflammation affects brain pathology in the AppNL-G-F mouse model of Alzheimer’s disease. Acta Neuropathologica Commun. 9, 163 (2021).
Feng, J. et al. Oxidative stress, the blood-brain barrier and neurodegenerative diseases: The critical beneficial role of dietary antioxidants. Acta Pharmaceutica Sin. B 13, 3988–4024 (2023).
Ezeji, J. C. et al. Parabacteroides distasonis: intriguing aerotolerant gut anaerobe with emerging antimicrobial resistance and pathogenic and probiotic roles in human health. Gut Microbes 13, 1922241 (2021).
Haijian, S. et al. Gut commensal Parabacteroides distasonis alleviates inflammatory arthritis. Gut 72, 1664 (2023).
Koh, G. Y. et al. Parabacteroides distasonis attenuates Toll-like receptor 4 signaling and Akt activation and blocks colon tumor formation in high-fat diet-fed azoxymethane-treated mice. Int. J. Cancer 143, 1797–1805 (2018).
Lei, Y. et al. Parabacteroides produces acetate to alleviate heparanase-exacerbated acute pancreatitis through reducing neutrophil infiltration. Microbiome 9, 115 (2021).
John, L. J., Fromm, M. & Schulzke, J.-D. Epithelial barriers in intestinal inflammation. Antioxid. Redox Signal. 15, 1255–1270 (2011).
Danielski, L. G. et al. Brain barrier breakdown as a cause and consequence of neuroinflammation in sepsis. Mol. Neurobiol. 55, 1045–1053 (2018).
Leng, F. & Edison, P. Neuroinflammation and microglial activation in Alzheimer disease: where do we go from here?. Nat. Rev. Neurol. 17, 157–172 (2021).
Jha, D. et al. Madhuca longifolia-hydro-ethanolic-fraction reverses mitochondrial dysfunction and modulates selective GLUT expression in diabetic mice fed with high fat diet. Mol. Biol. Rep. 51, 209 (2024).
Albaik, M. et al. Bridging the gap: glucose transporters, Alzheimer’s, and future therapeutic prospects. Front. Cell Developmental Biol. 12, 2024 (2024).
Dzyubenko, E. et al. Colocalization of synapse marker proteins evaluated by STED-microscopy reveals patterns of neuronal synapse distribution in vitro. J. Neurosci. Methods 273, 149–159 (2016).
Acknowledgements
The authors acknowledge the financial support from Jiangxi Ganpo Talent Plan (gpyc20240047, J.H.X.); Technological Project of Jiangxi Province (20232BCD44003, S.P.N.); Postdoctoral Fellowship Program of CPSF (GZB20230284, Q.Q.L). The illustration was partially generated using BioRender. com.
Author information
Authors and Affiliations
Contributions
Conceptualization, J.H.X., Y.G.S. and Q.Q.L.; methodology, J.H.X., Y.G.S. and Q.Q.L.; software, J.H.X., Y.G.S. and Q.Q.L., investigation, J.H.X., Y.G.S., Q.Q.L., X.K.N., X.Y.C. and L.P.D.; resources, S.P.N.; writing- original draft, J.H.X., Y.G.S. and Q.Q.L.; writing- review & editing, S.P.N.; visualization, J.H.X. and Y.G.S.; supervision, S.P.N.; project administration, S.P.N.; funding acquisition, J.H.X., Q.Q.L. and S.P.N.; All authors reviewed the manuscript.
Corresponding author
Ethics declarations
Competing interests
The authors declare no competing interests.
Additional information
Publisher’s note Springer Nature remains neutral with regard to jurisdictional claims in published maps and institutional affiliations.
Rights and permissions
Open Access This article is licensed under a Creative Commons Attribution-NonCommercial-NoDerivatives 4.0 International License, which permits any non-commercial use, sharing, distribution and reproduction in any medium or format, as long as you give appropriate credit to the original author(s) and the source, provide a link to the Creative Commons licence, and indicate if you modified the licensed material. You do not have permission under this licence to share adapted material derived from this article or parts of it. The images or other third party material in this article are included in the article’s Creative Commons licence, unless indicated otherwise in a credit line to the material. If material is not included in the article’s Creative Commons licence and your intended use is not permitted by statutory regulation or exceeds the permitted use, you will need to obtain permission directly from the copyright holder. To view a copy of this licence, visit http://creativecommons.org/licenses/by-nc-nd/4.0/.
About this article
Cite this article
Xie, J., Sun, Y., Li, Q. et al. Protective effects of Parabacteroides distasonis against high-fat diet-induced brain injury in mice. npj Sci Food 9, 226 (2025). https://doi.org/10.1038/s41538-025-00591-9
Received:
Accepted:
Published:
Version of record:
DOI: https://doi.org/10.1038/s41538-025-00591-9








