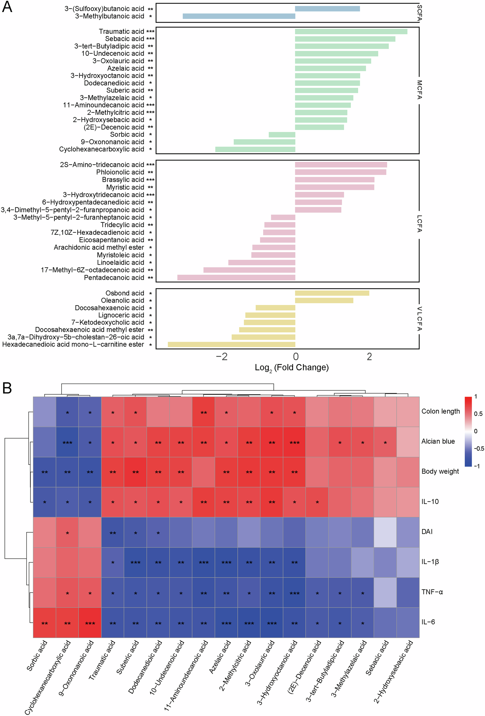
Fig. 3

STA supplementation coincides with increased MCFAs that correlate with improved UC phenotypes. Heatmap showing differential fatty acids classified by chain length between DSS and STA groups, with marked upregulation of MCFAs following STA treatment (Wilcoxon rank-sum test). SCFA, short-chain fatty acid; MCFA, medium-chain fatty acid; LCFA, long-chain fatty acid; VLCFA, very long-chain fatty acid (A). Spearman correlation heatmap between MCFAs and colitis-related phenotypic indicators, including colon length, body weight, histological scores, and serum cytokines. Red and blue colors indicate positive and negative correlations, respectively (B). *p < 0.05, **p < 0.01, and ***p < 0.001.