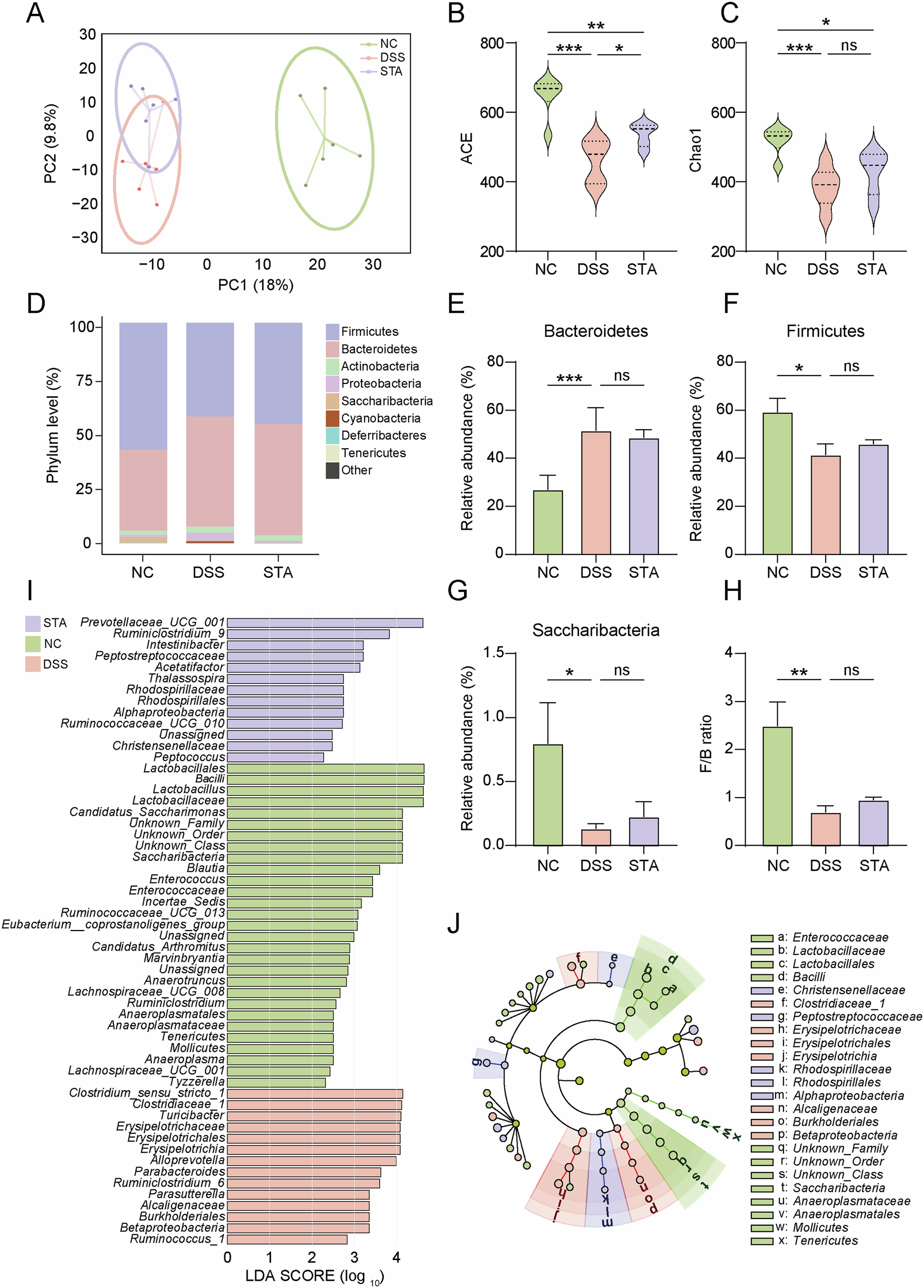
Fig. 5: STA supplementation is associated with altered gut microbiota composition in DSS-induced colitis.

PCoA analysis of β-diversity using robust Aitchison distance showing distinct microbial community separation (A). α-diversity indices (ACE and Chao1), reflecting microbial richness across NC, DSS, and STA groups (B, C). Relative abundances of phylum-level gut microbiota (D). Relative abundance of Bacteroidetes (E) Firmicutes (F), and Saccharibacteria (G). Firmicutes/Bacteroidetes ratio (H). I Differentially enriched gut microbiota identified by LEfSe (LDA > 2.0). J Cladogram from LEfSe analysis illustrating taxonomic differences among groups. Data are presented as mean ± SD. Statistical analysis was performed using one-way ANOVA with Tukey post hoc test. *p < 0.05, **p < 0.01, and ***p < 0.001.