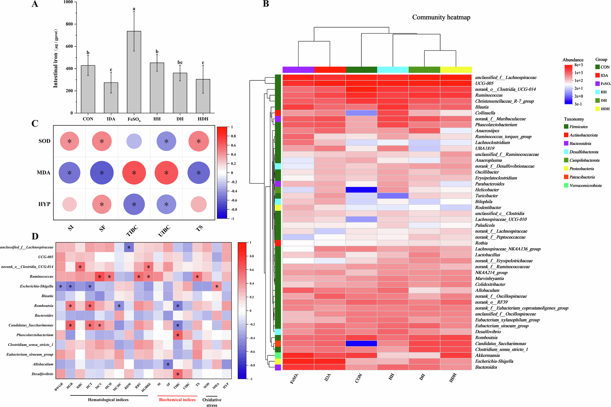
Fig. 6: Relationship between intestinal microbiota and other indicators.

A Intestinal iron content; B Community heatmap; C Correlation analysis of hematological indicators with antioxidant capacity and HYP levels. D Correlation analysis between intestinal microbiota and other indicators. In the matrix, the color gradient of each square represents the strength of the correlation coefficient. Red indicates a positive correlation, while blue indicates a negative correlation. Statistical significance is denoted by an asterisk (*p < 0.05).