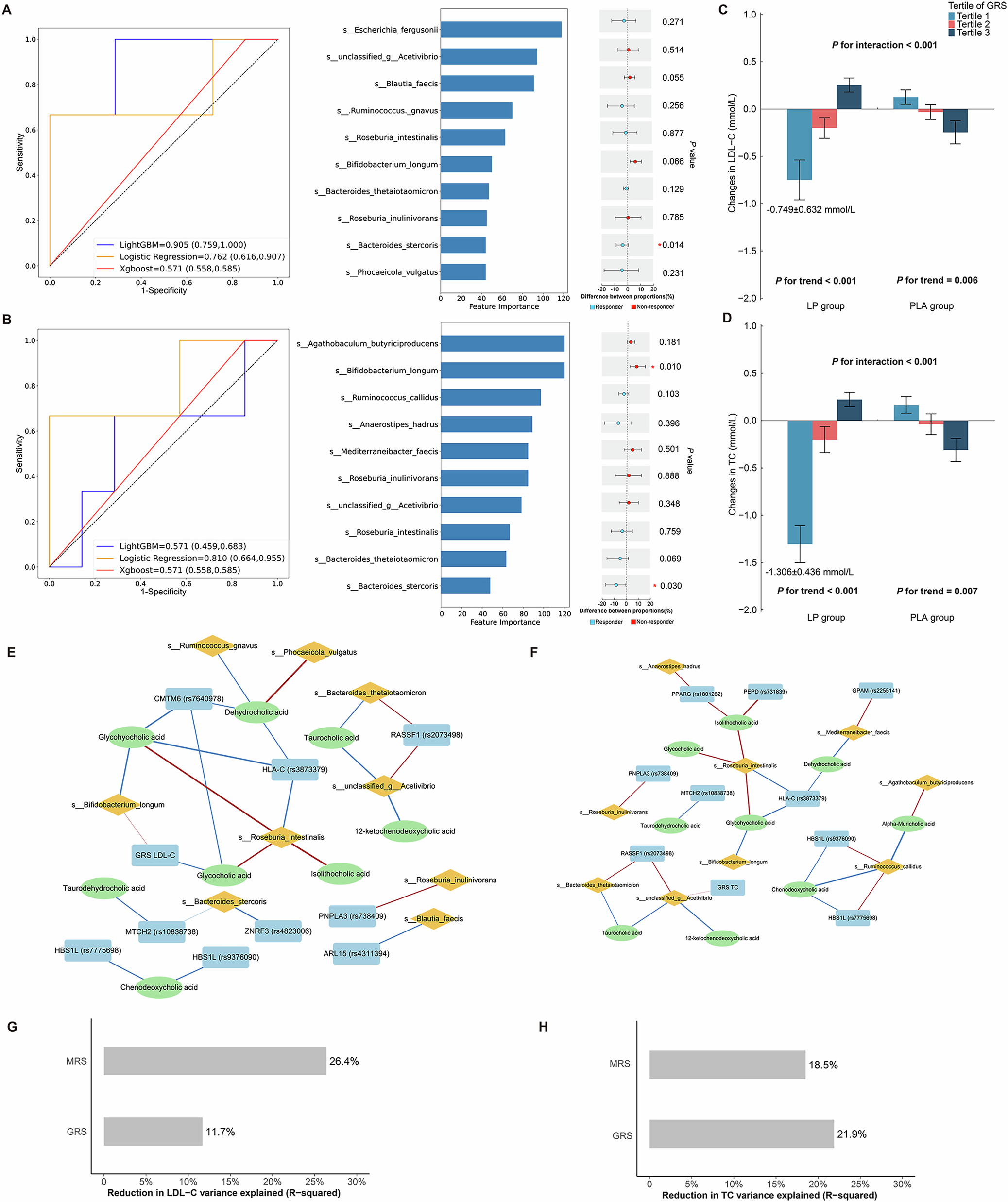
Fig. 3: The effect of gut microbiota and genetic background on blood lipid improvement by Lactiplantibacillus plantarum intervention.

A, B Baseline gut microbiota predicting the improvement of lipid profiles (A, LDL-C; B, TC) upon interventions using machine learning models. C, D The interactions between GRS and intervention on changes in LDL-C (C), TC (D). Data points represent the mean change from baseline, and error bars indicate the standard error. The median across the tertile of GRSLDL-C was 12.23 (range: 8.07–14.01), 15.48 (range: 14.02–16.63), and 17.95 (range: 16.64–21.21). The median across the tertile of GRSTC was 11.16 (range: 6.82–13.58), 14.89 (range: 13.59–16.17), and 17.37 (range: 16.18–19.69). P-values for trend and interaction were calculated using generalized linear models adjusting for age and sex. E, F The network work of genetic background, gut microbiota, and bile acids (E, LDL-C; F, TC). Partial spearman’s correlations among changes in relative genera or species abundance, genetic background, and changes in bile acids with adjustment for age and sex. The line color indicated the direction of the association, with red for positive correlation and blue for negative correlation. The width of the line represented the strength of the association; as the line widens, the association grows stronger. G, H Degree of interpretability of genetic background and gut microbiota for interventions to improve blood lipids (G, LDL-C; H TC).