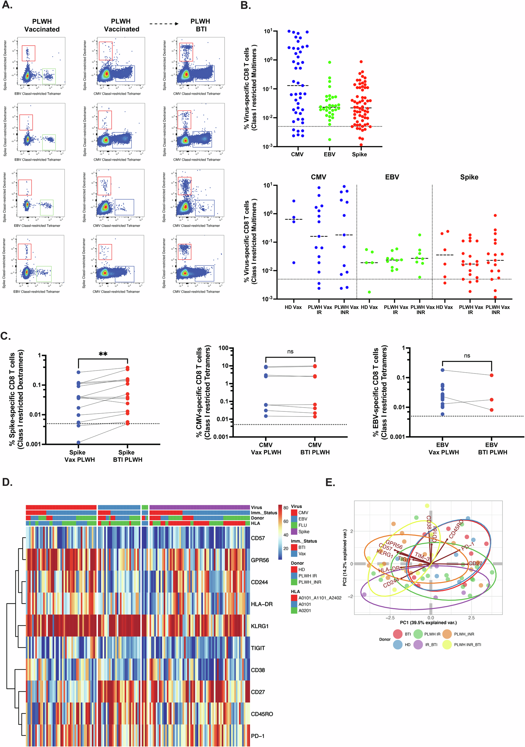
Fig. 5: Ex vivo cytotoxic T-cell response after BTI in PLWH.

A Detection of Spike-specific CD8 T cells after BTI in PLWH. MHC-Class I restricted multimers were used to identify ex vivo Spike-, CMV-, and EBV-specific CD8 T cells. Left flow plots: illustrative example of staining of CMV/EBV-specific CD8 T cells (x-axis) vs. Spike-specific CD8 T cells (y-axis) in PLWH before and 4-6 weeks after BTI. B Quantification of Spike-specific CD8 T cells in vaccinated PLWH. Top scatterplot: Frequency of virus-specific multimer CD8 T cells after Dose 2 of the mRNA vaccine in all PLWH (n = 41, 4–5 months post-Dose 2) or PLWH stratified according to CD4 count (Bottom scatterplot) (including up to three different HLA per donor among HLA*A0101, HLA*A0201, HLA*A2402, and HLA*B0702). C Quantification of Spike-specific CD8 T cells in PLWH after BTI (n = 16, 4–6 weeks post-BTI). Longitudinal frequencies of paired Spike-, CMV-, and EBV-specific multimer CD8 T cells are shown, red symbols: patients with anti-Nucleocapsid IgG-detected BTI, blue dots: Vaccinated only. Wilcoxon matched-pair signed rank test, with **, denoting p < 0.01. D Phenotype of virus-specific CD8 T cells in PLWH after BTI. Heat plot represents the frequency of markers expressed by virus-specific multimer CD8 T cells (CMV, EBV, FLU, Spike SARS-CoV-2) according to immune status (vaccination vs. BTI) in HD or PLWH depending on CD4 Count (IR vs. INR) and HLA-restriction. E Signature of Spike-specific CD8 T cells in PLWH after BTI. Principal component analysis of Spike-specific dextramers phenotypes identified by flow cytometry in PLWH after vaccination (n = 41) or BTI (n = 16). Ellipses were automatically generated to illustrate the distribution of each patient group. See also Supplementary Fig. 6.