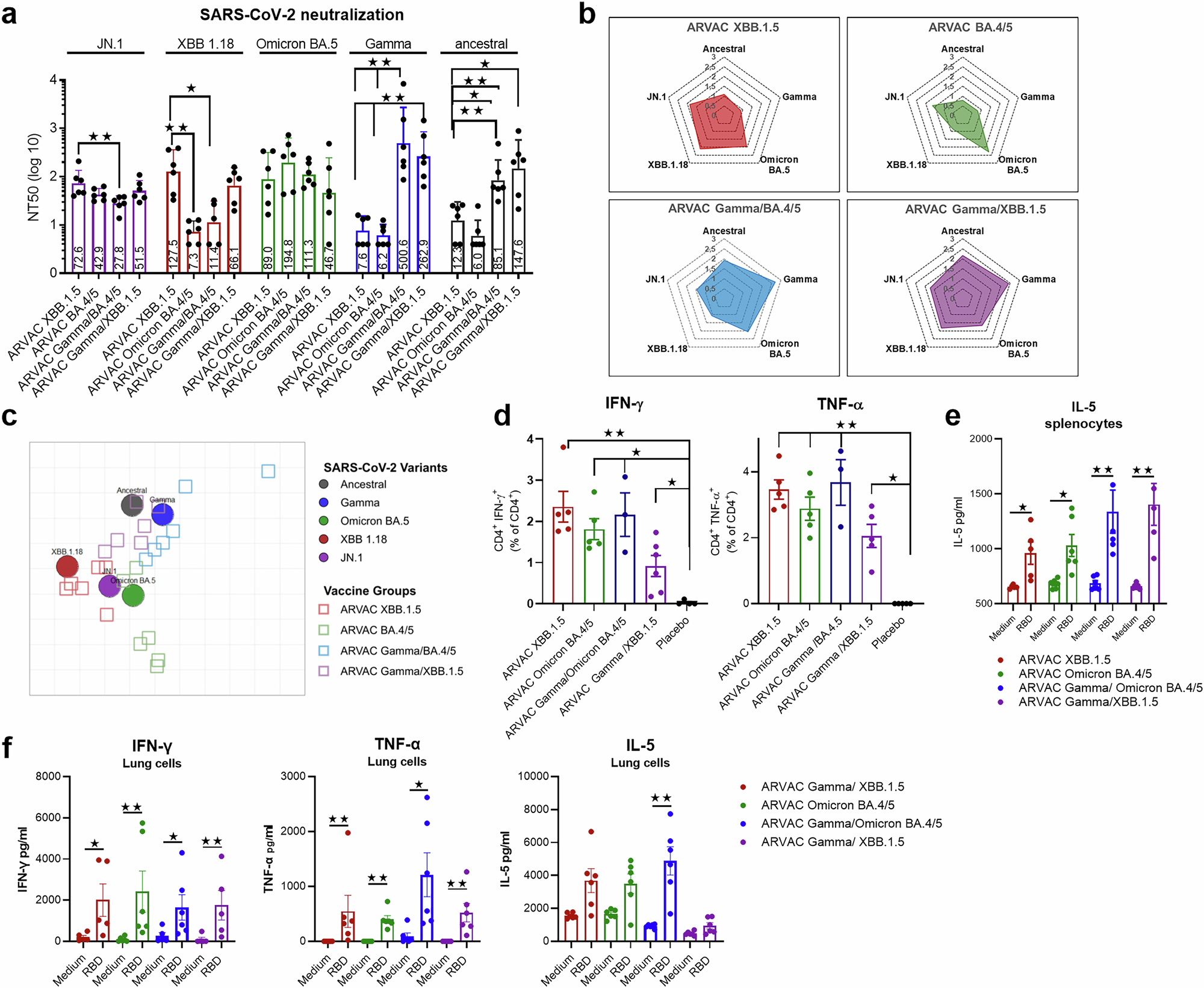
Fig. 1: Prime immunization with monovalent and bivalent adapted XBB.1.5 vaccines induce nAbs and Ag-specific T cell immune responses.
From: Development of bivalent RBD adapted COVID-19 vaccines for broad sarbecovirus immunity

BALB/c mice were i.m. immunized on days 0 and 14 with ARVAC XBB.1.5 (n = 6), ARVAC Omicron BA.4/5 (n = 6), ARVAC Gamma/Omicron BA.4/5 (n = 6) or ARVAC Gamma/XBB.1.5 (n = 6). a Neutralizing antibody titers against JN.1, XBB.1.18, Omicron BA.5, Gamma and ancestral SARS-CoV-2 were evaluated at 42 days post prime (dpp). Neutralization titer was defined as the serum dilution that reduces 50% the cytopathic effect (NT50). Bars are GMT ± SD. *p < 0.05, ***p < 0.001. Kruskal–Wallis test. b Radar charts were drawn based on the geometric mean titers (GMTs) of nAbs against live viruses at 42 dpp. c Antigenic map was generated from the nAb titers in serum after the second dose of vaccination. Squares represented nAb titers from mice vaccinated with XBB.1.5 (red squares), Omicron BA.4/5 (green squares), Gamma/BA.4/5 (blue squares) and Gamma/XBB.1.5 (purple squares) formulations. Black, blue, green, red and purple circles correspond to the Ancestral, Gamma, Omicron BA.5, XBB.1.18 and JN.1 SARS-CoV-2 variants, respectively. Each grid square corresponds to a two-fold dilution in the neutralization assay. The antigenic distance is interpretable in any direction. d Splenocytes from immunized mice were obtained 1 month after last dose and were stimulated with medium or Omicron BA.4/5 RBD-peptides pool plus recombinant Omicron BA.4/5 RBD for 18 h and then brefeldin A was added for 5 h. Afterward, cells were harvested and stained with anti-CD4 specific Abs, fixed, permeabilized, and stained intracellularly with anti-IFN-γ and anti-TNF-α. Results are presented as percentage of IFN-γ or TNF-α-producing CD4+ T lymphocytes. Bars are means ± SEM. Each dot is an individual mouse. *p < 0.05, **p < 0.01 vs. placebo. Kruskal–Wallis. e Splenocytes from immunized mice were stimulated with complete medium or recombinant Omicron BA.4/5 RBD for 5 d and then IL-5 was measured in the supernatant by ELISA. Results are presented as concentration of IL-5 in pg/ml. Bars are means ± SEM. Each dot is an individual mouse. *p < 0.05, **p < 0.01 vs. medium. Kruskal–Wallis. f Lung cells from immunized mice were stimulated with medium or recombinant Omicron BA.4/5 RBD for 3 d and then IL-5, IFN-γ and TNF-α was measured in the supernatant by ELISA. Results are presented as concentration of the cytokine in pg/ml. Bars are means ± SEM. Each dot is an individual mouse. *p < 0.05, **p < 0.01 vs. medium. Kruskal–Wallis.