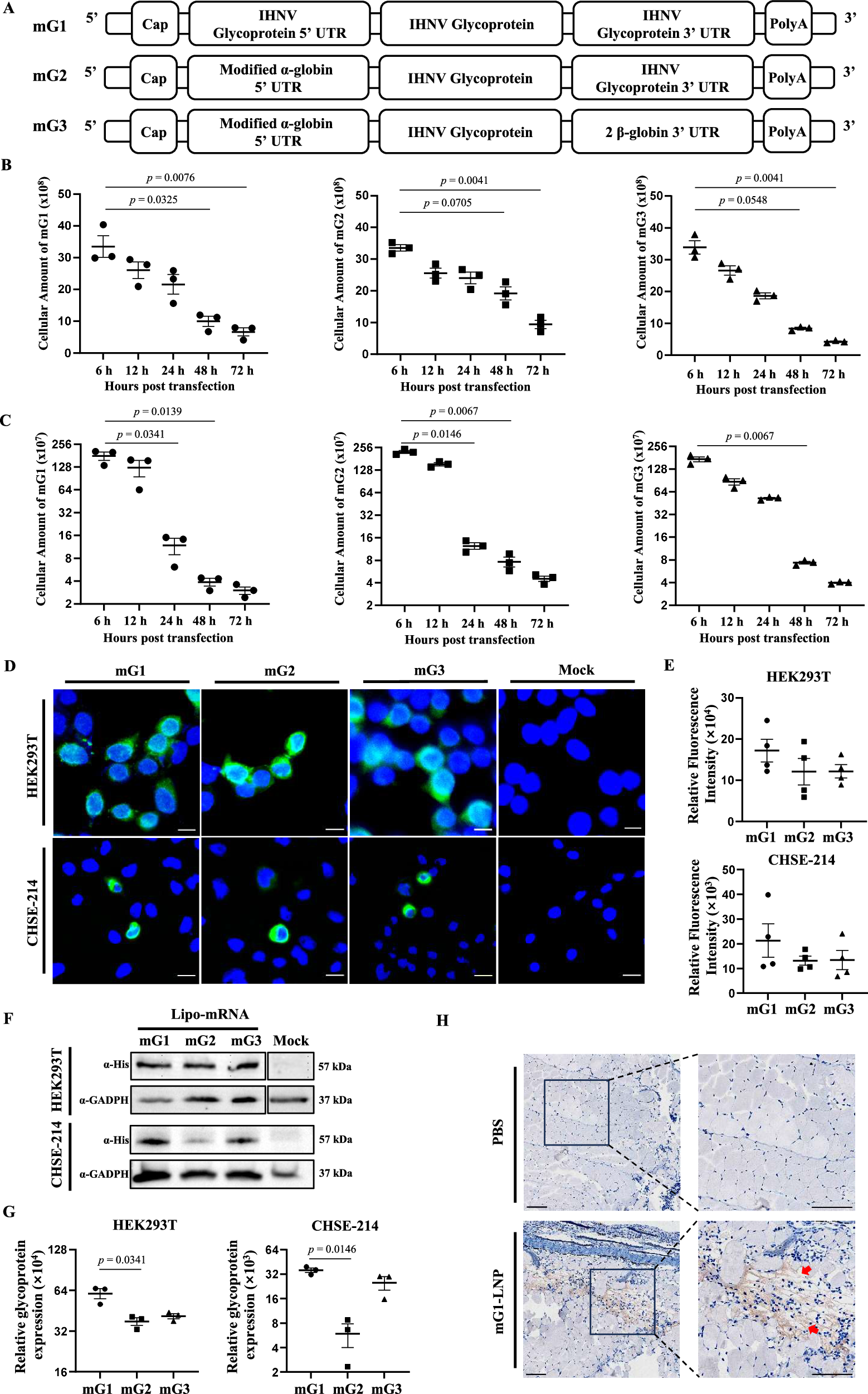
Fig. 2: Validation of mRNA vaccines encoding glycoprotein ex vivo.

A The construction diagram of mRNA encoding glycoprotein with different UTRs. B and C Cellular amount of mG constructs in HEK293T (B) and CHSE-214 (C) cells after transfection for 6, 12, 24, 48, and 72 h (n = 3). D and E Representative images of the indicated mG constructs expressing glycoprotein in HEK293T and CHSE-214 cells via indirect Immunofluorescence (scale bar 30 µm; n = 4) (D). Statistical quantification of the corresponding glycoprotein productions (E). F and G Western blotting analysis of glycoprotein yields by the indicated mG constructs in HEK293T and CHSE-214 cells (F). GADPH was used as the internal control. Statistical quantification of glycoprotein productions (n = 3) (G). H Representative images of glycoprotein expression encoded by mG1 construct in muscle via IHC analysis at 48 hpi (scale bar 100 µm; n = 2). All data were presented as mean ± SEM and analyzed by one-way ANOVA with Kruskal–Wallis test (* p < 0.05, ** p < 0.01, *** p < 0.001, **** p < 0.0001, ns, not significant).