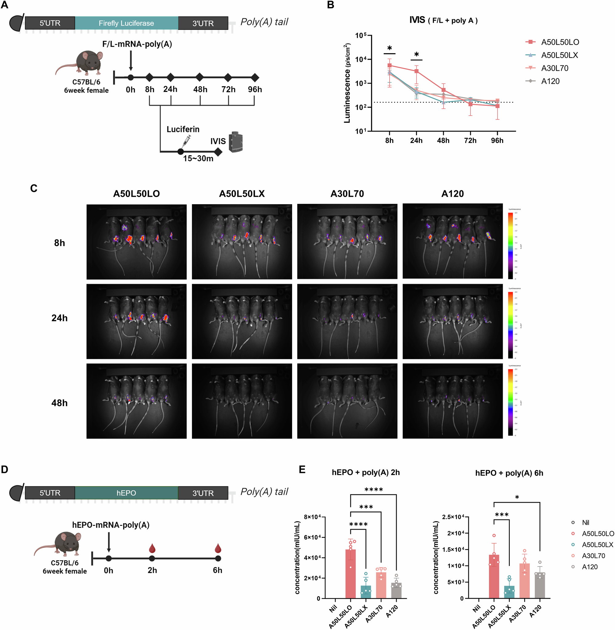
Fig. 3: Expression of F/L-mRNA-poly(A) and hEPO-mRNA-poly(A) in mice.

A Six-week-old C57BL/6 mice (n = 5) were intramuscularly administered 5 μg of F/L-mRNA-poly(A). The nil group was treated with DPBS. At each time point, 3 mg of luciferin was intraperitoneally administered, and bioluminescence was measured using an In Vivo Imaging system (IVIS) after anesthesia with isoflurane. C The luminescence was quantified from the images and B represented graphically. The statistics presented in the graph represent the results of the comparison between A50L50LO and A50L50LX. D Approximately 5 μg hEPO-mRNA-poly(A) was administered intravenously to 6-week-old C57BL/6 mice (n = 5). The nil group was treated with DPBS. E hEPO ELISA was performed on serum obtained 2 and 6 h post-immunization. Data are presented as mean values ± SD. P values were calculated using one-way ANOVA with multiple comparison tests. (*p < 0.05, **p < 0.01, ***p < 0.001, ****p < 0.0001).