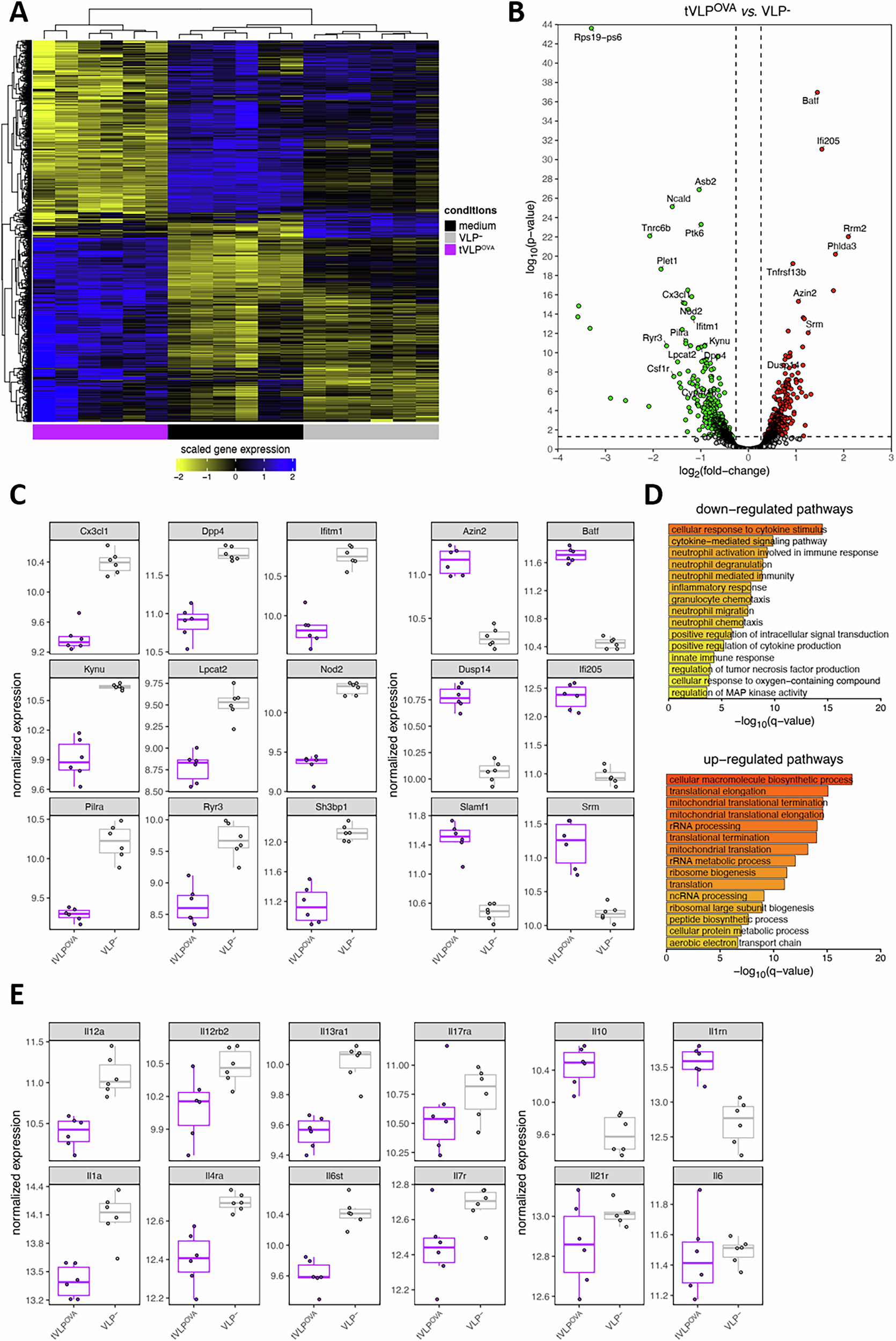
Fig. 2: Transcriptomic analysis reveals a tolerogenic gene signature in dendritic cells exposed to tVLPOVA.

A Heatmap showing the relative expressions of differentially expressed genes (DEGs) in murine dendritic cells (mDCs) cultured for 24 h with tVLPOVA, VLP⁻ (lacking CTLA-4 and OVA), or medium alone. A total of 652 DEGs (fold change ≥ 1.2 and p-value < 0.05) were identified, with 305 genes upregulated and 347 downregulated in the tVLPOVA condition. Hierarchical clustering reveals a distinct gene expression profile in tVLPOVA-treated DCs compared to controls. B Volcano plot showing DEGs between tVLPOVA and VLP⁻ conditions. C Selected DEGs showing significant downregulation (left) or upregulation (right) in tVLPOVA-treated DCs compared to VLP⁻. Boxplots showing the expression values for representative genes associated with migration (Cx3cl1, Nod2, Dpp4), metabolic fitness (Kynu, Lpcat2, Srm), immunosuppression (Azin2, Ifi205), and regulatory DC function (Batf, Dusp14, Pilra). D Functional enrichment analysis based on the Gene ontology (GO) of significantly downregulated (top) and upregulated (bottom) gene sets in tVLPOVA-treated DCs. E Boxplots showing the expression values of cytokine-related genes in tVLPOVA-treated DCs. Pro-inflammatory cytokines (Il1a, Il6, Il12a, Il13, Il17a) are downregulated (left), while regulatory cytokines (Il10, Il1rn) are upregulated (right). Expression is shown as log2 normalized counts.