Extended Data Fig. 6: Characterization of ADCs and evaluation of the possible side effects of treatment with ADC and X-ray in mice.
From: Radiotherapy-triggered reduction of platinum-based chemotherapeutic prodrugs in tumours

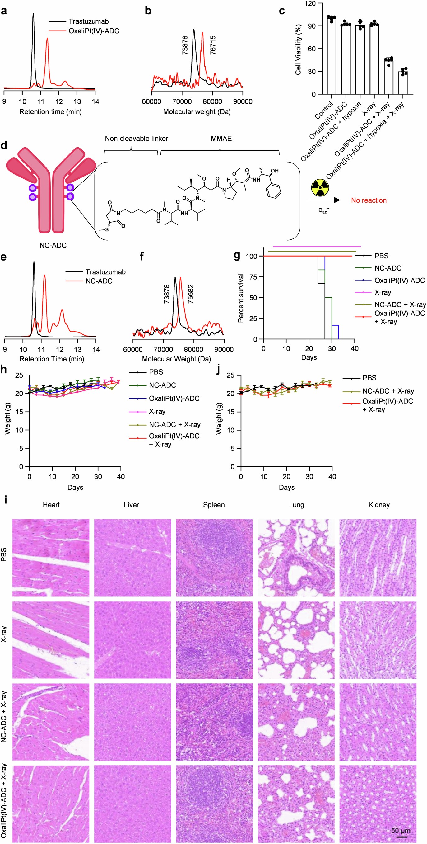
a, Purity of the oxaliPt(IV)-ADC conjugate determined by HIC HPLC. b, MALDI-TOF analyses reveal that the major peak of the drug-to-antibody ratio of oxaliPt(IV)-ADC is approximately 4. c, Cell viability assay of BGC823 cells treated by X-ray, oxaliPt(IV)-ADC under different conditions and oxaliPt(IV)-ADC + X-ray under different conditions (n = 5, mean ± s.d.). Control, without treatment; X-ray, 8 Gy; OxaliPt(IV)-ADC, 10 nM; OxaliPt(IV)-ADC + hypoxia, 10 nM, 1% O2; OxaliPt(IV)-ADC + X-ray, 10 nM + 8 Gy; OxaliPt(IV)-ADC + hypoxia + X-ray, 10 nM + 8 Gy, 1% O2. d, Design of the NC-ADC. Non-cleavable linker cannot react with e−aq to release the free MMAE. e, Purity of the NC-ADC conjugate determined by HIC HPLC. f, MALDI-TOF analyses reveal that the major peak of the drug-to-antibody ratio of NC-ADC is 4. g, Records of percent survival after the indicated treatments in BGC823 tumour-bearing mice. n = 6. h, Mouse body weight after the indicated treatments in BGC823 tumour-bearing mice (n = 6, mean ± s.d.). i, Representative haematoxylin and eosin (H&E) staining of heart, liver, spleen, lung and kidney tissues from mice with indicated treatments. Data are representative of 6 mice. j, Mouse body weight after the indicated treatments in MC38 tumour-bearing mice (n = 6, mean ± s.d.).