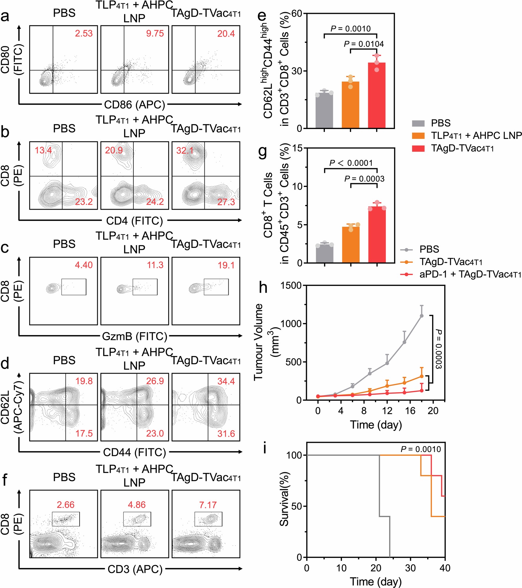
Extended Data Fig. 5: Antitumour immunity induced by TAgD-TVac4T1 in a breast cancer mouse model.
From: Antitumour vaccination via the targeted proteolysis of antigens isolated from tumour lysates

a) Flow cytometry analysis of the expression of CD80 and CD86 in DCs (gated on CD11c+ cells) within LNs. b) Flow cytometry analysis of the population of CD8+ T cells (gated on CD45+CD3+ cells) in tumour tissues. c) Flow cytometry analysis of the expression of GzmBhigh in CD8+ T cells (gated on CD45+CD3+ cells) in tumour tissues. d) and e) Flow cytometry analysis of the CD62LlowCD44high and CD62LhighCD44high T cells (gated on CD3+CD8+ cells) in the spleens. f) and g) Flow cytometry analysis of the population of CD8+ T cells (gated on CD45+CD3+ cells) in lung tissues. h) Average tumour growth kinetics. i) Survival of 4T1-Luc tumour-bearing mice. Data are presented as mean ± s.d. from n independent experiments (e and g, n = 3; h and i, n = 5). Statistical significance was analysed by one-way ANOVA with Tukey’s multiple comparisons test for e and g, and two-way ANOVA with Tukey’s test for h and i.