Abstract
The activation of cytotoxic T cells against tumour cells typically requires the cross-presentation, by antigen-presenting cells (and via major histocompatibility complex class I molecules), of an epitope derived from a tumour antigen. A critical step in antigen processing is the proteolysis of tumour antigens mediated by the ubiquitin–proteasome pathway. Here we describe a tumour vaccine leveraging targeted antigen degradation to augment antigen processing and cross-presentation. Analogous to proteolysis-targeting chimaeras, the vaccine consists of lymph-node-targeting lipid nanoparticles encapsulated with tumour antigens pre-conjugated with ligands that can bind to E3 ubiquitin ligases. In mice with subcutaneous human melanoma or triple-negative breast cancer, or with orthotopic mouse Lewis lung carcinoma or clinically inoperable mouse ovarian cancer, subcutaneously delivered vaccines prepared using tumour lysate proteins elicited antigen-specific adaptive immunity and immunological memory, and inhibited tumour growth, metastasis and recurrence, particularly when combined with immune checkpoint inhibition.
This is a preview of subscription content, access via your institution
Access options
Access Nature and 54 other Nature Portfolio journals
Get Nature+, our best-value online-access subscription
$32.99 / 30 days
cancel any time
Subscribe to this journal
Receive 12 digital issues and online access to articles
$119.00 per year
only $9.92 per issue
Buy this article
- Purchase on SpringerLink
- Instant access to the full article PDF.
USD 39.95
Prices may be subject to local taxes which are calculated during checkout






Similar content being viewed by others
Data availability
All data supporting the findings of this study are available within the article and its Supplementary Information. The raw and analysed datasets generated during the study are available for research purposes from the corresponding author on reasonable request. Source data are provided with this paper.
References
Spies, T. et al. A gene in the human major histocompatibility complex class II region controlling the class I antigen presentation pathway. Nature 348, 744–747 (1990).
Rock, K. L., York, I. A. & Goldberg, A. L. Post-proteasomal antigen processing for major histocompatibility complex class I presentation. Nat. Immunol. 5, 670–677 (2004).
York, I. A. et al. The ER aminopeptidase ERAP1 enhances or limits antigen presentation by trimming epitopes to 8–9 residues. Nat. Immunol. 3, 1177–1184 (2002).
Stewart, M. P. et al. In vitro and ex vivo strategies for intracellular delivery. Nature 538, 183–192 (2016).
Yin, H. et al. Non-viral vectors for gene-based therapy. Nat. Rev. Genet. 15, 541–555 (2014).
Luo, M. et al. A STING-activating nanovaccine for cancer immunotherapy. Nat. Nanotechnol. 12, 648–654 (2017).
Zhao, Y. et al. Stapled liposomes enhance cross‐priming of radio‐immunotherapy. Adv. Mater. 34, 2107161 (2022).
Akishiba, M. et al. Cytosolic antibody delivery by lipid-sensitive endosomolytic peptide. Nat. Chem. 9, 751–761 (2017).
Cheng, C. J. et al. MicroRNA silencing for cancer therapy targeted to the tumour microenvironment. Nature 518, 107–110 (2015).
Shae, D. et al. Endosomolytic polymersomes increase the activity of cyclic dinucleotide STING agonists to enhance cancer immunotherapy. Nat. Nanotechnol. 14, 269–278 (2019).
Gong, N. et al. Proton-driven transformable nanovaccine for cancer immunotherapy. Nat. Nanotechnol. 15, 1053–1064 (2020).
Zhao, Y. et al. Lipidoid artificial compartments for bidirectional regulation of enzyme activity through nanomechanical action. J. Am. Chem. Soc. 145, 551–559 (2022).
Boya, P. & Kroemer, G. Lysosomal membrane permeabilization in cell death. Oncogene 27, 6434–6451 (2008).
Kroemer, G. & Jäättelä, M. Lysosomes and autophagy in cell death control. Nat. Rev. Cancer 5, 886–897 (2005).
Blum, J. S., Wearsch, P. A. & Cresswell, P. Pathways of antigen processing. Annu. Rev. Immunol. 31, 443–473 (2013).
Azuma, K. et al. Mitochondrial glutathione peroxidase 4 is indispensable for photoreceptor development and survival in mice. J. Biol. Chem. 298, 101824 (2022).
Kim, Y. C., Best, R. B. & Mittal, J. Macromolecular crowding effects on protein–protein binding affinity and specificity. J. Chem. Phys. 133, 205101 (2010).
Zhou, H.-X., Rivas, G. & Minton, A. P. Macromolecular crowding and confinement: biochemical, biophysical, and potential physiological consequences. Annu. Rev. Biophys. 37, 375–397 (2008).
Chen, Y. et al. Proteolysis-targeting chimera (PROTAC) delivery system: advancing protein degraders towards clinical translation. Chem. Soc. Rev. 51, 5330–5350 (2022).
Chen, J. et al. Lipid nanoparticle-mediated lymph node–targeting delivery of mRNA cancer vaccine elicits robust CD8+ T cell response. Proc. Natl Acad. Sci. USA 119, e2207841119 (2022).
Chen, J. et al. In situ cancer vaccination using lipidoid nanoparticles. Sci. Adv. 7, eabf1244 (2021).
von Andrian, U. H. & Mempel, T. R. Homing and cellular traffic in lymph nodes. Nat. Rev. Immunol. 3, 867–878 (2003).
Schudel, A., Francis, D. M. & Thomas, S. N. Material design for lymph node drug delivery. Nat. Rev. Mater. 4, 415–428 (2019).
Wang, Y. et al. Visualizable delivery of nanodisc antigen-conjugated adjuvant for cancer immunotherapy. CCS Chem. 4, 1238–1250 (2022).
Wu, J.-J. et al. CASTING: a potent supramolecular strategy to cytosolically deliver STING agonist for cancer immunotherapy and SARS-CoV-2 vaccination. CCS Chem. 5, 885–901 (2023).
Zhang, C., He, S., Zeng, Z., Cheng, P. & Pu, K. Smart nano‐PROTACs reprogram tumour microenvironment for activatable photo‐metabolic cancer immunotherapy. Angew. Chem. Int. Ed. 61, e202114957 (2022).
Zhang, C. et al. Semiconducting polymer nano-PROTACs for activatable photo-immunometabolic cancer therapy. Nat. Commun. 12, 2934 (2021).
Wang, K. & Zhou, H. Proteolysis targeting chimera (PROTAC) for epidermal growth factor receptor enhances anti‐tumour immunity in non‐small cell lung cancer. Drug Dev. Res. 82, 422–429 (2021).
Cotton, A. D., Nguyen, D. P., Gramespacher, J. A., Seiple, I. B. & Wells, J. A. Development of antibody-based PROTACs for the degradation of the cell-surface immune checkpoint protein PD-L1. J. Am. Chem. Soc. 143, 593–598 (2021).
Békés, M., Langley, D. R. & Crews, C. M. PROTAC targeted protein degraders: the past is prologue. Nat. Rev. Drug Discovery 21, 181–200 (2022).
Huber, M. E. et al. A chemical biology toolbox targeting the intracellular binding site of CCR9: fluorescent ligands, new drug leads and PROTACs. Angew. Chem. Int. Ed. 61, e202116782 (2022).
Garber, K. The PROTAC gold rush. Nat. Biotechnol. 40, 12–16 (2022).
Min, Y. et al. Antigen-capturing nanoparticles improve the abscopal effect and cancer immunotherapy. Nat. Nanotechnol. 12, 877–882 (2017).
Selvin, P. R. The renaissance of fluorescence resonance energy transfer. Nat. Struct. Biol. 7, 730–734 (2000).
Randolph, G. J., Angeli, V. & Swartz, M. A. Dendritic-cell trafficking to lymph nodes through lymphatic vessels. Nat. Rev. Immunol. 5, 617–628 (2005).
Luozhong, S. et al. Phosphatidylserine lipid nanoparticles promote systemic RNA delivery to secondary lymphoid organs. Nano Lett. 22, 8304–8311 (2022).
Han, X. et al. Adjuvant lipidoid-substituted lipid nanoparticles augment the immunogenicity of SARS-CoV-2 mRNA vaccines. Nat. Nanotechnol. 18, 1105–1114 (2023).
Trayes, K. P. & Cokenakes, S. E. Breast cancer treatment. Am. Fam. Physician 104, 171–178 (2021).
Sequist, L. V. et al. Genotypic and histological evolution of lung cancers acquiring resistance to EGFR inhibitors. Sci. Transl. Med. 3, 75ra26–75ra26 (2011).
Li, F. et al. Co-delivery of VEGF siRNA and etoposide for enhanced anti-angiogenesis and anti-proliferation effect via multi-functional nanoparticles for orthotopic non-small cell lung cancer treatment. Theranostics 9, 5886 (2019).
Li, Z. et al. Enhancing Gasdermin-induced tumour pyroptosis through preventing ESCRT-dependent cell membrane repair augments antitumour immune response. Nat. Commun. 13, 6321 (2022).
Acknowledgements
We acknowledge the financial support by the NIH R01 EB027170-01. We thank J. Chen at the Massachusetts Institute of Technology for proofreading the paper and providing valuable comments.
Author information
Authors and Affiliations
Contributions
Y.Z. and Q.X. devised the project. Y.Z., D.S., Z.W., Q.H., F.H. and M.C. carried out the experimental work and analysed the data. Z.Y., Z.W. and Y.L. participated in discussion of the results. S.G. provided the TEM images. D.W. and J.K. polished the language. Y.Z. and Q.X. wrote the paper.
Corresponding author
Ethics declarations
Competing interests
Q.X. and Y.Z. are inventors of a pending patent (PCT/US24/46728) related to this work filed by Tufts University. Q.X. is the founder and consultant of Hopewell Therapeutics Inc. The other authors declare no competing interests.
Peer review
Peer review information
Nature Biomedical Engineering thanks Betty Kim, Kanyi Pu and Jun Wang for their contribution to the peer review of this work. Peer reviewer reports are available.
Additional information
Publisher’s note Springer Nature remains neutral with regard to jurisdictional claims in published maps and institutional affiliations.
Extended data
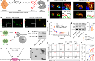
Extended Data Fig. 1 Characterization of adjuvant LNP and its LN-targeting ability.
a) Particle size of adjuvant LNPs. b) Representative IVIS images of fluorescence distribution in BALB/c mice after SC injection of DiR-labelled adjuvant LNPs at the tail base for 6 hours. c) Quantitative analysis of the bioluminescent signals in LNs. d) In vivo fluorescence images of mouse at different time points after injection of DiR-labelled adjuvant LNPs (the carrier of TAgD-TVac). e) The metabolic profile of DiR-labelled adjuvant LNP. f) The mice subcutaneously treated with adjuvant LNP. g) and h) The levels of inflammatory chemokines in the skin samples collected from the injection site. ALC-0315 LNP was used as comparison. Granulocyte-macrophage colony-stimulating factor, GM-CSF; Interleukin 6, IL-6. i) Fluorescence images of DC2.4 cells after incubating with AHPC-GFP-Cre LNP for 6 hours. LysoTracker Red is added to stain the endo–lysosomes. Scale bar, 10 µm. Data are presented as mean ± s.d. from n independent experiments (n = 3). Statistical significance was analysed by one-way ANOVA with Tukey’s multiple comparisons test.
Extended Data Fig. 2 TAgD-TVacOVA-mediated proteasomal degradation of OVA in BMDCs.
a) HPLC-MS data to verify the encapsulation of AHPC. b) Flow cytometry analysis of the internalization of different formulations by DC2.4 cells through analysing the fluorescence of GFP. c) and d) Quantitative analysis of co-localization of GFP signals (green) with pVHL signals (red). The coefficients are close to 1 if they are highly colocalized. e) The degradation kinetics of GFP-Cre in DC2.4 cells after incubation with AHPC-GFP-Cre LNPs for 3 hours. The cells pre-treated with free AHPC molecules are employed for comparison. GFP-Cre fluorescence is monitored over 24 hours. f) SDS polyacrylamide gel electrophoresis of OVA and AHPC-OVA. g) Fluorescence spectra of the mixture of AHPC-OVA and pVHL after 1-hour incubation. The mixture of OVA, AHPC, and pVHL was used as comparison. pVHL OVA, and pVHL were pre-labelled with FITC and RITC, respectively. h) Western blotting analysis of OVA levels in the cytoplasm in BMDCs after incubating with different LNP formulations for 3 hours. The OVA levels are evaluated after further 24-hour incubation. LNP/protein = 10/1, w/w. Data are presented as mean ± s.d. from n independent experiments (n = 3). Statistical significance was analysed by t test for c, and two-way ANOVA with Tukey’s test for d.
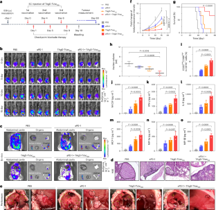
Extended Data Fig. 3 The pro-inflammatory cytokines and chemokines in the blood in a melanoma mouse model.
a) The levels of pro-inflammatory cytokines (including M-CSF, IFN-γ, and IL-6) in the blood. Macrophage colony-stimulating factor, M-CSF; Interferon-γ, IFN-γ; Interleukin 6, IL-6. b) The levels of pro-inflammatory chemokines (including MCP-1, MIP-1α, and MIP-1β). Monocyte chemoattractant protein-1, MCP-1; Macrophage inflammatory protein-1α, MIP-1α; Macrophage inflammatory protein-1β, MIP-1β. c) and d) Flow cytometry analysis of the population of CD3+CD8+ T cells that bear T cell receptors binding to H2Kb OVA tetramer-SIINFEKL in tumour tissues. e) and f) Flow cytometry analysis of the population of CD3+CD8+ T cells that bear T cell receptors binding to H2Kb OVA tetramer-SIINFEKL in the LNs. Data are presented as mean ± s.d. from n independent experiments (n = 3). Statistical significance was analysed by one-way ANOVA with Tukey’s multiple comparisons test.
Extended Data Fig. 4 The prophylactic effect of TAgD-TVacOVA in a melanoma mouse model.
a) Schematic illustration of the timeline for vaccination, bleeding (red arrows), and B16F10-OVA tumour inoculation in a C57BL/6 mouse model. B16F10-OVA cells (0.5 × 106 per mouse) are subcutaneously injected at the left flank of C57BL/6 mice. b) and c) OVA-specific IgM and IgG in the blood at different time points after vaccination of the mice with TAgD-TVacOVA. d) Individual tumour growth curves. CR, complete response. Data are presented as mean ± s.d. from n independent experiments (b and c, n = 3; d, n = 6). Statistical significance was analysed by one-way ANOVA with Tukey’s multiple comparisons test.
Extended Data Fig. 5 Antitumour immunity induced by TAgD-TVac4T1 in a breast cancer mouse model.
a) Flow cytometry analysis of the expression of CD80 and CD86 in DCs (gated on CD11c+ cells) within LNs. b) Flow cytometry analysis of the population of CD8+ T cells (gated on CD45+CD3+ cells) in tumour tissues. c) Flow cytometry analysis of the expression of GzmBhigh in CD8+ T cells (gated on CD45+CD3+ cells) in tumour tissues. d) and e) Flow cytometry analysis of the CD62LlowCD44high and CD62LhighCD44high T cells (gated on CD3+CD8+ cells) in the spleens. f) and g) Flow cytometry analysis of the population of CD8+ T cells (gated on CD45+CD3+ cells) in lung tissues. h) Average tumour growth kinetics. i) Survival of 4T1-Luc tumour-bearing mice. Data are presented as mean ± s.d. from n independent experiments (e and g, n = 3; h and i, n = 5). Statistical significance was analysed by one-way ANOVA with Tukey’s multiple comparisons test for e and g, and two-way ANOVA with Tukey’s test for h and i.
Extended Data Fig. 6 Antitumour immunity induced by TAgD-TVacLLC in an orthotopic lung cancer mouse model.
a) Flow cytometry analysis of the expression of CD80 and CD86 in DCs (gated on CD11c+ cells) within LNs. b) and c) Flow cytometry analysis of the CD62LlowCD44high and CD62LhighCD44high T cells (gated on CD3+CD8+ cells) in the spleens. d) and e) Flow cytometry analysis of the population of CD8+ T cells (gated on CD45+CD3+ cells) in LLC-Luc tumour tissues. Data are presented as mean ± s.d. from n independent experiments (n = 3). Statistical significance was analyzed by one-way ANOVA with Tukey’s multiple comparisons test.
Supplementary information
Source data
Rights and permissions
Springer Nature or its licensor (e.g. a society or other partner) holds exclusive rights to this article under a publishing agreement with the author(s) or other rightsholder(s); author self-archiving of the accepted manuscript version of this article is solely governed by the terms of such publishing agreement and applicable law.
About this article
Cite this article
Zhao, Y., Song, D., Wang, Z. et al. Antitumour vaccination via the targeted proteolysis of antigens isolated from tumour lysates. Nat. Biomed. Eng 9, 234–248 (2025). https://doi.org/10.1038/s41551-024-01285-5
Received:
Accepted:
Published:
Version of record:
Issue date:
DOI: https://doi.org/10.1038/s41551-024-01285-5
This article is cited by
-
Nano-formulations in disease therapy: designs, advances, challenges, and future directions
Journal of Nanobiotechnology (2025)
-
Low reactogenicity and high tumour antigen expression from mRNA-LNPs with membrane-destabilizing zwitterionic lipids
Nature Biomedical Engineering (2025)
-
Peptide-MHC I regulatory mechanisms and intervention strategies in anti-tumor T cell immunity
Acta Pharmacologica Sinica (2025)
-
Nano-TPD: Using nanoparticle-based systems to improve the delivery and therapeutic effect of targeted protein degraders
Medicinal Chemistry Research (2025)


