Abstract
Human proteins repurposed as biologics for clinical use have been engineered through in vitro techniques that improve the affinity of the biologics for their ligands. However, the techniques do not select against properties, such as protease sensitivity or self-reactivity, that impair the biologics’ clinical efficacy. Here we show that the B-cell receptors of primary murine B cells can be engineered to affinity mature in vivo the human CD4 domains of the HIV-1-entry inhibitor CD4 immunoadhesin (CD4-Ig). Specifically, we introduced genes encoding the CD4 domains 1 and 2 (D1D2) of a half-life-enhanced form of CD4-Ig (CD4-Ig-v0) into the heavy-chain loci of murine B cells and adoptively transferred these cells into wild-type mice. After immunization, the B cells proliferated, class switched, affinity matured and produced D1D2-presenting antibodies. Somatic hypermutations in the D1D2-encoding region of the engrafted cells improved the binding affinity of CD4-Ig-v0 for the HIV-1 envelope glycoprotein and the inhibitor’s ability to neutralize a panel of HIV-1 isolates without impairing its pharmacokinetic properties. In vivo affinity maturation of non-antibody protein biologics may guide the development of more effective therapeutics.
This is a preview of subscription content, access via your institution
Access options
Access Nature and 54 other Nature Portfolio journals
Get Nature+, our best-value online-access subscription
$32.99 / 30 days
cancel any time
Subscribe to this journal
Receive 12 digital issues and online access to articles
$119.00 per year
only $9.92 per issue
Buy this article
- Purchase on SpringerLink
- Instant access to the full article PDF.
USD 39.95
Prices may be subject to local taxes which are calculated during checkout







Similar content being viewed by others
Data availability
Sequences of CD4 inserts at mouse IgH loci are available from the NCBI Sequence Read Archive (SRA) via the accession code PRJNA1124571. The main data supporting the results in this study are available within the paper and its Supplementary Information. The raw and analysed datasets generated during the study are available for research purposes from the corresponding authors on reasonable request. Source data for the figures are provided with this paper.
Code availability
Dandelions and dsa source code and binary installers can be downloaded from Github at https://github.com/baileych-bi/dandelions (ref. 56) and https://github.com/baileych-bi/dsa-win64 (ref. 57).
References
Ebrahimi, S. B. & Samanta, D. Engineering protein-based therapeutics through structural and chemical design. Nat. Commun. 14, 2411 (2023).
Beerli, R. R. et al. Isolation of human monoclonal antibodies by mammalian cell display. Proc. Natl Acad. Sci. USA 105, 14336–14341 (2008).
Boder, E. & Wittrup, D. Yeast surface display for screening combinatorial polypeptide libraries. Nat. Biotechnol. 15, 553–557 (1997).
Smith, G. P. Filamentous fusion phage: novel expression vectors that display cloned antigens on the virion surface. Science 228, 1315–1317 (1985).
Yin, Y. et al. In vitro affinity maturation of broader and more-potent variants of the HIV-1–neutralizing antibody CAP256-VRC26.25. Proc. Natl Acad. Sci. USA 118, e2106203118 (2021).
Ren, X., Zhao, M., Lash, B., Martino, M. M. & Julier, Z. Growth factor engineering strategies for regenerative medicine applications. Front. Bioeng. Biotechnol. 7, 469 (2019).
Haynes, B. F. et al. Cardiolipin polyspecific autoreactivity in two broadly neutralizing HIV-1 antibodies. Science 308, 1906–1908 (2005).
Chen, J. et al. Mechanism of HIV-1 neutralization by antibodies targeting a membrane-proximal region of gp41. J. Virol. 88, 1249–1258 (2014).
Arnold, D. P., Xu, Y. & Takatori, S. C. Antibody binding reports spatial heterogeneities in cell membrane organization. Nat. Commun. 14, 2884 (2023).
Bumbaca, D. et al. Highly specific off-target binding identified and eliminated during the humanization of an antibody against FGF receptor 4. mAbs 3, 376–386 (2011).
Vugmeyster, Y. et al. In vitro potency, pharmacokinetic profiles and pharmacological activity of optimized anti-IL-21R antibodies in a mouse model of lupus. mAbs 2, 335–346 (2010).
Wu, H. et al. Development of motavizumab, an ultra-potent antibody for the prevention of respiratory syncytial virus infection in the upper and lower respiratory tract. J. Mol. Biol. 368, 652–665 (2007).
Victora, G. D. & Nussenzweig, M. C. Germinal centers. Annu. Rev. Immunol. 40, 413–442 (2022).
McHeyzer-Williams, L. J., Milpied, P. J., Okitsu, S. L. & McHeyzer-Williams, M. G. Class-switched memory B cells remodel BCRs within secondary germinal centers. Nat. Immunol. 16, 296–305 (2015).
Wardemann, H. et al. Predominant autoantibody production by early human B cell precursors. Science 5, 5638 (2003).
von Boehmer, H. & Melchers, F. Checkpoints in lymphocyte development and autoimmune disease. Nat. Immunol. 11, 14–20 (2010).
Dosenovic, P. et al. Anti-HIV-1 B cell responses are dependent on B cell precursor frequency and antigen-binding affinity. Proc. Natl Acad. Sci. USA 115, 4743–4748 (2018).
Pae, J., Jacobsen, J. T. & Victora, G. D. Imaging the different timescales of germinal center selection. Immunol. Rev. 306, 234–243 (2022).
He, W. et al. Heavy-chain CDR3-engineered B cells facilitate in vivo evaluation of HIV-1 vaccine candidates. Immunity 56, 2408–2424.e6 (2023).
Yin, Y. et al. In vivo affinity maturation of mouse B cells reprogrammed to express human antibodies. Nat. Biomed. Eng. 8, 361–379 (2024).
Yin, Y. & Farzan, M. Affinity maturation of CRISPR-engineered B cell receptors in vivo. Nat. Biomed. Eng. 8, 341–342 (2024).
Junren, C. et al. Pharmacological activities and mechanisms of hirudin and its derivatives – a review. Front. Pharmacol. 12, 660757 (2021).
Daix, T. et al. Intravenously administered interleukin-7 to reverse lymphopenia in patients with septic shock: a double-blind, randomized, placebo-controlled trial. Ann. Intensive Care 13, 17 (2023).
Kim, M. Y. et al. A long-acting interleukin-7, rhIL-7-hyFc, enhances CAR T cell expansion, persistence, and anti-tumor activity. Nat. Commun. 13, 3296 (2022).
Santagostino, E. et al. Long-acting recombinant coagulation factor IX albumin fusion protein (rIX-FP) in hemophilia B: results of a phase 3 trial. Blood 127, 1761–1769 (2016).
Bluestone, J. A., St Clair, E. W. & Turka, L. A. CTLA4Ig: bridging the basic immunology with clinical application. Immunity 24, 233–238 (2006).
Iglesias, M., Brennan, D. C., Larsen, C. P. & Raimondi, G. Targeting inflammation and immune activation to improve CTLA4-Ig-based modulation of transplant rejection. Front. Immunol. 13, 3296 (2022).
Inoue, M. et al. Bivalent structure of a TNFR2-selective and agonistic TNF-α mutein Fc-fusion protein enhances the expansion activity of regulatory T cells. Sci. Rep. 13, 13762 (2023).
Fischer, R., Kontermann, R. E. & Pfizenmaier, K. Selective targeting of TNF receptors as a novel therapeutic approach. Front. Cell Dev. Biol. 8, 401 (2020).
Shearer, T. W. et al. Recombinant CD4‐IgG2 in human immunodeficiency virus type 1-infected children: phase 1/2 study. J. Infect. Dis. 182, 1774–1779 (2000).
Gardner, M. R. et al. AAV-delivered eCD4-Ig protects rhesus macaques from high-dose SIVmac239 challenges. Sci. Transl. Med. 11, eaau5409 (2019).
Fletcher, C. V. et al. Nonlinear pharmacokinetics of high-dose recombinant fusion protein CD4-IgG2 (PRO 542) observed in HIV-1–infected children. J. Allergy Clin. Immunol. 119, 747–750 (2007).
Jacobson, M. J. et al. Single‐dose safety, pharmacology, and antiviral activity of the human immunodeficiency virus (HIV) type 1 entry inhibitor PRO 542 in HIV‐infected adults. J. Infect. Dis. 182, 326–329 (2000).
Gardner, M. & Farzan, M. Cd4 muteins and methods of using the same. US patent 20230159616-A1 (2023).
Fetzer, I. et al. eCD4-Ig variants that more potently neutralize HIV-1. J. Virol. 92, e02011–e02017 (2018).
Ou, T. et al. Reprogramming of the heavy-chain CDR3 regions of a human antibody repertoire. Mol. Ther. 30, 184–197 (2022).
Johnston, C. M., Wood, A. L., Bolland, D. J. & Corcoran, A. E. Complete sequence assembly and characterization of the C57BL/6 mouse Ig heavy chain V region. J. Immunol. 176, 4221–4234 (2006).
Lin, S. G. et al. Highly sensitive and unbiased approach for elucidating antibody repertoires. Proc. Natl Acad. Sci. USA 113, 7846–7851 (2016).
Abbott, R. K. et al. Precursor frequency and affinity determine B cell competitive fitness in germinal centers, tested with germline-targeting HIV vaccine immunogens. Immunity 48, 133–146.e6 (2018).
Gardner, M. R. et al. AAV-expressed eCD4-Ig provides durable protection from multiple SHIV challenges. Nature 519, 87–91 (2015).
Gardner, M. R. & Farzan, M. Engineering antibody-like inhibitors to prevent and treat HIV-1 infection. Curr. Opin. HIV AIDS 12, 294–301 (2017).
Rogozin, I. B. & Diaz, M. Cutting edge: DGYW/WRCH is a better predictor of mutability at G:C bases in Ig hypermutation than the widely accepted RGYW/WRCY motif and probably reflects a two-step activation-induced cytidine deaminase-triggered process. J. Immunol. 172, 3382–3384 (2004).
de Carvalho, R. V. H. et al. Clonal replacement sustains long-lived germinal centers primed by respiratory viruses. Cell 186, 131–146.e13 (2023).
Hägglöf, T. et al. Continuous germinal center invasion contributes to the diversity of the immune response. Cell 186, 147–161.e15 (2023).
Krykbaev, R., McKeating, J. & Jones, I. Mutant CD4 molecules with improved binding to HIV envelope protein gp120 selected by phage display. Virology 234, 196–202 (1997).
Tsui, P., Sweet, R. W., Sathe, G. & Rosenberg, M. An efficient phage plaque screen for the random mutational analysis of the interaction of HIV-1 gp120 with human CD4. J. Biol. Chem. 267, 9361–9367 (1992).
deCamp, A. et al. Global panel of HIV-1 Env reference strains for standardized assessments of vaccine-elicited neutralizing antibodies. J. Virol. 88, 2489–2507 (2014).
Feige, M. J. et al. An unfolded CH1 domain controls the assembly and secretion of IgG antibodies. Mol. Cell 34, 569–579 (2009).
Davis-Gardner, M. E., Gardner, M. R., Alfant, B. & Farzan, M. eCD4-Ig promotes ADCC activity of sera from HIV-1-infected patients. PLoS Pathog. 13, e1006786 (2017).
Fellinger, C. H. et al. eCD4-Ig limits HIV-1 escape more effectively than CD4-Ig or a broadly neutralizing antibody. J. Virol. 93, e00443-19 (2019).
Huang, D. et al. Vaccine elicitation of HIV broadly neutralizing antibodies from engineered B cells. Nat. Commun. 11, 5850 (2020).
Nahmad, A. D. et al. Engineered B cells expressing an anti-HIV antibody enable memory retention, isotype switching and clonal expansion. Nat. Commun. 11, 5851 (2020).
Lee, J. H. et al. Long-primed germinal centres with enduring affinity maturation and clonal migration. Nature 609, 998–1004 (2022).
Sarzotti-Kelsoe, M. et al. Optimization and validation of the TZM-bl assay for standardized assessments of neutralizing antibodies against HIV-1. J. Immunol. Methods 409, 131–146 (2014).
Zhu, P., Olson, W. C. & Roux, K. H. Structural flexibility and functional valence of CD4-IgG2 (PRO 542): potential for cross-linking human immunodeficiency virus type 1 envelope spikes. J. Virol. 75, 6682–6686 (2001).
Bailey C. C. Dandelions: B cell receptor sequence clustering and lineage graph generation. GitHub https://github.com/baileych-bi/dandelions (2024).
Bailey C. C. dsa: Deep Sequencing Analysis. GitHub https://github.com/baileych-bi/dsa-win64 (2024).
Acknowledgements
We thank H. Peng, N. Elowe and S. Bayani for assisting with SPR experiments and data analysis, and H. Choe for advice and comments on the paper. Funding was provided by the following National Institutes of Health awards to M.F.: U19 AI149646, R21 AI152836, R01 DA056771, UM1 AI126623, R01 AI154989, R37 AI091476 and R01 AI174270.
Author information
Authors and Affiliations
Contributions
A.P., M.F. and W.H. conceived the study and designed experiments. A.P., W.H., T.O., J.X., X.Z., N.S. and T.A. performed and analysed experiments. A.P., C.C.B. and B.H. designed and performed bioinformatic analysis. C.C.B. developed software tools. W.H., T.O., J.X., X.L., M.H.T., N.B., H.M., M.D.A. and Y.Y. developed key reagents and provided useful insight. A.P. and G.C. conducted statistical analyses. M.F. provided funding support. A.P., M.F. and W.H. wrote the paper.
Corresponding authors
Ethics declarations
Competing interests
A.P., W.H., T.O., Y.Y. and M.F. are inventors of a patent describing the in vivo affinity maturation of antibodies and biologics. C.C.B., M.D.A. and M.F. have equity stakes in Emmune, Inc., which developed CD4-Ig-v0. The other authors declare no competing interests.
Peer review
Peer review information
Nature Biomedical Engineering thanks Paula Cannon and the other, anonymous, reviewer(s) for their contribution to the peer review of this work.Peer reviewer reports are available.
Additional information
Publisher’s note Springer Nature remains neutral with regard to jurisdictional claims in published maps and institutional affiliations.
Extended data
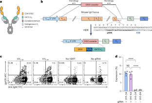
Extended Data Fig. 1 Strategies for presenting human biologics on the BCR of primary murine B cells.
a Designs of CD4 D1D2-presenting B-cell receptors. Below each structure is a representation of the cassette used to generate it. D1D2 (yellow) was attached to the N terminus of OKT3 heavy-chain variable region (CD4-OKT-VH, green, left) via a (G4S)3 linker or attached directly to OKT3 kappa light-chain constant region (light blue, centre and right). This light-chain constant region was linked to that of the heavy chain via a (G4S)3 linker (CD4-Cĸ-GS, centre), or non-covalently associated with heavy-chain constant region by P2A cleavage (CD4-Cĸ-P2A, right). b The editing strategy used to express these constructs in primary murine B cells. A gRNA targets an intronic region immediately downstream of the J4 segment. Repair template homology arms complement this region, facilitating insertion of a cassette with a poly-A tail, a splice acceptor (SA), a heavy-chain promoter, a D1D2 construct, and a splice donor (SD). Although this editing strategy is efficient, it interferes with affinity maturation of the expressed B-cell receptor20. An alternate strategy, used hereafter, is represented in Fig. 1b. c Flow cytometric analysis of singlet viable B cells edited using the strategy in b were stained with anti-IgM antibodies and either anti-human CD4 antibodies or HIV-1 gp120 at 48 h post-editing. d Expression of multiple biologics on primary mouse B cells. Using the editing strategy presented in Fig. 1b, OKT-VH fusions of human SIRPα, CTLA-4, and IL-7 were introduced into the heavy-chain locus of primary murine B cells. HDRT were delivered with AAV-DJ. Cells were analyzed 48 h post-electroporation by flow cytometry for their ability to bind human CD47, human CD80, or anti-IL-7 antibodies. Note that CTLA-4 and IL-7 have murine receptors that can bind the secreted antibody fusion to recognize both edited and unedited cells. a, b are created with BioRender.com.
Supplementary information
Supplementary Information (download PDF )
Supplementary figures.
Supplementary Data (download XLSX )
gRNA, CD4 HDR template, ssDNA enhancer and NGS primers.
Source data
Source Data Figs. 1–7 (download XLSX )
Source data.
Rights and permissions
Springer Nature or its licensor (e.g. a society or other partner) holds exclusive rights to this article under a publishing agreement with the author(s) or other rightsholder(s); author self-archiving of the accepted manuscript version of this article is solely governed by the terms of such publishing agreement and applicable law.
About this article
Cite this article
Pan, A., Bailey, C.C., Ou, T. et al. In vivo affinity maturation of the CD4 domains of an HIV-1-entry inhibitor. Nat. Biomed. Eng 8, 1715–1729 (2024). https://doi.org/10.1038/s41551-024-01289-1
Received:
Accepted:
Published:
Version of record:
Issue date:
DOI: https://doi.org/10.1038/s41551-024-01289-1
This article is cited by
-
Engineering B cells to treat and study human disease
Nature Biotechnology (2025)


