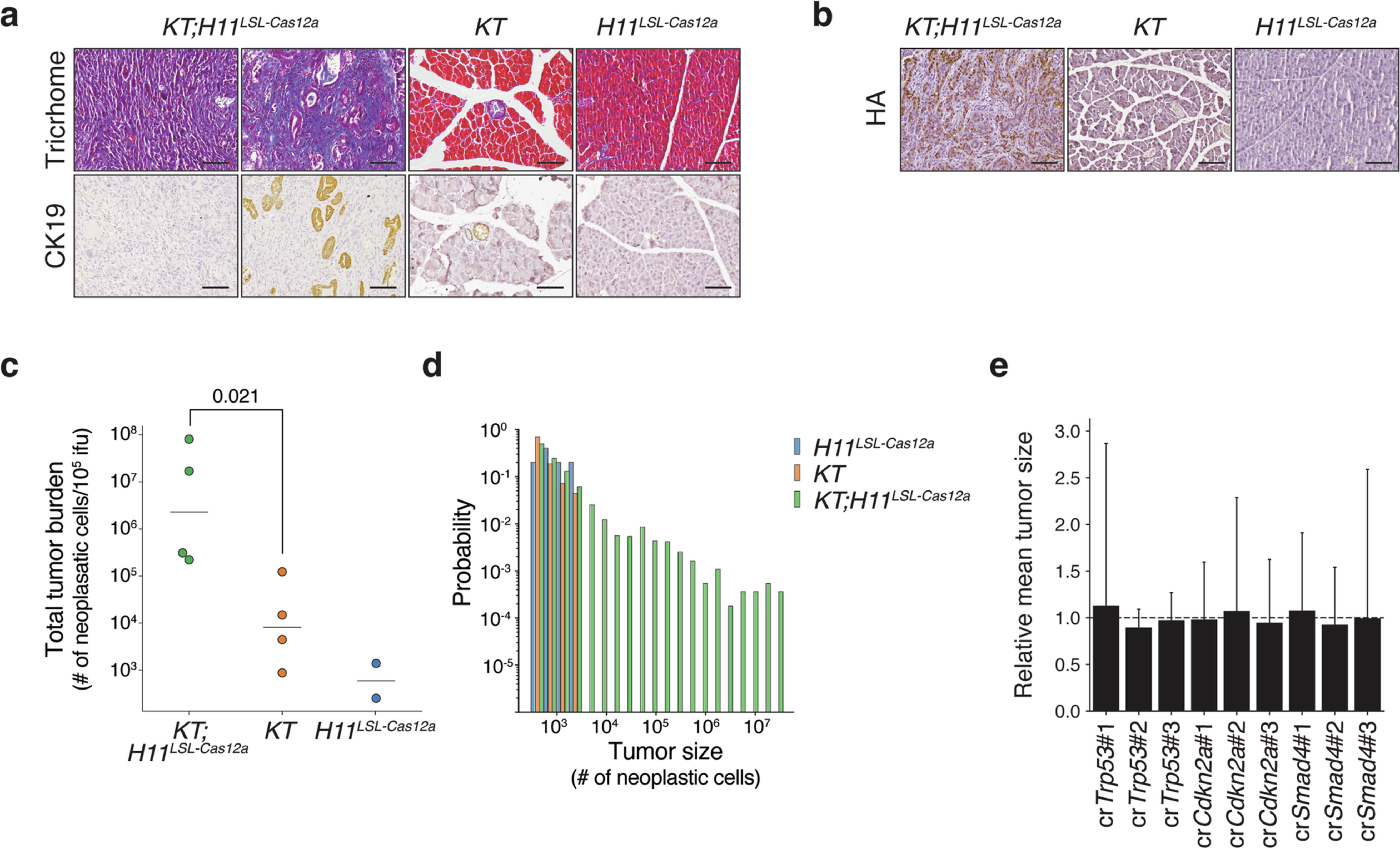
Extended Data Fig. 3: Inactivation of Trp53, Cdkn2a, and Smad4 greatly increases tumour size and leads to the development of PDAC with differentiated areas with CK19+ cancer cells and desmoplastic stroma as well as more poorly differentiated areas.
From: Efficient and multiplexed somatic genome editing with Cas12a mice

a. Immunohistochemistry images of pancreas sections from the indicated genotypes, showing Trichrome (upper) and Cytokeratin-19 (CK19; lower) staining. KT;H11LSL-Cas12a panels show representative poorly differentiated (left) and more differentiated (right) regions. Scale bars, 100 μm. b. Immunohistochemical staining for the Cas12a HA tag on pancreas tissue from representative KT;H11LSL-Cas12a, KT (lacking Cas12a) and H11LSL-Cas12a mice transduced with Lenti-U6BC-crTrp53/Cdkn2a/Smad4-Cre. Scale bars, 100 μm. c. Total number of neoplastic cells (Total tumour burden) in each mouse normalized to viral titre. Each dot represents a mouse and the bar is the median. Note that two H11LSL-Cas12a mice did not have detectable tumour burden and are not plotted. P value calculated with two-sided Wilcoxon rank-sum test (KT;H11LSL-Cas12a, n = 4 mice; KT, n = 4; H11LSL-Cas12a, n = 2). d. Probability distribution of the size of tumours in the indicated genotypes of mice. e. Mean tumour size assuming a log-normal distribution for each crRNA (guide) relative to the median value for each gene. Medians and 95% confidence intervals are shown based on bootstrap resampling with 1,000 iterations.