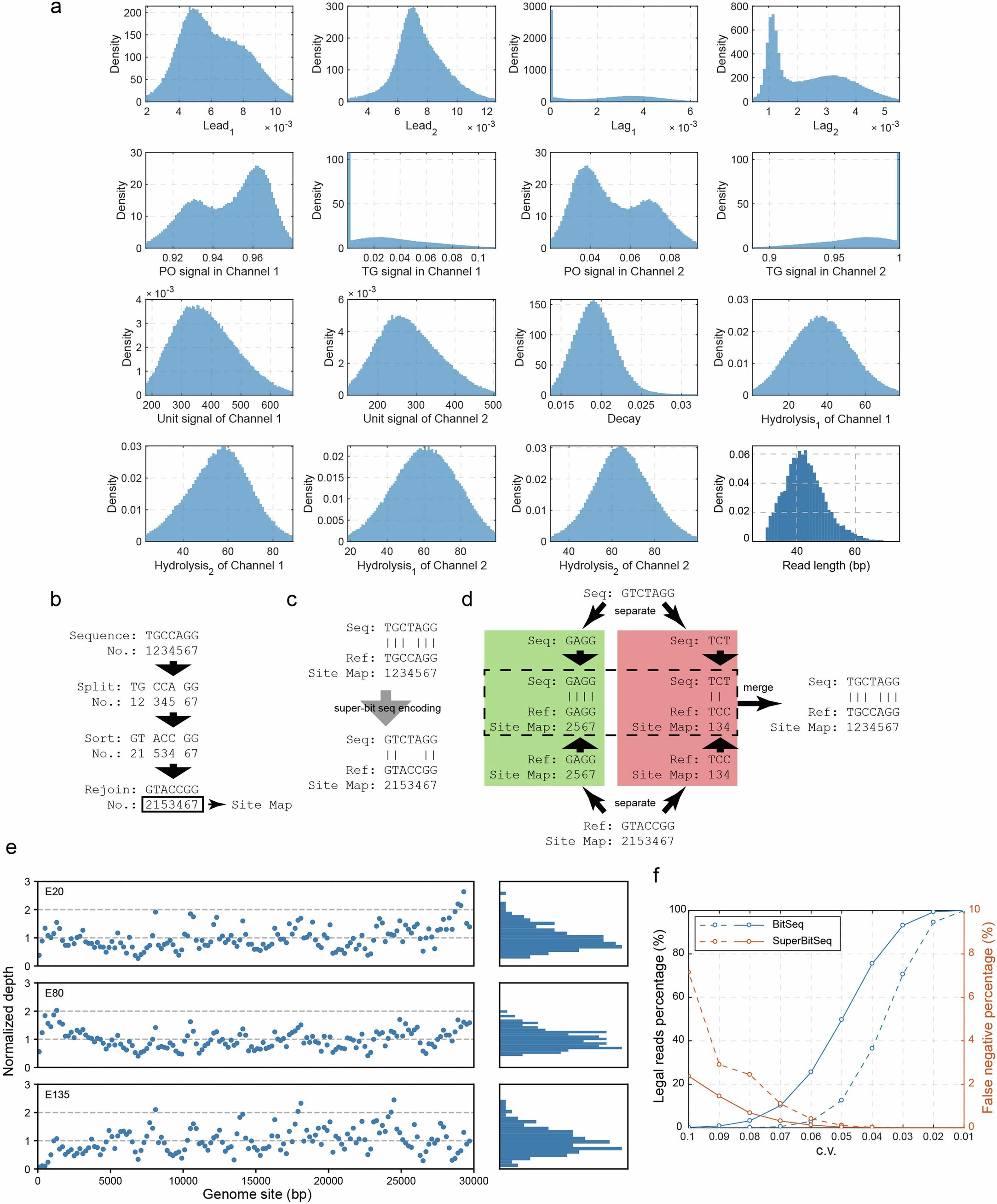
Extended Data Fig. 10: High-throughput SuperBitSeq results.
From: A fuzzy sequencer for rapid DNA fragment counting and genotyping

(a) Parameter and read length distributions of dephasing correction in SuperBitSeq. (b–d) SNV reconstruction in SuperBitSeq. (b) Site map is defined as the positions of encoded bases in the original genome and is recorded during SuperBitSeq encoding. (c) In some cases SNV information may be altered after SuperBitSeq encoding. (d) Schematic of SNV reconstruction. The sequencing read and its matched reference sequence are separated into two semi-sequences, respectively. One semi-sequence is composed of A and G, which are both labeled with the green fluorophore Tokyo Green. The other semi-sequence is composed of C and T, which are both labeled with the red fluorophore Peking Orange. The semi-sequences are locally aligned individually, then the two alignments are merged together by sorting the site map in ascending order. (e) Normalized depth of the 3 SARS-CoV-2 samples. Bin size: 200 bp. (f) Error-correction capability of three rounds of bit sequences or superbit sequences.