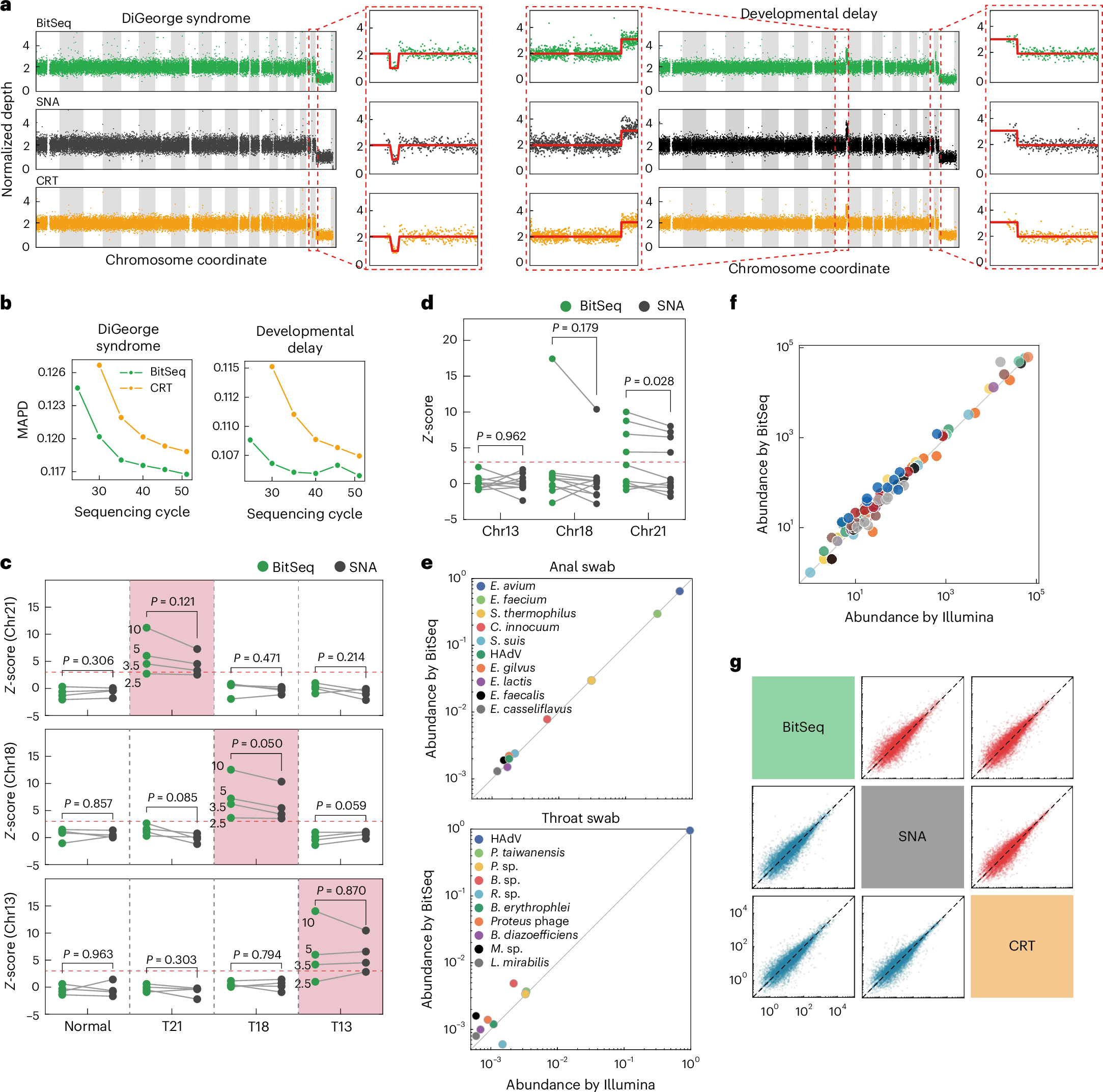
Fig. 3: Comparison of BitSeq with commercial sequencers in resequencing.
From: A fuzzy sequencer for rapid DNA fragment counting and genotyping

a, CNV of a patient with DiGeorge syndrome (left) and a patient with developmental delay (right). b, BitSeq shows lower MAPD than CRT under the same sequencing cycles. MAPD for CRT under 25 cycles is missing because such short reads cannot be mapped uniquely to the genome. c, Z-scores of normal and mock trisomy NIPT ccfDNA samples. d, Z-scores of single-blinded NIPT ccfDNA samples. Red dashed lines in c and d indicate the threshold of 3. P values were determined using two-sided Student’s t-test without adjustments for multiple comparisons. e,f, Microbe abundance comparison between BitSeq and Illumina by metagenomic sequencing (e) and targeted metagenomic sequencing (f). g, TPM comparison of mEF (blue) and mES (red) cell lines between BitSeq and commercial sequencers. E. avium, Enterococcus avium; E. faecium, Enterococcus faecium; S. thermophilus, Streptococcus thermophilus; C. innocuum, Clostridium innocuum; S. suis, Streptococcus suis; HAdV, human adenovirus; E. gilvus, Enterococcus gilvus; E. lactis, Enterococcus lactis; E. faecalis, Enterococcus faecalis; E. casseliflavus, Enterococcus casseliflavus; P. taiwanensis, Pseudolabrys taiwanensis; P. sp., Pseudolabrys species; B. sp., Bradyrhizobium species; R. sp, Rhodoplanes species; B. erythrophlei, Bradyrhizobium erythrophlei; B. diazoefficiens, Bradyrhizobium diazoefficiens; M. sp, Mesorhizobium species; L. mirabilis, Lautropia mirabilis.