Fig. 4: Properties of SuperBitSeq.
From: A fuzzy sequencer for rapid DNA fragment counting and genotyping

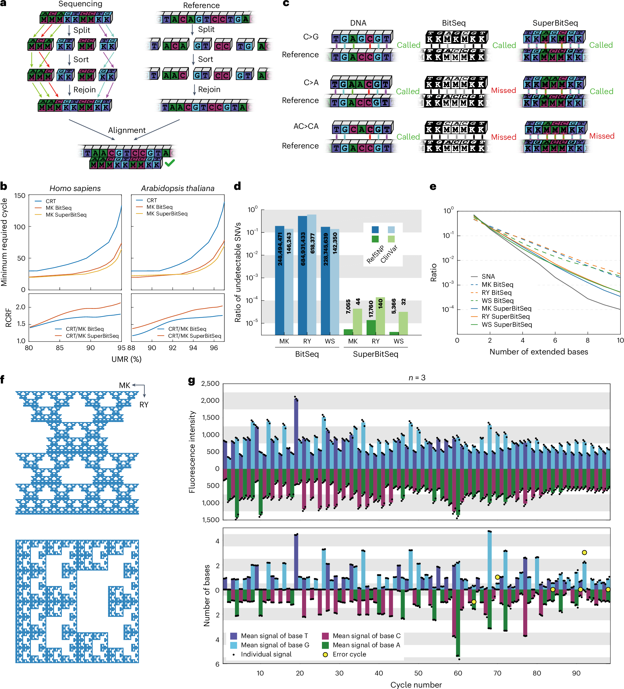
a, Encoding strategy of SuperBitSeq in M-K form as an example. b, Simulated UMR of DNA reads by fuzzy sequencing and CRT for different genomes. For mapping the specific proportion of the genome, both BitSeq and SuperBitSeq need much shorter minimally required sequencing cycles, and this advantage can also be reflected by the reaction cycle reduction factor (RCRF) that is defined by the ratio of minimally required cycles between technologies. c, Distinguishable and indistinguishable SNV types of BitSeq and SuperBitSeq. d, Ratio of indistinguishable SNV by BitSeq and SuperBitSeq. e, Freqencies of extended base number of different flowgrams. f, Fractal of encoded SuperBitSeq signals. g, Fluorescence intensities (top) and their dephasing-corrected signals (bottom) of a single-template SuperBitSeq experiment. Black dots represent the signal of each replicate. Bars represent the mean signal of replicates. Yellow dots indicate the theoretical values where the corresponding mean signal is erroneous.