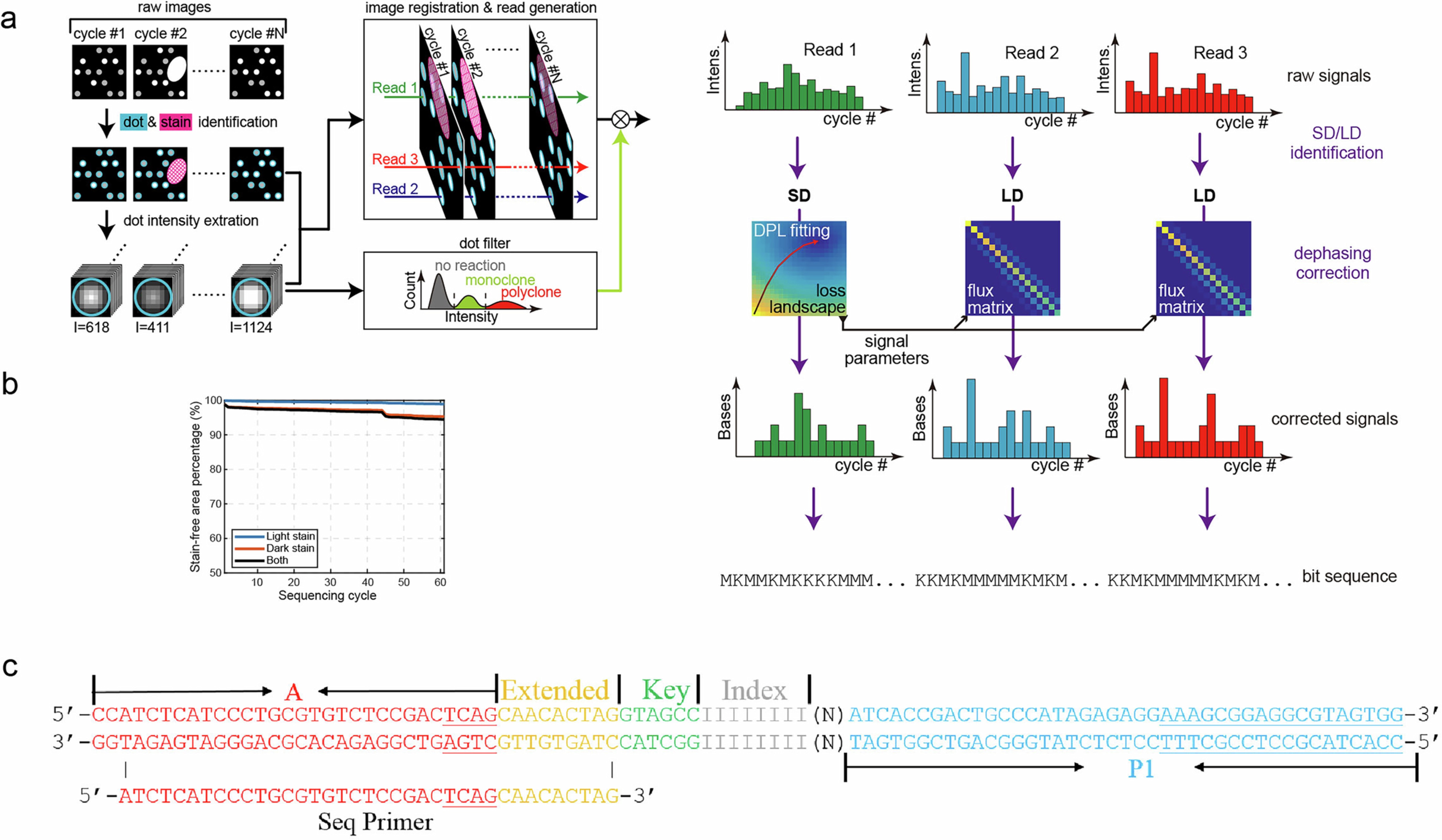
Extended Data Fig. 3: The data processing pipeline and library structure.
From: A fuzzy sequencer for rapid DNA fragment counting and genotyping

(a) The schematic of the data processing pipeline. Defects are filtered and the intensity of each microwell at each reaction cycle is extracted and further filtered to keep monoclones for dephasing correction. The correction parameters are determined by fitting the signal to the standard dots (SD) which have been spiked into the sequencing library. (b) >90% of the area remains stain-free after 61 cycles of sequencing. (c) The structure of the DNA library. The 8-bp index sequence is written as I’s and the inserted part is written as N. The library is modified from ion torrent’s library by adding an extended sequence to enhance the melting temperature of the sequencing primer and a key sequence for LD identification. The underlined TCAG is used in ion torrent for library identification and signal normalization.