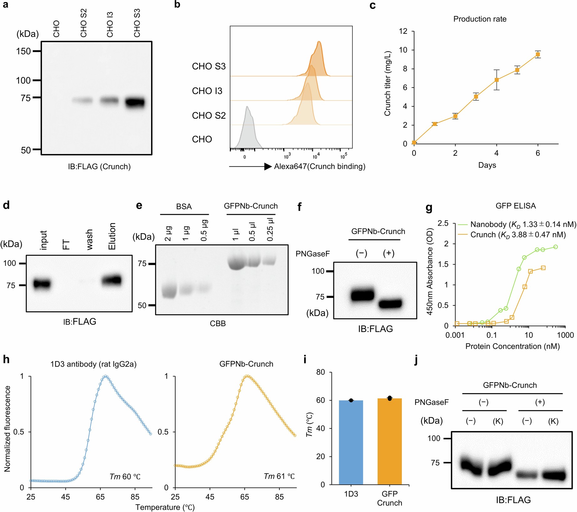
Extended Data Fig. 1: Production and characterization of Crunch.
From: Phagocytic clearance of targeted cells with a synthetic ligand

a–b, Generation of high Crunch-secreting CHO cells. CHO cells transduced with Crunch-IRES-RFP lentivirus were RFP-sorted twice (S2), reinfected, and sorted again to yield S3. Cells were seeded, switched to serum-free medium after 16 hr, and supernatant was collected at 48 hr. Crunch expression was analyzed by by immunoblotting with anti-FLAG antibody (a), and binding to GFPm⁺ BDKO cells was assessed by flow cytometry (b). c, Production kinetics. S3 cells were cultured as above, and daily supernatants were analyzed by ELISA (n = 3, independent biological samples). d–e, Crunch purification. Supernatant (540 ml, Day 6) was filtered, pH-adjusted (25 mM HEPES, pH 7.5), and incubated with Ni-NTA beads overnight. Input, flow-through, wash, and elution were assessed by immunoblotting with anti-FLAG (d). Eluates were buffer-exchanged to PBS and analyzed with BSA standards by CBB staining (e). Final concentration: 3.7 mg/ml; yield: ~9.61 mg/L. f, Glycosylation analysis. Crunch was treated with PNGaseF and analyzed by by immunoblotting with anti-FLAG. g, Binding affinity. ELISA using GFP-coated plates compared GFPNb-Crunch and GFP nanobody. Absorbance (450 nm) was used to calculate KD via nonlinear regression (R). h–i, Thermal stability. DSF analysis of 1D3 antibody and Crunch (mean of triplicates shown in h); aggregation onset temperatures (Tm) shown in i (n = 3, triplicate using the same sample). j, Vitamin K effect. GFPNb-Crunch produced with or without vitamin K was PNGaseF-treated and analyzed by by immunoblotting with anti-FLAG. All graphs show mean ± S.D.