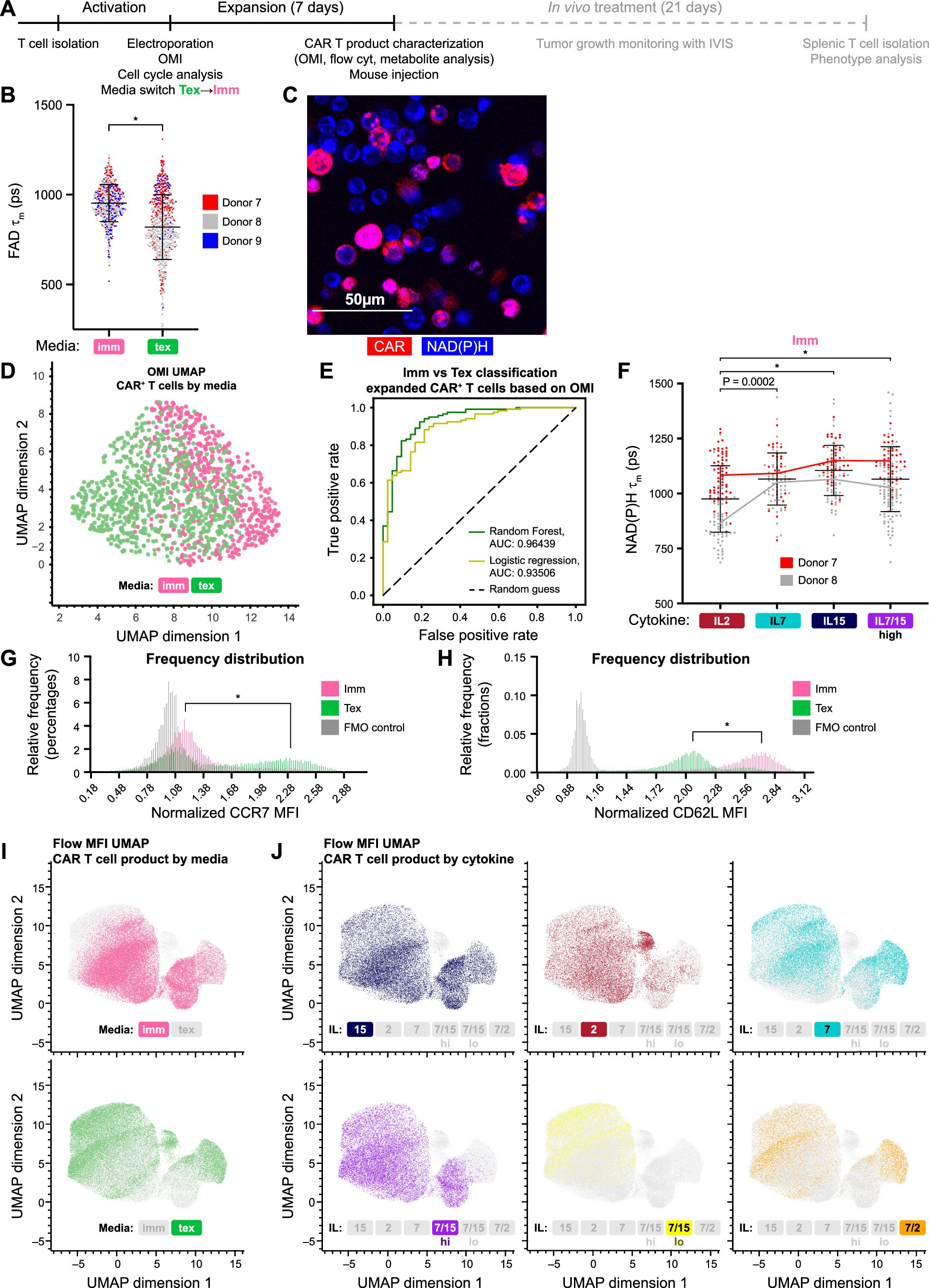
Extended Data Fig. 4: CAR T cells expanded in Imm and Tex media displayed distinct metabolic and phenotypic features.
From: Label-free metabolic imaging monitors the fitness of chimeric antigen receptor T cells

(a) Experimental timeline. (b) Quantification of FAD mean lifetime (FAD τm) of CAR T cells expanded in either ImmunoCult XF or TexMACS media. n = 666 and 751 CAR T cells from 3 independent donors expanded in ImmunoCult XF and TexMACs media supplemented with various cytokine combinations, two-sided Mann-Whitney test. (c–e) OMI metabolic profiles of CAR+ T cells differed based on expansion media. (c) Representative image of CAR+ T cells identified based on PerCP conjugated GD-2 CAR antibody (red). (d) UMAP based on 13 OMI parameters of CAR+ T cells expanded in Imm or Tex media. (e) ROC curves and AUCs of three models based on OMI parameters (Table 1) to classify CAR+ T cells by expansion media (Imm vs. Tex); n = 494 cells for training (80%), n = 123 cells for testing (20%). (f) Quantification of NAD(P)H τm from CAR T cells expanded in ImmunoCult XF media supplemented with 500 U/mL IL-2 compared to other cytokine combinations, n = 123, 83, 96, and 129 CAR T cells expanded in IL-2, IL-7, IL-17, and IL-7 + IL-15(high) supplemented media from 2 donors, ANOVA with Kruskal-Wallis test. MFIs of (g) CCR7 and (h) CD62L of CAR+ T cells expanded in either Imm or Tex media supplemented with different cytokine cocktails, normalized by fluorescence-minus-one (FMO) controls. (n = 87,317 cells from 3 independent donors). UMAP based on Euclidean distances of MFIs of 6 surface markers (CD27, CD45RO, CD62L, CD28, CD45RA and CCR7) of CAR+ T cells expanded in Imm and Tex media, color coded based on (i) culture media or (j) supplemented cytokines. Dots are CAR+ T cells. n = 87,317 cells from 3 independent donors. Bars are mean ± SD. * p < 0.0001.