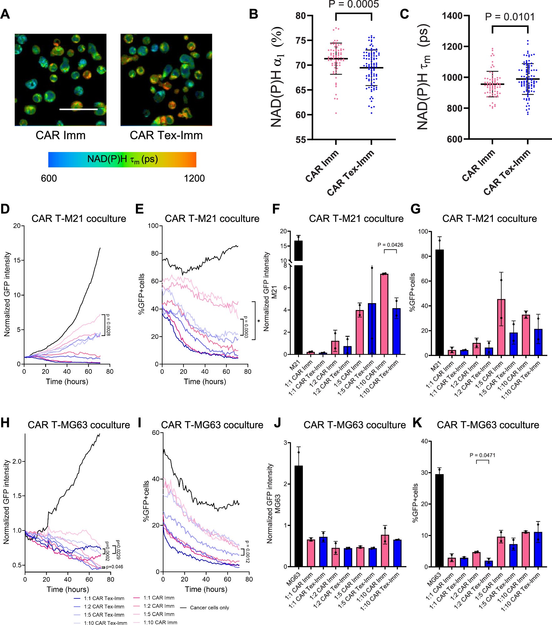
Extended Data Fig. 8: Tex→Imm CAR T cells demonstrated higher in vitro cytotoxicity than Imm CAR T cells against two cancer models at low effector-to-target ratios.
From: Label-free metabolic imaging monitors the fitness of chimeric antigen receptor T cells

(a) Representative NAD(P)H τm images of donor-matched CAR T cells expanded in Imm and Tex-Imm conditions. (b, c) Quantification of NAD(P)H α1 and NAD(P)H τm from Imm and Tex-Imm CAR T cells at the end of manufacturing. (d–g) GFP + GD2 + M21 melanoma and (h–k) GFP + GD2 + MG63 osteosarcoma were cocultured with donor-matched GD2-CAR Imm and CAR Tex-Imm T cells at various effector-to-target ratios (1:1, 1:2, 1:5, and 1:10) for 72 hours. (d, e) Normalized GFP intensity and percentage of GFP+ cells in the coculture of CAR T cells and M21 melanoma throughout 72 hours and (f, g) at 72-hour timepoint. (h, i) Normalized GFP intensity and percentage of GFP+ cells in the coculture of CAR T cells and MG63 osteosarcoma throughout 72 hours and (j, k) at 72-hour timepoint. For (d, e) and (h, i) n = 2 well/condition x 72 time points, Friedman test (one-way repeated measures analysis of variance by ranks) with Dunn’s posthoc test for multiple comparisons. For (f, g) and (j, k), n = 2 replicates/condition, unpaired t-test. Bars are mean ± SD. * p < 0.0001. Scale bar is 50 μm.