Extended Data Fig. 3: T cell characteristics at the time of CAR gene transfer correlated with transgene incorporation efficiency.
From: Label-free metabolic imaging monitors the fitness of chimeric antigen receptor T cells

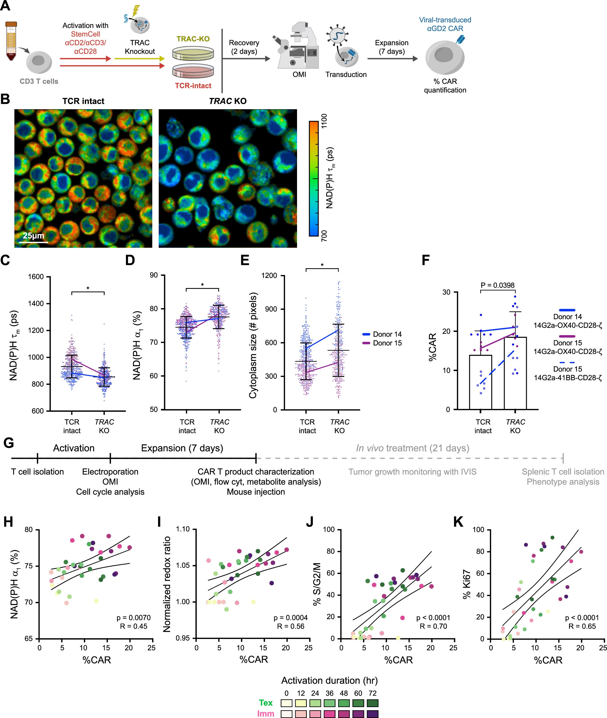
(a) Experimental setup for viral transduction experiment. T cells were isolated from peripheral blood of two healthy donors and activated with Imm method. Activated CD3 T cells underwent electroporation with Cas9 ribonucleoproteins targeting the human TRAC locus to knockout the T cell receptor (TRAC KO) 2 days prior to transduction with retrovirus to express anti-GD2 CAR receptor using two constructs (OX40-CD28-CAR or 41BB-CAR) as previously described9. OMI was performed immediately before transduction. Transduction efficiency was quantified as %CAR+ after 7 days of expansion. (b) Representative NAD(P)H τm images of TCR-intact and TRAC KO T cells at transduction. OMI parameters including (c) NAD(P)H τm, (d) NAD(P)H α1, and (e) cytoplasm size of cells with intact T cell receptor (TCR-intact) and TRAC KO T cells at transduction. n = 480 TCR intact and 374 TRAC KO cells from 2 independent donors, two-sided Mann-Whitney test. (f) Transduction efficiency (% CAR) of TCR-intact and TRAC KO cells at the end of the manufacturing process. n = 17 samples from 2 donors and 2 anti-GD2 CAR constructs, unpaired two-sided T test. (g) Experimental timeline of electroporation experiment. (h–k) Correlation between cell characteristics (h) NAD(P)H α1, (i) normalized redox ratio, (j) %S/G2/M and (k) %Ki-67+ at electroporation and genome editing outcome (% CAR). Each dot represents one sample average, color coded based on the method of activation (Imm or Tex) and duration of activation (0–72 hours). n = 36 samples, Pearson R analysis. Quiescent T cells with 0-hour activation duration did not undergo genome editing. Bars are mean ± SD. Color lines connected donor-match averages. * p < 0.0001.