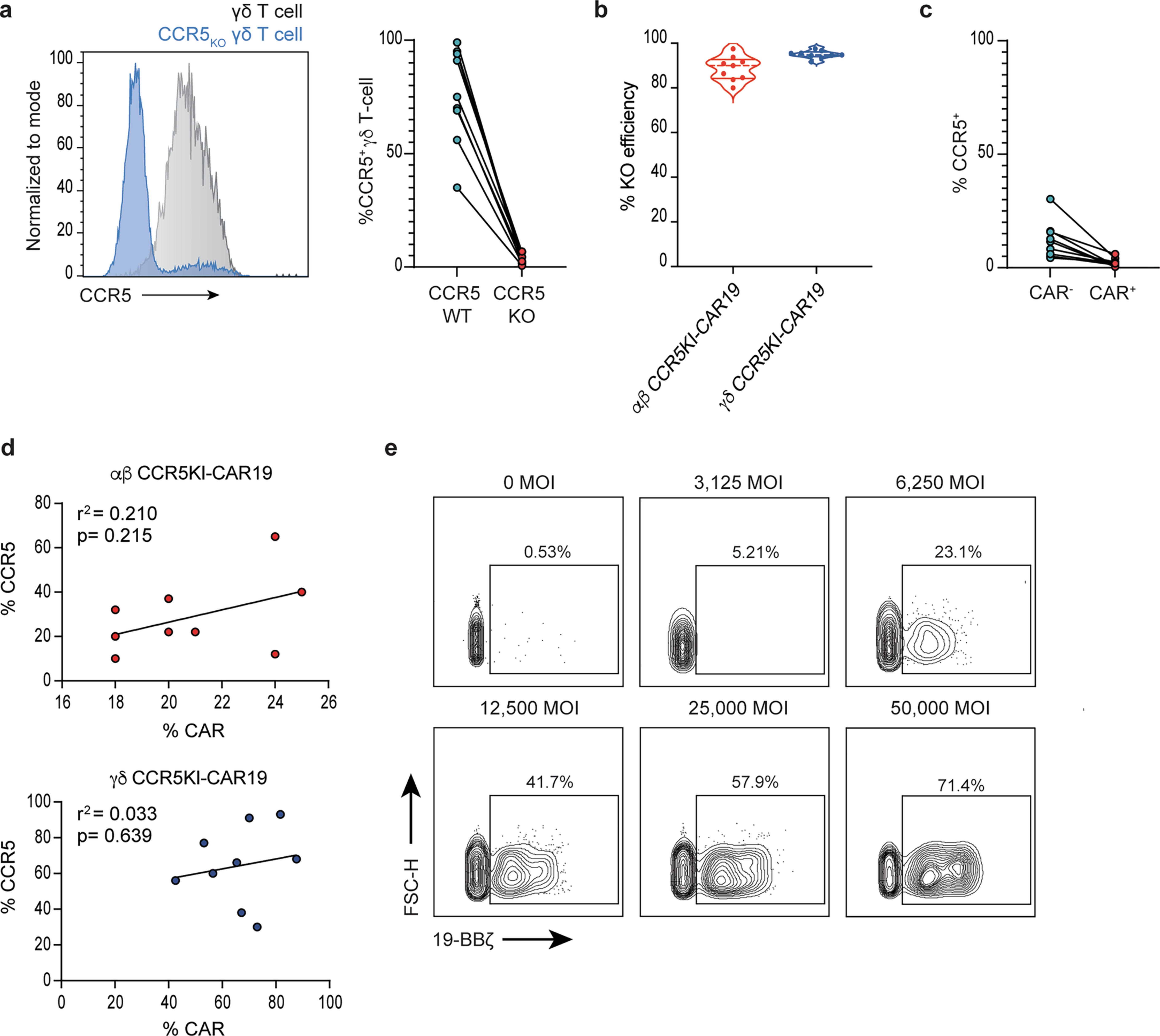
Extended Data Fig. 1: Efficiency of CCR5KI-CAR19 KO/KI gene-edited strategy.

a, Wild-type expression of the CCR5 receptor in γδ T cells before (gray) and after (blue) gene editing. b, CCR5-KO efficiency in αβ CCR5KI-CAR19 (red) and γδ CCR5KI-CAR19 (blue) T cells. c, CCR5 expression in CAR− and CAR+ γδ T CCR5KI-CAR19 cells and d, Correlation analysis between donor-matched control CCR5 expression and CAR expression (two-tailed Pearson simple linear regression test). e, Percentage of CAR+ cells using different multiplicity of infection (MOI) ratios. a-d, In vitro experiments were conducted using CAR T cells manufactured from different healthy subjects. Results are shown as mean ± SD from 9 different donors.