Abstract
Immune-based cell therapy offers a promising approach to cancer treatment. While autologous chimeric antigen receptor (CAR) T cells have shown success, production is time-consuming, costly and patient specific. Gamma–delta (γδ) T cells are promising for ‘off-the-shelf’ CAR T cell therapy. However, clinical translation of γδ CAR T cells is hampered by low frequency, resistance to genetic manipulation and advanced differentiation after expansion, limiting therapeutic feasibility. Here we demonstrate a method for in vitro activation and expansion of peripheral blood γδ T cells, facilitating high rates of gene editing and efficient CAR integration. Using artificial antigen-presenting cells, we produce minimally differentiated, highly functional γδ CAR T cells. By targeting a US Food and Drug Administration-approved CD19 CAR to the CCR5 locus, we generate CCR5-deficient γδ CD19 CAR T cells (γδ CCR5KI-CAR19), which demonstrated resistance to HIV-mediated depletion and robust antitumour responses against B cell lymphoma and leukaemia. γδ CCR5KI-CAR19 T cells enable the immunotherapy of HIV-associated B cell malignancies. These studies provide preclinical evidence supporting large-scale development of potent allogeneic γδ CAR T cells for diverse immunotherapies.
This is a preview of subscription content, access via your institution
Access options
Access Nature and 54 other Nature Portfolio journals
Get Nature+, our best-value online-access subscription
$32.99 / 30 days
cancel any time
Subscribe to this journal
Receive 12 digital issues and online access to articles
$119.00 per year
only $9.92 per issue
Buy this article
- Purchase on SpringerLink
- Instant access to the full article PDF.
USD 39.95
Prices may be subject to local taxes which are calculated during checkout





Similar content being viewed by others
Data availability
All data from this study are included in the main text, Extended Data and Supplementary Materials. Raw and processed single-cell RNA-sequencing data have been deposited in the NCBI Gene Expression Omnibus (GEO) under accession number GSE294637 and are publicly available65. Raw FASTQ files, processed count matrices and cell-level metadata can be retrieved directly from this repository. For requests for additional data or materials not included in these sources, contact the Penn Center for Innovation at pciinfo@pci.upenn.edu. All such requests will be reviewed to address any potential intellectual property or confidentiality issues, and approved data and materials will be shared following completion of a material transfer agreement. For further assistance, contact the corresponding authors.
References
Maude, S. L. et al. Chimeric antigen receptor T cells for sustained remissions in leukemia. N. Engl. J. Med. 371, 1507–1517 (2014).
Frigault, M. J. & Maus, M. V. State of the art in CAR T cell therapy for CD19+ B cell malignancies. J. Clin. Invest. 130, 1586–1594 (2020).
Park, J. H. et al. Long-term follow-up of CD19 CAR therapy in acute lymphoblastic leukemia. N. Engl. J. Med. 378, 449–459 (2018).
Finney, O. C. et al. CD19 CAR T cell product and disease attributes predict leukemia remission durability. J. Clin. Invest. 129, 2123–2132 (2019).
Shah, N. N. & Fry, T. J. Mechanisms of resistance to CAR T cell therapy. Nat. Rev. Clin. Oncol. 16, 372–385 (2019).
Rafiq, S., Hackett, C. S. & Brentjens, R. J. Engineering strategies to overcome the current roadblocks in CAR T cell therapy. Nat. Rev. Clin. Oncol. 17, 147–167 (2020).
Liu, P. et al. Acute graft-versus-host disease after humanized anti-CD19-CAR T therapy in relapsed B-ALL patients after allogeneic hematopoietic stem cell transplant. Front. Oncol. 10, 573822 (2020).
Lv, Z., Luo, F. & Chu, Y. Strategies for overcoming bottlenecks in allogeneic CAR-T cell therapy. Front. Immunol. 14, 1199145 (2023).
Chiesa, R. et al. Base-edited CAR7 T cells for relapsed T-cell acute lymphoblastic leukemia. N. Engl. J. Med. 389, 899–910 (2023).
Morita, C. T., Jin, C., Sarikonda, G. & Wang, H. Nonpeptide antigens, presentation mechanisms, and immunological memory of human Vgamma2Vdelta2 T cells: discriminating friend from foe through the recognition of prenyl pyrophosphate antigens. Immunol. Rev. 215, 59–76 (2007).
Correia, D. V., Lopes, A. & Silva-Santos, B. Tumor cell recognition by gammadelta T lymphocytes: T-cell receptor vs. NK-cell receptors. Oncoimmunology 2, e22892 (2013).
Kabelitz, D., Serrano, R., Kouakanou, L., Peters, C. & Kalyan, S. Cancer immunotherapy with gammadelta T cells: many paths ahead of us. Cell. Mol. Immunol. 17, 925–939 (2020).
Gentles, A. J. et al. The prognostic landscape of genes and infiltrating immune cells across human cancers. Nat. Med. 21, 938–945 (2015).
Sanz, M., Mann, B. T., Chitrakar, A. & Soriano-Sarabia, N. Human Vdelta2 T cells and their versatility for immunotherapeutic approaches. Cells https://doi.org/10.3390/cells11223572 (2022).
Silva-Santos, B., Mensurado, S. & Coffelt, S. B. gammadelta T cells: pleiotropic immune effectors with therapeutic potential in cancer. Nat. Rev. Cancer 19, 392–404 (2019).
Hudspeth, K. et al. Engagement of NKp30 on Vdelta1 T cells induces the production of CCL3, CCL4, and CCL5 and suppresses HIV-1 replication. Blood 119, 4013–4016 (2012).
Deniger, D. C., Moyes, J. S. & Cooper, L. J. Clinical applications of gamma delta T cells with multivalent immunity. Front. Immunol. 5, 636 (2014).
Deniger, D. C. et al. Bispecific T-cells expressing polyclonal repertoire of endogenous gammadelta T-cell receptors and introduced CD19-specific chimeric antigen receptor. Mol. Ther. 21, 638–647 (2013).
Nishimoto, K. P. et al. Allogeneic CD20-targeted gammadelta T cells exhibit innate and adaptive antitumor activities in preclinical B-cell lymphoma models. Clin. Transl. Immunol. 11, e1373 (2022).
Sanchez Martinez, D. et al. Generation and proof-of-concept for allogeneic CD123 CAR-Delta One T (DOT) cells in acute myeloid leukemia. J. Immunother. Cancer https://doi.org/10.1136/jitc-2022-005400 (2022).
Lee, D. et al. Unlocking the potential of allogeneic Vdelta2 T cells for ovarian cancer therapy through CD16 biomarker selection and CAR/IL-15 engineering. Nat. Commun. 14, 6942 (2023).
Rozenbaum, M. et al. Gamma-delta CAR-T cells show CAR-directed and independent activity against leukemia. Front. Immunol. 11, 1347 (2020).
Ghilardi, G. et al. T cell lymphoma and secondary primary malignancy risk after commercial CAR T cell therapy. Nat. Med. 30, 984–989 (2024).
Uldrick, T. S. et al. Modernizing clinical trial eligibility criteria: recommendations of the American Society of Clinical Oncology-Friends of Cancer Research HIV Working Group. J. Clin. Oncol. 35, 3774–3780 (2017).
Horner, M. J., Shiels, M. S., Pfeiffer, R. M. & Engels, E. A. Deaths attributable to cancer in the US human immunodeficiency virus population during 2001–2015. Clin. Infect. Dis. 72, e224–e231 (2021).
Li, H. et al. Association between Vgamma2Vdelta2 T cells and disease progression after infection with closely related strains of HIV in China. Clin. Infect. Dis. 46, 1466–1472 (2008).
Bordon, J. et al. Association between longer duration of HIV-suppressive therapy and partial recovery of the V gamma 2 T cell receptor repertoire. J. Infect. Dis. 189, 1482–1486 (2004).
Liu, R. et al. Homozygous defect in HIV-1 coreceptor accounts for resistance of some multiply-exposed individuals to HIV-1 infection. Cell 86, 367–377 (1996).
Park, R. J. et al. A genome-wide CRISPR screen identifies a restricted set of HIV host dependency factors. Nat. Genet. 49, 193–203 (2017).
Hultquist, J. F. et al. A Cas9 ribonucleoprotein platform for functional genetic studies of HIV-host interactions in primary human T cells. Cell Rep. 17, 1438–1452 (2016).
Long, A. H. et al. 4-1BB costimulation ameliorates T cell exhaustion induced by tonic signaling of chimeric antigen receptors. Nat. Med. 21, 581–590 (2015).
Thakur, A., Scholler, J., Schalk, D. L., June, C. H. & Lum, L. G. Enhanced cytotoxicity against solid tumors by bispecific antibody-armed CD19 CAR T cells: a proof-of-concept study. J. Cancer Res. Clin. Oncol. 146, 2007–2016 (2020).
Wilhelm, M. et al. Gammadelta T cells for immune therapy of patients with lymphoid malignancies. Blood 102, 200–206 (2003).
Sandoz, P. A. et al. Modulation of lytic molecules restrain serial killing in gammadelta T lymphocytes. Nat. Commun. 14, 6035 (2023).
Graydon, C. G., Mohideen, S. & Fowke, K. R. LAG3’s enigmatic mechanism of action. Front. Immunol. 11, 615317 (2020).
Pauza, C. D., Poonia, B., Li, H., Cairo, C. & Chaudhry, S. gammadelta T cells in HIV disease: past, present, and future. Front. Immunol. 5, 687 (2014).
Li, H. & Pauza, C. D. HIV envelope-mediated, CCR5/alpha4beta7-dependent killing of CD4-negative gammadelta T cells which are lost during progression to AIDS. Blood 118, 5824–5831 (2011).
Li, H. & Pauza, C. D. The alpha4beta7 integrin binds HIV envelope but does not mediate bystander killing of gammadelta T cells. Blood 120, 698–699 (2012).
Poccia, F. et al. Phosphoantigen-reactive Vgamma9Vdelta2 T lymphocytes suppress in vitro human immunodeficiency virus type 1 replication by cell-released antiviral factors including CC chemokines. J. Infect. Dis. 180, 858–861 (1999).
Pontel, L. B. et al. Acute lymphoblastic leukemia necessitates GSH-dependent ferroptosis defenses to overcome FSP1-epigenetic silencing. Redox Biol. 55, 102408 (2022).
Nipper, A. et al. 222 The chick embryo chorioallantoic membrane (CAM) as a platform for assessing the in vivo efficacy of chimeric antigen receptor (CAR) T cell therapy in solid tumors. J. Immunother. Cancer 11, A253–A253 (2023).
Pupo, A. et al. AAV vectors: the Rubik’s cube of human gene therapy. Mol. Ther. 30, 3515–3541 (2022).
Morris, E. C., Neelapu, S. S., Giavridis, T. & Sadelain, M. Cytokine release syndrome and associated neurotoxicity in cancer immunotherapy. Nat. Rev. Immunol. 22, 85–96 (2022).
Gomes-Silva, D. et al. Tonic 4-1BB costimulation in chimeric antigen receptors impedes T cell survival and is vector-dependent. Cell Rep. 21, 17–26 (2017).
Kawalekar, O. U. et al. Distinct signaling of coreceptors regulates specific metabolism pathways and impacts memory development in CAR T cells. Immunity 44, 380–390 (2016).
Blanco, B. et al. Overcoming CAR-mediated CD19 downmodulation and leukemia relapse with T lymphocytes secreting anti-CD19 T-cell engagers. Cancer Immunol. Res. 10, 498–511 (2022).
Ramirez-Fernandez, A. et al. Synapse topology and downmodulation events determine the functional outcome of anti-CD19 T cell-redirecting strategies. Oncoimmunology 11, 2054106 (2022).
Gober, H. J. et al. Human T cell receptor gammadelta cells recognize endogenous mevalonate metabolites in tumor cells. J. Exp. Med. 197, 163–168 (2003).
Di Lorenzo, B. et al. Broad cytotoxic targeting of acute myeloid leukemia by polyclonal Delta One T cells. Cancer Immunol. Res. 7, 552–558 (2019).
Sandstrom, A. et al. The intracellular B30.2 domain of butyrophilin 3A1 binds phosphoantigens to mediate activation of human Vgamma9Vdelta2 T cells. Immunity 40, 490–500 (2014).
Seagar, M. et al. LGI1 tunes intrinsic excitability by regulating the density of axonal Kv1 channels. Proc. Natl Acad. Sci. USA 114, 7719–7724 (2017).
Liu, Y. et al. Biosynthesis of 4-thiouridine in tRNA in the methanogenic archaeon Methanococcus maripaludis. J. Biol. Chem. 287, 36683–36692 (2012).
Hayday, A. C. & Vantourout, P. The innate biologies of adaptive antigen receptors. Annu. Rev. Immunol. 38, 487–510 (2020).
Hoeres, T. et al. Improving immunotherapy against B-cell malignancies using gammadelta T-cell-specific stimulation and therapeutic monoclonal antibodies. J. Immunother. 42, 331–344 (2019).
Capietto, A. H., Martinet, L. & Fournie, J. J. Stimulated gammadelta T cells increase the in vivo efficacy of trastuzumab in HER-2+ breast cancer. J. Immunol. 187, 1031–1038 (2011).
Alnaggar, M. et al. Allogenic Vgamma9Vdelta2 T cell as new potential immunotherapy drug for solid tumor: a case study for cholangiocarcinoma. J. Immunother. Cancer 7, 36 (2019).
Xu, Y. et al. Allogeneic Vgamma9Vdelta2 T-cell immunotherapy exhibits promising clinical safety and prolongs the survival of patients with late-stage lung or liver cancer. Cell. Mol. Immunol. 18, 427–439 (2021).
Hu, Y. et al. gammadelta T cells: origin and fate, subsets, diseases and immunotherapy. Signal Transduct. Target. Ther. 8, 434 (2023).
Polito, V. A. et al. Universal ready-to-use immunotherapeutic approach for the treatment of cancer: expanded and activated polyclonal gammadelta memory T cells. Front. Immunol. 10, 2717 (2019).
Fraietta, J. A. et al. Determinants of response and resistance to CD19 chimeric antigen receptor (CAR) T cell therapy of chronic lymphocytic leukemia. Nat. Med. 24, 563–571 (2018).
Kloss, C. C. et al. Dominant-negative TGF-beta receptor enhances PSMA-targeted human CAR T cell proliferation and augments prostate cancer eradication. Mol. Ther. 26, 1855–1866 (2018).
Ciminale, V., Felber, B. K., Campbell, M. & Pavlakis, G. N. A bioassay for HIV-1 based on Env-CD4 interaction. AIDS Res. Hum. Retroviruses 6, 1281–1287 (1990).
Bak, R. O., Dever, D. P. & Porteus, M. H. CRISPR/Cas9 genome editing in human hematopoietic stem cells. Nat. Protoc. 13, 358–376 (2018).
Jung, I. Y. et al. Tissue-resident memory CAR T cells with stem-like characteristics display enhanced efficacy against solid and liquid tumors. Cell Rep. Med. 4, 101053 (2023).
Ramírez-Fernández, Á., Dimitri, A. J., Chen, G. M. & Fraietta, J. A. CCR5-targeted allogeneic gamma-delta CD19 CAR T cells for HIV-associated B cell malignancy immunotherapy. https://www.ncbi.nlm.nih.gov/geo/query/acc.cgi?acc=GSE294637 (Gene Expression Omnibus, 2025).
Acknowledgements
This study was supported by the following grants: AMC Scholar Award from the AIDS Malignancy Consortium (UM1CA121947) (to A.R.-F.), T32 AI007632 (to A.J.D.) and the FUNDAME Fellowship from Alfonso Martin Escudero (to A.R.-F.). F.C. and J.A.F. received support through a Penn Center for AIDS Research (CFAR) Pilot Grant Program (Core Grant: NIAID P30 AI045008). The study additionally received funding from NIH grant NCI P01 CA214278 (to M.R., D.L.S., C.H.J. and J.A.F.) and the Bob Levis Funding Group (to B.L.L., C.H.J. and J.A.F.). Further support was provided by the National Science Foundation Engineering Research Center for Cell Manufacturing Technologies (to B.L.L. and J.A.F.), the Alliance for Cancer Gene Therapy Investigator Award in Cell and Gene Therapy for Cancer (to J.A.F.) and funding from the Parker Institute for Cancer Immunotherapy (to C.H.J.). J.A.F. also receives funding for correlative data science from a Parker Institute for Cancer Immunotherapy Innovation Challenge Award and a Swim Across American Gene Editing Innovation Award. In addition, funding was received from a U01 AG066100 via the Samuel Waxman Cancer Research Foundation and a Chambers Centurion gift (to C.H.J. and J.A.F.) and an Abramson Cancer Center P30 Core Grant P30 CA016520 (to J.A.F.). Further support was provided by the Spanish Ministry of Economy and Competitiveness (PID2021-123039OB-C21) and the Catalan Agency for Management of University and Research Grants (AGAUR 2021SGR01535) (to G.R.). Also, this work was supported by Programa Investigo (AGAUR) funded by Next Generation EU—PRTR (2023 INV-2 00011 (200011TC5)) (to M.P.). We acknowledge the Human Immunology Core at the University of Pennsylvania (RRID SCR_022380) and the Apheresis Unit at the Hospital of the University of Pennsylvania for providing peripheral blood mononuclear cells. We are grateful to the Stem Cell and Xenograft Core at the University of Pennsylvania (RRID SCR_010035) for their husbandry services and assistance with in vivo mouse studies, as well as the Cell and Animal Radiation Core at the University of Pennsylvania (RRID SCR_022377) for access to the xRad irradiator. We appreciate the support from the Translational and Correlative Sciences Laboratory (TCSL) and the Product Development Laboratory (PDL) at the University of Pennsylvania Center for Cellular Immunotherapies. We also thank the Lymphoma Translational Group and Laura Perich from the Josep Carreras Leukaemia Research Institute. We are especially grateful to S. F. Lacey (University of Pennsylvania) for his helpful suggestions. Schematic illustrations were created with BioRender.
Author information
Authors and Affiliations
Contributions
A.R.-F.: conceptualization, resources, funding acquisition, investigation, methodology, writing (original draft) and writing (review and editing). A.J.D.: investigation, methodology and writing (review and editing). F.C.: investigation and methodology. R.B.: investigation and methodology. G.M.C.: investigation and methodology. L.C.-E.: investigation and methodology. Y.Z.: investigation and methodology. Y.-h.T.: investigation and methodology. C.-T.L.: investigation and methodology. R.A.: investigation and methodology. J.S.: investigation and methodology. G.G.: investigation and methodology. P.P.: investigation and methodology. M.P.: investigation and methodology. N.P.-P.: investigation and methodology. S.K.B.: investigation and methodology. A.C.: investigation and methodology. J.K.J.: investigation and methodology. V.E.G.: investigation and methodology. D.L.S.: investigation and methodology. B.L.L.: investigation, methodology and writing (review and editing). G.R.: resources, supervision, validation, investigation, methodology and writing (review and editing). M.R.: resources, investigation, methodology and writing (review and editing). M.T.L.: investigation, methodology and writing (review and editing). C.H.J.: investigation, methodology and writing (review and editing). J.L.R.: supervision, validation, investigation, methodology and writing (review and editing). J.A.F.: conceptualization, resources, formal analysis, supervision, funding acquisition, validation, investigation, writing (original draft) and writing (review and editing).
Corresponding authors
Ethics declarations
Competing interests
A.C.: co-founder and equity holder in Tmunity Therapeutics. D.L.S.: founder’s equity and licensed IP with Verismo Therapeutics, Vetigenics and Chimeric Therapeutics. B.L.L.: consultancy and advisory roles with Terumo, GSK and Kite; co-founder and equity holder in Tmunity Therapeutics (acquired by Kite) and Capstan Therapeutics; advisory board memberships with Avectas, Capstan (Chair), Immuneel, Immusoft, In8bio, Ori Biotech, Oxford Biomedica, Thermo Fisher Pharma Services and UTC Therapeutics; member of the Alliance for Cancer Gene Therapy Board of Directors. M.R.: holds patents related to CD19 CAR T cells; consultant for NanoString, Bristol Myers Squibb, GlaxoSmithKline, Scailyte, Bayer and AbClon; research funding from AbClon, NanoString, Oxford NanoImaging, viTToria Biotherapeutics, CURIOX and Beckman Coulter; scientific founder of viTToria Biotherapeutics. C.H.J.: receives royalties from Novartis and Kite paid to the University of Pennsylvania; scientific co-founder and equity holder in Capstan Therapeutics, Dispatch Biotherapeutics and BlueWhale Bio; board member of AC Immune; scientific advisory roles with various companies, including BluesphereBio, Cabaletta, Carisma, Cartography, Cellares, Cellcarta, Celldex, Danaher, Decheng, ImmuneSensor, Kite, Poseida, Verismo, Viracta and WIRB-Copernicus Group. J.L.R.: received grants from Tmunity/Kite outside of the submitted work; co-founder of Tmunity Therapeutics and BlueWhale Bio with monetary compensation and equity. J.A.F.: holds patents and intellectual property in T cell-based cancer immunotherapy with royalties; receives funding from Tmunity Therapeutics and Danaher Corporation; consultancy with Retro Biosciences; scientific advisory board memberships with Cartography Bio, Shennon Biotechnologies Inc., CellFe Biotech, OverT Bio, Inc., and Tceleron Therapeutics, Inc. All other authors declare no competing interests. G.R.: received grants from Onconova Therapeutics outside of the submitted work.
Peer review
Peer review information
Nature Biomedical Engineering thanks Jurgen Kuball and the other, anonymous, reviewer(s) for their contribution to the peer review of this work.
Additional information
Publisher’s note Springer Nature remains neutral with regard to jurisdictional claims in published maps and institutional affiliations.
Extended data
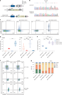
Extended Data Fig. 1 Efficiency of CCR5KI-CAR19 KO/KI gene-edited strategy.
a, Wild-type expression of the CCR5 receptor in γδ T cells before (gray) and after (blue) gene editing. b, CCR5-KO efficiency in αβ CCR5KI-CAR19 (red) and γδ CCR5KI-CAR19 (blue) T cells. c, CCR5 expression in CAR− and CAR+ γδ T CCR5KI-CAR19 cells and d, Correlation analysis between donor-matched control CCR5 expression and CAR expression (two-tailed Pearson simple linear regression test). e, Percentage of CAR+ cells using different multiplicity of infection (MOI) ratios. a-d, In vitro experiments were conducted using CAR T cells manufactured from different healthy subjects. Results are shown as mean ± SD from 9 different donors.
Extended Data Fig. 2 Differential expression analysis of all genes and transcription factors of γδ CCR5KI-CAR19 cultured with or without APCs.
a, Scatterplot showing differentially expressed genes shown by mean normalized expression between Feeder and No Feeder groups (x axis) compared to the log2 fold-change between Feeder and No Feeder groups. Red points indicate genes with FDR < 0.05 and log2 fold-change greater than 1; blue points indicate genes with FDR < 0.05 and log2 fold-change less than -1. b, Scatterplot showing differentially expressed transcription factors shown by mean normalized expression between Feeder and No Feeder groups (x axis) compared to the log2 fold-change between Feeder and No Feeder groups. Red points indicate genes with FDR < 0.05 and log2 fold-change greater than 1; blue points indicate genes with FDR < 0.05 and log2 fold-change less than -1.
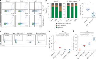
Extended Data Fig. 3 Efficiency of CCR5KI-CAR19 KO/KI expanded with APCs and killing dynamics.
a, Summary of CCR5KI-CAR19 and CCR5-KO in αβ mock (light red) and CCR5KI-CAR19 (red, n = 9) T cells, γδ mock (light blue, n = 9) and CCR5KI-CAR19 (blue, n = 12) T cells and γδ mock (light purple, n = 8) and CCR5KI-CAR19 (purple, n = 8) T cells culture with antigen-presenting cells (APCs, two-tailed Kruskal–Wallis test, n indicates different donors). b Summary of CCR5-KO in αβ mock (light red, n = 9) and CCR5KI-CAR19 (red, n = 9) T cells, γδ mock (light blue, n = 9) and CCR5KI-CAR19 (blue, n = 12) T cells, and γδ mock (light purple, n = 5) and CCR5KI-CAR19 (purple, n = 8) T cells cultured with APCs (two-tailed Kruskal–Wallis test; n indicates independent donors). c, Cytolytic activity of αβ mock (light red) and CCR5KI-CAR19 (red) T cells, and γδ mock* (light purple) and CCR5KI-CAR19* (purple) T cells, measured 24 h after co-culture (two-tailed Mann–Whitney U test; n = 4 per group; n indicates independent donors). Data are presented as mean ± SD from different donors. Asterisk (*) indicates expansion with APCs.
Extended Data Fig. 4 Caspase‑3 immunohistochemical staining in tumor tissues from γδ CCR5KI CAR19 and γδ mock T cell treated mice.
Immunohistochemical (IHC) staining for caspase-3 (indicated by red arrows) in two different representative tissue sections of tumors treated with γδ CCR5KI-CAR19 (Tumor samples; CAM-19 and CAM-24) and γδ mock (samples; CAM-74 and CAM-35) T cells are shown. Tumors samples were taken from the experiment shown in Fig. 5a-e at termination. Scale bars are indicated.
Supplementary information
Supplementary Information (download PDF )
Supplementary Figs. 1–9.
Supplementary Table 1 (download XLSX )
This table lists all genes and pathways showing significant expression differences between γδ CCR5KI-CAR19 T cells expanded with irradiated K562-derived artificial antigen-presenting cells (aAPCs) and those expanded without APCs, specifically in cells assigned to G1 phase by single-cell RNA-seq analysis. Gene.name: HGNC symbol for each gene; p_val: uncorrected P value from the Wilcoxon rank sum test comparing expression levels between conditions; avg_log2FC: average log2 fold change in expression (APC versus no-APC); p_val_adj: false discovery rate-adjusted P value (Benjamini–Hochberg correction); mean.expr: mean normalized expression level across all cells; Transcription.factor: Boolean indicator (‘True’/‘False’) of whether the gene encodes a known transcription factor.
Supplementary Table 2 (download XLSX )
This table summarizes the exact pairwise tests and corresponding P values corresponding to main Figs. 1–5 and Extended Data Fig. 3.
Rights and permissions
Springer Nature or its licensor (e.g. a society or other partner) holds exclusive rights to this article under a publishing agreement with the author(s) or other rightsholder(s); author self-archiving of the accepted manuscript version of this article is solely governed by the terms of such publishing agreement and applicable law.
About this article
Cite this article
Ramírez-Fernández, Á., Dimitri, A.J., Chen, F. et al. CCR5-targeted allogeneic gamma–delta CD19 chimeric antigen receptor T cells for HIV-associated B cell-malignancy immunotherapy. Nat. Biomed. Eng (2025). https://doi.org/10.1038/s41551-025-01527-0
Received:
Accepted:
Published:
Version of record:
DOI: https://doi.org/10.1038/s41551-025-01527-0


