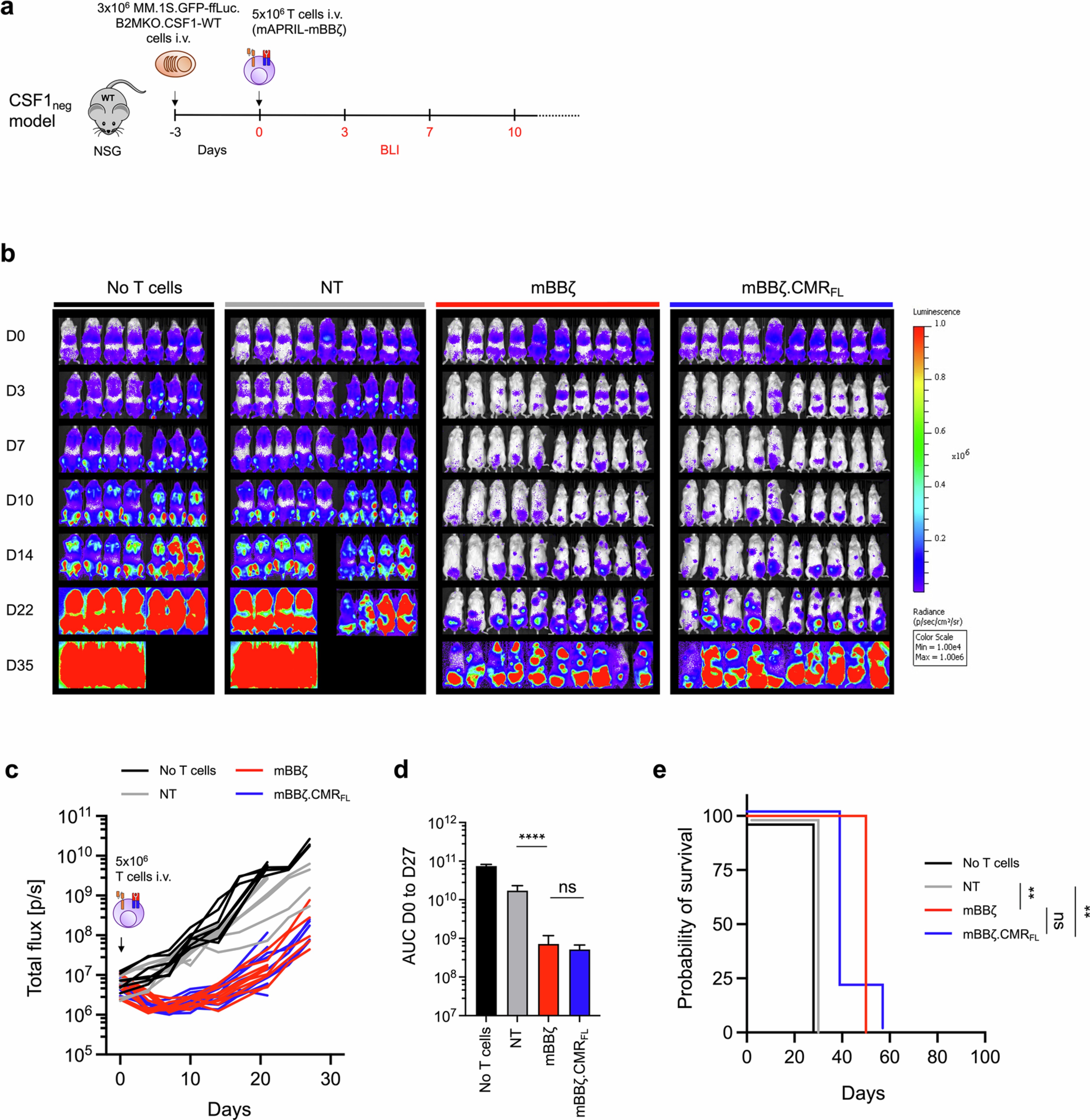
Extended Data Fig. 8: Equivalent in vivo anti-tumor function of mAPRIL-mBBζ and mAPRIL-mBBζ.CMRFL T cells in the CSF1neg mouse model of multiple myeloma.

(a) Schematic of the CSF1neg mouse model evaluating the in vivo anti-tumor function of engineered T cells using the mAPRIL-mBBζ CAR. (b) BLI images of individual mice, color scale ranges from 1x104 to 1x106 p/sec/cm2/sr. (c) Summary of total flux, lines representing individual mice. n=10 mice/group (except for untreated (n=7) and for NT (n=9)), pooled results of 2 independent experiments. (d) Area under the curve (AUC) analysis of total flux shown in c, from day 0 to day 27 mean±SEM, unpaired t-test (two-sided) with Welch’s correction. Key comparisons: NT vs BBζ, p<0.0001; BBζ vs BBζ.CMRFL, p=0.2211. (e) Survival of mice. Kaplan Meier analysis, log-rank (Mantel Cox) test. Key comparisons: NT vs BBζ, p=0.0027; NT vs BBζ.CMRFL, p=0.0027; BBζ vs BBζ.CMRFL, p=0.1936.