Abstract
The tumour microenvironment (TME) plays a key role in tumour progression, and soluble and cellular TME components can limit CAR-T cell function and persistence. Targeting soluble TME factors to enhance anti-tumour responses of engineered T cells through chimeric receptors is not broadly explored owing to the unpredictable signalling characteristics of synthetic protein receptors. Here we develop a computational protein design platform for the de novo bottom-up assembly of allosteric receptors with programmable input–output behaviours that respond to soluble TME factors with co-stimulation and cytokine signals in T cells, called TME-sensing switch receptor for enhanced response to tumours (T-SenSER). We develop two sets of T-SenSERs targeting vascular endothelial growth factor (VEGF) or colony-stimulating factor 1 (CSF1) that are both selectively enriched in a variety of tumours. Combination of CAR and T-SenSER in human T cells enhances anti-tumour responses in models of lung cancer and multiple myeloma, in a VEGF- or CSF1-dependent manner. Our study sets the stage for the accelerated development of synthetic biosensors with custom-built sensing and responses for basic and translational cell engineering applications.
This is a preview of subscription content, access via your institution
Access options
Access Nature and 54 other Nature Portfolio journals
Get Nature+, our best-value online-access subscription
$32.99 / 30 days
cancel any time
Subscribe to this journal
Receive 12 digital issues and online access to articles
$119.00 per year
only $9.92 per issue
Buy this article
- Purchase on SpringerLink
- Instant access to the full article PDF.
USD 39.95
Prices may be subject to local taxes which are calculated during checkout








Similar content being viewed by others
Data availability
The authors declare that all data supporting the findings in this study are presented within the article and its Supplementary Information files. Source data are provided in the Supplementary Information. Additional data supporting the findings are made available through GitHub (https://github.com/barth-lab/Dimeric_MultiDomain_Biosensor_Builder). The following PDB entries were used for modelling: 6E2Q (https://doi.org/10.2210/pdb6E2Q/pdb), 4BSK (https://doi.org/10.2210/pdb4BSK/pdb), 2X1W (https://doi.org/10.2210/pdb2X1W/pdb), 5OYJ (https://doi.org/10.2210/pdb5OYJ/pdb), 3MJ6 (https://doi.org/10.2210/pdb3MJ6/pdb), 3KVQ (https://doi.org/10.2210/pdb3KVQ/pdb), 4WRM (https://doi.org/10.2210/pdb4WRM/pdb) and 2E9W (https://doi.org/10.2210/pdb2E9W/pdb). Source data are provided with this paper.
Code availability
The modelling, design and Dimeric MultiDomain Biosensor Builder software developed in this study, together with a detailed Readme for running the simulations, are available in the following GitHub repository91: https://github.com/barth-lab/Dimeric_MultiDomain_Biosensor_Builder.
Change history
24 November 2025
A Correction to this paper has been published: https://doi.org/10.1038/s41551-025-01592-5
References
Labanieh, L. & Mackall, C. L. CAR immune cells: design principles, resistance and the next generation. Nature 614, 635–648 (2023).
Lim, W. A. & June, C. H. The principles of engineering immune cells to treat cancer. Cell 168, 724–740 (2017).
Mulvey, A., Trueb, L., Coukos, G. & Arber, C. Novel strategies to manage CAR-T cell toxicity. Nat. Rev. Drug Discov. 24, 379–397 (2025).
Neelapu, S. S. et al. Axicabtagene ciloleucel CAR T-cell therapy in refractory large B-cell lymphoma. N. Engl. J. Med. 377, 2531–2544 (2017).
Maude, S. L. et al. Tisagenlecleucel in children and young adults with B-cell lymphoblastic leukemia. N. Engl. J. Med. 378, 439–448 (2018).
Schuster, S. J. et al. Tisagenlecleucel in adult relapsed or refractory diffuse large B-cell lymphoma. N. Engl. J. Med. 380, 45–56 (2019).
Abramson, J. S. et al. Lisocabtagene maraleucel for patients with relapsed or refractory large B-cell lymphomas (TRANSCEND NHL 001): a multicentre seamless design study. Lancet 396, 839–852 (2020).
Wang, M. et al. KTE-X19 CAR T-cell therapy in relapsed or refractory mantle-cell lymphoma. N. Engl. J. Med. 382, 1331–1342 (2020).
Raje, N. et al. Anti-BCMA CAR T-cell therapy bb2121 in relapsed or refractory multiple myeloma. N. Engl. J. Med. 380, 1726–1737 (2019).
Munshi, N. C. et al. Idecabtagene vicleucel in relapsed and refractory multiple myeloma. N. Engl. J. Med. 384, 705–716 (2021).
Berdeja, J. G. et al. Ciltacabtagene autoleucel, a B-cell maturation antigen-directed chimeric antigen receptor T-cell therapy in patients with relapsed or refractory multiple myeloma (CARTITUDE-1): a phase 1b/2 open-label study. Lancet 398, 314–324 (2021).
Rafiq, S., Hackett, C. S. & Brentjens, R. J. Engineering strategies to overcome the current roadblocks in CAR T cell therapy. Nat. Rev. Clin. Oncol. 17, 147–167 (2020).
Wagner, J., Wickman, E., DeRenzo, C. & Gottschalk, S. CAR T cell therapy for solid tumors: bright future or dark reality? Mol. Ther. 28, 2320–2339 (2020).
D’Angelo, S. P. et al. Afamitresgene autoleucel for advanced synovial sarcoma and myxoid round cell liposarcoma (SPEARHEAD-1): an international, open-label, phase 2 trial. Lancet 403, 1460–1471 (2024).
Chen, L. & Flies, D. B. Molecular mechanisms of T cell co-stimulation and co-inhibition. Nat. Rev. Immunol. 13, 227–242 (2013).
Speiser, D. E., Ho, P. C. & Verdeil, G. Regulatory circuits of T cell function in cancer. Nat. Rev. Immunol. 16, 599–611 (2016).
Manhas, J., Edelstein, H. I., Leonard, J. N. & Morsut, L. The evolution of synthetic receptor systems. Nat. Chem. Biol. 18, 244–255 (2022).
Scheller, L., Strittmatter, T., Fuchs, D., Bojar, D. & Fussenegger, M. Generalized extracellular molecule sensor platform for programming cellular behavior. Nat. Chem. Biol. 14, 723–729 (2018).
Divine, R. et al. Designed proteins assemble antibodies into modular nanocages. Science 372, eabd9994 (2021).
Quijano-Rubio, A. et al. De novo design of modular and tunable protein biosensors. Nature 591, 482–487 (2021).
Giordano-Attianese, G. et al. A computationally designed chimeric antigen receptor provides a small-molecule safety switch for T-cell therapy. Nat. Biotechnol. 38, 426–432 (2020).
Ben-Sasson, A. J. et al. Design of biologically active binary protein 2D materials. Nature 589, 468–473 (2021).
Cao, L. et al. De novo design of picomolar SARS-CoV-2 miniprotein inhibitors. Science 370, 426–431 (2020).
Vorobieva, A. A. et al. De novo design of transmembrane beta barrels. Science 371, eabc8182 (2021).
Mravic, M. et al. Packing of apolar side chains enables accurate design of highly stable membrane proteins. Science 363, 1418–1423 (2019).
Hyde, C. A. et al. Targeting extracellular domains D4 and D7 of vascular endothelial growth factor receptor 2 reveals allosteric receptor regulatory sites. Mol. Cell. Biol. 32, 3802–3813 (2012).
Leppanen, V. M. et al. Structural and mechanistic insights into VEGF receptor 3 ligand binding and activation. Proc. Natl Acad. Sci. USA 110, 12960–12965 (2013).
Moraga, I. et al. Tuning cytokine receptor signaling by re-orienting dimer geometry with surrogate ligands. Cell 160, 1196–1208 (2015).
Wilmes, S. et al. Mechanism of homodimeric cytokine receptor activation and dysregulation by oncogenic mutations. Science 367, 643–652 (2020).
Walsh, S. T. Structural insights into the common gamma-chain family of cytokines and receptors from the interleukin-7 pathway. Immunol. Rev. 250, 303–316 (2012).
Cai, T., Lenoir Capello, R., Pi, X., Wu, H. & Chou, J. J. Structural basis of gamma chain family receptor sharing at the membrane level. Science 381, 569–576 (2023).
Du, G. et al. Autoinhibitory structure of preligand association state implicates a new strategy to attain effective DR5 receptor activation. Cell Res. 33, 131–146 (2023).
Endres, N. F. et al. Conformational coupling across the plasma membrane in activation of the EGF receptor. Cell 152, 543–556 (2013).
Freed, D. M., Alvarado, D. & Lemmon, M. A. Ligand regulation of a constitutively dimeric EGF receptor. Nat. Commun. 6, 7380 (2015).
Chen, K. M., Keri, D. & Barth, P. Computational design of G protein-coupled receptor allosteric signal transductions. Nat. Chem. Biol. 16, 77–86 (2020).
Yin, J. et al. Structure of a D2 dopamine receptor-G-protein complex in a lipid membrane. Nature 584, 125–129 (2020).
Ellis, L. M. & Hicklin, D. J. VEGF-targeted therapy: mechanisms of anti-tumour activity. Nat. Rev. Cancer 8, 579–591 (2008).
Lin, W. et al. Function of CSF1 and IL34 in macrophage homeostasis, inflammation, and cancer. Front. Immunol. 10, 2019 (2019).
Arber, C. et al. Survivin-specific T cell receptor targets tumor but not T cells. J. Clin. Invest. 125, 157–168 (2015).
Nishimura, C. D. et al. c-MPL provides tumor-targeted T-cell receptor-transgenic T cells with costimulation and cytokine signals. Blood 130, 2739–2749 (2017).
Yang, Y., Xie, P., Opatowsky, Y. & Schlessinger, J. Direct contacts between extracellular membrane-proximal domains are required for VEGF receptor activation and cell signaling. Proc. Natl Acad. Sci. USA 107, 1906–1911 (2010).
Felix, J. et al. Structure and assembly mechanism of the signaling complex mediated by human CSF-1. Structure 23, 1621–1631 (2015).
Ferrao, R. D., Wallweber, H. J. & Lupardus, P. J. Receptor-mediated dimerization of JAK2 FERM domains is required for JAK2 activation. eLife 7, e38089 (2018).
Defour, J. P. et al. Tryptophan at the transmembrane-cytosolic junction modulates thrombopoietin receptor dimerization and activation. Proc. Natl Acad. Sci. USA 110, 2540–2545 (2013).
Arkhipov, A. et al. Architecture and membrane interactions of the EGF receptor. Cell 152, 557–569 (2013).
Defour, J. P. et al. Constitutive activation and oncogenicity are mediated by loss of helical structure at the cytosolic boundary of thrombopoietin receptor mutant dimers. eLife 12, e81521 (2023).
Westerfield, J. M. & Barrera, F. N. Membrane receptor activation mechanisms and transmembrane peptide tools to elucidate them. J. Biol. Chem. 295, 1792–1814 (2020).
Arkhipov, A., Shan, Y., Kim, E. T. & Shaw, D. E. Membrane interaction of bound ligands contributes to the negative binding cooperativity of the EGF receptor. PLoS Comput. Biol. 10, e1003742 (2014).
Vainchenker, W. & Constantinescu, S. N. JAK/STAT signaling in hematological malignancies. Oncogene 32, 2601–2613 (2013).
Kut, C., Mac Gabhann, F. & Popel, A. S. Where is VEGF in the body? A meta-analysis of VEGF distribution in cancer. Br. J. Cancer 97, 978–985 (2007).
Laoui, D., Van Overmeire, E., De Baetselier, P., Van Ginderachter, J. A. & Raes, G. Functional relationship between tumor-associated macrophages and macrophage colony-stimulating factor as contributors to cancer progression. Front. Immunol. 5, 489 (2014).
Reck, M., Remon, J. & Hellmann, M. D. First-line immunotherapy for non-small-cell lung cancer. J. Clin. Oncol. 40, 586–597 (2022).
Iwasaki, A., Kuwahara, M., Yoshinaga, Y. & Shirakusa, T. Basic fibroblast growth factor (bFGF) and vascular endothelial growth factor (VEGF) levels, as prognostic indicators in NSCLC. Eur. J. Cardiothorac. Surg. 25, 443–448 (2004).
Chow, K. K. et al. T cells redirected to EphA2 for the immunotherapy of glioblastoma. Mol. Ther. 21, 629–637 (2013).
Coffman, K. T. et al. Differential EphA2 epitope display on normal versus malignant cells. Cancer Res. 63, 7907–7912 (2003).
Camviel, N. et al. Both APRIL and antibody-fragment-based CAR T cells for myeloma induce BCMA downmodulation by trogocytosis and internalization. J. Immunother. Cancer 10, e005091 (2022).
Pikman, Y. et al. MPLW515L is a novel somatic activating mutation in myelofibrosis with myeloid metaplasia. PLoS Med. 3, e270 (2006).
Pardanani, A. D. et al. MPL515 mutations in myeloproliferative and other myeloid disorders: a study of 1182 patients. Blood 108, 3472–3476 (2006).
Svoboda, D. S. et al. Human iPSC-derived microglia assume a primary microglia-like state after transplantation into the neonatal mouse brain. Proc. Natl Acad. Sci. USA 116, 25293–25303 (2019).
Lam, N. et al. Anti-BCMA chimeric antigen receptors with fully human heavy-chain-only antigen recognition domains. Nat. Commun. 11, 283 (2020).
Leaver-Fay, A. et al. ROSETTA3: an object-oriented software suite for the simulation and design of macromolecules. Methods Enzymol. 487, 545–574 (2011).
Dauparas, J. et al. Robust deep learning-based protein sequence design using ProteinMPNN. Science 378, 49–56 (2022).
Watson, J. L. et al. De novo design of protein structure and function with RFdiffusion. Nature 620, 1089–1100 (2023).
Goudy, O. J., Nallathambi, A., Kinjo, T., Randolph, N. & Kuhlman, B. In silico evolution of protein binders with deep learning models for structure prediction and sequence design. Preprint at bioRxiv https://doi.org/10.1101/2023.05.03.539278 (2023).
Baek, M. et al. Accurate prediction of protein structures and interactions using a three-track neural network. Science 373, 871–876 (2021).
Tunyasuvunakool, K. et al. Highly accurate protein structure prediction for the human proteome. Nature 596, 590–596 (2021).
Praetorius, F. et al. Design of stimulus-responsive two-state hinge proteins. Science 381, 754–760 (2023).
Liu, Q. & Perez, A. Assessing a computational pipeline to identify binding motifs to the alpha2beta1 integrin. Front. Chem. 11, 1107400 (2023).
Yeh, A. H. et al. De novo design of luciferases using deep learning. Nature 614, 774–780 (2023).
Kloss, C. C., Condomines, M., Cartellieri, M., Bachmann, M. & Sadelain, M. Combinatorial antigen recognition with balanced signaling promotes selective tumor eradication by engineered T cells. Nat. Biotechnol. 31, 71–75 (2013).
Zhao, Z. et al. Structural design of engineered costimulation determines tumor rejection kinetics and persistence of CAR T cells. Cancer Cell 28, 415–428 (2015).
Haubner, S. et al. Cooperative CAR targeting to selectively eliminate AML and minimize escape. Cancer Cell https://doi.org/10.1016/j.ccell.2023.09.010 (2023).
Wilkie, S. et al. Selective expansion of chimeric antigen receptor-targeted T-cells with potent effector function using interleukin-4. J. Biol. Chem. 285, 25538–25544 (2010).
Leen, A. M. et al. Reversal of tumor immune inhibition using a chimeric cytokine receptor. Mol. Ther. 22, 1211–1220 (2014).
Sukumaran, S. et al. Enhancing the potency and specificity of engineered T cells for cancer treatment. Cancer Discov. 8, 972–987 (2018).
Chang, Z. L. et al. Rewiring T-cell responses to soluble factors with chimeric antigen receptors. Nat. Chem. Biol. 14, 317–324 (2018).
Lange, S. et al. A chimeric GM-CSF/IL18 receptor to sustain CAR T-cell function. Cancer Discov. 11, 1661–1671 (2021).
Shum, T. et al. Constitutive signaling from an engineered IL7 receptor promotes durable tumor elimination by tumor-redirected T cells. Cancer Discov. 7, 1238–1247 (2017).
Bell, M. et al. Modular chimeric cytokine receptors with leucine zippers enhance the antitumour activity of CAR T cells via JAK/STAT signalling. Nat. Biomed. Eng. 8, 380–396 (2024).
Nugent, T. & Jones, D. T. Predicting transmembrane helix packing arrangements using residue contacts and a force-directed algorithm. PLoS Comput. Biol. 6, e1000714 (2010).
Hegedus, T., Geisler, M., Lukacs, G. L. & Farkas, B. Ins and outs of AlphaFold2 transmembrane protein structure predictions. Cell. Mol. Life Sci. 79, 73 (2022).
Lin, P., Yan, Y., Tao, H. & Huang, S. Y. Deep transfer learning for inter-chain contact predictions of transmembrane protein complexes. Nat. Commun. 14, 4935 (2023).
Jumper, J. et al. Highly accurate protein structure prediction with AlphaFold. Nature 596, 583–589 (2021).
Lin, Z. et al. Evolutionary-scale prediction of atomic-level protein structure with a language model. Science 379, 1123–1130 (2023).
Bernhofer, M. & Rost, B. TMbed: transmembrane proteins predicted through language model embeddings. BMC Bioinform. 23, 326 (2022).
Kakarla, S. et al. Antitumor effects of chimeric receptor engineered human T cells directed to tumor stroma. Mol. Ther. 21, 1611–1620 (2013).
Gundry, M. C. et al. Highly efficient genome editing of murine and human hematopoietic progenitor cells by CRISPR/Cas9. Cell Rep. 17, 1453–1461 (2016).
Moreno-Mateos, M. A. et al. CRISPRscan: designing highly efficient sgRNAs for CRISPR-Cas9 targeting in vivo. Nat. Methods 12, 982–988 (2015).
Yi, Z., Prinzing, B. L., Cao, F., Gottschalk, S. & Krenciute, G. Optimizing EphA2-CAR T cells for the adoptive immunotherapy of glioma. Mol. Ther. Methods Clin. Dev. 9, 70–80 (2018).
Turk, H. F. & Chapkin, R. S. Analysis of epidermal growth factor receptor dimerization by BS(3) cross-linking. Methods Mol. Biol. 1233, 25–34 (2015).
Rath, J. A. et al. Designed allosteric biosensors for engineered T cell therapy against cancer. GitHub https://github.com/barth-lab/Dimeric_MultiDomain_Biosensor_Builder (2025).
Acknowledgements
We are very grateful to S. Gottschalk, Baylor College of Medicine and St. Jude Children’s Research Hospital, for providing the previously published EphA2 CAR constructs and the A549.GFP-FFluc cell line. We thank R. Sharma (Barth lab) for initiating the computational framework, and M. Varrin (Arber lab) for technical assistance and lab management. We also thank D. Meraviglia, L. Polak, P. Reichenbach and R. Vuillefroy de Silly for technical advice, as well as G. Giordano Attianese, M. Bell and all Arber and Barth lab members for helpful discussions and comments. J.A.R. was supported by a Swiss Government Excellence Scholarship for Foreign Scholars and the Emma Muschamp Foundation. P.B. is supported by a Swiss National Science Foundation grant (SNSF grant 31003A_182263), Swiss Cancer Research (KFS-4687-02-2019), funds from EPFL and the Ludwig Institute for Cancer Research. C.A. received funding for this study from Swiss Cancer Research KFS-4542-08-2018-R, Stiftung für Krebsbekämpfung, The Leukemia & Lymphoma Society (now Blood Cancer United) Translational Research Program (LLS-TRP 6676-24) and the University of Lausanne.
Author information
Authors and Affiliations
Contributions
J.A.R. and N.N. designed the research, performed the experiments, analysed and interpreted the results, and wrote parts of the paper. L.S.P.R. and A.F. designed the research and developed the de novo assembly method for modelling and design of biosensors. L.S.P.R. analysed and interpreted the results, wrote and released the software, and wrote parts of the paper. A.F. designed the research, developed the de novo assembly method for modelling and design of biosensors, and analysed and interpreted the results. A.C.S. performed the mechanical coupling calculations and analysed the results. J.A.R., T.X.Y.Q., C.V.G., C.P., F.B. and Y.B. performed the experiments and analysed the results. P.B. conceived the computational study, designed the research, supervised the study, analysed and interpreted the results and wrote the paper. C.A. conceived the study, designed the research and supervised the entire study, performed some experiments, analysed and interpreted the results, and wrote the paper. All authors reviewed and approved the final version of the paper.
Corresponding authors
Ethics declarations
Competing interests
P.B. holds patents in the field of protein engineering. C.A. holds patents in the field of engineered T cell therapies. C.A. and P.B. hold patents and provisional patent applications in the field of engineered T cell therapies. J.A.R. and L.S.P.R. hold a provisional patent application in the field of engineered T cell therapies. C.A. receives licensing fees and royalties from Immatics (through previous institution Baylor College of Medicine), participated in advisory boards for Kite/Gilead, Janssen and Celgene/BMS, and received sponsored travel from Gilead (through current institution University Hospital Lausanne). The other authors declare no competing interests.
Peer review
Peer review information
Nature Biomedical Engineering thanks Jonathan Bramson, James Chou and the other, anonymous, reviewer(s) for their contribution to the peer review of this work. Peer reviewer reports are available.
Additional information
Publisher’s note Springer Nature remains neutral with regard to jurisdictional claims in published maps and institutional affiliations.
Extended data
Extended Data Fig. 1 Impact of extracellular-intracellular (EC-IC) communication and dimerization on designed receptor signaling with inactive biased sensor.
(a) Schematic representation of the two primary structural mechanisms driving single-pass receptor activation: Pre-Formed Dimer (PFD) and Monomer-Dimer Equilibrium (MDE). In the PFD mechanism, the sensor and responder exist in a pre-formed dimer and transition between two dimeric conformations. In contrast, the MDE mechanism involves the sensor and responder switching from monomeric to dimeric conformations. Both mechanisms ultimately converge on the same activation state. (b-c) Biosensor design scenarios involving a sensor and responder, each intrinsically biased toward either the inactive or active state, and their resulting activation behavior. (b) Inactive-biased sensor and active-biased responder. Left. In the low communication mode, the biosensor’s behavior is primarily governed by the intrinsic properties of the sensor and responder domains. The responder tends to occupy the active state, leading to high basal activity even in the absence of ligand. Meanwhile, the sensor favors an inactive conformation, resulting in low apparent ligand binding affinity and a higher EC50. Due to suboptimal signal transmission between the sensor and responder, the sensitivity to ligand binding, as reflected in the hill slope, is also low. Our selected CMRs were designed according to this scenario. Right. In the high communication mode, the sensor substantially influences the responder’s behavior, shifting it toward the inactive state. Conversely, the responder pushes the sensor toward the active state, which enhances ligand binding affinity and lowers the EC50. The hill slope increases due to stronger signal transmission between the sensor and responder. Our VMRs correspond to this high communication scenario. (c) Inactive-biased sensor and inactive-biased responder. Left: In the low communication mode, basal activity remains minimal as the responder favors its inactive state. Ligand-saturating conditions fail to elicit a maximal response due to weak coupling between the sensor and responder. Right: In high communication mode, basal activity remains minimal due to the strong inactive state bias of both the sensor and responder. However, at saturating ligand conditions, maximal activity is achieved. The EC50 is higher compared to (b) and (c) because ligand binding competes with the inactive bias in both the sensor and responder. (a-c) Generated with bioRender.
Extended Data Fig. 2 Impact of extracellular-intracellular (EC-IC) communication and dimerization on designed receptor signaling with active biased sensor.
(a) Schematic representation of the two primary structural mechanisms driving single-pass receptor activation: Pre-Formed Dimer (PFD) and Monomer-Dimer Equilibrium (MDE). In the PFD mechanism, the sensor and responder exist in a pre-formed dimer and transition between two dimeric conformations. In contrast, the MDE mechanism involves the sensor and responder switching from monomeric to dimeric conformations. Both mechanisms ultimately converge on the same activation state. (b-c) Biosensor design scenarios involving a sensor and responder, each intrinsically biased toward either the inactive or active state, and their resulting activation behavior. (b) Active-biased sensor and inactive-biased responder. Left: The responder predominantly adopts its inactive state, resulting in low basal activity. The coupling between the sensor and responder is insufficient to fully switch the responder to the active state under ligand-saturating conditions, leading to a low hill slope and reduced maximal activity. However, the EC50 is low because the sensor in its active state has a high affinity for the ligand. Right: Sufficient coupling between the sensor and responder allows the responder to fully switch to the active state upon ligand binding, driving full biosensor activation. This increases sensitivity (hill slope) while maintaining a low EC50. Basal activity is also enhanced due to the shift in equilibrium caused by the active-biased, ligand-unbound sensor. (c) Active-biased sensor and active-biased responder. Left: The responder predominantly occupies the active state, resulting in potent basal activity. Ligand binding further shifts the remaining inactive receptors into the active state. Right: In high communication mode, basal activity is further enhanced due to a shift in equilibrium, driven by the active-biased, ligand-unbound sensor. Ligand binding activates the remaining inactive receptors, maximizing overall activity. The EC50 remains low in both communication modes, owing to the bias toward high-affinity, active states for ligand binding. (a-c) Generated with bioRender.
Extended Data Fig. 3 Impact of tuned communication on the VMR and CMR design scenarios.
Possible mechanism of activation for VMR (top) and CMR (bottom) based on the level of communication (coupling) between sensor and responder. Left: without ligand. In the low communication mode, the sensor only weakly interacts with the responder. Hence, the responder can readily occupy its preferred active conformation and trigger high levels of basal activity. In the high communication mode, the sensor strongly influences and shifts the responder towards the inactive conformation, turning off the basal activity. Right: with ligand. In the low communication mode, a saturating ligand concentration pushes all remaining inactive receptors into the active state, producing the maximum signal. In the high communication mode, the sensor’s state is intimately tied to the responder, therefore if all sensors switch to the active state on ligand binding, so too do all responders, producing a potent signaling response. Parts of the figure were generated with bioRender.
Extended Data Fig. 4 Stepwise assembly modeling of VMRFL.
Step 1: input monomeric or dimeric domain structures to the assembly protocol and starting chimeric scaffold. Steps 2–4: assembly of additional domains (blue) into the existing scaffold (purple) given distance constraints. Domains 1 to 7 correspond to the extracellular domains of VEGFR2 (blue to cyan at last stage), while TM and CP correspond to the transmembrane and cytoplasmic regions of the c-MPL receptor, respectively (gray to purple). Generated with bioRender.
Extended Data Fig. 5 Domain composition of the different VMR and CMR variants.
(a) Each domain for all chimeras is colored by their respective structural source. Blue refers to a homology model, purple to a crystal structure from the PDB, red/green the respective ligands for VMR and CMR, black a modeled linker by the Rosetta assembly protocol, and yellow absent structural data from our in silico designs. The dimerization domains, also the crossing points of the assembly protocol, are highlighted via the shaded block, while the predicted helical linker connecting the TM of c-MPL and EC of CSF1R is shown in navy blue. (b) Topology description of the various designed VMR and CMR chimera generated by the assembly protocol. The keys define each type of domain assembled into the chimera. (c) Breakdown of number of unique conformations built by the assembly protocol and the number of corresponding ProteinMPNN sequences generated for the specific linker length. There is no datapoint for MPNNFL_nohelix as it shares the same DSSP prediction as CMRFL. (d) Measured DSSP helicity/coil nature of linkers sampled by ProteinMPNN at increasing linker length. With increasing linker length, we report the average helical (blue line) and coil (orange line) probability returned by S4PRED across the linker, averaged across all ProteinMPNN-generated sequences. The 9 chosen CMR chimera (where CMRFL and CMRFL_nohelix possess the same sequence), are also provided via the circles. (a-d) Parts of the figure were generated with bioRender.
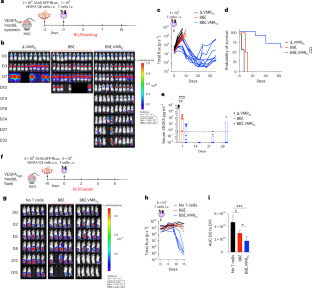
Extended Data Fig. 6 Equivalent in vivo anti-tumor function of EphA2-BBζ and EphA2-BBζ.VMRFL T cells in the VEGFAlow mouse model of disseminated lung cancer.
(a) Schematic of the VEGFAlow mouse model evaluating the in vivo anti-tumor function of engineered T cells. (b) Summary of bioluminescent imaging (BLI) total flux [p/s], lines representing values from individual mice, n=5 mice/group. 1 representative of 2 independent experiments. (c) Area under the curve analysis of total flux shown in panel b, from day -7 to day 24, mean±SEM, unpaired t-test with Welch’s correction. Key comparisons: ∆ vs ∆.VMR, p=0.0082; ∆ vs BBζ, p<0.0001; ∆ vs BBζ.VMRFL, p<0.0001; BBζ vs BBζ.VMRFL, p=0.1156. (d) Survival of mice. n=5 mice/group, Kaplan Meier analysis and log-rank (Mantel Cox) test. Key comparison: BBζ vs BBζ.VMRFL, p>0.9999.
Extended Data Fig. 7 Signaling and in vivo anti-tumor function of EphA2-BBζ CAR-T cells expressing constitutively active c-MPLW515L.
(a) Schematic representation of constitutively active c-MPL with the W515L mutation. (b) STAT5 phosphorylation in c-MPL+ or c-MPLW515L+ T cells with or without stimulation with 25 ng/ml recombinant human thrombopoietin (TPO) for 1h, gated on CD110+ T cells. Single representative donor FACS histograms of n=4 donors evaluated. (c) Schematic representation of the retroviral vector constructs. c-MPLW515L: Engineered c-MPL expressing the mutation W515L for high constitutive activity. EphA2-BBζ CAR and VMRFL constructs as introduced previously. (d) Schematic of mouse model used to assess the impact of constitutively active c-MPLW515L on CAR-T cell function. Mice were infused with 1x105 transgenic T cells (‘transgenic’ is referring to the double positive population for BBζ.VMRFL and BBζ.c-MPLW515L conditions, and to the single positive population for VMRFL and BBζ conditions). The cell product infused in the BBζ.VMRFL condition contained 1x105 CAR+VMRFL+, 0.42x105 CAR+VMRFL-, 0.32x105 CAR-VMRFL+, and 0.58x105 CAR-VMRFL- cells. The cell product infused in the CAR.c-MPLW515L condition contained 1x105 CAR+c-MPLW515L+, 1.56x105 CAR+c-MPLW515L-, 0.89x105 CAR-c-MPLW515L+ and 3.83x105 CAR-c-MPLW515L- cells. (e) Images of individual mice, color scale ranges from 1x105 to 1x106 p/sec/cm2/sr. (f) Summary of total flux, lines representing average flux and SD. n=5 for no T cells, n=6 for VMRFL, n=8 for the other groups. Results from 1 experiment. (g) Area under the curve analysis of total flux shown in k, from D0 to D7 (left) and from D0 to D10 (right, end of experiment). mean±SEM, unpaired t-test (two-sided) with Welch’s correction. Key comparisons: (left) BBζ.VMRFL vs BBζ.c-MPLW515L, p<0.0001; BBζ vs BBζ.c-MPLW515L, p=0.8266; (right) BBζ.VMRFL vs BBζ.c-MPLW515L, p<0.0001.
Extended Data Fig. 8 Equivalent in vivo anti-tumor function of mAPRIL-mBBζ and mAPRIL-mBBζ.CMRFL T cells in the CSF1neg mouse model of multiple myeloma.
(a) Schematic of the CSF1neg mouse model evaluating the in vivo anti-tumor function of engineered T cells using the mAPRIL-mBBζ CAR. (b) BLI images of individual mice, color scale ranges from 1x104 to 1x106 p/sec/cm2/sr. (c) Summary of total flux, lines representing individual mice. n=10 mice/group (except for untreated (n=7) and for NT (n=9)), pooled results of 2 independent experiments. (d) Area under the curve (AUC) analysis of total flux shown in c, from day 0 to day 27 mean±SEM, unpaired t-test (two-sided) with Welch’s correction. Key comparisons: NT vs BBζ, p<0.0001; BBζ vs BBζ.CMRFL, p=0.2211. (e) Survival of mice. Kaplan Meier analysis, log-rank (Mantel Cox) test. Key comparisons: NT vs BBζ, p=0.0027; NT vs BBζ.CMRFL, p=0.0027; BBζ vs BBζ.CMRFL, p=0.1936.
Supplementary information
Supplementary Information (download PDF )
Supplementary Materials and Methods, Supplementary Data references and Supplementary Data figures and legends (total 21 supplementary figures).
Source data
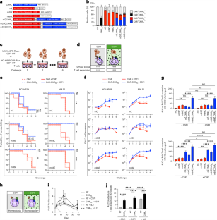
Source Data Figs. 3–8 (download XLSX )
Statistical source data.
Source Data Fig. 3 (download PDF )
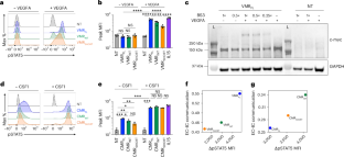
Uncropped western blot images of results shown in Fig. 3c.
Source Data Fig. 4 (download PDF )
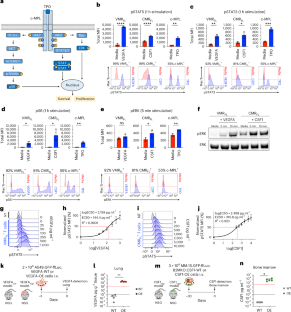
Uncropped western blot images of results shown in Fig. 4f.
Rights and permissions
Springer Nature or its licensor (e.g. a society or other partner) holds exclusive rights to this article under a publishing agreement with the author(s) or other rightsholder(s); author self-archiving of the accepted manuscript version of this article is solely governed by the terms of such publishing agreement and applicable law.
About this article
Cite this article
Rath, J.A., Rudden, L.S.P., Nouraee, N. et al. Computational design of synthetic receptors with programmable signalling activity for enhanced cancer T cell therapy. Nat. Biomed. Eng (2025). https://doi.org/10.1038/s41551-025-01532-3
Received:
Accepted:
Published:
Version of record:
DOI: https://doi.org/10.1038/s41551-025-01532-3


