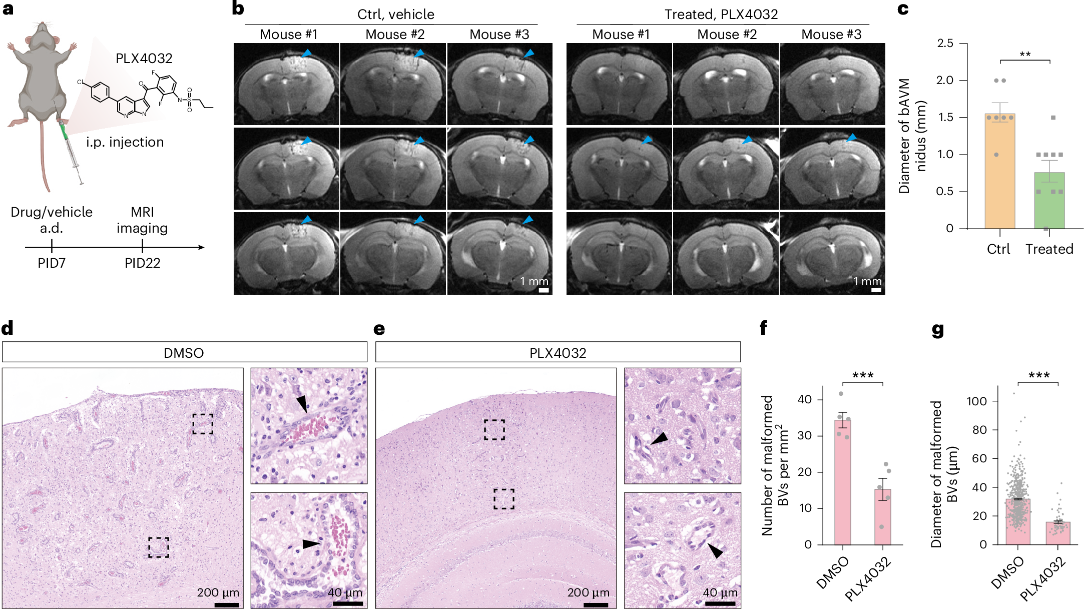
Fig. 5: Treatment of bAVM with PLX4032.

a, Structure of the BRAFV600E-selective kinase inhibitor PLX4032 and experimental procedure. Braf-CAfl/fl mice were first locally injected with AAV-PHP.eB-mPro723-Cre-mCis700 virus for bAVM disease modelling. PLX4032 dosage: 75 mg kg−1 body weight per injection every 2 days for 7 injections. DMSO (vehicle) injections were used as the control. PLX4032 or DMSO was administered via intraperitoneal (i.p.) injection. a.d., administration. b, Representative longitudinal T2 MRI images of Braf-bAVM mice with or without PLX4032 treatment as in a. Blue arrowheads, bAVM lesion. Each column represents one mouse. c, Diameter of AVM lesions in Braf-bAVM mice with or without PLX4032 treatment as in a. Treated group (n = 9 mice), control group (n = 7 mice). Data indicate the mean ± s.e.m., along with individual data points in c; unpaired two-sided Welch’s t-test; **P < 0.01. d,e, Measurement of lesions in bAVM mice treated with PLX4032. Representative images of H&E staining of brain sections from the cerebral cortex of Braf-CAfl/fl mice after local injection of AAV-PHP.eB-miniBEND-Cre: control group (DMSO) (d) and PLX4032-treated group (e). Insets: two representative lesions from the control group (d) and the treated group (e). Black arrowheads indicate vascular endothelial cells. f,g, Density (f) and diameter (g) of malformed vessels in the control group and the PLX4032-treated group. Five regions were selected for analysis in c. DMSO group (n = 561 vessels), PLX4032-treated group (n = 64 vessels), unpaired two-sided Welch’s t-test, two-tailed; **P < 0.01; ****P < 0.0001. Panel a created with BioRender.com.