Abstract
Defects in brain endothelial cells (brainECs) can cause severe cerebrovascular malformations, including arteriovenous malformation (AVM) and cerebral cavernous malformation. The lack of appropriate tools for cerebrovascular disease modelling and local genetic manipulation of the brain vasculature hinders research on cerebrovascular malformations. Here we develop a recombinant adeno-associated virus (rAAV) tool termed miniBEND (rAAV-based mini-system for brain endothelial cells, rAAV-miniBEND), which combines a minimal promoter and an optimized cis-acting element isolated from the mouse gene Tek. This system activates gene expression specifically in mouse and rat brainECs. rAAV-miniBEND achieved high-efficiency and high-specificity gene expression in brainECs through intracranial injection at various developmental stages and through intravenous administration at all postnatal stages in mice. Furthermore, we used rAAV-miniBEND to model sporadic cerebral cavernous malformations mediated by MAP3K3I441M and AVMs mediated by BrafV600E. Somatic expression of BrafV600E in brainECs induced an AVM phenotype, revealing that brainEC proliferation is important for AVM development. Thus, our rAAV-miniBEND system provides a widely applicable tool for cerebrovascular disease modelling and local or global brainEC gene delivery.
Main
The brain, despite being only 2% of body mass, consumes 20% of the glucose and 25% of the oxygen taken in by humans1. All essential nutrients, including metabolites and lipids, are delivered to the brain through its vascular system2,3. Defects in this system, including various vascular malformations, lead to neurological diseases such as ischaemic stroke, seizures and cognitive impairments4. Cerebrovascular research and treatment options are limited, however, as genetic manipulation of the brain vasculature is challenging. Recently, using capsid engineering techniques, researchers developed multiple adeno-associated virus (AAV) capsid variants5,6,7,8,9 that have proven to be potent and invaluable tools, exhibiting diverse transduction efficiencies and specificities for brain endothelial cell (brainEC) labelling and gene delivery in adult rodents. Notable examples include AAV2-BR15, AAV-PHP.V19, AAV-BI3010 and AAV-X111. These variants, however, lack high transduction efficiency and specificity when administered through venous routes at early developmental stages or when introduced intracranially for local brainEC transduction during either developmental or adult stages. Both of these strategies are crucial for mimicking cerebrovascular malformations for mechanistic studies.
Cerebrovascular malformations, including intracranial arteriovenous malformation (AVM) and cerebral cavernous malformation (CCM), affect ~0.015% and 0.2% of the worldwide population, respectively, and thus pose severe threats to human health12,13. Somatic mutations in brainECs underlie these diseases, especially intracranial AVMs, which represent high-risk, life-threatening conditions14. Abnormalities in endothelial cells increase the risk of haemorrhagic stroke, seizures and other neurological deficits15. Currently, no drugs are available to treat these brain vascular malformations16, which makes it challenging to study their pathogenesis because of the absence of stable disease models mimicking the somatic mutations reported in human patients. Conventional mouse genetics approaches for studying AVMs or CCMs with KRAS17 or different CCM1/2/314,18 mutations are time-consuming and inefficient. Recombinant viral vectors, particularly recombinant AAV (rAAV), offer an attractive alternative for locally manipulating brainECs and replicating sporadic and local brain lesions in animal models.
Creating rAAVs with modified capsids carrying general promoters such as CAG, CMV or Ef1α presents a challenge in achieving cell-type specificity. Although modified capsids have shown specificity in multiple contexts10, using rAAV vectors with minimal promoters and cis-regulatory elements offers advantages for targeting specific cell types and modularly carrying genes of interest19. Because of the DNA packaging limitation of AAV vectors (that is, <4.7 kb), researchers have developed minimal promoters for cell-type-restricted expression and to save space for the gene of interest20,21. A recent study designed mini-promoters based on Cldn5, confirming that the mini-promoter Ple261 is the most effective (2,963 bp) for maximizing cell-type-restricted expression22. Although Ple261 can be used in rAAV vectors, the limited space for the exogenous gene still hampers disease modelling and gene therapy applications.
Here we describe an rAAV system, termed rAAV-miniBEND (rAAV-based mini-system for brain endothelial cells), that we developed for gene delivery to brainECs, enabling the modelling of cerebrovascular malformations. The rAAV-miniBEND system was created by subcloning selected segments of the Tek promoter and cis-acting element (cis-element), which were optimized through truncation engineering and in vivo characterization. This system exhibits exceptional labelling efficiency in the developing mouse brain, demonstrating higher specificity than other AAV systems in both mouse and rat brains. Notably, it allows highly efficient gene delivery within the brain vasculature when administered intracranially, a capability unmatched by other AAV systems. rAAV-miniBEND also saves 2.8 kb of space for the gene(s) of interest. Using rAAV-miniBEND, we successfully generated mouse models of both sporadic and focal CCM disease by expressing the MAP3K3I441M somatic variant in brain vasculature. In addition, we demonstrated that the somatic variant BrafV600E is able to induce brain AVMs (bAVMs). Our findings underscore the rAAV-miniBEND system’s value, as it serves as a crucial tool for modelling diverse cerebrovascular malformations and facilitating cerebrovascular gene delivery. Thus, rAAV-miniBEND holds potential for mimicking human bAVM disease symptoms at various levels and supporting in-depth mechanistic studies.
Results
Development and characterization of the rAAV-miniBEND system for brainEC-specific gene expression
To develop an rAAV vector tailored to restrict gene expression specifically to brainECs, we leveraged the endogenous gene expression regulatory system of Tek to incorporate the minimal promoter and cis-element into the vector design. Tek is an endothelial-cell-specific gene marker with conserved gene-specific expression in both humans and rodents23, and its presence in a rAAV vector results in widespread expression across endothelial cells in various vascular segments (Supplementary Fig. 1). We collected genomic sequences of Tek from mouse (Mus musculus), rat (Rattus norvegicus), pig (Sus scrofa), cow (Bos taurus), marmoset (Callithrix jacchus), macaque (Macaca fascicularis) and human (Homo sapiens) from the UCSC Genome Browser. Multiple sequence alignment revealed relatively high conservation of the intron 1 region, 5’-untranslated region and 2.5-kb region upstream of the transcription start site (Fig. 1a and Supplementary Fig. 2). The identified conserved regions were then subcloned into vector rAAV. To systematically assess the functional properties of different truncated versions of the promoter sequences and cis-elements, we designed a standardized rAAV expression vector (Fig. 1a). Using a Cre recombinase construct as the driver, which could be tested in Ai4724 or Ai1425 transgenic mice (referred to collectively as Ai mice) as a sensitive reporter system for Cre expression, we retro-orbitally injected Ai mice with AAV (AAV-PHP.eB-miniBENDs-Cre) to monitor rAAV transduction and labelling specificity. Ai14 or Ai47 mice express robust tdTomato or green fluorescent protein (GFP) fluorescence following Cre-mediated recombination. The mice were housed for ~2 weeks after virus injection and were subsequently examined for tdTomato or GFP expression (Fig. 1a).
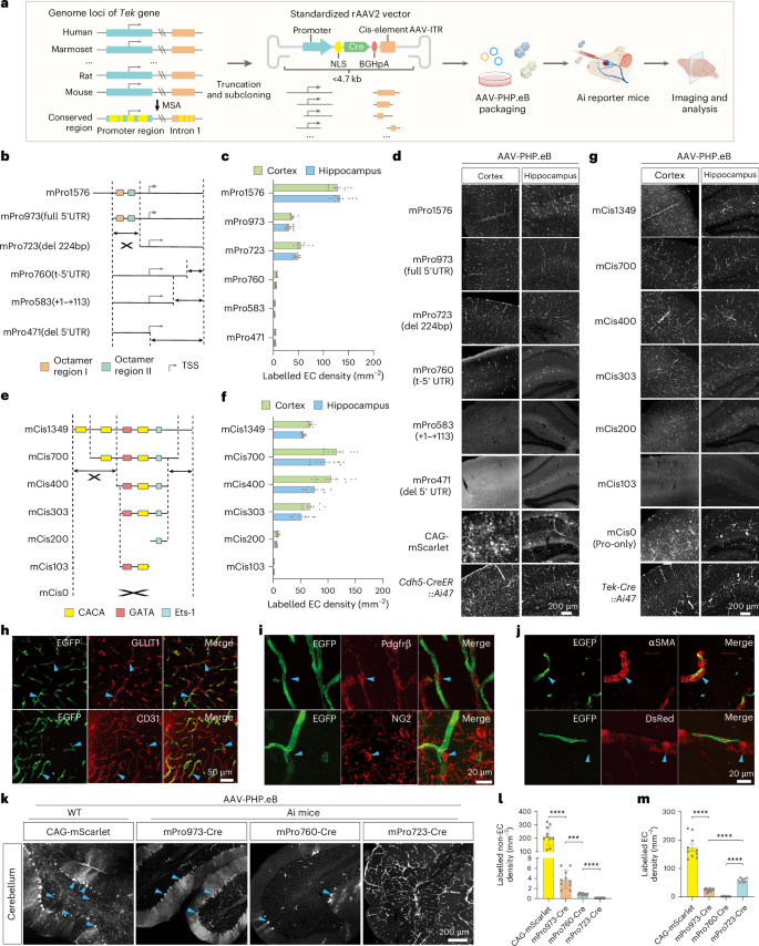
a, Schematic diagram illustrating the development of the rAAV-miniBEND system. MSA, multiple sequence alignment. Conserved regions, yellow. b,e, Schematic diagram depicting the truncation strategy for the Tek promoter (b, truncations for mouse promoter mPro) and cis-element (e). UTR, untranslated region. TSS, transcription start site. c,f, Bar chart displaying the transduction efficiency mediated by various truncated versions of the promoter (c, with mCis700) and cis-element (f, with mPro973). Light-green bars, cortex; sky-blue bars, hippocampus. Labelled EC density indicates the number of labelled endothelial cells per mm2 per 1011 AAV particles, with multiple regions for cell counting and statistical analysis. n = 8–12 regions from 2–3 mice in c and f. d,g, Representative images of fluorescent protein expression (EGFP/tdTomato) mediated by various truncated versions of the promoter (d) and cis-element (g) contained in rAAVs shown in b and e. h, Representative images of EGFP expression and co-labelling with anti-GLUT1 and anti-CD31. rAAV-PHP.V1-mPro973-Cre-mCis1349 was administered to Ai47 via retro-orbital injection. Blue arrowheads, endothelial cells. i, Representative images of EGFP expression and co-labelling with antibodies against marker proteins of pericytes (Pdgfrβ and NG2) in brain sections from Ai47 mice administered AAV-PHP.eB-mPro973-Cre-mCis1349 via retro-orbital injection. Blue arrowheads, pericytes. j, Representative images of EGFP expression and labelling with antibodies against αSMA (arrowheads, blue), in brain sections from Ai47 or NG2DsRedBAC::Ai47 mice injected with AAV-PHP.eB-miniBEND-Cre. Red, the DsRed signal. k, Representative images showing the transduction pattern with rAAV using AAV-PHP.eB serotype virus with different recombinant vectors in the cerebellum: CAG-mScarlet, mPro973-Cre, mPro760-Cre and mPro723-Cre. The Tek cis-regulatory element used in the latter three groups was mCis700. These viruses were injected into wild-type mice or Ai transgenic reporter lines Ai47 or Ai14 as indicated. Blue arrowheads, neurons. l,m, The non-specific labelling ratio (l) and EC labelling efficiency (m) evaluated based on the labelling density in each transduced mouse (n = 10 regions per group). n = 8–12 regions from 2–3 mice in c, f and l, and unpaired two-sided Welch’s t-test (m). Data indicate the mean ± s.e.m.; ****P < 0.0001; ***P < 0.001. Panel a created with BioRender.com.
To identify the crucial regulatory sequences within the promoter and cis-element, we conducted a series of truncation experiments for both sequences (Supplementary Information), which were subsequently subcloned into our rAAV-Cre backbone (Fig. 1b–g). Upon in vivo transduction and whole-brain examination of GFP expression, we observed that truncation of the 5′ proximal region of the promoter had no discernible effect on promoter activity; however, truncation in the 5′ untranslated region significantly impaired activity (Fig. 1c,d). Notably, mPro723, a truncated version of mPro973 with a deletion of 224 bp from the 5′ proximal region of the promoter (including two crucial motifs for transcription factor binding, namely Octamer regions I and II)26, exhibited effective promoter activity, even displaying a slight improvement as compared with mPro973 (Fig. 1c,d).
To identify the crucial regulatory sequences within the cis-regulatory element, we constructed rAAV vectors containing six truncated versions of the cis-regulatory elements from the mouse genome (mCis): mCis1349, mCis700, mCis400, mCis303, mCis200 and mCis103 (Fig. 1e; also see Supplementary Information with sequences), and all of these rAAV vectors were packaged into AAV viral particles with the PHP.eB capsid for in vivo testing. We selected the AAV-PHP.eB capsid because of its high transduction efficiency in multiple cell types in the brain, including neurons, endothelial cells and astrocytes. In addition, the AAV-PHP.eB capsid can be delivered via intravenous injection and transduce cells across the entire brain, making it an attractive option for gene delivery throughout the brain. Among these versions, mCis1349 encompassed the most regulatory elements, including CACA repeat motifs, GATA motifs and binding motifs for the transcription factor Ets-127,28. Each of mCis700, mCis400 and mCis303 effectively preserved the overall transcriptional activity compared with mCis1349. However, mCis200 and mCis103 markedly suppressed transcriptional activity (Fig. 1f,g), suggesting the loss of essential regulatory sequences necessary for normal transcriptional initiation in the promoter region. Specifically, mCis200 partially retained transcriptional activity, indicating the partial inhibitory effect of the Ets-1 motif on transcription in the promoter region. By contrast, mCis103 almost entirely lost all transcriptional activity, highlighting the stronger inhibitory effects of the GATA and CACA repeat motifs on transcriptional initiation in the promoter region. Notably, the expression of the Cre gene in the mCis0 group (Pro-only, that is, only the promoter sequence was present without the cis-regulatory element) was not restricted to brainECs but was broadly expressed in neurons and astrocytes (Fig. 1e–g). Therefore, we concluded that the cis-elements within the intron 1 region of Tek result in transcriptional inhibition in non-ECs: they restrict the expression of exogenous genes exclusively to brainECs.
In addition to testing the mouse Tek promoter (mPro) and cis-element (mCis), we also conducted experiments involving the truncated version of the human TEK promoter and cis-element (hPro and hCis, respectively; see the Supplementary Information for all sequences) and evaluated their activity. hPro1612 and hPro762 also exhibited high specificity when labelling mouse brainECs (Supplementary Fig. 3). To explore the potential of using cis-regulatory elements from Tek genes of other species in combination with hPro to achieve gene expression specifically in brainECs, we synthesized and cloned cis-regulatory elements corresponding to the intron 1 region of Tek from various species, including rats, marmosets and pigs. Each of these elements was individually integrated into our designed recombinant vector and packaged into AAV-PHP.eB for in vivo experiments in mice. The results unequivocally demonstrated that cis-regulatory elements from different species could function effectively with the human promoter, enabling gene expression specifically in mouse brainECs (Supplementary Fig. 3).
To evaluate the cell-type specificity of labelling by the rAAV-miniBEND system, we conducted staining using antibodies against GLUT1 and CD31 for endothelial cell labelling. The cells expressing GFP exhibited vessel-like morphology, demonstrating very high specificity and co-localization with the brainEC markers GLUT1 (96.38%, n = 266/276 cells) and CD31 (100%, n = 286/286 cells; Fig. 1h). This result suggested that the rAAV-miniBEND system could specifically enable the expression of GFP in brainECs. Moreover, we used antibodies against Pdgfrβ and NG2 to stain for pericytes and anti-αSMA (α-smooth-muscle actin) to stain for smooth-muscle cells. These two mural cell types did not co-localize with GFP+ cells (Fig. 1i,j). We further stained the brain sections with antibodies against NeuN, GFAP and Iba-1 for labelling neurons (Supplementary Fig. 4), astrocytes (Supplementary Fig. 5) and microglia (Supplementary Fig. 6), respectively. These cells did not co-localize with enhanced GFP (EGFP) expression.
In addition, AAV-miniBEND-Cre and AAV-miniBEND-EGFP viruses were injected into the mouse strains NG2DsRedBAC::Ai47 (Fig. 1j) and Pdgfrβ-Cre::Ai14 (Supplementary Fig. 7), in which both smooth-muscle cells and pericytes express the red fluorescent proteins DsRed and tdTomato, respectively. Neither pericytes nor smooth-muscle cells expressed EGFP in these transgenic strains (Fig. 1j and Supplementary Fig. 7), which confirmed the specificity of the rAAV-miniBEND system.
To further investigate the cell-type specificity of labelling by the rAAV-miniBEND system, we examined GFP and tdTomato fluorescence across all brain regions in Ai14 or Ai47 mice after intravenous administration of AAV-miniBEND-EGFP or AAV-miniBEND-Cre. The rAAV-miniBEND system in combination with the AAV-PHP.eB capsid resulted in a high level of brainEC labelling in nearly all brain regions except the cerebellum (Fig. 1k and Supplementary Fig. 8). In comparison with the AAV-PHP.eB-CAG-mScarlet group, although the truncated version mPro973 resulted in a notable reduction in non-specific labelling with the AAV-PHP.eB capsid, it still labelled Purkinje cells within the cerebellar region to some extent (Fig. 1k,l). Notably, a reduction in labelling of Purkinje cells was observed in both the mPro760-Cre and mPro723-Cre groups, with mPro723-Cre demonstrating almost undetectable labelling in neurons and glial cells. Our results suggest that progressive truncation of the 5′-end proximal region of the mouse-derived Tek promoter effectively minimized non-specific labelling of neurons in the brain, with the optimized truncation version, mPro723, displaying the greatest cell-type specificity (Fig. 1l,m). Ple261 is a mini-promoter modified from the gene CLDN5 for integration into AAV for brainEC labelling22. We injected both AAV-PHP.eB-miniBEND-Cre and AAV-PHP.eB-Ple261-iCre into Ai reporter mouse lines. We found very specific labelling of brainECs with AAV-PHP.eB-miniBEND-Cre, but a lot of neurons and glial cells were labelled in the brain after infection with AAV-PHP.eB-Ple261-iCre (although brainEC labelling was also evident; Supplementary Fig. 9). Our labelling results were consistent with the previous report on AAV-PHP.eB-Ple261-iCre9. Through comparison with Ple261, our results demonstrated the specificity of the miniBEND system for labelling brainECs.
To test the efficacy of the rAAV-miniBEND system for targeting retinal vascular endothelial cells, we performed intravenous injections of AAV-PHP.eB-miniBEND(mPro973)-Cre into NG2DsRedBAC::Ai47 mice. EGFP expression mediated by AAV-miniBEND-Cre was observed in retinal endothelial cells and in the capillary, arterial and venous segments of the retina (Supplementary Fig. 10), indicating that the rAAV-miniBEND system can be used to target retinal endothelial cells of all segments. It has been reported that AAV-BR1 minimally infects endothelial cells when injected intravitreally29. Given that this administration route is valuable for clinical treatment of retinal diseases, we performed intravitreal injections of AAV-PHP.eB-miniBEND-Cre and AAV-9P13-miniBEND-Cre. The AAV-PHP.eB capsid, in combination with the rAAV-miniBEND system, enhanced the efficiency of labelling retinal endothelial cells as compared with the AAV-9P13 capsid when the viruses were injected into Ai reporter mice (Supplementary Fig. 10). In addition, we conducted tests using AAV-BI30 to target retinal vascular endothelial cells in rats. Remarkably, the rAAV-miniBEND system, integrated in AAV-BI30, had higher transduction efficiency and specificity compared with the Ef1α-EGFP-based AAV-BI30 group. The latter exhibited a significant proportion of non-specific neuronal labelling (Supplementary Fig. 10). These findings suggested that the rAAV-miniBEND system could effectively maintain gene delivery specificity to retinal endothelial cells in rodent species.
rAAV-miniBEND enables gene delivery to brainECs of developing mice and rats
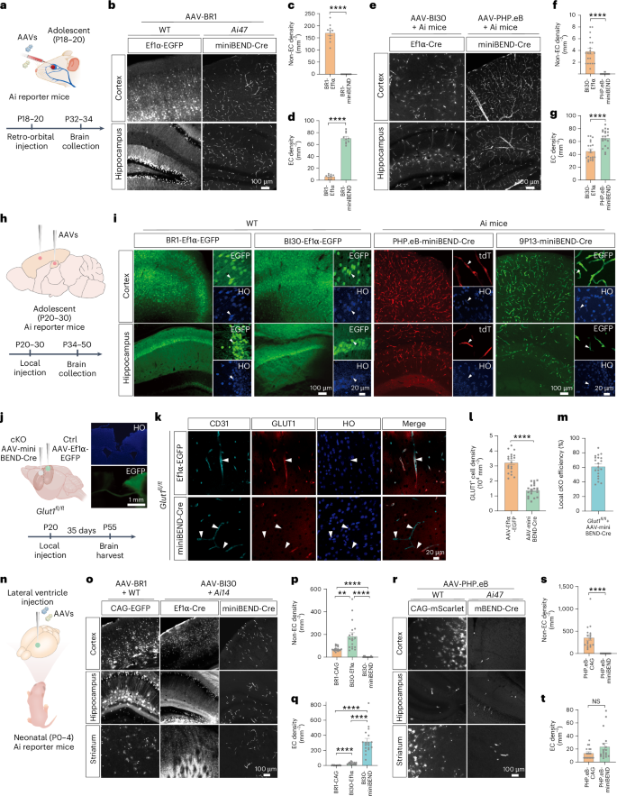
Achieving cell-type-specific genetic manipulation in the developing brain is critical for mimicking certain cerebral malformations in animal models14,18,30. To explore the capability of the rAAV-miniBEND system to deliver a gene(s) to brainECs at different developmental stages, we tested its efficacy in embryonic (intracerebroventricular injection), early postnatal (lateral ventricle injection) and adolescent (retro-orbital and local injection) mice and examined EGFP expression in Ai47 mice following retro-orbital injection of AAV-BI30-Ef1α-Cre and AAV-BR1-Ef1α-Cre. We observed that AAV-BI30 and AAV-BR1 are valuable tools for labelling adult brainECs, as previously reported5,10. Both viruses were transduced efficiently in endothelial cells of the adult brain (Supplementary Fig. 11), but some neurons were also labelled in the AAV-BR1-Ef1α-Cre group (Supplementary Fig. 11). Furthermore, using AAV-BR1, we observed extensive non-brainEC labelling including astrocytes and neurons when the viruses were injected into adolescent mice (171.18 ± 11.36 cells mm−2; Fig. 2a–d). In these experiments, we administered two types of AAV particle, namely AAV-BR1-Ef1α-EGFP and AAV-BR1-miniBEND-Cre, to wild-type and Ai reporter line mice, respectively (Fig. 2a–d). We selected the Ai reporter line (Ai14 or Ai47) for AAV-BR1-miniBEND-Cre administration to enhance the sensitivity of detecting leakage of the miniBEND system, as EGFP expression may not be sufficiently bright to detect expression in non-endothelial cells. Although the AAV-BI30 serotype exhibited significantly improved performance in endothelial cell labelling, neuronal labelling was still present in adolescent mice (3.89 ± 0.48 cells mm−2; Fig. 2e,f). However, use of the rAAV-miniBEND system (AAV-PHP.eB-miniBEND) significantly improved the specificity of endothelial cell labelling. Compared with AAV-BI30, non-brainEC labelling was reduced with AAV-PHP.eB-miniBEND, along with a modest increase in the labelling efficiency of brainECs (Fig. 2e–g).
a, Schematic diagram of the injection strategy. b, Images of EGFP expression illustrating the transduction efficiency of AAV-BR1 viruses. Ef1α-EGFP, AAV-BR1-Ef1α-EGFP; miniBEND-Cre, AAV-BR1-miniBEND(mPro1576-mCis700)-Cre. c,d, Density (per mm2 per 1011 AAV particles injected intravenously) of labelled ECs (d) and non-ECs (c) in b. e, Images displaying the transduction efficiency of AAV-BI30 viruses and AAV-PHP.eB-Ef1α-Cre, AAV-BI30-Ef1α-Cre; miniBEND-Cre, AAV-PHP.eB-miniBEND(mPro723-mCis700)-Cre. f,g, Density of non-ECs (f) and ECs (g) labelled in e. h, Schematic diagram of the strategy for local injection. i, Images showing the transduction efficiency of each group of viruses. BR1-Ef1α-EGFP, AAV-BR1-Ef1α-EGFP; BI30-Ef1α-EGFP, AAV-BI30-Ef1α-EGFP; PHP.eB-miniBEND-Cre, AAV-PHP.eB-mPro723-Cre-mCis700; 9P13-miniBEND-Cre, AAV-9P13-mPro723-Cre-mCis700. White arrowheads, neurons. j, Schematic of local injection of viruses in Glut1fl/fl mice (P20). k, Labelling for GLUT1 and CD31 in the Glut1fl/fl mice after local injection of AAV-miniBEND (mPro723-mCis700)-Cre (cKO) and AAV-Ef1α-EGFP (Ctrl) in the left and right hemispheres, respectively. White arrowheads, brainECs. l, Cell density (the number of GLUT1+ EC cells per mm2 area) of GLUT1+ brainECs. m, Efficiency of AAV-miniBEND (AAV-PHP.eB-mPro723-mCis700)-Cre for cKO (that is, percentage of GLUT1− cells among CD31+ cells) after local injection of Glut1fl/fl. n, Schematic of viral injection into the lateral ventricle of neonatal mice (P0–4). o, BrainECs were labelled after injection of AAV-BR1-CAG-EGFP, AAV-BI30-Ef1α-Cre and AAV-BI30-miniBEND (mPro723-mCis700)-Cre viruses, as indicated. AAV-BI30-miniBEND-Cre, AAV-BI30-miniBEND (mPro723-mCis700)-Cre. p,q, Density (the number of labelled cells per mm2 per 1010 AAV particles) of labelled non-ECs (p) and ECs (q). r, Images of brainECs after injection of AAVs into the lateral ventricle of wild-type (WT) or Ai neonatal mice. CAG-mScarlet, AAV-PHP.eB-CAG-mScarlet; miniBEND-Cre, AAV-PHP.eB-miniBEND(mPro1576/mPro973-mCis700)-Cre. s,t, Density of labelled non-ECs (s) and ECs (t). NS, not significant. HO, Hoechst 33342. n = 10 regions from 2 mice (c,d); n = 10 regions from 2 mice (f,g); n = 20 regions from 4 mice (l); n = 20 regions from 4 mice (m); and n = 18 regions from 3 mice (p,q). Data indicate the mean ±s.e.m. along with individual data points; unpaired two-sided Welch’s t-test; **P < 0.001; ****P < 0.0001. Diagrams in panels a, j and n created with BioRender.com.
We further examined the percentage of infected cells in developing brain (Ai14 or Ai47, P5–10) after intravenous injection of AAV-PHP.eB-miniBEND-Cre and AAV-BI30-Cre by measuring the percentages of CD31+ cells among all tdTomato+ (or EGFP+) cells in the left hemisphere using flow cytometry. Approximately 95% of tdTomato+ cells in Ai14 (or Ai47) brains infected with AAV-PHP.eB-miniBEND-Cre were CD31+, compared with ~80% for AAV-BI30-Cre. Imaging from brain sections in the right hemispheres of the same mice confirmed that AAV-PHP.eB-miniBEND-Cre achieved nearly 100% CD31+ cell targeting (n = 649 red cells) compared with 75.1% (n = 1,268 red cells) with AAV-BI30-CAG-Cre (Supplementary Fig. 12). This provided strong evidence for the high specificity of AAV-PHP.eB-miniBEND-Cre for endothelial cells.
We applied our rAAV-miniBEND system in combination with the truncated version of mPro973 with the AAV-PHP.eB serotype. There was a significant improvement in the specificity of vascular endothelial cell labelling (Fig. 2b–g). When AAV-PHP.eB-miniBEND was compared with AAV-BI30, non-brainEC labelling was markedly reduced in the former, and we also observed a slight increase in the labelling efficiency of brainECs with AAV-PHP.eB-miniBEND.
To assess the transduction specificity of the rAAV-miniBEND system in brainECs, we integrated the miniBEND expression elements containing Cre with other rAAV vectors featuring conventional AAV capsid serotypes and administered AAV via retro-orbital injection in Ai reporter mice. We tested four capsid serotypes known for labelling non-brainEC cell types such as neurons: AAV-DJ/8 (ref. 31), AAV1-rh.10 (ref. 32), AAV-9P13 (ref. 33) and AAV-9P36 (ref. 33). Notably, the miniBEND promoter and regulatory element were compatible with multiple AAV capsid serotypes that exhibit tropism for brainECs. This integration significantly enhanced the specificity of the brainEC labelling outcomes (Supplementary Fig. 13).
Acknowledging the substantial challenge of off-target effects in clinical applications of AAV, particularly in the liver, we examined off-target labelling in peripheral organs, specifically in the liver and lung, using the rAAV-miniBEND system. Using Tek-Cre::Ai47 transgenic mice as a reference for peripheral vascular labelling, we observed the widespread distribution of fluorescence in peripheral vascular ECs and non-ECs after intravenous injection of the AAV-PHP.eB-Ef1α-Cre or AAV-BI30-Ef1α-Cre in Ai reporter mice (Supplementary Fig. 14). However, almost no fluorescence was detected in the liver, kidney, heart or intestine of mice injected with an AAV-PHP.eB-miniBEND-Cre virus (Supplementary Fig. 15). Furthermore, only a very few large blood vessels in the lung tissue and a few small blood vessels in the spleen and stomach tissues were associated with fluorescence, indicating limited Cre gene expression compared with the other three control groups (Supplementary Figs. 14 and 15). We also conducted a quantitative polymerase chain reaction (qPCR) experiment to detect the distribution of rAAV-miniBEND vector DNA across multiple tissues and organs (Supplementary Fig. 16). These results demonstrated the specificity of the rAAV-miniBEND system for gene expression in brainECs, with low expression observed in blood vessels from peripheral organs.
So far, no AAVs are available for efficient brainEC labelling when delivered intracranially. In our current study, both AAV-BR1 and AAV-BI30 viruses carrying Ef1α-EGFP recombinant vectors failed to efficiently label brainECs after viral injection directly into the cerebral cortex and hippocampus (Fig. 2h,i). To assess the rAAV-miniBEND system for gene delivery to brainECs through local injection, we used AAV-BR1, AAV-BI30, AAV-PHP.eB-miniBEND and AAV-9P13-miniBEND viruses. A substantial number of neurons other than brainECs were labelled with AAV-BR1-Ef1α-EGFP and AAV-BI30-Ef1α-EGFP. Conversely, AAV-PHP.eB and AAV-9P13 viruses, which carried the miniBEND recombinant vector (mPro723-mCis700), efficiently labelled brainECs in adolescent and adult mice, although some neuronal leakage was still observed (Fig. 2i and Supplementary Fig. 17). These results demonstrated the suitability of the rAAV-miniBEND system for effective gene delivery to brainECs through intracranial injection.
To further validate the efficacy of specific gene deletion in local brain regions, we injected AAV-PHP.eB-miniBEND-Cre viruses into the cerebral cortex of the left hemisphere of Glut1fl/fl mice; as a control, viruses with EGFP were injected into the same brain region of the right hemisphere (Fig. 2j). Immunostaining with antibodies against CD31 and GLUT1 was performed to assess the efficiency of Glut1 deletion. AAV-miniBEND-Cre mediated efficient deletion of Glut1 in brain vascular endothelial cells, with an average efficiency of 61.65 ± 14.89% (n = 2,328 CD31+ endothelial cells in total) in the region with local rAAV-miniBEND virus injection (Fig. 2k–m).
To assess the transduction efficiency and specificity of the miniBEND system in brainECs from embryonic (E15–18, embryonic days) and neonatal brains, we locally injected AAV-BR1, AAV-BI30, AAV-PHP.eB without miniBEND-Cre or AAV-BI30, AAV-PHP.eB with miniBEND-Cre into the lateral ventricles of mouse embryos or neonates (P0–4, postnatal days) (Fig. 2n and Supplementary Fig. 18). The combination of rAAV-miniBEND with AAV-BI30 resulted in the highest transduction efficiency during the embryonic or neonatal stages (Fig. 2q and Supplementary Fig. 18). During the neonatal stage, AAV-BR1-CAG-EGFP and AAV-BI30-Ef1α-Cre exhibited notable results: the AAV-BR1-CAG virus infected a substantial number of neurons and astrocytes in the cortex, hippocampus and striatum (Fig. 2o–q). Meanwhile, the AAV-BI30-Ef1α group broadly labelled neurons in these regions (Fig. 2o–q). The AAV-PHP.eB-CAG group labelled numerous neurons and astrocytes in these brain regions as well (Fig. 2r–t). These outcomes indicated that AAV-BR1, AAV-BI30 and AAV-PHP.eB serotypes alone were insufficient for efficient transduction of brainECs of embryonic or neonatal mice. However, both AAV-BI30-miniBEND and AAV-PHP.eB-miniBEND could specifically label brainECs (Fig. 2o,r), indicating robust cell-type specificity of these recombinant viruses.
To further evaluate the transduction efficacy and specificity of the miniBEND system in rat brainECs, we retro-orbitally injected viruses—AAV-X1.1-Ef1α-Cre, AAV-BI30-Ef1α-EGFP and AAV-BI30 with miniBEND-Cre—into both wild-type and transgenic reporter rats (Rosa26-CAG-LSL-EGFP). Both AAV-X1.1 and AAV-BI30 exhibited a certain level of transduction efficiency towards rat neurons but displayed low specificity towards rat brainECs in multiple brain regions. However, the combination of rAAV-miniBEND with AAV-BI30 led to both high transduction efficiency and specificity towards rat brainECs (Supplementary Fig. 19). These results further underscored the successful extended application of the rAAV-miniBEND system in another rodent species.
Optimization of miniBEND promoter for enhancing gene expression
To assess the strength of the miniBEND promoter for gene overexpression, we initially constructed the AAV-mPro1576-EGFP-mCis700 plasmid, packaged it into the AAV-PHP.eB and AAV-PHP.V1 virus, and administered it into the brain via retro-orbital injection to enable brainEC labelling throughout the entire brain. We observed, however, that EGFP fluorescence was not as strong as that observed in the Ai reporter strain (Figs. 1d and 3a,b). The inherent activity of the mPro1576 promoter derived from Tek limits its broad application, especially in scenarios requiring the high expression of genes of interest. Hence, further optimization was necessary to enhance the initiation strength of this miniBEND promoter. Recognizing the potential of intron regulatory sequences to enhance promoter initiation strength33,34, we introduced intron regulatory sequences to construct chimeric promoters with enhanced initiation strength. To determine whether these new chimeric promoters maintained endothelial cell specificity, we constructed and packaged AAV-PHP.eB-mPro1576-glo566-intron-EGFP-pA-mCis700 virus, AAV-PHP.eB-mPro723-glo566-intron-EGFP-pA-mCis700 virus and AAV-PHP.eB-mPro723-glo228-intron-EGFP-pA-mCis700 virus (Fig. 3a). The new chimeric promoters significantly improved the strength of initiation and endothelial-cell-specific expression (Fig. 3b,c). Moreover, the truncated version of the chimeric promoters (mPro723-glo566 or glo228) also effectively labelled brainECs with little impairment of initiation strength (Fig. 3b). Further characterization of the duration of gene expression revealed robust gene expression lasting at least 3 months mediated by the rAAV-miniBEND system (Supplementary Fig. 20). Taken together, the combination of the truncated miniBEND promoter (mPro723) and the smaller intron element (glo228) resulted in a construct with a total size of 951 bp (that is, <1 kb), enabling the overexpression of larger exogenous genes and supporting robust, long-term gene expression.
a, Vector design for the rAAV-miniBEND expression system, including promoters (mPro1576 and mPro723), the CMV-globin chimeric intron fused with a globin intron (glo566 or glo228), gene of interest (GOI), poly A element (BGHpA), cis-element (mCis700) and inverted terminal repeat (ITR). b, Representative images of EGFP expression in the cortex and hippocampus following systemic delivery of different miniBEND expression cassettes. Constructs were packaged into AAV-PHP.eB or AAV-PHP.V1 serotype virus for miniBEND-L with the original mPro1576 sequence, or into AAV-PHP.eB serotype virus for the full-length (L) and shortened (S) mPro723 sequence with the CMV-globin chimeric introns (glo566 or glo228). Mice (P60–80) were subjected to retro-orbital injection. c, Density of labelled brainECs in b. n = 18 regions from 3 mice per group. d, Procedure for CCM modelling with expression of hMAP3K3I441M with two delivery strategies: retro-orbital injection and local intracranial injection. e, Bright-field and fluorescence images of mouse brains (P60–80). Haemorrhagic spots were present on the surface of olfactory bulb (OB), cerebral cortex (CX) and cerebellum (CM). FITC-dextran (2,000 kDa), green fluorescence. White arrowheads, lesions with FITC leakage. f, Representative images from the hippocampus. Nuclei, HO; lectin, blood vessels stained with Lectin-DyLight 594; FITC, FITC-dextran (2,000 kDa, arrowheads), indicating vessel leakage. g, Density of lesions in different brain regions after retro-orbital administration of AAV-miniBEND-hMAP3K3I441M (n = 12 regions from 2 mice). Th, thalamus. h, MRI demonstrating the lesions in the brain after hMAP3K3I441M expression. AAV was administered retro-orbitally. MRI T2 sequence scan shows bleeding points (dark spots, that is, CCM microlesions, blue arrowheads). i, Lesions induced by hMAP3K3I441M expression after AAV administration through local brain injection into three mice. The focal haemorrhagic phenotype was observed with MRI (blue arrowheads). j, Representative images from i. Ctrl, control region with no lesions. Blue arrowheads, vessels and abnormal vessels in Ctrl and hMAP3K3I441M groups, respectively. k,l, Frequency distribution of blood-vessel (BV) diameters (k) and average BV diameter (l) in brain regions with or without hMAP3K3I441M expression in j. For each group, 150 BVs from 5 mice were selected in j for diameter measurements. Data indicate the mean ± s.e.m., unpaired two-sided Welch’s t-test; ****P < 0.0001. Panel d created with BioRender.com.
For gene therapy, a virus is usually administered intravenously. To further evaluate the efficiency of the rAAV-miniBEND system, we injected AAV-PHP.eB-mPro723-glo228-intron-EGFP-pA-mCis700 intravenously with a higher titre (100 μl, 8.7 × 1012 genome copies ml−1) and stained blood vessels in brain sections with anti-collagen IV. We then calculated the percentage of EGFP+/collagen IV+ cells among the total number of endothelial cells. The labelling efficiency reached ~90–95% in different brain regions (n = 10 regions from 2 mice) (Supplementary Fig. 21). Furthermore, we intravenously injected AAV-PHP.eB-miniBEND-Cre into Tak1fl/fl transgenic mice. This line was previously reported to induce regression of blood vessels35,36. Removal of Tak1 from the brain vasculature increased the regression by 8-fold36. After introducing AAV-PHP.eB-miniBEND-Cre, we detected blood-vessel regression in all major brain regions (including the cerebral cortex, hippocampus, cerebellum, thalamus, hypothalamus, striatum and so on), and the regression increased dramatically over time. These results indicated that intravenous administration of AAV-miniBEND could efficiently achieve conditional knockout in a whole-brain model (Supplementary Fig. 22).
Modelling of CCMs with the rAAV-miniBEND system
The MAP3K3 c.1323C>G (p.I441M) somatic mutation, initially discovered in patients with peripheral cutaneous vascular malformations37, has also been identified in individuals with CCMs38,39. This mutation was subsequently proved to be critical for sporadic CCM formation in mouse models40,41. Leveraging the advantages of the rAAV-miniBEND expression system, we aimed to construct a sporadic CCM disease model in mice. To achieve this, the full-length human version of MAP3K3 carrying the I441M point mutation (Fig. 3d) was cloned into vector rAAV-miniBEND. The modified vector was then administered either intravenously or locally to enable the expression of the human version of the MAP3K3 kinase protein in vascular endothelial cells throughout the entire brain (intravenously) or in specific brain regions (locally). Expression of human MAP3K3I441M in mouse brain vascular endothelial cells induced widespread brain haemorrhages from malformed vessels (Fig. 3e–g and Supplementary Fig. 23). This phenotype closely resembled the popcorn-like haemorrhages observed in sporadic CCMs in clinical cases39. To further evaluate the blood–brain barrier (BBB) disruption, we injected mice with the high-molecular-weight fluorescent dye fluorescein isothiocyanate (FITC)-dextran (2,000 kDa) and then perfused the mice to remove the dye from the circulatory system. Diffuse FITC green fluorescence around the haemorrhagic spots in the parenchymal region was observed, indicating the leaking of blood vessels in the lesions (Fig. 3e–g and Supplementary Fig. 24). This finding was corroborated by endothelial cell staining using Lectin-DyLight 594, a red fluorophore conjugate of a tomato lectin for blood-vessel labelling (Fig. 3f and Supplementary Fig. 24). We also performed haematoxylin and eosin (H&E) and Prussian blue staining experiments to detect red blood cells in the perivascular spaces and haemosiderin deposition in the CCM lesion area (Supplementary Fig. 25). Our staining results from p62 also showed activation of p62 signalling in the CCMs (Supplementary Fig. 26). We further analysed the size and diameter of hundreds of CCM lesions and the density of lesions from brain sections (Supplementary Fig. 27), observing enlarged blood vessels with cavernous morphology and some blood vessels that leaked blood cells outside of the vessels throughout brain sections. These results demonstrated the successful establishment of a CCM disease model in mice using the rAAV-miniBEND system.
Magnetic resonance imaging (MRI) has been used to view haemorrhagic lesions in the brain of mice or patients with CCM39. We thus used MRI and observed that expression of MAP3K3I441M in cerebrovascular endothelial cells resulted in a phenotype resembling clinical grade IV CCM (Fig. 3h). When AAV-PHP.eB-miniBEND-MAP3K3I441M viruses were administered intravenously, we obtained a density of CCM lesions throughout the mouse brain similar to what we reported previously40 with AAV-BR1-CAG-MAP3K3I441M (Supplementary Fig. 28).
We also performed intracranial injections of AAV-PHP.eB-miniBEND-MAP3K3I441M virus locally into the cerebral cortex of mice. After 3 weeks of virus-mediated gene expression, we noticed substantial oedema and a haemorrhagic phenotype in the brain regions injected with the virus encoding MAP3K3I441M (Fig. 3i). Immunostaining results using antibodies against laminin, which marks blood vessels, indicated vascular distortion in the lesions that resembled cavernous-like dilated structures (Fig. 3j). Importantly, the vascular diameters in the CCM lesions were significantly larger than those in the normal control area (Fig. 3k,l). These findings provided compelling evidence that the rAAV-miniBEND system can be reliably used for CCM modelling in the mouse brain. We were able to induce focal lesions through local virus injections or global lesions through intravenous injections. Given that AAV-BR1 and AAV-BI30 could label non-brainECs widely in the brain when locally injected (Fig. 2h,i), the miniBEND system thus emerges as an extremely useful tool for local lesion induction, especially for time-lapse imaging in mechanistic studies.
Modelling of bAVM with the rAAV-miniBEND system
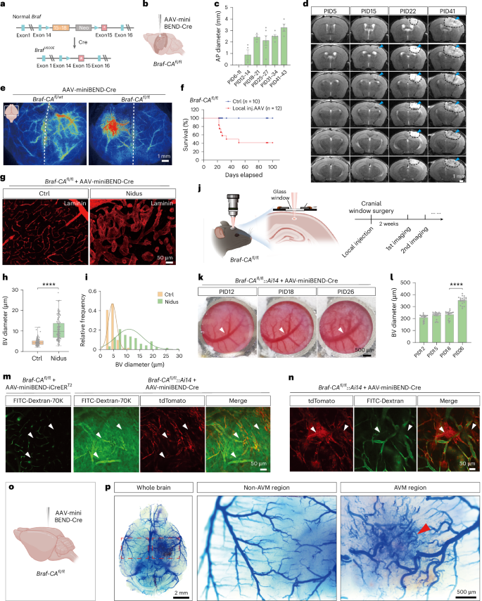
To explore the application of the rAAV-miniBEND system for disease modelling of bAVM, which is distinct from CCM12, we selected Braf as the candidate gene for investigation. A somatic mutation in Braf has been identified in two patients with bAVM42; however, its role in bAVM development remains unclear. We used rAAV-miniBEND in conditional knock-in mice carrying a Braf point mutation (BrafV600E) to assess whether this manipulation could mimic the pathology of human bAVM.
The Braf-CAfl/fl mouse model (CA, Cre activated) harbours a point mutation in exon 15 of Braf knocked into the mouse genome before the stop codon43. Upon Cre recombinase action, the LoxP sites in the Braf locus are excised, removing wild-type human exons 15–18 while retaining the mutated form of mouse exon 15 and mouse exons 16–18. Consequently, the downstream fragment carrying the V600E point mutation is transcribed and translated normally, leading to the expression of the BRAFV600E mutant protein in the target cells (Fig. 4a). Taking advantage of the high efficacy of transduction of brainECs through local injection, we administered AAV-PHP.eB-miniBEND-Cre viruses into the cerebral cortex or hippocampus of mice aged P30–50, inducing the expression of the BRAFV600E mutant protein in brainECs in these regions (Fig. 4b). We then used MRI to monitor the development of intracranial bAVM. Brain haemorrhages were detected ~2 weeks after virus injection. By ~3 weeks, the area of cerebral oedema had expanded, and at ~6 weeks the bAVM lesion area exhibited tissue necrosis and compression of the hippocampus (Fig. 4c,d). In addition, malformed vasculature was observed with a laser speckle blood flow imaging system transcranially (Fig. 4e). With H&E staining, we also observed obvious vascular dilation with feeding/draining vessels having much smaller diameters, typical of AVMs (Supplementary Fig. 29). The microvessels dilated/expanded, and the feeding vessels (arteries) and draining vessels (veins) had small diameters. Notably, the focal bAVM model mice (that is, Braf-CAfl/fl mice with injection of AAV-PHP.eB-miniBEND-Cre virus) began to die on post-injection day 20 (PID20, n = 12 model mice), resulting in a final survival rate of <50% at 3 months after virus injection (Fig. 4f). This focal bAVM model in mice resulted in a phenotype similar to human intracranial AVMs12,44. In addition, mice displayed symptoms such as hemiparesis and occasional seizures (Supplementary Video 1), aligning with the clinical manifestations observed in some patients with bAVM44. Furthermore, we administered AAV-miniBEND-Cre to Braf-CAfl/fl mice via retro-orbital injection and observed many microlesions with vascular malformations in the brain. With H&E staining, we observed the dilation of vessels, leakage of vessels and a significant increase in the diameter of malformed vessels in the lesion areas (Supplementary Fig. 30). Moreover, we observed some leakage of dilated blood vessels; unlike those induced with AAV-miniBEND-MAP3K3I441M, however, the vessels showed a dilated morphology rather than a cavernous shape.
a,b, Schematic for bAVM modelling with the rAAV-miniBEND system (a) and virus injection in Braf-CAfl/fl mice (b). Blue, endogenous mouse exons; orange, human BRAF exons (exons 15–18). The red box with a white dot represents mouse exon 15 with the point mutation that results in V600E. c, Lesion size detected by MRI at different timepoints (PID, post-injection day) after local injection of AAV-PHP.eB-miniBEND(mPro723-mCis700)-Cre in Braf-CAfl/fl. AP diameter is the diameter of the AVM nidus measured via MRI (n = 3–6 mice per group). d, Representative longitudinal T2 MRI images as in (c). Blue arrowheads, bAVM lesion. e, Laser speckle imaging showing the blood flow in the Braf-bAVM model PID38 after injection of AAV-PHP.eB-miniBEND-Cre (n = 4 mice per group). Warmer colours indicate increased blood flow; dashed line, the midline. f, Survival curve of mice. The experimental group consisted of Braf-CAfl/fl mice with local injection of AAV-PHP.eB-miniBEND-Cre (n = 12 mice); the control group consisted of Braf-CAfl/fl mice with injection of AAV-PHP.eB-miniBEND-S(glo566)-EGFP (Ctrl, n = 10 mice). g, Representative images of blood vessels stained by anti-laminin in the control region (Ctrl) and AVM lesion area (Nidus). h,i, Average diameter (h) and frequency distribution (i) of blood-vessel (BV) diameters in the control (Ctrl, n = 123 vessels) and AVM model (Nidus, n = 121 vessels) mice. Unpaired two-sided Welch’s t-test; ****P < 0.0001. j, Imaging AVM development. Mice were imaged once every 6–8 days beginning at 2 weeks after local injection. k, Representative images captured by a stereoscope showing the gradual enlargement of blood vessels (white arrowhead) during AVM development. l, Data summarizing alterations in the diameter of large BVs at different timepoints (n = 20 segments of the main vessels per group). m, Time-lapse imaging with FITC-dextran (70 kDa, green) to assess BBB integrity. White arrowheads, BBB leakage. Red, tdTomato signal. n, Representative images of the EndMT observed at PID18. White arrowheads, endothelial cells with mesenchymal-like morphology. o,p, Schematic for bAVM modelling before latex dye perfusion (o) and representative images of vasculature in the brain of a Braf-CAfl/fl mouse perfused with latex dye (p). Whole-brain (left) and high-magnification images of brain vasculature following local injection of AAV-miniBEND(mPro723-mCis700)-Cre viruses into the right hemisphere (right) and control viruses (AAV-miniBEND-EGFP) into the left hemisphere (middle). Arrowheads, malformed vessels. In c, h and l, data indicate the mean ± s.e.m. Unpaired two-sided Welch’s t-test (h); Kruskal-Wallis test (l); **P < 0.01; ****P < 0.0001. Panels b, j and o created with BioRender.com.
We then carried out terminal deoxynucleotidyl transferase dUTP nick-end labelling (TUNEL) staining to investigate the cellular phenotypes in bAVM lesions modelled by rAAV-miniBEND with BRAF activation. There were significantly stronger TUNEL+ signals in the bAVM lesions compared with the control regions in the contralateral hemisphere (Supplementary Fig. 31). The strongest TUNEL signals were observed near the area of vascular damage, and some of those regions were co-stained by NeuN (Supplementary Fig. 31), indicating that brain haemorrhage might induce neuronal apoptosis within the lesion region, potentially leading to impaired local brain function and probably contributing to the mortality observed in these mice. We further stained blood vessels with antibodies against laminin, revealing predominantly enlarged and deformed blood vessels in the bAVM lesion with almost no capillary-sized microvessels present (Fig. 4g and Supplementary Video 2). The blood-vessel diameter in the bAVM lesion area was significantly larger than that in the contralateral control brain region (Fig. 4h,i).
To directly examine cellular alterations in brain vasculature during BrafV600E-mediated bAVM onset and progression, a cranial window was created in the mouse skull at the same time as the local injection, enabling real-time imaging of blood vessels beneath the dura mater, which began at 2 weeks after injection (Fig. 4j). The blood vessels exhibited a progressive increase in diameter within 2–3 weeks after injection of AAV-miniBEND-Cre viruses (Fig. 4k,l). In addition, alterations in functional blood flow within the dilated vessels were examined using laser speckle flowmetry for daily time-lapse imaging. A significant increase in blood flow in the corresponding vessels near the viral injection site was observed (Supplementary Fig. 32). These results indicated that the somatic variant BrafV600E could induce vascular dilation, leading to an overall increase in blood flow and affecting the haemodynamics of the local brain region.
Through in vivo two-photon imaging experiments, significant plasma leakage was observed in the circulation of Braf-bAVM mice, indicating impairment of BBB integrity (Fig. 4m). Furthermore, clusters of mesenchymal-like cells undergoing the endothelial-to-mesenchymal transition (EndMT)45 were identified (Fig. 4n). These cells were capable of forming blood vessels, as indicated by the presence of blood flow within the vessel lumen (visualized by FITC-dextran). This phenomenon suggested that EndMT is potentially one of the cellular processes involved in the initiation of bAVM. Arteriovenous shunts, enlarged vessel segments and abnormal blood flow were also observed in the endothelial BRAFV600E activated vasculatures (Supplementary Videos 3 and 4 and Supplementary Fig. 33).
We perfused the mouse brain vasculature with latex, which selectively fills arteries and arterioles but is blocked before reaching the capillaries. We detected AVM shunt-like malformations in the brain with local injection of AAV-PHP.eB-miniBEND-Cre or with intravenous injection of a low dose of AAV-PHP.eB-miniBEND-Cre in Braf-CAfl/fl mice (Fig. 4o,p and Supplementary Fig. 34).
We further performed whole-brain clearing with PEGASOS (a polyethylene glycol (PEG)-associated solvent system) and imaged the entire brain vasculature in Braf-CAfl/fl::Ai14 mice using intravenous injection of AAV-PHP.eB-miniBEND-Cre. This approach allowed us to visualize malformations in the blood vessels with a three-dimensional view, showing expansion of vessels in endothelial cells (Supplementary Figs. 35 and 36, and Supplementary Videos 5, 6, 7 and 8).
We also observed the activation of astrocytes and microglia in lesions induced by BRAFV600E after local administration of AAV-PHP.eB-miniBEND-Cre (Supplementary Figs. 37 and 38). The coverage of GFAP was significantly increased in the nidus region. The processes of microglia were shortened and conjugated near the malformed blood vessels.
To investigate the therapeutic potential of this model, PLX4032 (vemurafenib), a small-molecule blocker that inhibits the kinase activity of BRAFV600E in mice46, was administered to mice 7 days after AAV-miniBEND-Cre (AAV-PHP.eB-mPro723-Cre-mCis700) virus injection. An equal volume of the vehicle dimethyl sulfoxide (DMSO) was given to control mice. Time-lapse imaging with MRI commenced on PID22 (Fig. 5a). The diameter of bAVM lesions, the density of malformed vessels and the diameter of malformed vessels were significantly reduced in the drug-treated mice as compared with the control group (Fig. 5b–g), indicating that activating BRAF kinase and its downstream signalling are sufficient for bAVM pathogenesis and progression. In addition, these results suggested that PLX4032 (vemurafenib), a drug used to treat malignant melanoma, could potentially be repurposed as a treatment for patients with bAVM. Thus, the Braf-bAVM mouse model developed in this study could serve as a valuable platform for therapeutic drug screening in the context of bAVM.
a, Structure of the BRAFV600E-selective kinase inhibitor PLX4032 and experimental procedure. Braf-CAfl/fl mice were first locally injected with AAV-PHP.eB-mPro723-Cre-mCis700 virus for bAVM disease modelling. PLX4032 dosage: 75 mg kg−1 body weight per injection every 2 days for 7 injections. DMSO (vehicle) injections were used as the control. PLX4032 or DMSO was administered via intraperitoneal (i.p.) injection. a.d., administration. b, Representative longitudinal T2 MRI images of Braf-bAVM mice with or without PLX4032 treatment as in a. Blue arrowheads, bAVM lesion. Each column represents one mouse. c, Diameter of AVM lesions in Braf-bAVM mice with or without PLX4032 treatment as in a. Treated group (n = 9 mice), control group (n = 7 mice). Data indicate the mean ± s.e.m., along with individual data points in c; unpaired two-sided Welch’s t-test; **P < 0.01. d,e, Measurement of lesions in bAVM mice treated with PLX4032. Representative images of H&E staining of brain sections from the cerebral cortex of Braf-CAfl/fl mice after local injection of AAV-PHP.eB-miniBEND-Cre: control group (DMSO) (d) and PLX4032-treated group (e). Insets: two representative lesions from the control group (d) and the treated group (e). Black arrowheads indicate vascular endothelial cells. f,g, Density (f) and diameter (g) of malformed vessels in the control group and the PLX4032-treated group. Five regions were selected for analysis in c. DMSO group (n = 561 vessels), PLX4032-treated group (n = 64 vessels), unpaired two-sided Welch’s t-test, two-tailed; **P < 0.01; ****P < 0.0001. Panel a created with BioRender.com.
Mechanistic studies of bAVM initiation and progression
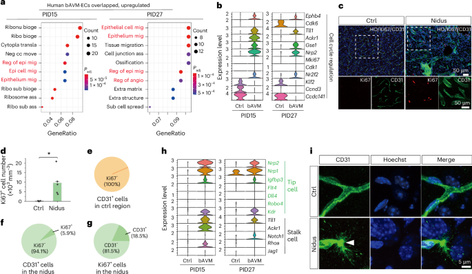
To elucidate the molecular mechanisms underlying the initiation and development of bAVM, single-nucleus RNA sequencing (snRNAseq) of tissues from bAVM lesions was conducted with Braf-CAfl/fl mice at two timepoints (PID15 and 27) after local injection of AAV-miniBEND-Cre viruses. Given that AAV starts expression about 1 week after injection and that the mice start dying after 3 weeks, we considered PID15 and PID27 as early and late developmental stages, respectively, of AVMs. The control samples were collected from the contralateral hemisphere of the same brain (Fig. 6a). Clustering analysis and cell-type annotation identified multiple cell clusters in the single-nucleus transcriptomes of bAVM lesion areas at both the early stage (PID15) and late stage (PID27) (Fig. 6b,c).
a, bAVM disease modelling and workflow of snRNAseq. An injection shown for AAV-EF1α-EGFP represents the control contralateral hemisphere, and AAV-miniBEND-Cre represents the modelling of bAVM in one hemisphere. b,c, Uniform Manifold Approximation and Projection (UMAP) plot after dimension reduction clustering analysis of single-nucleus transcriptome data from both nidus (bAVM) and control (Ctrl) regions at PID15 (b) and PID27 (c). All clusters are labelled with numeric identifiers in the graph, which correspond to cells listed here. PID15-bAVM region: neurons (clusters 1, 4, 6, 10, 14 and 18); ECs (15); microglia (0, 2, 11 and 12); astrocytes (13); oligodendrocytes (3 and 7); immune cells (8, 9 and 17); NG2 glia (8). PID15-Ctrl region: neurons (0, 2, 3, 4, 5, 7, 9, 10, 11, 12, 13, 14, 15, 16 and 22); ECs (24); microglia (6 and 17); astrocytes (21); oligodendrocytes (1 and 18); immune cells (19); NG2 glia (8). PID27-bAVM region: neurons (2, 5, 7, 12, 13, 14, 16, 17 and 20); ECs (8); microglia (0, 1 and 22); astrocytes (9); oligodendrocytes (6 and 10); immune cells (4, 11, 15 and 19); NG2 glia (3 and 21). PID27-Ctrl region: neurons (0, 3, 4, 7, 11, 12, 13, 14, 16, 17 and 22); ECs (24); microglia (2, 8 and 20); astrocytes (9); oligodendrocytes (1, 18 and 19); immune cells (6, 21 and 23); NG2 glia (10). d,g, UMAP two-dimensional plot after dimension reduction, representing the clustering of combined single-nucleus transcriptomic data from all endothelial cells in the bAVM and control regions at PID15 (d) and PID27 (g). e,h, Violin plot representing the expression level of endothelial cell gene markers (Erg, Cldn5 and Flt1) in both clusters of ECs (bAVM and Ctrl) at PID15 (e) and PID27 (h). f,i, Volcano plot representing the DEGs in endothelial cells from the bAVM lesion and control brain region at PID15 (f) and PID27 (i). Significance cut-off: |log2(fold change)| ≥1 and adjusted P ≤ 0.05. Upregulated genes highlighted: Slco2a1, Cmip, Rhoj and Tacr1 at PID15, and Slco2a1, Nav3 and Tacr1 at PID27. Downregulated genes highlighted: Slco1a4, Cxcl12, Atp10a and Adipor2 at PID15, and Slco1a4, Bsg, Slc2a1 and Slc39a10 at PID27. The two-sided Wald test was used, and P values were adjusted for multiple testing using the Benjamini–Hochberg method (Padj < 0.05). Panel a created with BioRender.com.
To identify differentially expressed genes (DEGs) in endothelial cells between the control and bAVM groups, the expression matrix of endothelial cell subtypes was analysed (Fig. 6d–i). Multiple genes, including Slco2a1, Tacr1, Cmip, Ackr1, Tll1 and Rhoj, were significantly upregulated in the bAVM group, whereas other genes such as Slco1a4, Cxcl12, Atp10a, Bsg, Slc2a1 and Slc39a10 were significantly downregulated (Figs. 6f,i and 7b). Notably, the downregulation of Slco1a4 (a mouse orthologue of human SLCO1A2), Spock2 (a mouse orthologue of human SPOCK3) and Slc39a10 was consistent with results from single-nucleus transcriptome sequencing of brainECs from lesions of patients with bAVM (SLCO1A2, SPOCK3 and SLC39A10, respectively). Similarly, the upregulation of Tll1 and Ackr1 was consistent with the upregulated genes TLL1 and ACKR1 in these patients47. To identify key biological processes potentially involved in the early pathogenesis of bAVMs, we performed Gene Ontology (GO) enrichment analysis on a subset of upregulated genes that overlapped with those identified in bAVM-derived endothelial cells from human patients. This analysis revealed significant enrichment in processes such as the regulation of epithelial cell migration and angiogenesis (Fig. 7a). These results suggested that the Braf-bAVM model replicated the molecular alterations observed in bAVM lesions in patients.
a, GO enrichment analysis of upregulated genes of ECs in bAVM lesions at PID15 and PID27 that overlapped with human bAVM-EC DEGs. A total of 249 genes overlapped at PID15, and 120 genes overlapped at PID27; cut-off: log2(fold change) > 0.5. Ribonu bioge, ribonucleoprotein complex biogenesis; ribo bioge, ribonucleoprotein complex biogenesis; cytopla transla, cytoplasmic translation; neg cc move, negative regulation of cellular component movement; reg of epi mig, regulation of epithelial cell migration; epi cell mig, epithelial cell migration; epithelium mig, epithelium migration; ribo sub bioge, ribosomal small subunit biogenesis; ribosome assem, ribosome assembly; ribo sub assem, ribosomal small subunit assembly; epithelial cell mig, epithelial cell migration; epithelium mig, epithelium migration; cell junction assem, cell junction assembly; reg of epi mig, regulation of epithelial cell migration; reg of angio, regulation of angiogenesis; extra matrix, extracellular matrix organization; extra structure, extracellular matrix organization; sub cell spread, substrate adhesion-dependent cell spreading. b, Expression profile analysis of DEGs encoding cell-cycle-related regulatory proteins in endothelial cell clusters from the bAVM and control region during both early (PID15, left) and late (PID27, right) AVM development. c, Representative images from immunostaining with anti-CD31 and anti-Ki67 in the control region (Ctrl) and bAVM region (Nidus). Nuclei, HO. d, Density of Ki67+ cells per square millimetre in the control (Ctrl) and bAVM regions (Nidus). Data indicate the mean ± s.e.m. along with individual data points, assessed with the unpaired two-sided Welch’s t-test; *P < 0.05. e,f, Dividing endothelial cells (CD31+Ki67+ cells/CD31+ cells) in the control region (e) and bAVM region (f). g, Proportion of dividing endothelial cells among all dividing cells (CD31+Ki67+ cells/Ki67+ cells) in the nidus region. h, Marker genes related to tip and stalk cells in endothelial cell clusters among DEGs from both early (PID15) and late (PID27) developmental stages of AVMs. i, Representative image of an individual tip cell in the bAVM lesion area. White arrowhead, a filopodia from the tip cell; green, anti-CD31; blue, nuclei (Hoechst 33342).
Expression profiling analysis of genes that encode cell-cycle-related regulatory proteins in all endothelial cell clusters revealed higher expression of proliferation-related genes such as Mki67, Cdk1, Cdk6, Ccnd3, Gse1 and Nrp2 in endothelial cell clusters from bAVM lesions, whereas these genes were expressed at lower levels in endothelial cells from the control group (Fig. 7b). Both tip cells and stalk cells play crucial roles in angiogenesis. Tip cells lead blood-vessel sprouts, followed by more proliferative stalk cells. To confirm endothelial cell proliferation in bAVM lesions, brain sections were stained with an antibody against Ki67, a marker for proliferating cells. There were significantly more proliferating cells in the nidus than in the control contralateral brain tissue, although only 18.5% of Ki67+ cells were CD31+ in lesions (Fig. 7c–g). Thus, substantial numbers of dividing cells were not endothelial cells. We also observed the upregulation of tip-cell marker genes (Flt4, Dll4, Robo4, Kdr, Nrp2 and Nrp1) and stalk-cell marker genes (Notch1, Jag1 and Rhoa) in brain vascular endothelial cells from bAVM lesions (Fig. 7h). This was confirmed by immunostaining brain sections with anti-CD31, which revealed numerous tip cells in bAVM lesions as compared with the absence of tip cells in the control brain region (Fig. 7i).
Our staining results revealed EndMT in AVM lesions (Fig. 4n). Our gene set enrichment analysis (GSEA) revealed that EndMT-related genes were upregulated in endothelial cell clusters within the Braf-bAVM lesion area (Supplementary Fig. 39), which is similar to the result observed in human bAVM single-cell transcriptome data47. Immunostaining for αSMA, also a marker for mesenchymal cells45,48, confirmed that this protein is upregulated in bAVM lesion areas and co-localizes with CD31 expression (Supplementary Fig. 39), indicating that endothelial cells undergo EndMT during bAVM initiation.
To obtain additional endothelial cells for further analysis and to elucidate the molecular mechanisms of BRAFV600E-mediated bAVM, we performed single-cell RNA sequencing (scRNAseq) of endothelial cells collected from the cerebral cortex in Braf-CAfl/fl mice after they were injected with AAV-miniBEND-Cre (AAV-PHP.eB-mPro723-Cre-pA-mCis700; Fig. 8a). For the control group without bAVM, endothelial cells were collected from mice of the same age that had been injected with the control virus (AAV-PHP.eB-mPro723-EGFP-pA-mCis700). After extracting recognized endothelial cells from a total of 28,954 brain cells, we obtained 5,646 endothelial cells in total, with 2,624 cells from the bAVM group and 3,022 cells from the control group. Clustering analysis and cell subpopulation annotation revealed the presence of arterial, venous and capillary endothelial cells (aECs, vECs and cECs, respectively) (Fig. 8b–d) based on established markers49 (Pecam1 for all endothelial cells, Slc7a5 for cECs, Ackr1 for vECs and Bmx for aECs). Cell proportion and Manifold Enhancement of Latent Dimensions (MELD) analysis between the bAVM and control groups revealed significant alterations in the proportion of vECs, which likely represent the most relevant endothelial cell subpopulation responsible for bAVM formation (Fig. 8e–g).
a, Schematic illustration of bAVM disease modelling with AAV-miniBEND-Cre, and scRNAseq analysis of ECs. Control mice were injected with AAV-PHP.eB-miniBEND-L(glo566)-EGFP viruses. b, UMAP plot representing the subclusters from all ECs in the bAVM and control mouse cortex at PID11. c, UMAP analysis of ECs at PID11. Ctrl, 3,022 ECs; bAVM, 2,624 ECs. d, UMAP plot representing the expression levels of endothelial cell gene markers, including Pecam1 (all endothelial cells), Slc7a5 (cEC), Ackr1 (vEC) and Bmx (aEC) in both clusters of endothelial cells from the bAVM and Ctrl groups. e, Bar plot representing the proportion of endothelial cell subtypes isolated from both the bAVM and Ctrl groups. f, Jitter plot illustrating the likelihood, calculated by MELD algorithm, of bAVM association with each endothelial cell type. Blue values indicate the average likelihood of the cell being isolated from bAVM, and orange values represent the average likelihood of the cell being isolated from Ctrl. g, UMAP visualization depicting the RNA velocity of endothelial cell states in bAVM, with colours representing different subjects. h, Violin plot illustrating the expression level of upregulated genes in venous endothelial cells (vECs), including H2-Aa, H2-Ab1, H2-Eb1, Tap1, Ackr1, Cd52, Lcn2, Xist, Lrg1 and Ptpre in both clusters (bAVM and Ctrl). i, GSEA demonstrating the enrichment of the ‘regulation of angiogenesis’ gene set in vECs from bAVM samples. j, Violin plot illustrating the expression levels of genes enriched in the regulation of angiogenesis pathway (Serpine1, Hspg2, Ninj1 and Hmox1) in aECs, cECs and vECs from both bAVM and Ctrl clusters. k, GSEA demonstrating the enrichment of the positive regulation of the ERK1 and ERK2 cascade in vECs from bAVM samples. l, Violin plot illustrating the expression levels of genes enriched in the positive regulation of the ERK1 and ERK2 cascade pathway (Cd74, Il1b, Tnf and Pycard) across both clusters (bAVM and Ctrl) of aECs, cECs and vECs. Panel a created with BioRender.com.
To further elucidate the alterations in vECs, we identified the differentially regulated genes in bAVM mice versus control mice. Analysis of expression-level alterations and gene function yielded a list of genes involved in vascular inflammation, endothelial cell proliferation and dysfunction (Fig. 8h). The results suggested that vECs in bAVM lesions promoted vascular inflammation and perhaps angiogenesis as well. GSEA revealed that genes associated with two pathways—‘Regulation of angiogenesis’ and ‘Positive regulation of the ERK1 and ERK2 cascade’—were predominantly upregulated in vEC clusters from the bAVM group (Fig. 8i–l). Comparison of the expression levels of different genes in aECs, cECs and vECs in these two pathways revealed that vECs had a substantially greater number of alterations, and the genes were expressed more highly in response to vascular malformation, suggesting a more critical role for vECs in bAVM development (Fig. 8j,l). More sophisticated investigations will be needed to elucidate the underlying molecular mechanisms.
Discussion
The development of the rAAV-miniBEND system, as presented in this study, addresses several crucial challenges in the field of gene therapy and disease modelling, particularly in the context of brain vascular diseases. The optimized miniature promoters and cis-regulatory elements have significantly reduced the overall length of the expression cassette, enabling the delivery of large protein-encoding genes (2.2–2.8 kb) within the limited payload capacity of AAV viral genomes. This advancement is particularly valuable in the context of in vivo genome editing and treatment of neurological disorders, for which the size of therapeutic genes can be substantial50. Moreover, the specificity and efficiency of the rAAV-miniBEND system for delivering genes to brainECs at various developmental stages and its ability to achieve efficient local gene delivery represent notable advancements. Previous AAV systems, such as AAV-BR1 (ref. 5) and AAV-PHP.eB6, faced challenges in achieving such precise and effective targeting. The enhanced biosafety profile, with minimal ectopic expression in peripheral vasculature and limited immune response, adds another layer of reliability to this system. This is crucial for ensuring the safety and efficacy of gene therapy approaches—especially those involving the central nervous system.
The optimization of the miniBEND promoter, although currently of moderate strength, represents an important step towards overcoming the limitations associated with promoter strength. Although this system has caveats, especially for genes that must be very highly expressed, the progress described here provides a foundation for further improvements in promoter design for gene therapy applications.
The rAAV-miniBEND system exhibits high labelling efficiency in the developing rodent brain (including mouse and rat), demonstrating higher specificity than other AAV systems in the developing mouse brain (including those of neonatal mice). It allows highly efficient gene delivery within the brain vasculature when administered intracranially or locally, a capability unmatched by existing AAV systems. Although a promoter can be used in rAAV vectors, the limited space for the exogenous gene and promoter (that is, <4.7 kb) still hampers disease modelling and gene therapy applications. Our truncated elements save 2.8 kb of space for the gene(s) of interest.
The establishment of animal models for cerebrovascular diseases, such as bAVMs and CCMs, is of importance for understanding the underlying mechanisms and for developing potential therapies. The successful creation of a stable mouse model for focal AVMs in the brain, coupled with detailed characterization using various imaging and molecular techniques, demonstrates the applicability and reliability of the rAAV-miniBEND system in disease modelling. The real-time observation of cellular morphology and haemodynamics within the focal lesion area using advanced imaging techniques provides valuable insights into disease progression and pathology. The potential applications of the rAAV-miniBEND system extend beyond rodents, with the prospect of establishing preclinical large-animal disease models in species such as pigs and non-human primates, such as marmosets or macaques51,52,53. These models are crucial for bridging the gap between basic research and clinical trials, as they offer a more comprehensive understanding of disease mechanisms and enable thorough preclinical evaluation of candidate therapeutic interventions54.
Investigators previously utilized AAV-BR1 to overexpress KrasG12V in endothelial cells through retro-orbital venous sinus injection in 5- to 6-week-old male wild-type mice, resulting in a bAVM phenotype for further study55. Fish and colleagues used a brainEC–specific Cre/CreER line (Slco1c1-CreER) to induce bAVMs in a lox-stop-lox Kras conditional mouse strain (referred to as KrasG12D)17. Initiation of mutant KrasG12D expression at P1 or in adult mice (2–4 months old) required up to 8 weeks to induce bAVMs in Slco1c1-CreER::KrasG12D animals, with bAVMs occurring in only about half of all animals examined (Slco1c1-CreER::KrasG12D), posing challenges for further treatment or live imaging studies. Our strategy of using AAV-miniBEND to induce bAVMs is similar to previous studies but also exhibits key differences. Notably, the AAV-miniBEND-Cre exhibits specificity and high efficacy for labelling blood vessels through local injections, providing a unique advantage compared with other systems (AAV-BR1 infection causes excessive non-specific labelling, as our results show). We successfully induced local bAVMs by locally injecting AAV-miniBEND-Cre into LSL-BrafV600E mice. Moreover, based on our experience, we can induce bAVMs through retro-orbital injection of AAV-miniBEND with a very high success rate and a timeframe of only about 2 weeks to observe a typical AVM phenotype.
The rAAV-miniBEND system presented in this study represents a marked advancement in the field of gene therapy and disease modelling. Its ability to achieve specific and efficient gene delivery coupled with enhanced biosafety features and applicability to various disease models positions it as a powerful tool for researchers and clinicians working on neurological disorders and vascular diseases. The ongoing optimization and expansion of this system hold great promise for the future of gene therapy and translational research.
Methods
Animals
All procedures for animal surgery and maintenance were in accordance with protocols approved by the Institutional Animal Care and Use Committee at the Chinese Institute for Brain Research Beijing (CIBR, IACUC-040). NG2DsRedBAC mice were from Akiko Nishiyama’s laboratory. Pdgfrβ-Cre mice were from Volkhard Lindner’s laboratory. Cdh5-CreER mice were from Ralf Adams’s laboratory. Ai14 mice (007914, Jackson Laboratory) and Ai47 mice were acquired from Hongkui Zeng’s laboratory. Adult mice of either sex were used for virus injection. The transgenic rats (Rosa26-CAG-LSL-EGFP-pA, with a Sprague-Dawley background) were generated by the Genetic Manipulation Core Facility at the Chinese Institute for Brain Research. Braf-CA mice (017837, Jackson Laboratory) contain two LoxP sites and the exon 15 coding region of mouse Braf, in which nucleotide 1,799 has been mutated from T to A (c.1799 T>A). This results in a valine (V) to glutamate (E) mutation at amino acid 600 in the encoded protein in the presence of Cre recombinase activity.
Tamoxifen preparation and treatment
Tamoxifen was dissolved with corn oil (10 mg ml−1). Mice were administered tamoxifen (100 mg kg−1 body weight per day) for three consecutive days.
Plasmid preparation
Molecular cloning was carried out using the ClonExpress II One Step Cloning kit (Vazyme, C112-01) with oligo primers of ~20 overlapping bases (GENEWIZ, Azenta) and DNA polymerase (FastPfu, TransGen; Phanta Mix, Vazyme; or PrimeSTAR, Takara Bio) and was verified by Sanger sequencing (Tsingke). Detailed information for every plasmid constructed in this work is listed in Supplementary Table 1. In brief, a standardized rAAV expression vector (rAAV-promoter-Cre-BGHpA-Cis-element) was designed and constructed. The upstream and downstream regions of the promoter were flanked by restriction enzyme sites SpeI and AgeI to allow replacement of truncated versions of the Tek promoter. After the Kozak sequence, the NLS-Cre-HA gene expression cassette was inserted, followed by the polyA element BGHpA. Downstream of the polyA element, truncated versions of the cis-regulatory element of interest were individually introduced with single restriction enzyme sites KpnI and NotI at either end, which facilitated molecular cloning. The chimeric miniBEND promoter was generated by fusion PCR of the mPro1576 fragments and cmv-globin intron fragment. MAP3K3I441M cDNA fragments were subcloned into vector rAAV-miniBEND. mGL refers to the mGreenLantern fluorescent protein56. Primer sequences used for molecular cloning are included in Supplementary Table 4.
Regulatory region selection and promoter sequence retrieval
The UCSC Genome Browser (http://genome.ucsc.edu/) was used to browse, extract and compare genomic sequences of multiple model species, including the species mentioned in this study. Multiple sequence alignment and evolutionary tree analysis was conducted through the ‘Align’ module with the ClustalW algorithm in Vector NTI.
rAAV packaging and titre measurement
AAV vectors were produced by the vector core facility of CIBR as previously described40. In brief, HEK293T cells were co-transfected with the AAV vector plasmids and AAV helper plasmids. The virus was then purified by caesium chloride density-gradient ultracentrifugation and dialysed into phosphate-buffered saline (PBS). Titre analysis was performed using qPCR as previously reported57.
For rAAV samples, 49.5 µl of lysis buffer (pH 11.5, 45 mM NaOH and 0.5 mM EDTA) was added to 0.5 µl of each rAAV preparation, then lysed at 98 °C for 10 min, followed by addition of 49.5 µl of neutralization buffer (pH 5.5, 40 ml 20 mM Tris-HCl + 10 ml H2O). Using the same primers for both the standard curve and rAAV sample, qPCR was performed with Hieff qPCR SYBRGreen Master Mix (YEASEN Biotechnology). The qPCR program was as follows: an initial cycle of 95 °C for 5 min, followed by 40 cycles of 95 °C for 10 s, 55 °C for 20 s, and 72 °C for 20 s. The reactions were conducted using a Bio-Rad CFX96 Real Time PCR Thermal Cycler.
Surgical procedures and virus injection
We used an established method for in utero intracerebroventricular injection of AAVs58. In brief, pregnant or Ai47 mice at 15–18 days gestation were placed under isoflurane anaesthesia, and a midline laparotomy was conducted to expose the uterus. Generally, ~1 μl of AAVs was administered to each foetus via transuterine injection directed towards the anterior horn of the lateral ventricle on the right side of the brain (Supplementary Fig. 18).
Lateral ventricle injection of postnatal mice and retro-orbital injection of adolescent or adult mice were done as previously reported59. In brief, for the latter, the injection location corresponded to the lateral canthus of the left orbit. A 0.3-ml insulin syringe attached to a 31-G needle was gently inserted into the mouse’s orbital venous sinus to a depth of ~2–3 mm, with the needle’s bevel pointing upwards at a 45° angle. For stereotaxic injection into the lateral ventricle, mice were anaesthetized with a gas mixture containing 5% isoflurane and 95% oxygen and then were placed on a stereotaxic instrument (Keaotong) equipped with a mouse mask that was connected to an anaesthesia machine (RWD). Titre information for the virus injections is given in Supplementary Table 2. Injections were performed using a microsyringe pump and a commercial controller (Keaotong).
The AAV-miniBEND-Cre virus was injected into the subdural space at a depth of 0.4 mm during the cranial window surgery, with the injection site located in the centre-right region of the cranial window.
Intravitreal injection into adult mice adhered to an established protocol29. In brief, mice were anaesthetized with isoflurane and placed on a stereotaxic instrument. For pupil dilation, tropicamide-phenylephrine ophthalmic solution (SANTEN Pharmaceutical) was used. An incision was made into the sclera (1–2 mm posterior to the superior limbus) using a sharp 31-G needle (insulin syringe, BD). After removing the needle, a blunt needle attached to a microlitre Hamilton syringe (10 µl) was carefully inserted into the same incision, and 1–1.5 µl of viral suspension was slowly injected into the vitreous body. Details of animal and virus injections are shown in Supplementary Table 3.
Assessing BBB breakdown and quantification
Each mouse received an injection of FITC-dextran at 10 μl g−1 body weight. After 5 min, the brain was dissected. The density of haemorrhagic lesions was then determined by distinct green fluorescent dye leakage for various brain regions, including the olfactory bulb, cortex, hypothalamus and cerebellum. BBB leakage or haemorrhage was also detected by Prussian blue staining or by detecting red blood cells in extra-vessel spaces with H&E staining36.
Flow cytometry of brain cells
Individual brains were cut into small blocks and incubated at 37 °C for 30 min in Hank’s balanced salt solution (HBSS; 5 mM KCl, 5 mM NaOH, 5 mM NaH2PO4, 0.5 mM MgCl2, 20 mM sodium pyruvate, 5.5 mM glucose and 200 mM sorbitol, pH 7.2–7.4) with 2 mg ml−1 papain (Sigma) and 5 μg ml−1 DNase I (Sigma). A fire-polished Pasteur pipette (BrainBits) was used to dissociate the tissue into a single-cell suspension.
The cell suspension was then added to an Optiprep gradient60 and centrifuged at 1,000g for 15 min. The top debris layer was removed. Cells from specific layers were washed with HBSS. After centrifugation (700g, 10 min), cells were incubated in 1 ml HBSS containing Alexa Fluor 647 rat anti-mouse CD144 (1:100, rat, BD Pharmingen, BD550548) at room temperature for 40 min. The cells were then centrifuged (300g, 5 min) and resuspended in 1 ml HBSS for sorting.
Laser speckle blood flow imaging
The laser speckle blood flow imaging system (Wuhan SIM Opto-technology) contained a continuous-wavelength laser diode (k = 785 nm). Speckle signals were continuously acquired by a camera with a 10-ms exposure time and were subsequently transmitted to a computer for analysis. The value obtained was the mean cerebral blood flow in the region of interest (ROI). Three ROIs were selected for each mouse, and the cerebral blood flow was recorded for 100 cycles.
MRI of mice
We performed MRI as described40. In brief, coronal T2-weighted magnetic resonance images were collected with a Bruker 7.0 T MRI scanner (Bruker Pharmascan 70/16). The user interface was Paravision 5.1 software (Bruker BioSpin) and a Linux PC running Topspin 2.0. T2-weighted imaging was performed with parameters: repetition time, 3,500 ms; echo time, 33 ms; RARE factor, 4; field of view, 21 × 21 mm; acquisition matrix, 256 × 256; and slice thickness, 0.5 mm. The number of lesions and area of focal regions were quantified from the T2-weighted images with 3D Slicer (v4.11). We also used FLASH sequence for imaging with parameters: field of view, 2.5 cm × 2.5 cm; matrix, 256 × 256; repetition time, 600 ms; echo time, 8 ms; flip angle, 40°; slice thickness, 0.5 mm; slice distance, 0 mm; number of slices, 25; acquisition time, 5 min 45 s; number of averages, 3.
Cranial window surgery and live imaging
We carried out surgery and imaging as previously described36,59. In brief, we performed a craniotomy (diameter, 3 mm) over the cerebral cortex, centred 2–3 mm posterior to the bregma and 2–3 mm from the midline. Mice were imaged in a state of consciousness. FITC-dextran dye (2,000 kDa, Sigma) at a dose of 100 μl (1% w/v, saline) was injected through the retro-orbital vein. Cerebral vasculature was observed with an upright two-photon laser scanning microscope (FVMPE-RS, Olympus) with a 25×, 1.05 numerical aperture water immersion objective lens (Olympus) and galvanometric scanners. For the measurement of red blood cell velocity in each capillary, X–T line scanning was conducted along a 15–50-μm range for 2,000 cycles.
Image acquisition and quantification
Slide scanner imaging was performed on an Olympus VS 120 slide scanner. Confocal imaging was performed with a Leica SP8 laser-scanning confocal microscope. Cranial window images were captured with a stereomicroscope (Olympus SZ61). Cells were counted using QuPath and Imaris. Labelling density was defined as the number of cells or blood vessels labelled over an area of 1 mm2 from a brain section with 50 μm thickness. To quantify the labelling efficiency of the rAAV-miniBEND system, we calculated the percentage of EGFP+ cells over a ROI using the Hoechst channel as a reference for individual cell counts. We calculated the number of endothelial cells over a ROI corresponding to a rectangular or circular shape (area of 300,000 μm2). In brief, we calculated the density of GLUT1+ and CD31+ cells (that is, AAV-miniBEND-labelled cells) over a volume of 1 mm3 to quantify conditional knockout efficiency. Cells were counted using the ‘Draw counter’ tool in the Leica microscope LAS X software Annotation panel. The acquired sample data consisted of multilayer z-axis scanning confocal images of multiple ROIs and included three fluorescence channels: Hoechst (cell nuclei), Alexa 546 (GLUT1) and Alexa 647 (CD31). Initially, the number of double-positive cells for CD31 and Hoechst was calculated to determine the total number of brain vascular endothelial cells within individual ROIs. Then, the number of double-positive cells for GLUT1 and Hoechst was computed. The ratio of GLUT1− brain vascular endothelial cells to total brain vascular endothelial cells within each ROI was used to determine the knockout efficiency.
Immunostaining
Brains were dissected out and fixed in cold paraformaldehyde (4 °C) for 2 h, washed thoroughly in PBS overnight and dehydrated sequentially in 10%, 20% and 30% sucrose in PBS. Sections were stained as described61,62. Brain sections were incubated for 24–48 h at 4 °C with primary antibodies specific for the following: PDGFRβ (1:300; rat, eBioscience, 14-1402-81), NG2 (1:300; rabbit, Millipore, AB5320), Ki67 (1:200; rabbit, Abcam, Ab15580), αSMA (1:200; rabbit, Abcam, Ab5694), GLUT1 (1:100; rabbit, EMD Millipore, 07-1401) and CD31 (1:50; rat, BD Pharmingen, BD550274). Sections were incubated for 2 h at 22–25 °C with appropriate secondary antibodies conjugated with Alexa 488, Alexa 546 or Alexa 633/647 (1:500, Life Technologies) and Hoechst 33342 or DAPI (Life Technologies). TUNEL staining (One Step TUNEL Apoptosis Assay kit, Beyotime, C1089) was used to detect apoptotic cells with the immunostaining protocol.
Vascular labelling with latex dye
Mice were anaesthetized with 2.5% avertin (14 µl g−1 body weight) via intraperitoneal injection. The left ventricle was perfused with PBS until the liver appeared pale, followed by 4 ml of latex dye solution (home made). The latex dye, which cannot cross capillary beds, was retained within arterial branches in the brain. Brains were then fixed in 10% formalin for 12 h, dehydrated through a methanol gradient and cleared for transparency.
Tissue clearing and light-sheet imaging
Mouse brains were cleared using the PEGASOS method63,64. In brief, we carried out retro-orbital injection with 100 μl Lectin–DyLight 488 (Vector Laboratories, DL-1174-1). The brain of individual miniBEND-infected Braf mice was perfused with PBS and fixed in 4% paraformaldehyde at 4 °C overnight. Then samples were processed with a PEGASOS tissue clearing kit (Leads Bio-Tech, PSK100N). Samples were decolourized in Solution 2 (25% Quadrol in H2O) followed by serial delipidation using Solutions 3, 4 and 5 (30%, 50% and 70% tert-butanol in H2O). The samples were then dehydrated in Solution 6 (70% tert-butanol and 30% Quadrol), followed by immersion in Solution 7 (BB-PEG clearing medium). Imaging was conducted using a LiTone XL light-sheet microscope (Light Innovation Technology) or LaVision microscope (BioTec, UltraMicroscope II). Images were stitched with LiTScan 3.3.0 or Imaris Stitcher. Videos were made with Imaris.
scRNAseq library construction and sequencing
After brains from our bAVM model mice were collected, cell count and viability were estimated using a fluorescence Cell Analyzer (Countstar Rigel S2). Fresh cells were resuspended at 1 × 106 cells ml−1 in PBS containing 0.04% bovine serum albumin. As reported previously65, scRNAseq libraries were prepared using the SeekOne MM Single Cell 3′ library preparation kit (SeekGene, SO01V3.1). The indexed sequencing libraries were cleaned up with SPRI beads, quantified by qPCR (KAPA Biosystems KK4824) and sequenced using an Illumina NovaSeq 6000 with a paired-end read length of 150 bp.
scRNAseq data analysis
Fastq files were processed with the commercial scRNAseq data analysis software SeekSoulTools (SeekGene). The single-cell transcriptome expression matrix data were converted into a Seurat object by the R package Seurat (version 4.1.3)66 using the software RStudio Desktop v2022.02.3 (Posit Software, PBC). The global-scaling normalization method ‘LogNormalize’ was then used to normalize the feature expression measurements for each cell relative to the total expression. More than 95% of high-quality cells with >25,000 protein-coding genes in total remained after the filtering and normalization for downstream processing.
For collected endothelial cells, scRNAseq data for AAV-miniBEND and Braf-CA transgenic mice (11 days post-injection, local bAVM model) were preprocessed using SCANPY67. Cells with ≥300 genes, genes expressed in ≥50 cells and <15% mitochondrial content were retained. After log-transformation, 28,954 cells remained. Endothelial cells were identified via PECAM1 and CLDN5 expression, yielding 2,624 cells in the bAVM group and 3,022 in control. The MELD algorithm68 was used to estimate the differences in each cell from bAVM or control mice, and Harmony69, with default parameters for batch-effect removal, and Louvain clustering (resolution of 1.0) were used for community detection. Marker genes were ranked using the Wilcoxon test, and GSEA was performed with GSEAPY using permutation testing. Two-sided P values were calculated, followed by false discovery rate (FDR) correction.
Identification of cell types and gene expression by dimension reduction
A standard analysis workflow was carried out per the Seurat manual70. In brief, NormalizeData() was used with the parameter ‘normalization.method’ set to ‘LogNormalize’ and ‘scalefactor’ set to 10,000. After the normalization, subsets of feature genes were generated that exhibited high cell-to-cell variation in the dataset. Data normalization was performed after the NormalizeData() step. The ScaleData() function confined the data distribution to a specified range for easier comparison. Next, a linear transformation (scaling data) and subsequent linear dimensional reduction were performed. Then, cells were clustered by feature gene profiles as previously reported65. The annotation of each cell cluster was confirmed by the expression of canonical marker genes such as the following: Snap25, Syt1, Slc32a1 and Slc17a7 for neurons; Flt1, Erg and Cldh5 for endothelial cells; Cx3cr1, Tmem119 and C1qa for microglia; Gfap, Slc1a3 and Aldh1l1 for astrocytes; and Oligo1, Mbp and Plp1 for oligodendrocytes71. The ‘resolution’ parameter was set to 0.5, which was determined by the modular optimizer developed by Ludo Waltman and Nees Jan Van Eck (Modularity Optimizer v1.3.0). Finally, dimension reduction was performed on the single-cell gene expression matrix using the RunUMAP() function.
Analysis of DEGs and GSEA
DEGs were identified using DESeq272 with cut-offs of FDR <0.05 and |log2(fold change)| >1. Two-sided Wald test was used, and P values were adjusted for multiple testing using the Benjamini–Hochberg method (adjusted P < 0.05). Volcano plots, scatter plots and heatmaps were generated using R packages (ggplot2 and pheatmap) implemented in RStudio Desktop. For GSEA73, we generated a KEGG_2019_Mouse geneset based on a database file from the Enrichr online library74,75,76,77. For GSEA, we downloaded the Seurat file containing merged endothelial cell clusters from ref. 78. DEGs from malformed and normal human bAVM endothelial cell clusters were analysed using Seurat in the R package. Genes were preranked through the metrics algorithm log2(fold change) × –log10(P value[not adjusted P value]) according to the statistical results from DESeq2. A preranked (.rnk) file and custom geneset were used as input for GSEA v4.0.379. The number of permutations was set at 1,000, and enrichment statistics were set at ‘weighted’. For the general significance threshold, FDR q-value <0.25 and |NES| >1.5 (NES, normalized enrichment score) were considered to reflect significant enrichment.
Statistics and reproducibility
QuPath, Imaris and NIH ImageJ software were used to quantify the data from confocal microscopy images after immunostaining. All data were analysed with Prism 8 software (GraphPad) and are presented as the mean ± standard error of the mean (s.e.m.). Statistical significance was evaluated using Prism 8. The P values were calculated using an unpaired two-sided Student’s t-test or Welch’s t-test unless otherwise specified. Two-tailed P < 0.05 was considered to reflect statistical significance, as follows: *P < 0.05; **P < 0.01; ***P < 0.001; ****P < 0.0001.
Reporting summary
Further information on research design is available in the Nature Portfolio Reporting Summary linked to this article.
Data availability
All research data are publicly available. Both snRNAseq and scRNAseq data are publicly available from NCBI GEO (accession numbers GSE247963 and GSE268643) (refs. 80,81). The RNA sequencing data have been deposited in the publicly available NCBI GEO database and will be released to the public upon publication. The accession information is as follows: https://www.ncbi.nlm.nih.gov/geo/query/acc.cgi?acc=GSE247963 and https://www.ncbi.nlm.nih.gov/geo/query/acc.cgi?acc=GSE268643. Source data are provided with this paper.
Code availability
Code for scRNAseq analysis is publicly available via GitHub at https://github.com/Jun-Lizst/scRNA-seq-for-rAAV-miniBEND-project.
References
Magistretti, P. J. & Allaman, I. A cellular perspective on brain energy metabolism and functional imaging. Neuron 86, 883–901 (2015).
Ben-Zvi, A. et al. Mfsd2a is critical for the formation and function of the blood–brain barrier. Nature 509, 507–511 (2014).
Wang, Y. et al. Comprehensive characterization of metabolic consumption and production by the human brain. Neuron 113, 1708–1722.e1705 (2025).
Montagne, A. et al. APOE4 leads to blood–brain barrier dysfunction predicting cognitive decline. Nature 581, 71–76 (2020).
Körbelin, J. et al. A brain microvasculature endothelial cell-specific viral vector with the potential to treat neurovascular and neurological diseases. EMBO Mol. Med. 8, 609–625 (2016).
Chan, K. Y. et al. Engineered AAVs for efficient noninvasive gene delivery to the central and peripheral nervous systems. Nat. Neurosci. 20, 1172–1179 (2017).
Deverman, B. E. et al. Cre-dependent selection yields AAV variants for widespread gene transfer to the adult brain. Nat. Biotechnol. 34, 204–209 (2016).
Müller, O. J. et al. Random peptide libraries displayed on adeno-associated virus to select for targeted gene therapy vectors. Nat. Biotechnol. 21, 1040–1046 (2003).
Kumar, S. R., Miles, T. F., Chen, X., Brown, D. & Gradinaru, V. Multiplexed Cre-dependent selection yields systemic AAVs for targeting distinct brain cell types. Nat. Methods 17, 541–550 (2020).
Krolak, T. et al. A high-efficiency AAV for endothelial cell transduction throughout the central nervous system. Nat. Cardiovasc. Res. 1, 389–400 (2022).
Chen, X. et al. Functional gene delivery to and across brain vasculature of systemic AAVs with endothelial-specific tropism in rodents and broad tropism in primates. Nat. Commun. 14, 3345 (2023).
Lawton, M. T. et al. Brain arteriovenous malformations. Nat. Rev. Dis. Prim. 1, 1–20 (2015).
Snellings, D. A. et al. Cerebral cavernous malformation: from mechanism to therapy. Circ. Res. 129, 195–215 (2021).
Ren, A. A. et al. PIK3CA and CCM mutations fuel cavernomas through a cancer-like mechanism. Nature 594, 271–276 (2021).
Sweeney, M. D., Kisler, K., Montagne, A., Toga, A. W. & Zlokovic, B. V. The role of brain vasculature in neurodegenerative disorders. Nat. Neurosci. 21, 1318–1331 (2018).
Ng, A. T., Tower, R. L. & Drolet, B. A. Targeted treatment of vascular anomalies. Int J. Women’s Dermatol. 7, 636–639 (2021).
Fish, J. E. et al. Somatic gain of KRAS function in the endothelium is sufficient to cause vascular malformations that require MEK but not PI3K signaling. Circ. Res. 127, 727–743 (2020).
Cunningham, K. et al. Conditional deletion of Ccm2 causes hemorrhage in the adult brain: a mouse model of human cerebral cavernous malformations. Hum. Mol. Genet 20, 3198–3206 (2011).
Fitzsimons, H. L., Bland, R. J. & During, M. J. Promoters and regulatory elements that improve adeno-associated virus transgene expression in the brain. Methods 28, 227–236 (2002).
Flotte, T. R. Size does matter: overcoming the adeno-associated virus packaging limit. Respir. Res. 1, 16–18 (2000).
Graßhoff, H. et al. Short regulatory DNA sequences to target brain endothelial cells for gene therapy. J. Cereb. Blood Flow. Metab. 42, 104–120 (2022).
De Leeuw, C. N. et al. rAAV-compatible MiniPromoters for restricted expression in the brain and eye. Mol. Brain 9, 1–13 (2016).
Sato, T. N., Qin, Y. & Audus, K. K. L. Tie-1 and tie-2 define another class of putative receptor tyrosine kinase genes expressed in early embryonic vascular system. Proc. Natl Acad. Sci. USA 90, 9355–9358 (1993).
Daigle, T. L. et al. A suite of transgenic driver and reporter mouse lines with enhanced brain-cell-type targeting and functionality. Cell 174, 465–480.e422 (2018).
Madisen, L. et al. A robust and high-throughput Cre reporting and characterization system for the whole mouse brain. Nat. Neurosci. 13, 133–140 (2010).
Fadel, B. M., Boutet, S. C. & Quertermous, T. Octamer-dependent in vivo expression of the endothelial cell-specific TIE2 gene. J. Biol. Chem. 274, 20376–20383 (1999).
Schlaeger, T. M. et al. Uniform vascular-endothelial-cell-specific gene expression in both embryonic and adult transgenic. Proc. Natl Acad. Sci. USA 94, 3058–3063 (1997).
Iljin, K. et al. Role of ets factors in the activity and endothelial cell specificity of the mouse Tie gene promoter. FASEB J. 13, 377–386 (1999).
Looser, Z. J., Barrett, M. J. P., Hirrlinger, J., Weber, B. & Saab, A. S. Intravitreal AAV-delivery of genetically encoded sensors enabling simultaneous two-photon imaging and electrophysiology of optic nerve axons. Front. Cell Neurosci. 12, 377 (2018).
Jenny Zhou, H. et al. Endothelial exocytosis of angiopoietin-2 resulting from CCM3 deficiency contributes to cerebral cavernous malformation. Nat. Med. 22, 1033–1042 (2016).
Hammond, S. L., Leek, A. N., Richman, E. H. & Tjalkens, R. B. Cellular selectivity of AAV serotypes for gene delivery in neurons and astrocytes by neonatal intracerebroventricular injection. PLoS ONE 12, e0188830 (2017).
Albright, B. H. et al. Mapping the structural determinants required for AAVrh.10 transport across the blood–brain barrier. Mol. Ther. 26, 510–523 (2018).
Nonnenmacher, M. et al. Rapid evolution of blood–brain-barrier-penetrating AAV capsids by RNA-driven biopanning. Mol. Ther. Methods Clin. Dev. 20, 366–378 (2021).
Nitta, Y. et al. A CMV-actin-globin hybrid promoter improves adeno-associated viral vector gene expression in the arterial wall in vivo. J. Gene Med. 7, 1348–1355 (2005).
Ridder, D. A. et al. Brain endothelial TAK1 and NEMO safeguard the neurovascular unit. J. Exp. Med. 212, 1529–1549 (2015).
Gao, X. et al. Reduction of neuronal activity mediated by blood-vessel regression in the adult brain. Nat. Commun. 16, 5840 (2025).
Couto, J. A. et al. A somatic MAP3K3 mutation is associated with verrucous venous malformation. Am. J. Hum. Genet 96, 480–486 (2015).
Hong, T. et al. Somatic MAP3K3 and PIK3CA mutations in sporadic cerebral and spinal cord cavernous malformations. Brain 144, 2648–2658 (2021).
Weng, J. et al. Somatic MAP3K3 mutation defines a subclass of cerebral cavernous malformation. Am. J. Hum. Genet 108, 942–950 (2021).
Ren, J. et al. Somatic variants of MAP3K3 are sufficient to cause cerebral and spinal cord cavernous malformations. Brain 146, 3634–3647 (2023).
Huo, R. et al. Endothelial hyperactivation of mutant MAP3K3 induces cerebral cavernous malformation enhanced by PIK3CA GOF mutation. Angiogenesis 26, 295–312 (2023).
Hong, T. et al. High prevalence of KRAS/BRAF somatic mutations in brain and spinal cord arteriovenous malformations. Brain 142, 23–34 (2019).
Dankort, D. et al. A new mouse model to explore the initiation, progression, and therapy of BRAFV600E-induced lung tumors. Genes Dev. 21, 379–384 (2007).
Van Beijnum, J. et al. Familial occurrence of brain arteriovenous malformations: a systematic review. J. Neurol. Neurosurg. Psychiatry 78, 1213–1217 (2007).
Xu, H. et al. KRAS mutation-induced EndMT of brain arteriovenous malformation is mediated through the TGF-β/BMP–SMAD4 pathway. Stroke Vasc. Neurol. 8, 197–206 (2023).
Bollag, G. et al. Clinical efficacy of a RAF inhibitor needs broad target blockade in BRAF-mutant melanoma. Nature 467, 596–599 (2010).
Winkler, E. A. et al. A single-cell atlas of the normal and malformed human brain vasculature. Science 375, eabi7377 (2022).
Li, H. et al. De novo germline and somatic variants convergently promote endothelial-to-mesenchymal transition in simplex brain arteriovenous malformation. Circ. Res. 129, 825–839 (2021).
Garcia, F. J. et al. Single-cell dissection of the human brain vasculature. Nature 603, 893–899 (2022).
Wang, D., Zhang, F. & Gao, G. CRISPR-based therapeutic genome editing: strategies and in vivo delivery by AAV vectors. Cell 181, 136–150 (2020).
Lin, Y. et al. Intravenous AAV9 administration results in safe and widespread distribution of transgene in the brain of mini-pig. Front. Cell Dev. Biol. 10, 1115348 (2022).
Chuapoco, M. R. et al. Adeno-associated viral vectors for functional intravenous gene transfer throughout the non-human primate brain. Nat. Nanotechnol. 18, 1241–1251 (2023).
Estes, J. D., Wong, S. W. & Brenchley, J. M. Nonhuman primate models of human viral infections. Nat. Rev. Immunol. 18, 390–404 (2018).
Scearce-Levie, K., Sanchez, P. E. & Lewcock, J. W. Leveraging preclinical models for the development of Alzheimer disease therapeutics. Nat. Rev. Drug Discov. 19, 447–462 (2020).
Park, E. S. et al. Selective endothelial hyperactivation of oncogenic KRAS induces brain arteriovenous malformations in mice. Ann. Neurol. 89, 926–941 (2021).
Campbell, B. C. et al. mGreenLantern: a bright monomeric fluorescent protein with rapid expression and cell filling properties for neuronal imaging. Proc. Natl Acad. Sci. USA 117, 30710–30721 (2020).
Aurnhammer, C. et al. Universal real-time PCR for the detection and quantification of adeno-associated virus serotype 2-derived inverted terminal repeat sequences. Hum. Gene Ther. Methods 23, 18–28 (2012).
Rahim, A. et al. In utero administration of Ad5 and AAV pseudotypes to the fetal brain leads to efficient, widespread and long-term gene expression. Gene Ther. 19, 936–946 (2012).
Jia, J. M. et al. Control of cerebral ischemia with magnetic nanoparticles. Nat. Methods 14, 160–166 (2017).
Brewer, G. J. & Torricelli, J. R. Isolation and culture of adult neurons and neurospheres. Nat. Protoc. 2, 1490–1498 (2007).
Ge, W. P., Miyawaki, A., Gage, F. H., Jan, Y. N. & Jan, L. Y. Local generation of glia is a major astrocyte source in postnatal cortex. Nature 484, 376–380 (2012).
Zhang, T. et al. The subcommissural organ regulates brain development via secreted peptides. Nat. Neurosci. 27, 1103–1115 (2024).
Jing, D. et al. Tissue clearing of both hard and soft tissue organs with the PEGASOS method. Cell Res. 28, 803–818 (2018).
Jing, D. et al. Tissue clearing and its application to bone and dental tissues. J. Dent. Res. 98, 621–631 (2019).
Ai, D. et al. Transcriptomic profiling unveils EDN3+ meningeal fibroblasts as key players in Sturge–Weber syndrome pathogenesis. Adv. Sci. 12, e2408888 (2025).
Satija, R., Farrell, J. A., Gennert, D., Schier, A. F. & Regev, A. Spatial reconstruction of single-cell gene expression data. Nat. Biotechnol. 33, 495–502 (2015).
Wolf, F. A., Angerer, P. & Theis, F. J. SCANPY: large-scale single-cell gene expression data analysis. Genome Biol. 19, 15 (2018).
Burkhardt, D. B. et al. Quantifying the effect of experimental perturbations at single-cell resolution. Nat. Biotechnol. 39, 619–629 (2021).
Korsunsky, I. et al. Fast, sensitive and accurate integration of single-cell data with Harmony. Nat. Methods 16, 1289–1296 (2019).
Hao, Y. et al. Integrated analysis of multimodal single-cell data. Cell 184, 3573–3587 (2021).
Chen, R., Wu, X., Jiang, L. & Zhang, Y. Single-cell RNA-seq reveals hypothalamic cell diversity. Cell Rep. 18, 3227–3241 (2017).
Love, M. I., Huber, W. & Anders, S. Moderated estimation of fold change and dispersion for RNA-seq data with DESeq2. Genome Biol. 15, 550 (2014).
Reimand, J. et al. Pathway enrichment analysis and visualization of omics data using g:Profiler, GSEA, Cytoscape and EnrichmentMap. Nat. Protoc. 14, 482–517 (2019).
Kuleshov, M. V. et al. Enrichr: a comprehensive gene set enrichment analysis web server 2016 update. Nucleic Acids Res. 44, W90–97 (2016).
Chen, E. Y. et al. Enrichr: interactive and collaborative HTML5 gene list enrichment analysis tool. BMC Bioinf. 14, 128 (2013).
Vanlandewijck, M. et al. A molecular atlas of cell types and zonation in the brain vasculature. Nature 554, 475–480 (2018).
Yang, A. C. et al. A human brain vascular atlas reveals diverse mediators of Alzheimer’s risk. Nature 603, 885–892 (2022).
Speir, M. L. et al. UCSC Cell Browser: visualize your single-cell data. Bioinformatics 37, 4578–4580 (2021).
Subramanian, A. et al. Gene set enrichment analysis: a knowledge-based approach for interpreting genome-wide expression profiles. Proc. Natl. Acad. Sci. U.S.A. 102, 15545–15550 (2005).
Li, J. et al. A targeted vector for brain endothelial cell gene delivery and cerebrovascular malformation modeling. Gene Expression Omnibus https://www.ncbi.nlm.nih.gov/geo/query/acc.cgi?acc=GSE247963 (2025).
Li, J. et al. A targeted vector for brain endothelial cell gene delivery and cerebrovascular malformation modeling. Gene Expression Omnibus https://www.ncbi.nlm.nih.gov/geo/query/acc.cgi?acc=GSE268643 (2025).
Acknowledgements
We thank the following collaborators: M. S. X. Gao, M. Jia and Q. Guo from the CIBR Imaging facility for providing microscopic imaging and data analysis services and from the CIBR vector core for providing AAV packaging services; S. Huang and W. Li from the CIBR Laboratory Animal Resource Center for their support; and our colleagues and T. Taylor for critical reading of the manuscript. We thank members of the Ge and Sun Laboratories and other colleagues from CIBR for their feedback on this work. This work received support from CAMS Innovation Fund for Medical Sciences (CIFMS, grant no. 2024-I2M-ZD-012) to W.G., STI2030-Major Projects 2022ZD0204700 to W.S. and W.G., the Natural Science Foundation of China (grant no. 32170964) and Youth Beijing Scholar Program (grant no. 065), and funds from CIBR and Changping Laboratory and the Feng Foundation of Biomedical Research to W.G. The National Natural Science Foundation of China (grant no. 82425101), Noncommunicable Chronic Diseases-National Science and Technology Major Project (grant nos. 2023ZD0504800, 2023ZD0504801, 2023ZD0504802, 2023ZD0504803 and 2023ZD0504804) and Beijing Municipal Science & Technology Commission (grant no. Z231100004823036) to Y.W.
Author information
Authors and Affiliations
Contributions
J.-L.L. and W.G. conceived the project. W.G. and W.S. supervised the entire project, J.-L.L., W.G., W.S., Z.B. and X.C. designed the experiments. J.-L.L., Z.B. and X.C. performed most experiments (unless otherwise specified). J.-L.L. and Z.B. made all of the constructs used in this study. J.-L.L. and X.C. and Z.B. performed disease modelling for CCM and bAVM. J.-L.L., X.C., Z.B. and T.M. assisted with staining. J.-L.L., B.Q. and X.C. performed in vivo imaging of bAVM mice. X.C., J.W., S.L. and Z.F. performed tissue clearing of bAVM mouse brains with technical input from H.Z., and Z.F. provided help with latex blue labelling, mouse breeding and maintenance. F.L. performed FACS experiments. J.H. generated transgenic rats, J.-L.L. and Y.L. performed the rat experiments, and F.Z. provided help with AAV packaging. T.M., J.-L.L. and D.A. performed snRNAseq data analysis. Z.W. and T.Z. provided help in MRI data acquisition and analysis, respectively. J.-L.L., X.C. and Z.W. performed all MRI experiments. W.G., W.S., F.Z. and Y.W. provided reagents. J.-L.L., Z.B. and W.G. wrote the manuscript. All authors reviewed and edited the manuscript.
Corresponding authors
Ethics declarations
Competing interests
The Chinese Institute for Brain Research (CIBR), Beijing, China has filed patent applications related to this work with W.G., W.S., J.-L.L., Z.B. and X.C. listed as inventors. All other authors have no competing interests.
Peer review
Peer review information
Nature Biomedical Engineering thanks Su Hu and the other, anonymous, reviewer(s) for their contribution to the peer review of this work. Peer reviewer reports are available.
Additional information
Publisher’s note Springer Nature remains neutral with regard to jurisdictional claims in published maps and institutional affiliations.
Supplementary information
Supplementary Information (download PDF )
Supplementary Figs. 1–40 and supporting materials including sequences of promoters, cis-elements and Cre coding sequence.
Supplementary Video 1 (download MP4 )
This video corresponds to Fig. 4a and b. Braf-CAfl/fl mice, after receiving a local injection of the AAV-PHP.eB-miniBEND-Cre viruses (PID32) in the cortex and displaying abnormal behavior, were placed in an open field and recorded for ~1 h. This video clip serves as a representative example for Braf-bAVM mice, with a hemiplegic seizure rate of 13 of 21 mice (61.9%).
Supplementary Video 2 (download MP4 )
3D whole-brain visualization of a bAVM nidus. We performed local injection of AAV-PHP.eB-miniBEND-Cre viruses in Braf-CA fl/fl::Ai14 mice. Mice were then subjected to retro-orbital injection of Lectin-DyLight 488 to label blood vessels before fixation. Subsequently, the brain was dissected and processed using the PEGASOS tissue clearing procedure. Whole-brain imaging of the cleared brain was conducted using light-sheet microscopy, allowing comprehensive visualization of the bAVM nidus in three dimensions.
Supplementary Video 3 (download MP4 )
Observation of arteriovenous shunts in abnormal vessels in bAVM lesions using two-photon excitation microscopy. AAV-PHP.eB-mPro723-Cre-mCis700 viruses (800 nl) were locally injected into Braf-CAfl/fl::Ai14 transgenic mice and imaged at PID18. Blood flow is illustrated with FITC-Dextran (20 kDa), and the red signal indicates endothelial cells with tdTomato expression.
Supplementary Video 4 (download MP4 )
Observation of arteriovenous shunts in abnormal vessels in bAVM lesions using two-photon excitation microscopy. AAV-PHP.eB-mPro723-Cre-mCis700 viruses (800 nl) were locally injected into Braf-CAfl/fl mice and imaged at PID18. Blood flow was illustrated with FITC-Dextran (20 kDa, green). No leakage was detected in the region we imaged.
Supplementary Video 5 (download MP4 )
Representative images of malformed vessels from the cleared brain of a Braf-CAfl/fl::Ai14 mouse infected with AAV-PHP.eB-miniBEND-Cre. A 3D image of one representative region with malformed vessels from the corresponding brain block in Supplementary Figure 35.
Supplementary Video 6 (download MP4 )
Representative images of malformed vessels from the cleared brain of a Braf-CAfl/fl::Ai14 mouse infected with AAV-PHP.eB-miniBEND-Cre. A stack image (similar to video 5) of one representative region with malformed vessels from the corresponding brain block in Supplementary Figure 35.
Supplementary Video 7 (download MP4 )
Representative images of malformed vessels from the cleared brain of a Braf-CAfl/fl::Ai14 mouse infected with AAV-PHP.eB-miniBEND-Cre. A stack image (similar to video 5) of one representative region with malformed vessels from the corresponding brain block in Supplementary Figure 35.
Supplementary Video 8 (download MP4 )
Representative 3D images of malformed vessels from the cleared brain of a Braf-CAfl/fl::Ai14 mouse infected with AAV-PHP.eB-miniBEND-Cre. The 3D images of one representative region with malformed vessels from the corresponding brain block in Supplementary Figure 35.
Supplementary Table 1 (download XLSX )
rAAV vectors used in this study.
Supplementary Table 2 (download XLSX )
AAVs used in this study and titre information.
Supplementary Table 3 (download XLSX )
Information about animal and virus injection.
Supplementary Table 4 (download XLSX )
Sequences of primers used in this study.
Source Data for Supplementary Figures (download XLSX )
Statistical source data of supplementary figures (12, 16,18, 20, 21, 22, 27, 28, 30, 31, 32, 37c and 39), listed in different tabs of a single Excel file.
Source data
Source Data Fig. 1 (download XLSX )
Statistical source data.
Source Data Fig. 2 (download XLSX )
Statistical source data.
Source Data Fig. 3 (download XLSX )
Statistical source data.
Source Data Fig. 4 (download XLSX )
Statistical source data.
Source Data Fig. 5 (download XLSX )
Statistical source data.
Source Data Fig. 7 (download XLSX )
Statistical source data.
Rights and permissions
Open Access This article is licensed under a Creative Commons Attribution-NonCommercial-NoDerivatives 4.0 International License, which permits any non-commercial use, sharing, distribution and reproduction in any medium or format, as long as you give appropriate credit to the original author(s) and the source, provide a link to the Creative Commons licence, and indicate if you modified the licensed material. You do not have permission under this licence to share adapted material derived from this article or parts of it. The images or other third party material in this article are included in the article’s Creative Commons licence, unless indicated otherwise in a credit line to the material. If material is not included in the article’s Creative Commons licence and your intended use is not permitted by statutory regulation or exceeds the permitted use, you will need to obtain permission directly from the copyright holder. To view a copy of this licence, visit http://creativecommons.org/licenses/by-nc-nd/4.0/.
About this article
Cite this article
Li, JL., Bi, Z., Chen, Xj. et al. A targeted vector for brain endothelial cell gene delivery and cerebrovascular malformation modelling. Nat. Biomed. Eng (2025). https://doi.org/10.1038/s41551-025-01538-x
Received:
Accepted:
Published:
Version of record:
DOI: https://doi.org/10.1038/s41551-025-01538-x







