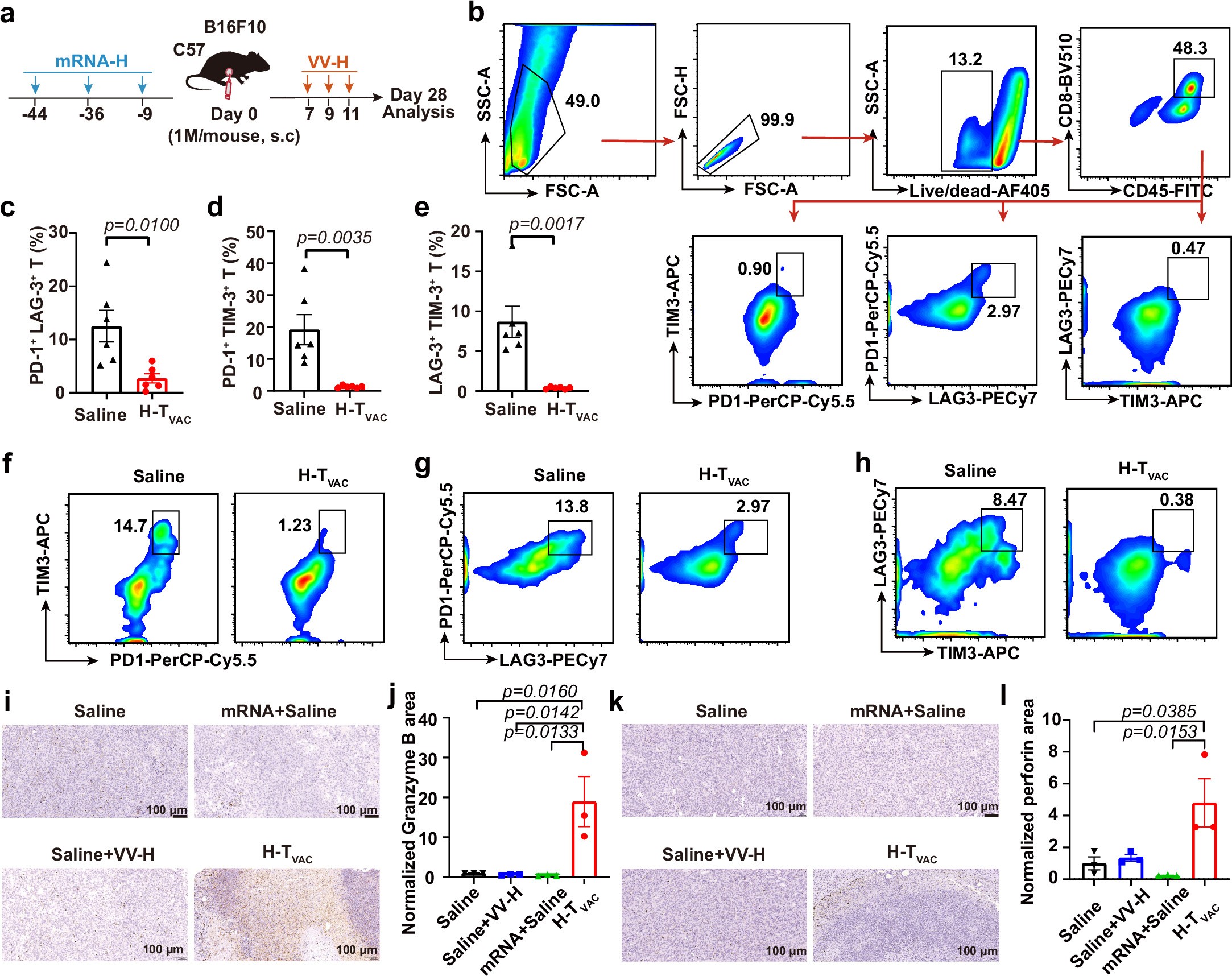
Extended Data Fig. 7: Characterization of all intra-tumoural T cells at the therapeutic endpoint.
From: HBsAg-tagged tumour vaccine system eliminates solid tumours through virus-specific memory T cells

a, Treatment regimen for the analysis of intra-tumoural T cells at the therapeutic endpoint (mRNA-H 0.25 mg kg−1 and VV-H 2 × 107 pfu per mouse). b, Flow cytometry gating strategy for intra-tumoural exhausted T cells (PD-1+TIM-3+, PD-1+LAG-3+ and TIM-3+LAG-3+). HBsAg specific memory T cells were determined as IFN-γ+CD44+ cell populations under the stimulation of HBsAg peptides (gate: CD3+CD8+). c–e. Quantification of intra-tumoural PD-1+LAG-3+(c), PD-1+TIM-3+(d) and TIM-3+LAG-3+ T cells (e) (n = 7 biologically independent samples). f–h. Representative flow cytometry plots of the exhausted T cells, including PD-1+TIM-3+(f), PD-1+LAG-3+(g) and TIM-3+LAG-3+ T cells (h). i,j, Immunohistochemical staining (i) and quantification (j) of intra-tumoural granzyme B secretion (n = 3 biologically independent samples). k,l, Immunohistochemical staining (k) and quantification (l) of intra-tumoural perforin secretion (n = 3 biologically independent samples). For c–e, j and l, data are presented as mean ± s.e.m., with statistical significance assessed using two-tailed Student’s t-test (c–e), and one-way ANOVA (j and l) followed by Tukey’s multiple comparison test.