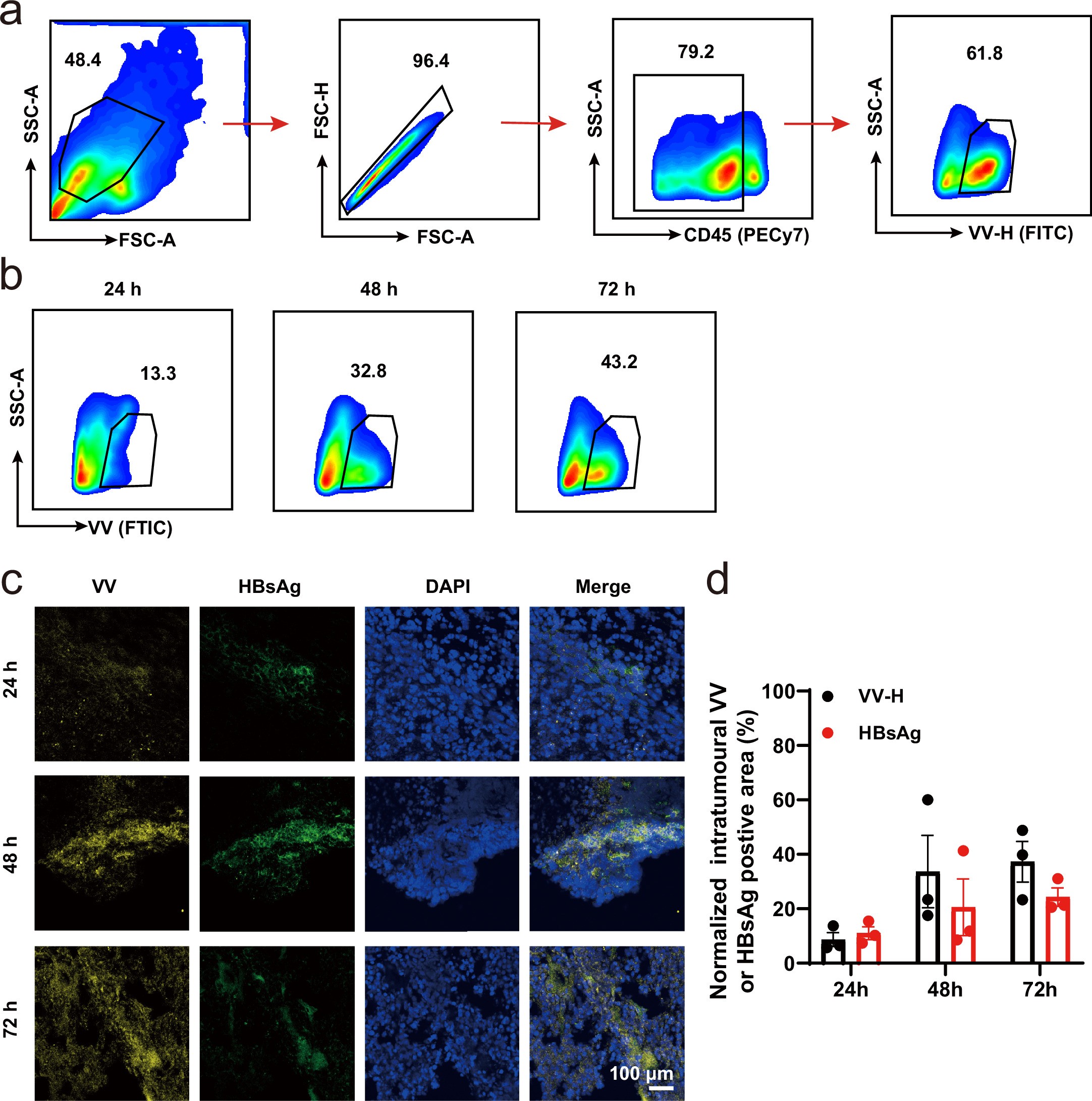
Extended Data Fig. 2: Characterization of the intra-tumoural VV-H spreading and HBsAg expression at 24, 48 and 72 h post intra-tumoural injection.
From: HBsAg-tagged tumour vaccine system eliminates solid tumours through virus-specific memory T cells

a, Flow cytometry gating strategy of tumour cells infected with VV-H at 24, 48 and 72 h after intra-tumoural injection of VV-H (2 × 107 pfu per mouse). The VV-infected tumour cells were stained with anti-mouse CD45 antibody (PECy7) and anti-VV antibody (FITC), and identified as the CD45−VV+ population. b, Representative flow cytometry plots of the VV-H infected tumour cells. c, Ex vivo immunofluorescence images of B16F10 tumours infected with VV-H and intra-tumoural HBsAg expression at 24, 48 and 72 h after intra-tumoural injection of VV-H (2 × 107 pfu per mouse). Tumour sections were stained with an anti-VV antibody (yellow), an anti-HBsAg antibody (green) and DAPI (blue) to visualize VV-H, HBsAg and tumour nuclei, respectively. Scale bar, 50 μm. d, Quantitative analysis of tumour cells infected by VV-H and intra-tumoural HBsAg expression from the treated mice shown in (c) (n = 3 biologically independent samples). The proportion of infected cells and HBsAg expression levels was quantified by calculating the fluorescence area of VV-H or HBsAg relative to the DAPI-stained area. For d, data are presented as mean ± s.e.m.