Abstract
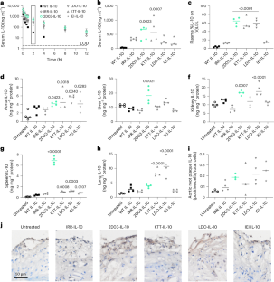
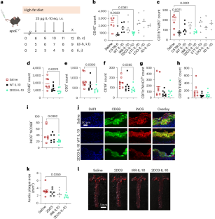
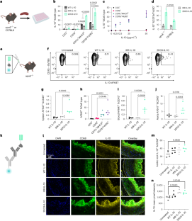
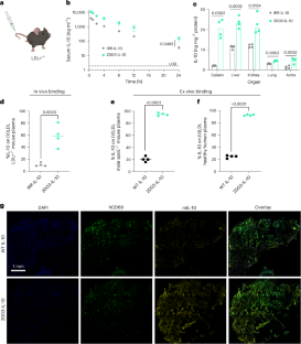
Atherosclerosis is a chronic inflammatory disease associated with the accumulation of low-density lipoprotein (LDL) in arterial walls. Higher levels of the anti-inflammatory cytokine IL-10 in serum are correlated with reduced plaque burden. However, cytokine therapies have not translated well to the clinic, partially due to their rapid clearance and pleiotropic nature. Here we engineer IL-10 to overcome these challenges by hitchhiking on LDL to atherosclerotic plaques. Specifically, we construct Fab-IL-10 by fusing IL-10 to the antibody fragment (Fab) of four different oxidized LDL-binding antibodies. We show that systemically administered Fab-IL-10 constructs bind circulating LDL and traffic to atherosclerotic plaques in atherosclerosis mouse models. Among them, 2D03-IL-10 significantly reduces aortic immune cell infiltration to levels comparable to healthy mice, whereas non-targeted IL-10 has no therapeutic effect. Mechanistically, we demonstrate that 2D03-IL-10 preferentially associates with foamy macrophages and reduces pro-inflammatory activation markers. This modular technology may be applied to a variety of protein therapeutics and shows promise as a potential targeted anti-inflammatory therapy in atherosclerosis.
This is a preview of subscription content, access via your institution
Access options
Access Nature and 54 other Nature Portfolio journals
Get Nature+, our best-value online-access subscription
$32.99 / 30 days
cancel any time
Subscribe to this journal
Receive 12 digital issues and online access to articles
$119.00 per year
only $9.92 per issue
Buy this article
- Purchase on SpringerLink
- Instant access to the full article PDF.
USD 39.95
Prices may be subject to local taxes which are calculated during checkout





Similar content being viewed by others
Data availability
Source data for the main results of this study are available in the Supplementary Information. Additional unprocessed data are available from the corresponding authors upon request. Source data are provided with this paper.
References
Valanti, E.-K. et al. Advances in biological therapies for dyslipidemias and atherosclerosis. Metabolism 116, 154461 (2021).
Hetherington, I. & Totary-Jain, H. Anti-atherosclerotic therapies: milestones, challenges, and emerging innovations. Mol. Ther. 30, 3106–3117 (2022).
Meza-Contreras, A. et al. Statin intolerance management: a systematic review. Endocrine 79, 430–436 (2023).
Banach, M., Stulc, T., Dent, R. & Toth, P. P. Statin non-adherence and residual cardiovascular risk: there is need for substantial improvement. Int. J. Cardiol. 225, 184–196 (2016).
Ahmad, F. B. & Anderson, R. N. The leading causes of death in the US for 2020. JAMA 325, 1829–1830 (2021).
Gaidai, O., Cao, Y. & Loginov, S. Global cardiovascular diseases death rate prediction. Curr. Probl. Cardiol. 48, 101622 (2023).
Gisterå, A. & Hansson, G. K. The immunology of atherosclerosis. Nat. Rev. Nephrol. 13, 368–380 (2017).
Wolf, D. & Ley, K. Immunity and inflammation in atherosclerosis. Circ. Res. 124, 315–327 (2019).
Libby, P. Inflammation in atherosclerosis—no longer a theory. Clin. Chem. 67, 131–142 (2021).
Orekhov, A. N. LDL and foam cell formation as the basis of atherogenesis. Curr. Opin. Lipidol. 29, 279–284 (2018).
Yuan, Y., Li, P. & Ye, J. Lipid homeostasis and the formation of macrophage-derived foam cells in atherosclerosis. Protein Cell 3, 173–181 (2012).
Ridker, P. M. et al. Antiinflammatory therapy with canakinumab for atherosclerotic disease. N. Engl. J. Med. 377, 1119–1131 (2017).
Engelen, S. E., Robinson, A. J., Zurke, Y.-X. & Monaco, C. Therapeutic strategies targeting inflammation and immunity in atherosclerosis: how to proceed? Nat. Rev. Cardiol. 19, 522–542 (2022).
Moreno-Gonzalez, M. A., Ortega-Rivera, O. A. & Steinmetz, N. F. Two decades of vaccine development against atherosclerosis. Nano Today 50, 101822 (2023).
Pinderski Oslund, L. J. et al. Interleukin-10 blocks atherosclerotic events in vitro and in vivo. Arter. Thromb. Vasc. Biol. 19, 2847–2853 (1999).
Mallat, Z. et al. Protective role of interleukin-10 in atherosclerosis. Circ. Res. 85, e17–e24 (1999).
Caligiuri, G. et al. Interleukin-10 deficiency increases atherosclerosis, thrombosis, and low-density lipoproteins in apolipoprotein E knockout mice. Mol. Med. 9, 10–17 (2003).
Namiki, M. et al. Intramuscular gene transfer of interleukin-10 cDNA reduces atherosclerosis in apolipoprotein E-knockout mice. Atherosclerosis 172, 21–29 (2004).
Yoshioka, T. et al. Adeno-associated virus vector-mediated interleukin-10 gene transfer inhibits atherosclerosis in apolipoprotein E-deficient mice. Gene Ther. 11, 1772–1779 (2004).
Kamaly, N. et al. Targeted interleukin-10 nanotherapeutics developed with a microfluidic chip enhance resolution of inflammation in advanced atherosclerosis. ACS Nano 10, 5280–5292 (2016).
Kim, M. et al. Targeted delivery of anti-inflammatory cytokine by nanocarrier reduces atherosclerosis in Apo E−/-mice. Biomaterials 226, 119550 (2020).
Silver, A. B., Leonard, E. K., Gould, J. R. & Spangler, J. B. Engineered antibody fusion proteins for targeted disease therapy. Trends Pharmacol. Sci. 42, 1064–1081 (2021).
Kita, T. et al. Role of oxidized LDL in atherosclerosis. Ann. N. Y. Acad. Sci. 947, 199–206 (2001).
Schiopu, A. et al. Recombinant human antibodies against aldehyde-modified apolipoprotein B-100 peptide sequences inhibit atherosclerosis. Circulation 110, 2047–2052 (2004).
Schiopu, A. et al. Recombinant antibodies to an oxidized low-density lipoprotein epitope induce rapid regression of atherosclerosis in Apobec-1−/−/low-density lipoprotein receptor−/− mice. J. Am. Coll. Cardiol. 50, 2313–2318 (2007).
Nilsson, J. & Carlsson, R. Oxidized LDL and Antibodies Thereto for the Treatment of Atherosclerotic Plaques. Publication No. WO 2008/104194 A1 (World Intellectual Property Organization, 2007).
Makabe, K., Tereshko, V., Gawlak, G., Yan, S. & Koide, S. Atomic-resolution crystal structure of Borrelia burgdorferi outer surface protein A via surface engineering. Protein Sci. 15, 1907–1914 (2006).
Tacke, F. et al. Monocyte subsets differentially employ CCR2, CCR5, and CX3CR1 to accumulate within atherosclerotic plaques. J. Clin. Invest. 117, 185–194 (2007).
Gautier, E. L., Jakubzick, C. & Randolph, G. J. Regulation of the migration and survival of monocyte subsets by chemokine receptors and its relevance to atherosclerosis. Arter. Thromb. Vasc. Biol. 29, 1412–1418 (2009).
Georgakis, M. K., Bernhagen, J., Heitman, L. H., Weber, C. & Dichgans, M. Targeting the CCL2–CCR2 axis for atheroprotection. Eur. Heart J. 43, 1799–1808 (2022).
Swirski, F. K. et al. Ly-6Chi monocytes dominate hypercholesterolemia-associated monocytosis and give rise to macrophages in atheromata. J. Clin. Invest. 117, 195–205 (2007).
Mantovani, A. et al. The chemokine system in diverse forms of macrophage activation and polarization. Trends Immunol. 25, 677–686 (2004).
Choudhury, R. P., Lee, J. M. & Greaves, D. R. Mechanisms of disease: macrophage-derived foam cells emerging as therapeutic targets in atherosclerosis. Nat. Clin. Pract. Cardiovasc. Med. 2, 309–315 (2005).
Maguire, E. M., Pearce, S. W. & Xiao, Q. Foam cell formation: a new target for fighting atherosclerosis and cardiovascular disease. Vasc. Pharmacol. 112, 54–71 (2019).
Reardon, C. A. & Getz, G. S. Mouse models of atherosclerosis. Curr. Opin. Lipidol. 12, 167–173 (2001).
Matsuura, E., Hughes, G. R. & Khamashta, M. A. Oxidation of LDL and its clinical implication. Autoimmun. Rev. 7, 558–566 (2008).
Li, S. et al. Targeting oxidized LDL improves insulin sensitivity and immune cell function in obese Rhesus macaques. Mol. Metab. 2, 256–269 (2013).
Peters, E. B. & Kibbe, M. R. Nanomaterials to resolve atherosclerosis. ACS Biomater. Sci. Eng. 6, 3693–3712 (2020).
Nong, J., Glassman, P. M. & Muzykantov, V. R. Targeting vascular inflammation through emerging methods and drug carriers. Adv. Drug Deliv. Rev. 184, 114180 (2022).
Shuvaev, V. V. et al. PECAM-targeted delivery of SOD inhibits endothelial inflammatory response. FASEB J. 25, 348 (2011).
Shuvaev, V. V. et al. Modulation of endothelial targeting by size of antibody–antioxidant enzyme conjugates. J. Control. Release 149, 236–241 (2011).
Hutmacher, C. & Neri, D. Antibody–cytokine fusion proteins: biopharmaceuticals with immunomodulatory properties for cancer therapy. Adv. Drug Deliv. Rev. 141, 67–91 (2019).
Bootz, F. & Neri, D. Immunocytokines: a novel class of products for the treatment of chronic inflammation and autoimmune conditions. Drug Discov. Today 21, 180–189 (2016).
Schwager, K. et al. Preclinical characterization of DEKAVIL (F8-IL10), a novel clinical-stage immunocytokine which inhibits the progression of collagen-induced arthritis. Arthritis Res. Ther. 11, R142 (2009).
Galeazzi, M. et al. FRI0118 Dekavil (F8IL10)–Update on the Results of Clinical Trials Investigating the Immunocytokine in Patients with Rheumatoid Arthritis (BMJ Publishing Group, 2018).
Toshima, S. et al. Circulating oxidized low density lipoprotein levels: a biochemical risk marker for coronary heart disease. Arter. Thromb. Vasc. Biol. 20, 2243–2247 (2000).
Boullier, A. et al. Scavenger receptors, oxidized LDL, and atherosclerosis. Ann. N. Y. Acad. Sci. 947, 214–223 (2001).
Sziksz, E. et al. Fibrosis related inflammatory mediators: role of the IL-10 cytokine family. Mediators Inflamm. 2015, 764641 (2015).
Getz, G. S. & Reardon, C. A. Do the Apoe−/− and Ldlr−/− mice yield the same insight on atherogenesis? Arter. Thromb. Vasc. Biol. 36, 1734–1741 (2016).
Sakkers, T. R. et al. Sex differences in the genetic and molecular mechanisms of coronary artery disease. Atherosclerosis 384, 117279 (2023).
Gonçalves, I. et al. Identification of the target for therapeutic recombinant anti-apoB-100 peptide antibodies in human atherosclerotic lesions. Atherosclerosis 205, 96–100 (2009).
Watkins, E. A. et al. Persistent antigen exposure via the eryptotic pathway drives terminal T cell dysfunction. Sci. Immunol. 6, eabe1801 (2021).
Butcher, M. J., Herre, M., Ley, K. & Galkina, E. Flow cytometry analysis of immune cells within murine aortas. J. Vis. Exp. https://doi.org/10.3791/2848 (2011).
Acknowledgements
This work was supported by the Chicago Immunoengineering Innovation Center of the University of Chicago, the Gracias Family Foundation, the National Heart, Lung and Blood Institute (T32HL007605-35, L.R.V.), the American Heart Association Postdoctoral Fellowship Award (#916845, L.R.V.) and the NIH T32 MSTP Training Grants (#T32GM150375 and #T32GM007281, S.N.d.M.). We thank C. R. Alulis for helpful conversations regarding murine atherosclerosis models; S. Gomes for tissue culture and general laboratory support; the Cytometry and Antibody Technology Core Facility (Cancer Center Support Grant P30CA014599), the Animal Resources Center, the Human Tissue Resource Center, and the Integrated Light Microscopy Core at the University of Chicago. Figures were created with BioRender.com.
Author information
Authors and Affiliations
Contributions
L.R.V. conceptualized the project, designed the methodology, performed validation, formal analysis, investigation, data curation and visualization, supervised and administered the project, acquired funding and wrote the original manuscript draft. S.N.d.M. designed the methodology and software, performed validation, formal analysis, investigation and visualization, and reviewed and edited the manuscript. G.B. designed the methodology and software, conducted formal analysis and investigation, and reviewed and edited the manuscript. T.N.B. designed the methodology, conducted formal analysis and investigation, and reviewed and edited the manuscript. J.W.R. designed the methodology, conducted investigation, and reviewed and edited the manuscript. E.A.W. designed the methodology, conducted investigation, procured resources, and reviewed and edited the manuscript. Z.Z. designed the methodology, conducted investigation, and reviewed and edited the manuscript. M.N. designed the methodology, conducted investigation, and reviewed and edited the manuscript. A.S. designed the methodology, conducted investigation, and reviewed and edited the manuscript. Y.F. designed the methodology, procured resources, supervised the project, and reviewed and edited the manuscript. J.A.H. conceptualized the project, procured resources, supervised and administered the project, acquired funding, and reviewed and edited the manuscript.
Corresponding authors
Ethics declarations
Competing interests
The authors declare no competing interests.
Peer review
Peer review information
Nature Biomedical Engineering thanks Prediman Shah and the other, anonymous, reviewer(s) for their contribution to the peer review of this work.
Additional information
Publisher’s note Springer Nature remains neutral with regard to jurisdictional claims in published maps and institutional affiliations.
Supplementary information
Supplementary Information
Supplementary Figs. 1–17 and Table 1.
Supplementary Data 1
Uncropped blots for Supplementary Fig. 1.
Source data
Source Data Fig. 1
Statistical source data.
Source Data Fig. 2
Statistical source data.
Source Data Fig. 3
Statistical source data.
Source Data Fig. 4
Statistical source data.
Source Data Fig. 5
Statistical source data.
Rights and permissions
Springer Nature or its licensor (e.g. a society or other partner) holds exclusive rights to this article under a publishing agreement with the author(s) or other rightsholder(s); author self-archiving of the accepted manuscript version of this article is solely governed by the terms of such publishing agreement and applicable law.
About this article
Cite this article
Volpatti, L.R., Norton de Matos, S., Borjas, G. et al. LDL-binding IL-10 reduces vascular inflammation in atherosclerotic mice. Nat. Biomed. Eng (2026). https://doi.org/10.1038/s41551-025-01573-8
Received:
Accepted:
Published:
Version of record:
DOI: https://doi.org/10.1038/s41551-025-01573-8


