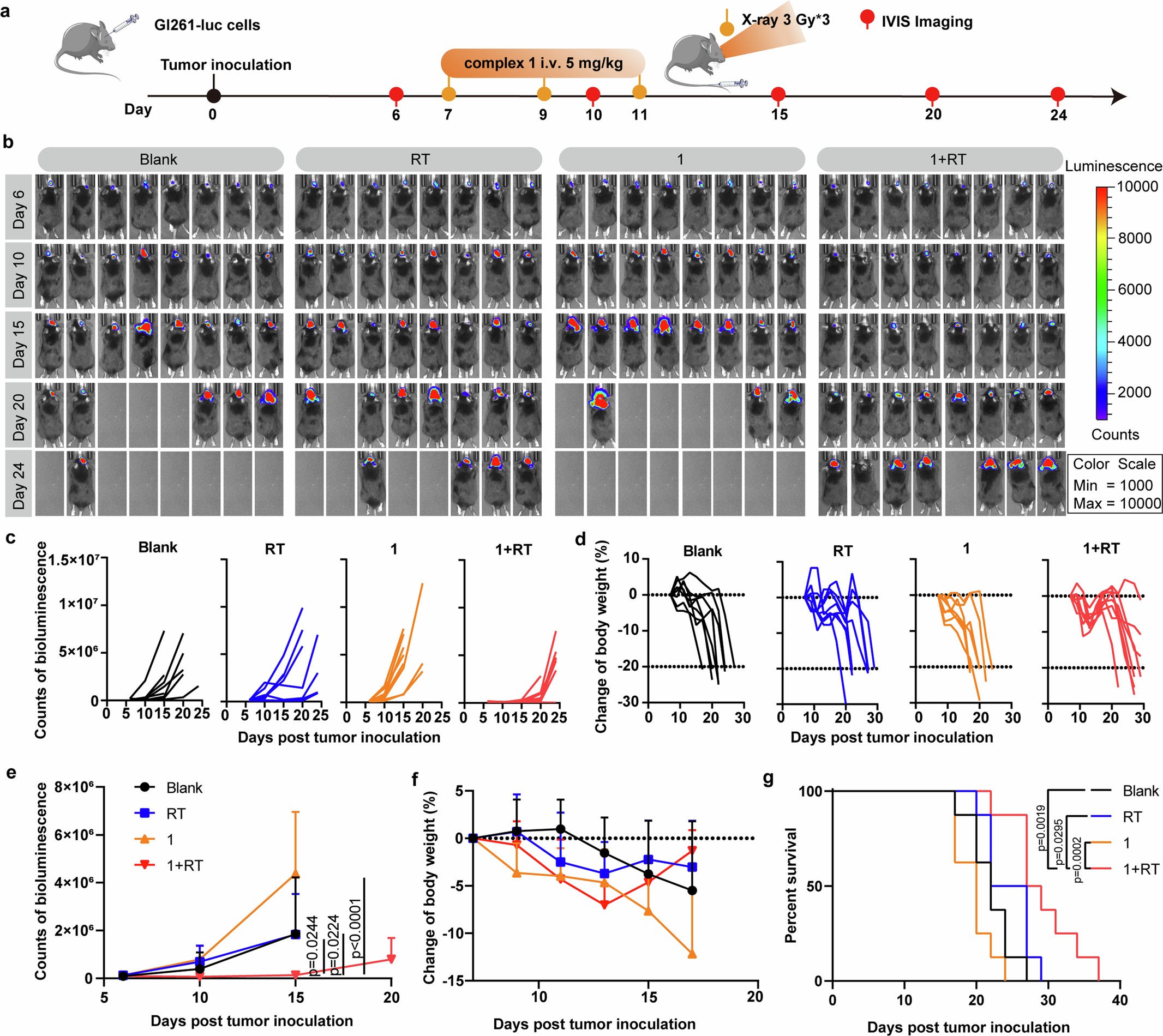
Extended Data Fig. 7: Complex 1 sensitized RT effectively inhibits the growth of orthotopic glioblastoma.

a, Schemes of orthotopic glioblastoma inoculation and therapies. b, Bioluminescence imaging suggested complex 1 sensitized RT effectively inhibited the growth of orthotopic glioblastoma (n = 8). c, Changes of bioluminescence counts of brain tumour area of each mouse (n = 8). d, Body weight change curve of each mouse (n = 8). e, Average bioluminescence counts change curves showed 1 sensitized RT effectively inhibited the growth of orthotopic glioblastoma (n = 8). f, Average body weight change curve suggested mice in 1 + RT group had the slowest weight loss (n = 8). g, Survival curves showed 1 sensitized RT significantly prolonged survival time of mice in orthotopic glioblastoma model (n = 8). Average bioluminescence counts change with the passage of time was compared by two-way ANOVA (Tukey’s test). Differences in survival were determined for each group by the Kaplan–Meier method, and the overall P value was calculated by the log-rank test. f, Body weight change curve of mice (n = 8). All the values in the present study are presented as the mean ± s.d., and all replicates are biological independent samples.