Abstract
Invariant natural killer T (iNKT) cells are a unique subset of T lymphocytes with allogeneic potential and strong solid tumour-homing capacity, making them attractive for cancer immunotherapy. Unlike conventional T cells, iNKT cells recognize lipid antigens presented by the non-polymorphic CD1d molecule. Chimaeric antigen receptor (CAR)-redirected iNKT (CAR-iNKT) cells have shown promise; however, their clinical efficacy is limited by insufficient activation and poor long-term persistence within the tumour microenvironment. Here we describe the iNKT cell-targeted microparticle recruitment and activation system (iMRAS), a biomimetic platform engineered to locally recruit, activate and expand CAR-iNKT cells in vivo. Acting as an in vivo ‘charging station’, iMRAS provides chemotactic and activating cues that enhance CAR-iNKT cell functionality, improving persistence and tumour control in preclinical lymphoma and melanoma models. Through its biomimetic design and localized immunostimulatory effects, iMRAS helps overcome the limitations of current therapies for solid tumours, establishing a robust platform for advancing CAR-iNKT cell-based cancer immunotherapy.
This is a preview of subscription content, access via your institution
Access options
Access Nature and 54 other Nature Portfolio journals
Get Nature+, our best-value online-access subscription
$32.99 / 30 days
cancel any time
Subscribe to this journal
Receive 12 digital issues and online access to articles
$119.00 per year
only $9.92 per issue
Buy this article
- Purchase on SpringerLink
- Instant access to the full article PDF.
USD 39.95
Prices may be subject to local taxes which are calculated during checkout






Similar content being viewed by others
Data availability
All data are available within the Article, Supplementary Information or Source Data file. The corresponding authors (L.Y. and S.L.) will make raw data and step-by-step protocols available upon request. All data generated in this study, including source data for figures, are available via figshare at (ref. 91). Source data are provided with this paper.
Code availability
The scRNA-seq data generated in this study have been deposited in the public repository Gene Expression Omnibus Database under accession GSE291443.
References
Bendelac, A., Savage, P. B. & Teyton, L. The biology of NKT cells. Annu. Rev. Immunol. 25, 297–336 (2007).
Kronenberg, M. Toward an understanding of NKT cell biology: progress and paradoxes. Annu. Rev. Immunol. 23, 877–900 (2005).
Bae, E. A., Seo, H., Kim, I. K., Jeon, I. & Kang, C. Y. Roles of NKT cells in cancer immunotherapy. Arch. Pharm. Res. 42, 543–548 (2019).
Li, Y.-R., Zhou, K., Zhu, Y., Halladay, T. & Yang, L. Breaking the mold: unconventional T cells in cancer therapy. Cancer Cell 43, 317–322 (2025).
Shissler, S. C. & Webb, T. J. The ins and outs of type I iNKT cell development. Mol. Immunol. 105, 116–130 (2019).
Tachibana, T. et al. Increased intratumor Valpha24-positive natural killer T cells: a prognostic factor for primary colorectal carcinomas. Clin. Cancer Res. 11, 7322–7327 (2005).
Molling, J. W. et al. Low levels of circulating invariant natural killer T cells predict poor clinical outcome in patients with head and neck squamous cell carcinoma. J. Clin. Oncol. 25, 862–868 (2007).
Muhammad Ali Tahir, S. et al. Loss of IFN-γ production by invariant NK T cells in advanced cancer. J. Immunol. 167, 4046–4050 (2001).
Dhodapkar, M. V. et al. A reversible defect in natural killer T cell function characterizes the progression of premalignant to malignant multiple myeloma. J. Exp. Med. 197, 1667–1676 (2003).
Zhou, X. et al. CAR-redirected natural killer T cells demonstrate superior antitumor activity to CAR-T cells through multimodal CD1d-dependent mechanisms. Nat. Cancer. 5, 1607–1607 (2024).
Li, Y.-R. et al. Generation of allogeneic CAR-NKT cells from hematopoietic stem and progenitor cells using a clinically guided culture method. Nat. Biotechnol. 43, 329–344 (2025).
Li, Y.-R. et al. Generating allogeneic CAR-NKT cells for off-the-shelf cancer immunotherapy with genetically engineered HSP cells and feeder-free differentiation culture. Nat. Protoc. 20, 1352–1388 (2025).
Li, Y.-R. et al. Allogeneic CD33-directed CAR-NKT cells for the treatment of bone marrow-resident myeloid malignancies. Nat. Commun. 16, 1248 (2025).
Rotolo, A. et al. Enhanced anti-lymphoma activity of CAR19-iNKT cells underpinned by dual CD19 and CD1d targeting. Cancer Cell 34, 596–610.e11 (2018).
Ramos, C. A. et al. Off-the-shelf CD19-specific CAR-NKT cells in patients with relapsed or refractory B-cell malignancies. Transplant. Cell. Ther. 30, S41–S42 (2024).
Li, Y.-R. et al. Development of allogeneic HSC-engineered iNKT cells for off-the-shelf cancer immunotherapy. Cell Rep. Med. 2, 100449 (2021).
Li, Y.-R. et al. Engineering allorejection-resistant CAR-NKT cells from hematopoietic stem cells for off-the-shelf cancer immunotherapy. Mol. Ther. 32, 1849–1874 (2024).
Ren, H. et al. Bispecific CAR-iNKT immunotherapy for high risk MLL-rearranged acute lymphoblastic leukemia. Blood 142, 766 (2023).
Xu, X. et al. NKT cells coexpressing a GD2-specific chimeric antigen receptor and IL15 show enhanced in vivo persistence and antitumor activity against neuroblastoma. Clin. Cancer Res. 25, 7126–7138 (2019).
Heczey, A. et al. Anti-GD2 CAR-NKT cells in relapsed or refractory neuroblastoma: updated phase 1 trial interim results. Nat. Med. 29, 1379–1388 (2023).
Heczey, A. et al. Anti-GD2 CAR-NKT cells in patients with relapsed or refractory neuroblastoma: an interim analysis. Nat. Med. 26, 1686–1690 (2020).
Li, Y.-R. et al. Allogeneic stem cell-engineered EGFRvIII-specific CAR-NKT cells for treating glioblastoma with enhanced efficacy and safety. Mol. Ther. 33, 6041–6062 (2025).
Shaik, R. S. et al. Glypican-3-specific CAR-NKT cells overexpressing BATF3 mediate potent antitumor activity against hepatocellular carcinoma. J. Clin. Oncol. 40, e14521 (2025).
Liu, Y. et al. IL-21-armored B7H3 CAR-iNKT cells exert potent antitumor effects. iScience 27, 108597 (2024).
Li, Y.-R. et al. Targeting orthotopic and metastatic pancreatic cancer with allogeneic stem cell-engineered mesothelin-redirected CAR-NKT cells. Proc. Natl Acad. Sci. USA 122, e2517786122 (2025).
Li, Y.-R. et al. Targeting triple-negative breast cancer using cord-blood CD34+ HSPC-derived mesothelin-specific CAR-NKT cells with potent antitumor activity. J. Hematol. Oncol. 18, 86 (2025).
Urakami, A. et al. 315iPSC-derived CAR-iNKT cells targeting HER2 show prolonged tumor control and promote durable survival in a tumor xenograft model. J. Immunother. Cancer https://doi.org/10.1136/jitc-2023-SITC2023.0315 (2023).
Li, Y.-R. et al. Overcoming ovarian cancer resistance and evasion to CAR-T cell therapy by harnessing allogeneic CAR-NKT cells. Med 6, 100804 (2025).
Li, Y.-R. et al. Multimodal targeting of metastatic renal cell carcinoma via CD70-directed allogeneic CAR-NKT cells. Cell Rep. Med. 6, 102321 (2025).
Li, Y.-R., Zhu, Y., Fang, Y., Lyu, Z. & Yang, L. Emerging trends in clinical allogeneic CAR cell therapy. Med 6, 100677 (2025).
Lyu, Z. et al. Addressing graft-versus-host disease in allogeneic cell-based immunotherapy for cancer. Exp. Hematol. Oncol. 14, 66 (2025).
Pillai, A. B., George, T. I., Dutt, S., Teo, P. & Strober, S. Host NKT cells can prevent graft-versus-host disease and permit graft antitumor activity after bone marrow transplantation. J. Immunol. 178, 6242–6251 (2007).
Coman, T. et al. Human CD4-invariant NKT lymphocytes regulate graft versus host disease. Oncoimmunology 7, e1470735 (2018).
Li, Y.-R., Zhu, Y., Chen, Y. & Yang, L. The clinical landscape of CAR-engineered unconventional T cells. Trends Cancer 11, 520–539 (2025).
Waldowska, M., Bojarska-Junak, A. & Roliński, J. A brief review of clinical trials involving manipulation of invariant NKT cells as a promising approach in future cancer therapies. Cent. Eur. J. Immunol. 42, 181–195 (2017).
Chang, D. H. et al. Sustained expansion of NKT cells and antigen-specific T cells after injection of alpha-galactosyl-ceramide loaded mature dendritic cells in cancer patients. J. Exp. Med. 201, 1503–1517 (2005).
Simon, B. et al. The generation of CAR-transfected natural killer T cells for the immunotherapy of melanoma. Int. J. Mol. Sci. 19, 2365 (2018).
Fujii, S.-I. et al. NKT cells as an ideal anti-tumor immunotherapeutic. Front. Immunol. 4, 409 (2013).
Nelson, A., Lukacs, J. D. & Johnston, B. The current landscape of NKT cell immunotherapy and the hills ahead. Cancers 13, 5174 (2021).
Li, Y.-R., Fang, Y., Lyu, Z., Zhu, Y. & Yang, L. Exploring the dynamic interplay between cancer stem cells and the tumor microenvironment: implications for novel therapeutic strategies. J. Transl. Med. 21, 686 (2023).
Li, Y.-R. et al. Tumor-localized administration of α-GalCer to recruit invariant natural killer T cells and enhance their antitumor activity against solid tumors. Int. J. Mol. Sci. 23, 7547 (2022).
Zhang, Y. et al. GalCer and iNKT cell-based cancer immunotherapy: realizing the therapeutic potentials. Front. Immunol. 10, 1126 (2019).
Sullivan, B. A. & Kronenberg, M. Activation or anergy: NKT cells are stunned by alpha-galactosylceramide. J. Clin. Invest. 115, 2328–2329 (2005).
Spada, F. M. et al. Low expression level but potent antigen presenting function of CD1d on monocyte lineage cells. Eur. J. Immunol. 30, 3468–3477 (2000).
Liu, Z. et al. Viscoelastic synthetic antigen-presenting cells for augmenting the potency of cancer therapies. Nat. Biomed. Eng. 8, 1615–1633 (2024).
Adu-Berchie, K. et al. Generation of functionally distinct T-cell populations by altering the viscoelasticity of their extracellular matrix. Nat. Biomed. Eng. 7, 1374–1391 (2023).
Hasani-Sadrabadi, M. M. et al. Mechanobiological mimicry of helper T lymphocytes to evaluate cell-biomaterials crosstalk. Adv. Mater. 30, e1706780 (2018).
Sunshine, J. C., Perica, K., Schneck, J. P. & Green, J. J. Particle shape dependence of CD8+ T cell activation by artificial antigen presenting cells. Biomaterials 35, 269–277 (2014).
Chaudhuri, O. et al. Hydrogels with tunable stress relaxation regulate stem cell fate and activity. Nat. Mater. 15, 326–334 (2016).
Krijgsman, D., Hokland, M. & Kuppen, P. J. K. The role of natural killer T cells in cancer—a phenotypical and functional approach. Front. Immunol. 9, 367 (2018).
Cortés-Selva, D., Dasgupta, B., Singh, S. & Grewal, I. S. Innate and innate-like cells: the future of chimeric antigen receptor (CAR) cell therapy. Trends Pharmacol. Sci. 42, 45–59 (2021).
Li, Y.-R., Zhu, Y. & Yang, L. IL-15 in CAR engineering: striking an efficacy–safety balance. Trends Mol. Med. 31, 977–981 (2025).
Gordy, L. E. et al. IL-15 regulates homeostasis and terminal maturation of NKT cells. J. Immunol. 187, 6335–6345 (2011).
Lynn, R. C. et al. c-Jun overexpression in CAR T cells induces exhaustion resistance. Nature 576, 293–300 (2019).
Crespo, J., Sun, H., Welling, T. H., Tian, Z. & Zou, W. T cell anergy, exhaustion, senescence, and stemness in the tumor microenvironment. Curr. Opin. Immunol. 25, 214–221 (2013).
Chi, X. et al. T-cell exhaustion and stemness in antitumor immunity: characteristics, mechanisms, and implications. Front. Immunol. 14, 1104771 (2023).
Liu, D. et al. IL-15 protects NKT cells from inhibition by tumor-associated macrophages and enhances antimetastatic activity. J. Clin. Invest. 122, 2221–2233 (2012).
Morgan, M. A. & Schambach, A. Engineering CAR-T cells for improved function against solid tumors. Front. Immunol. 9, 2493 (2018).
Li, Y.-R. et al. Advancing cell-based cancer immunotherapy through stem cell engineering. Cell Stem Cell 30, 592–610 (2023).
Ma, L. et al. Enhanced CAR-T cell activity against solid tumors by vaccine boosting through the chimeric receptor. Science 365, 162–168 (2019).
Anderson, A. C., Joller, N. & Kuchroo, V. K. Lag-3, Tim-3, and TIGIT: co-inhibitory receptors with specialized functions in immune regulation. Immunity 44, 989–1004 (2016).
Dillekås, H., Rogers, M. S. & Straume, O. Are 90% of deaths from cancer caused by metastases? Cancer Med. 8, 5574–5576 (2019).
Amini, L. et al. Preparing for CAR T cell therapy: patient selection, bridging therapies and lymphodepletion. Nat. Rev. Clin. Oncol. 19, 342–355 (2022).
Mullard, A. FDA approves first CAR T therapy. Nat. Rev. Drug Discov. 16, 669 (2017).
Mullard, A. FDA approves second BCMA-targeted CAR-T cell therapy. Nat. Rev. Drug Discov. 21, 249 (2022).
Neelapu, S. S. et al. Chimeric antigen receptor T-cell therapy – assessment and management of toxicities. Nat. Rev. Clin. Oncol. 15, 47–62 (2018).
Slezak, A. et al. Therapeutic synthetic and natural materials for immunoengineering. Chem. Soc. Rev. 53, 1789–1822 (2024).
Wang, C., Ye, Y., Hu, Q., Bellotti, A. & Gu, Z. Tailoring biomaterials for cancer immunotherapy: emerging trends and future outlook. Adv. Mater. 29, 1606036 (2017).
Niu, H., Zhao, P. & Sun, W. Biomaterials for chimeric antigen receptor T cell engineering. Acta Biomater. 166, 1–13 (2023).
Martin, O. A., Anderson, R. L., Narayan, K. & MacManus, M. P. Does the mobilization of circulating tumour cells during cancer therapy cause metastasis? Nat. Rev. Clin. Oncol. 14, 32–44 (2017).
Klein, C. A. Cancer progression and the invisible phase of metastatic colonization. Nat. Rev. Cancer 20, 681–694 (2020).
Steeg, P. S. Targeting metastasis. Nat. Rev. Cancer 16, 201–218 (2016).
Landoni, E. et al. IL-12 reprograms CAR-expressing natural killer T cells to long-lived Th1-polarized cells with potent antitumor activity. Nat. Commun. 15, 89 (2024).
Gu, X. et al. New insights into iNKT cells and their roles in liver diseases. Front. Immunol. 13, 1035950 (2022).
Gustafsson, K. et al. Tumour-loaded α-type 1-polarized dendritic cells from patients with chronic lymphocytic leukaemia produce a superior NK-, NKT- and CD8+ T cell-attracting chemokine profile. Scand. J. Immunol. 74, 318–326 (2011).
Shimaoka, T. et al. Critical role for CXC chemokine ligand 16 (SR-PSOX) in Th1 response mediated by NKT cells. J. Immunol. 179, 8172–8179 (2007).
Drennan, M. B. et al. The thymic microenvironment differentially regulates development and trafficking of invariant NKT cell sublineages. J. Immunol. 193, 5960–5972 (2014).
Han, Y., Liu, D. & Li, L. PD-1/PD-L1 pathway: current researches in cancer. Am. J. Cancer Res. 10, 727–742 (2020).
Goodman, A., Patel, S. P. & Kurzrock, R. PD-1–PD-L1 immune-checkpoint blockade in B-cell lymphomas. Nat. Rev. Clin. Oncol. 14, 203–220 (2017).
Zou, W., Wolchok, J. D. & Chen, L. PD-L1 (B7-H1) and PD-1 pathway blockade for cancer therapy: mechanisms, response biomarkers, and combinations. Sci. Transl. Med. 8, 328rv4 (2016).
Yue, W., Wang, T., Xie, L. & Shen, J. An injectable in situ hydrogel platform for sustained drug release against glioblastoma. J. Drug Deliv. Sci. Technol. 95, 105527 (2024).
Khan, Z. M., Munson, J. M., Long, T. E., Vlaisavljevich, E. & Verbridge, S. S. Development of a synthetic, injectable hydrogel to capture residual glioblastoma and glioblastoma stem-like cells with CXCL12-mediated chemotaxis. Adv. Healthc. Mater. 12, e2300671 (2023).
Ma, J. et al. Hydrogels for localized chemotherapy of liver cancer: a possible strategy for improved and safe liver cancer treatment. Drug Deliv. 29, 1457–1476 (2022).
Tang, Z. et al. Intelligent hydrogel-assisted hepatocellular carcinoma therapy. Research 7, 0477 (2024).
Chang, Y. et al. CAR-neutrophil mediated delivery of tumor-microenvironment responsive nanodrugs for glioblastoma chemo-immunotherapy. Nat. Commun. 14, 2266 (2023).
Crosby, C. M. & Kronenberg, M. Tissue-specific functions of invariant natural killer T cells. Nat. Rev. Immunol. 18, 559–574 (2018).
Smith, D. J. et al. Genetic engineering of hematopoietic stem cells to generate invariant natural killer T cells. Proc. Natl Acad. Sci. USA 112, 1523–1528 (2015).
Giannoni, F. et al. Allelic exclusion and peripheral reconstitution by TCR transgenic T cells arising from transduced human hematopoietic stem/progenitor cells. Mol. Ther. 21, 1044–1054 (2013).
Lyu, Z., Li, Y.-R. & Yang, L. Protocol for assessing pharmacokinetics and pharmacodynamics of human CAR-NKT cells in humanized mouse models using bioluminescence imaging. STAR Protoc. 6, 103957 (2025).
Fang, Y. et al. Protocol to generate allorejection-resistant universal CAR-NKT cells and evaluate their efficacy, mechanism of action, safety, and immunogenicity. STAR Protoc. 6, 103810 (2025).
Li, Y.-R. et al. Engineering an in vivo charging station for CAR-redirected invariant natural killer T cells to enhance cancer therapy. Figshare https://doi.org/10.6084/m9.figshare.30379627.v1 (2025).
Acknowledgements
We thank the University of California Los Angeles (UCLA) animal facility for providing animal support; the UCLA Translational Pathology Core Laboratory (TPCL) for providing histology support; the UCLA Technology Centre for Genomics and Bioinformatics (TCGB) facility for providing RNA-seq services; the UCLA CFAR Virology Core for providing human cells; and the UCLA BSCRC Flow Cytometry Core Facility for cell sorting support. This work was supported by a seed grant from UCLA Jonsson Comprehensive Cancer Center (to S.L. and L.Y.), an innovation award from UCLA Technology Development Group (to S.L. and L.Y.), a Partnering Opportunity for Discovery Stage Research Projects Award and a Partnering Opportunity for Translational Research Projects Award from the California Institute for Regenerative Medicine (CIRM) (DISC2-11157 and TRAN1-12250, to L.Y.), a CIRM Discovery grant (DISC2-14169 to S.L.), an NIH grant (R01GM143485 to S.L.), a Department of Defense CDMRP PRCRP Impact Award (CA200456 to L.Y.), a UCLA BSCRC Innovation Award (to L.Y.), and an Ablon Scholars Award (to L.Y.). L.Y. is a member of the UCLA Parker Institute for Cancer Immunotherapy. Y.-R.L. is a postdoctoral fellow supported by a UCLA MIMG M. John Pickett Post-Doctoral Fellow Award, a CIRM-BSCRC Postdoctoral Fellowship, a UCLA Sydney Finegold Postdoctoral Award, a UCLA Chancellor’s Award for Postdoctoral Research, and a Goodman–Luskin Microbiome Center Collaborative Research Fellowship award. E.Z. is a postdoctoral fellow supported by a T32 UCLA/Caltech Integrated Cardiometabolic Medicine for Bioengineers fellowship (NIH/NHLBI T32HL144449). We also thank the NIH Tetramer Facility for providing the tetramers.
Author information
Authors and Affiliations
Contributions
Y.-R.L., H.N. and Z. Liu designed the experiments, analysed the data and wrote the manuscript. Y.-R.L., L.Y. and S.L. conceived and oversaw the study, with suggestions from T.H., and revised the manuscript. Y.-R.L., H.N. and Z. Liu performed all experiments, with assistance from Y.F., Y.Z., Z. Lyu, Z.S., E.Z., B.Z., Y.Y., X.S. and Y.C.
Corresponding authors
Ethics declarations
Competing interests
L.Y. is a scientific advisor to AlzChem and Amberstone Biosciences, and a co-founder, stockholder and advisory board member of Appia Bio. None of the declared companies contributed to or directed any of the research reported in this Article. Y.-R.L., H.N., Z. Liu, L.Y. and S.L. filed a patent application related to this work through UCLA Technology Development Group (UCLA TDG), identified as UCLA CASE NO. 2025-209-1, titled ‘Recruitment and activation of car-redirected invariant natural killer T cells’. The remaining authors declare no competing interests.
Peer review
Peer review information
Nature Biomedical Engineering thanks Xiaoping Bao, Tonya Webb and the other, anonymous, reviewer(s) for their contribution to the peer review of this work. Peer reviewer reports are available.
Additional information
Publisher’s note Springer Nature remains neutral with regard to jurisdictional claims in published maps and institutional affiliations.
Extended data
Extended Data Fig. 1 Mechanical characterization of iMRAS.
a, AFM indentation technique was used to characterize the mechanical properties of human APC, iMRAS, bare iMRAS, and iMRAS without nanoparticles. Representative stress relaxation curves of each sample are shown. b, Swelling of iMRAS with different components and PDMS elastomer (as a negative control) after 1, 7, and 15 days of DMEM immersion, quantified by the ratio of the volume of gels at day 1, day 7 or day 15 to their volumes before immersion (n = 6). Data are presented as the mean ± s.e.m. NS, not significant, by one-way ANOVA (b). Source data are provided as a Source Data file.
Extended Data Fig. 2 Fabrication and characterization of PLGA nanoparticles for iMRAS.
a, Schematic representation of PLGA nanoparticles fabrication steps using solvent evaporation and ultrasonic homogenization. Created in BioRender. Liu, Z. (2025) https://BioRender.com/jnuo8z1b, PLGA nanoparticles size distribution at different ultrasonic homogenization amplitude at 50%, 25%, and 10% (frequency fixed at 20 kHz) (n = 3). c, Size distribution of PLGA nanoparticles prepared with varying PLGA concentrations at 1, 5, 10, 20, and 40 mg/ml (n = 3). d, Comparison of nanoparticle size when different organic solvents dichloromethane (DCM), acetonitrile (MeCN), and tetrahydrofuran (THF) are used (n = 3). e, Encapsulation efficiency of αGC under different PLGA-to-αGC mass ratios. Based on optimal encapsulation efficiency and drug release kinetics, a ratio of 20:1 was selected for subsequent experiments (n = 4). f, Encapsulation efficiency of PLGA nanoparticles at different molecular weight (n = 4). g, Encapsulation efficiency and cumulative release profiles of αGC from PLGA nanoparticles with different lactic acid (LA) to glycolic acid (GA) ratios (n = 4). Data are presented as the mean ± s.e.m. NS, not significant; **P < 0.01, ***P < 0.001, by one-way ANOVA (d-g). In e, the center line represents the median, the box shows the 25% and 75% percentiles, and the whiskers extend to the minimum and maximum values. Source data are provided as a Source Data file.
Extended Data Fig. 3 Gene Set Enrichment Analysis (GSEA) of CAR-iNKT cell samples.
GSEA plots show the enrichment of gene signatures of proliferating, naïve, effector, cytotoxic, memory, and exhausted cells in the indicated cell clusters. Normal p value calculated as two-tailed t-test.
Extended Data Fig. 4 Longitudinal immune profiling of NKT, NK, monocyte, B and T cells following iMRAS treatment in C57BL/6 mice.
Middle-term (15 days) and long-term (45 days) effects of IMRAS loaded with or without αGC on leukocyte populations in blood (a), liver (b) and spleen (c) of C57BL/6 mice (n = 4). Data are presented as the mean ± s.e.m. NS, not significant; **P < 0.01, ***P < 0.001, ****P < 0.0001, by one-way ANOVA. Source data are provided as a Source Data file.
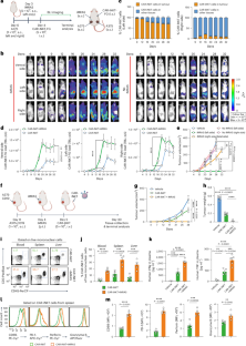
Extended Data Fig. 5 CAR-iNKT cell infiltration into A375-CD19 solid tumors.
a, Immunohistochemical (IHC) staining shows infiltration of human CD3⁺ CAR-iNKT or CAR-T cells into the A375-CD19 solid tumors. The tumor border and core are delineated, and the arrow indicates the direction of CAR-iNKT or CAR-T cell infiltration from the periphery toward the tumor core. The experimental design is illustrated in Fig. 5f. Tumor tissues were harvested on Day 60, at which point the tumor size was sufficient for analysis. b, Quantification of a (n = 5 from five experimental mice). Images were collected from five mice in one experiment, and the in vivo studies were independently repeated three times. Source data are provided as a Source Data file.
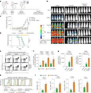
Extended Data Fig. 6 Superior antitumor efficacy of CAR-iNKT cells with iMRAS compared to conventional CAR-T cell in blood cancer and solid tumor xenograft models.
a-c, Comparing the in vivo antitumor capacity between CAR-iNKT + iMRAS and conventional CAR-T cells using an A375 human melanoma xenograft mouse model. a, Experimental design. b, Tumor volume measurements over time (n = 5). c, Tumor weight measurements at Day 30 (n = 5). Note that the data for the Vehicle and CAR-iNKT + iMRAS groups were also presented in the main Fig. 5e-g. d-g, Comparing the in vivo antitumor capacity between CAR-iNKT + iMRAS and conventional CAR-T cells using a Raji human lymphoma xenograft mouse model. d, Experimental design. e, BLI images showing the presence of tumor cells in CAR-T cell-treated experimental mice over time. f, Quantification of e (n = 5). g, Kaplan-Meier survival curves of experimental mice over time (n = 5). Note that the data for the Vehicle and CAR-iNKT + iMRAS groups were also presented in the main Fig. 6b-f. a and d, Created in BioRender. Liu, Z. (2025) https://BioRender.com/jnuo8z1 Data are presented as the mean ± s.e.m. NS, not significant; *P < 0.05, **P < 0.01, ***P < 0.001, ****P < 0.0001, by one-way ANOVA (c), or by two-way ANOVA (b and f). In all figures, n represents the number of individual mice. Source data are provided as a Source Data file.
Supplementary information
Supplementary Information (download PDF )
Supplementary Figs. 1–9.
Source data
Source Data Figs. 1–6, Extended Data Figs. 1, 2, 4–6 (download XLSX )
Source data Excel file containing all source data.
Rights and permissions
Springer Nature or its licensor (e.g. a society or other partner) holds exclusive rights to this article under a publishing agreement with the author(s) or other rightsholder(s); author self-archiving of the accepted manuscript version of this article is solely governed by the terms of such publishing agreement and applicable law.
About this article
Cite this article
Li, YR., Nan, H., Liu, Z. et al. Engineering an in vivo charging station for CAR-redirected invariant natural killer T cells to enhance cancer therapy. Nat. Biomed. Eng (2026). https://doi.org/10.1038/s41551-026-01629-3
Received:
Accepted:
Published:
Version of record:
DOI: https://doi.org/10.1038/s41551-026-01629-3


