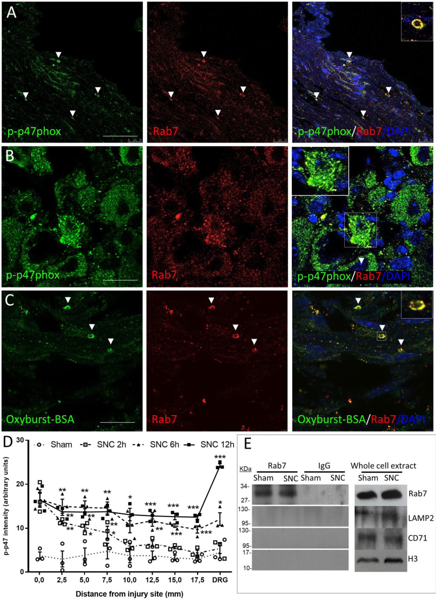
Supplementary Figure 8: Ncf1/p47phox and ROS are present in Rab7+ endosomes after injury in the sciatic nerve and in the DRG.

A. Confocal micrographs of immunofluorescence for p-p47phox, Rab7 and DAPI in the sciatic nerve 12h after SNC show that p-p47phox localizes in Rab7+ endosomes (arrowheads and inset). Scale bar: 60 µm. B. Confocal micrographs of immunofluorescence for p-p47phox, Rab7 and DAPI in the DRG 12h after SNC show that p-p47phox localizes in Rab7+ endosomes in the cell body of DRG neurons. Scale bar: 60µm. C. Confocal micrographs of immunofluorescence Rab7 combined with in vivo oxidative levels detection by Oxyburst-BSA and DAPI in the sciatic nerve 6h after SNC show that ROS production localizes in Rab7+ endosomes (arrowheads and inset). Scale bar: 12µm. D. Line plots show p-p47phox immunosignal after SNC as a function of distance from the injury site. Data is expressed as mean fluorescence intensity ± s.e.m. of p-p47phox. N= 3 animals per condition. (*p<0.05, **p<0.01, ***p<0.001) indicate significant difference with respect to WT after injury (ANOVA followed by Bonferroni test, p<0.0001). Source data is provided in Supplementary Table 5. E. Immunoblotting of endosomal fraction purified by Rab7 or control IgG immunoisolation of sciatic nerve extracts does not show expression of non-endosomal membrane organelles such as lysosomes (LAMP2), plasma membrane (CD71) or nucleus (H3). Experiment performed three times with similar results.