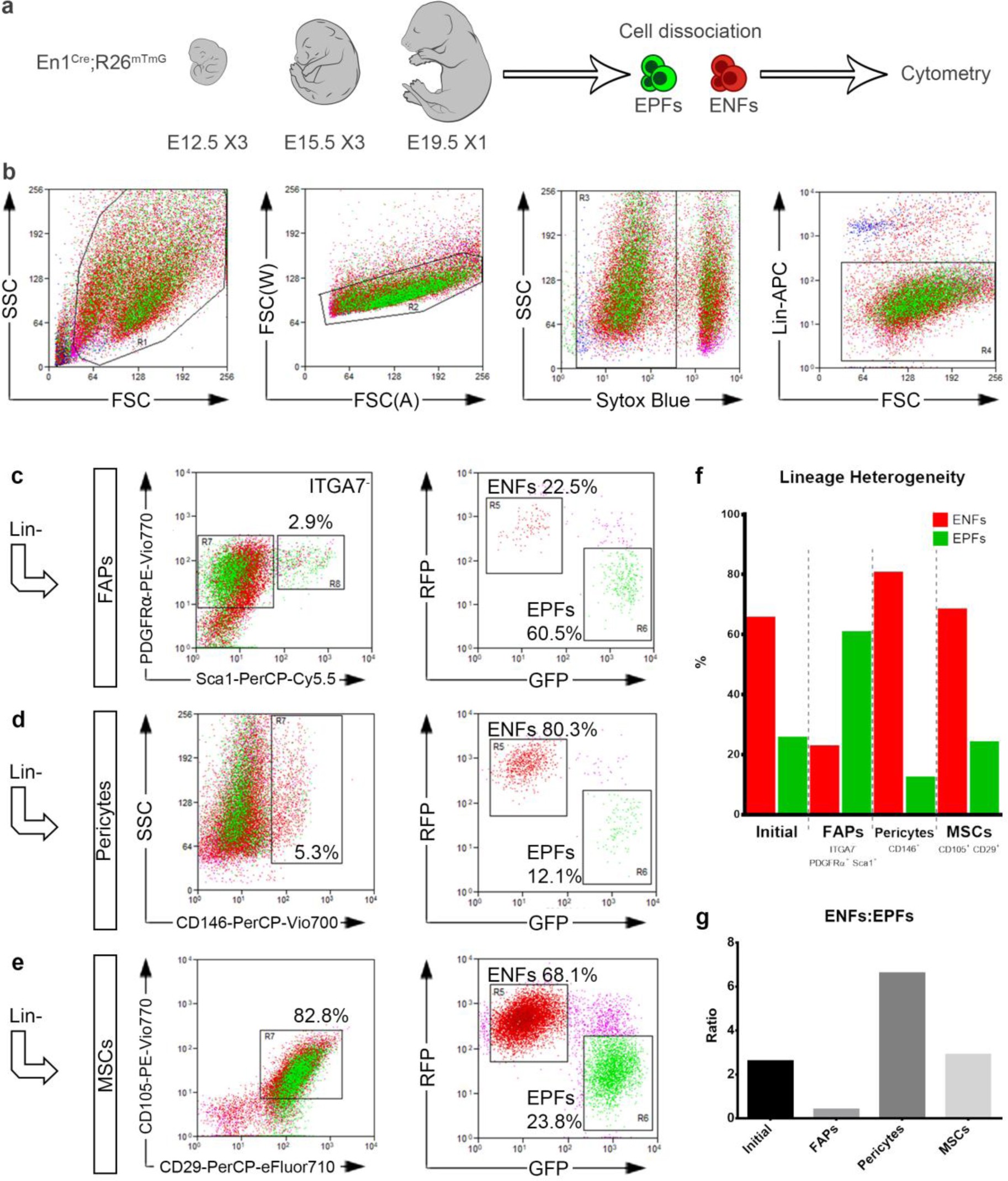
Supplementary Figure 1: Flow cytometric analysis of mesenchymal markers on ENFs and EPFs.

a, single cell suspension was prepared from the pooled back-skin from three E12.5, three E15.5 and one E19.5 En1Cre;R26mTmG embryos, and subjected to flow cytometric analysis. b, Sytox blue was used to exclude dead cells, and APC-conjugated lineage markers (CD45, CD31, Ter119, EpCAM, Tie-2, Lyve-1) were used to exclude non-mesenchymal cells. c–e, representative analysis plots of fibro-adipogenic progenitors (FAPs) (Lin-ITGA7-Sca1+PDGFRa+) (c), pericytes (Lin-CD146+) (d), and mesenchymal stem cells (Lin-CD29+CD105+) (e), and their distributions in ENFs and EPFs. f-g, the percentages of ENFs and EPFs (f) and the ratio of ENFs:EPFs (g) within Lin- cells (initial), FAPs, pericytes and MSCs.