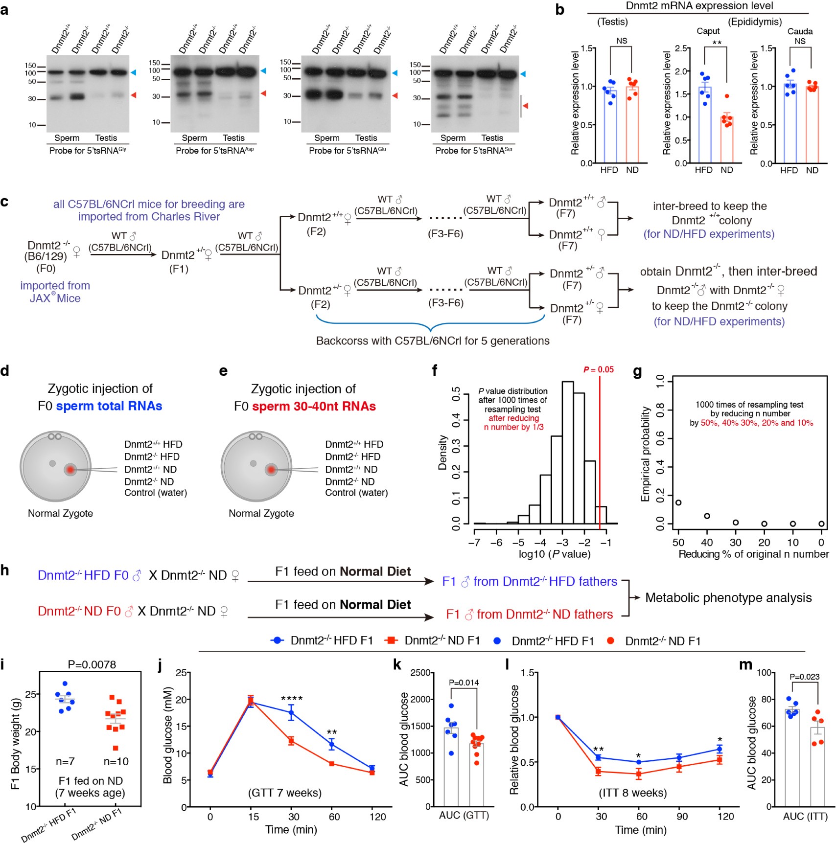
Supplementary Figure 1: Expression of tsRNAs and Dnmt2, breeding strategies and the metabolic parameters of F1 males generated by Dnmt2–/– mice breeding.

(a) Northern blot for tRNAs and tsRNAs in sperm and testis from Dnmt2+/+ and Dnmt2–/– mice. Blue arrows indicate tRNAs, Red arrows indicate tsRNAs. Blots are shown as representatives of two independent experiments with similar results. (b) The relative expression level of Dnmt2 mRNA in mouse testis, caput epididymis and cauda epididymis under HFD or ND condition. Each dot represents one biologically independent experiment, n = 6 biologically independent experiment. **P < 0.01, NS: not significant. (c) Breeding strategy to generate Dnmt2+/+ and Dnmt2+/+ F0 mice for experiments in Fig. 1. (d,e) Illustration of zygotic injection of sperm (d) total RNAs, (e) 30–40 nt RNAs and injection of water as control to generate F1 male offspring for phenotypic examination in Fig. 2. (f,g) Representative resampling test between Dnmt2+/+ HFD vs Dnmt2–/– HFD in Fig. 2f, which were performed by reducing the n number of both groups by 1/3 (f), or by 10–50% (g), demonstrating the robustness of statistical significant difference between these two groups. (h) Mating strategy to generate F1 male for phenotypic analyses in (i–m). (i) Body weights of F1 male fed on ND. Each dot represents one mouse, data pooled from 2 experiments. (j) Blood glucose of F1 male during the GTT. n = 7 mice for F1 male generated from Dnmt2–/– HFD group, and n = 10 mice for F1 male generated from Dnmt2–/– ND group; data pooled from 2 GTT experiments. **P < 0.01, ****P < 0.0001. (k) Area under the curve (AUC) statistics for GTT in (j). (l) Relative blood glucose of F1 male during the ITT. n = 6 mice for F1 male generated from Dnmt2–/– HFD group, and n = 5 mice for F1 male generated from Dnmt2–/– ND group; data pooled from 2 ITT experiments. *P < 0.05, **P < 0.01 (m) AUC statistics for ITT in (l). All data are plotted as mean ± SEM. Statistical analysis for (b,I,k,m) are performed by two-tailed unpaired Student's t-test, and (j,l) are performed by two-tailed, two-way Anova, uncorrected Fisher's LSD. All statistic source data and P values are provided in Supplementary Table 1.