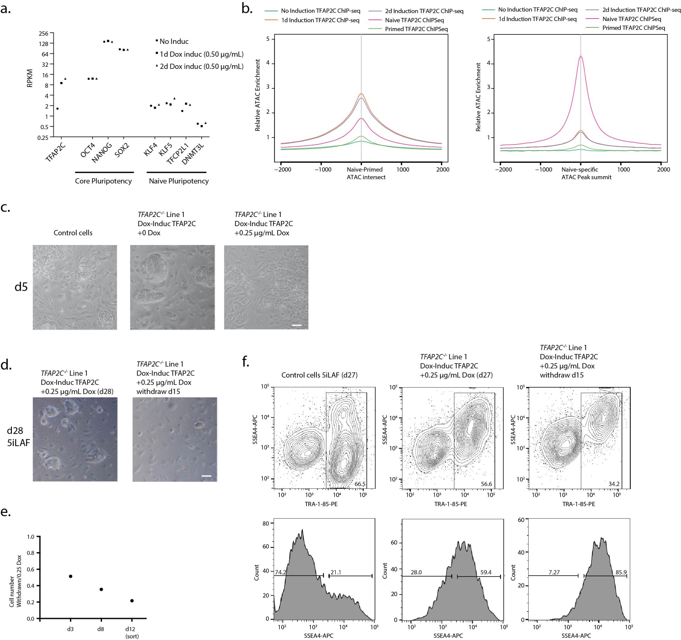
Supplementary Fig. 5: Ectopic expression and withdrawal of TFAP2C.
From: TFAP2C regulates transcription in human naive pluripotency by opening enhancers

a, RPKM for core and naive pluripotency factors upon TFAP2C induction in primed cells. Note that overexpression of TFAP2C does not result in upregulation of naive pluripotency markers. n = 1 replicate for all samples. b, Metaplot of TFAP2C ChIP-seq data upon TFAP2C induction in primed state. When TFAP2C is overexpressed in primed conditions, it primarily hones to regions of conserved openness in primed and naive cells (left pane) rather than naive-specific ATAC-seq peaks (right panel). c, Ectopic expression of TFAP2C rescues morphological abnormality found in TFAP2C−/− upon reversion in 5iLAF. Scale bar indicates 100 μm. d, Thirteen days after withdrawal of TFAP2C, very few colonies are visible in the sample in which doxycycline was withdrawn compared with the sample in which it remained. Scale bar indicates 100 μm. Results are representative of two independent experiments. e. Quantification of reduced cell number upon withdrawal compared with sample in which doxycycline treatment continued. f, Shift toward primed SSEA4+ phenotype in sample in which doxycycline had been withdrawn. Source data for a is in Supplementary Table 8.