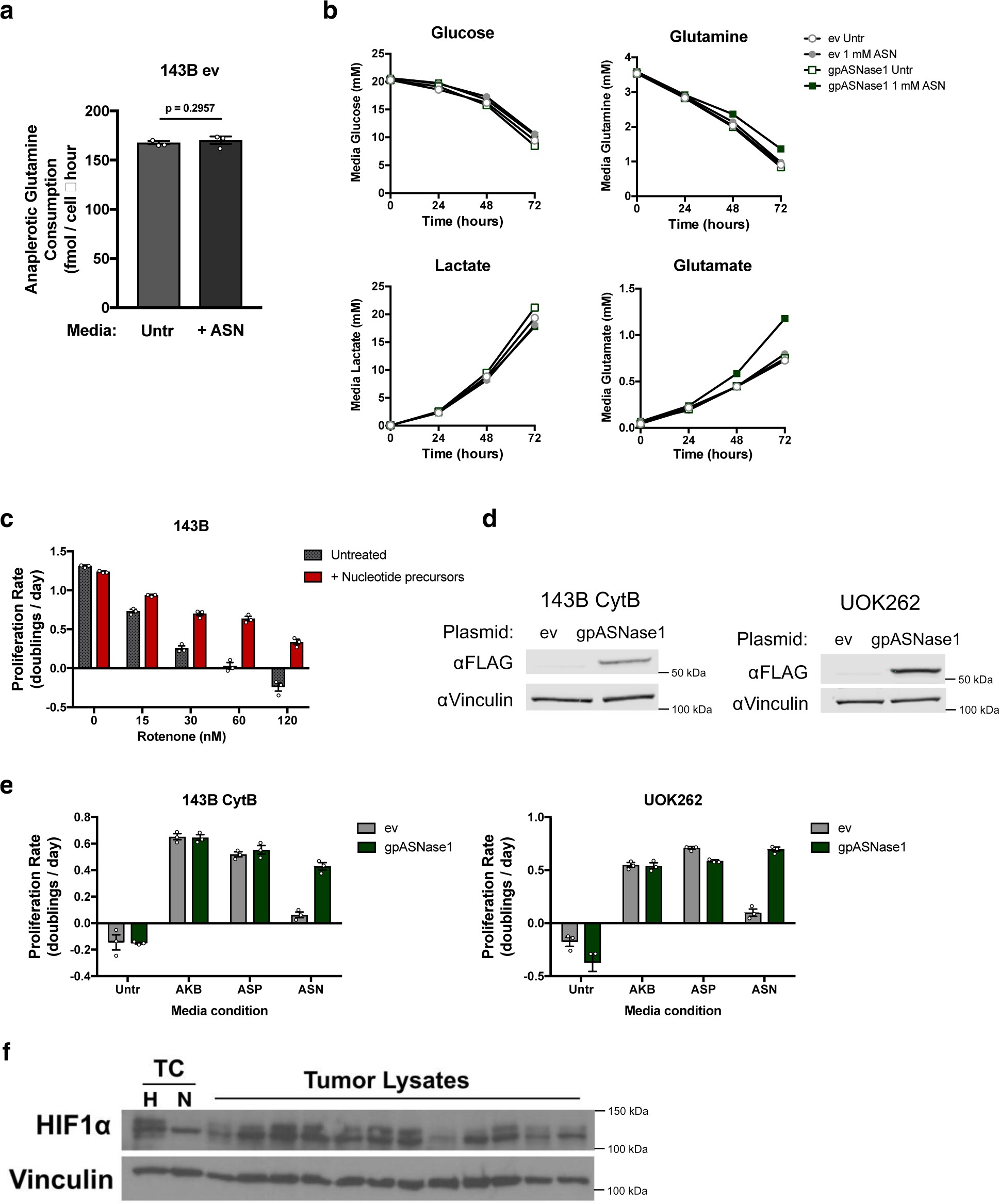
Supplementary Figure 3: Effects of gpASNase1 expression on central carbon metabolism and proliferation of respiration impaired cells and evidence for hypoxia in tumours.
From: Aspartate is an endogenous metabolic limitation for tumour growth

(a) Anaplerotic glutamine consumption (glutamine consumption rate – glutamate production rate) from the media of 143B ev cells in the presence or absence of asparagine (1 mM). (b) Metabolite concentrations in the media over time in 143B ev and gpASNase1 cells with and without asparagine. (c) Proliferation rate of 143B cells treated with the indicated concentrations of rotenone, with or without supplementation with nucleotide precursors (100 μM hypoxanthine, 100 μM adenine, and 400 μM uridine) that will alleviate the aspartate requirement for nucleotide synthesis. (d) Western blot for FLAG and vinculin from cell lysates of 143B Cytochrome B mutant (143B CytB) and fumarate hydratase mutant (UOK262) cells expressing empty vector (ev) and FLAG-tagged gpASNase1. This experiment was repeated with similar results one time each. (e) Proliferation rate of 143B CytB and UOK262 cells expressing ev and gpASNase1 in untreated media or media containing the electron acceptor α-ketobutarate (AKB) (1 mM), aspartate (20 mM), or asparagine (1 mM). (f) Western blot analysis of HIF1α expression (and vinculin as a loading control) from 143B cells cultured in standard tissue culture (TC) conditions in hypoxia (H) (0.8% O2) or normoxia (N) (ambient air, ~21% O2) for 4 hours, and in protein lysates from 143B derived xenograft tumours. p value was calculated by unpaired one-tailed t test (a). Values denote mean ± SEM. Sample size (n) = 3 independent biological replicates from a single representative experiment a-c, e. Source data for b are available in Supplementary Table 1.