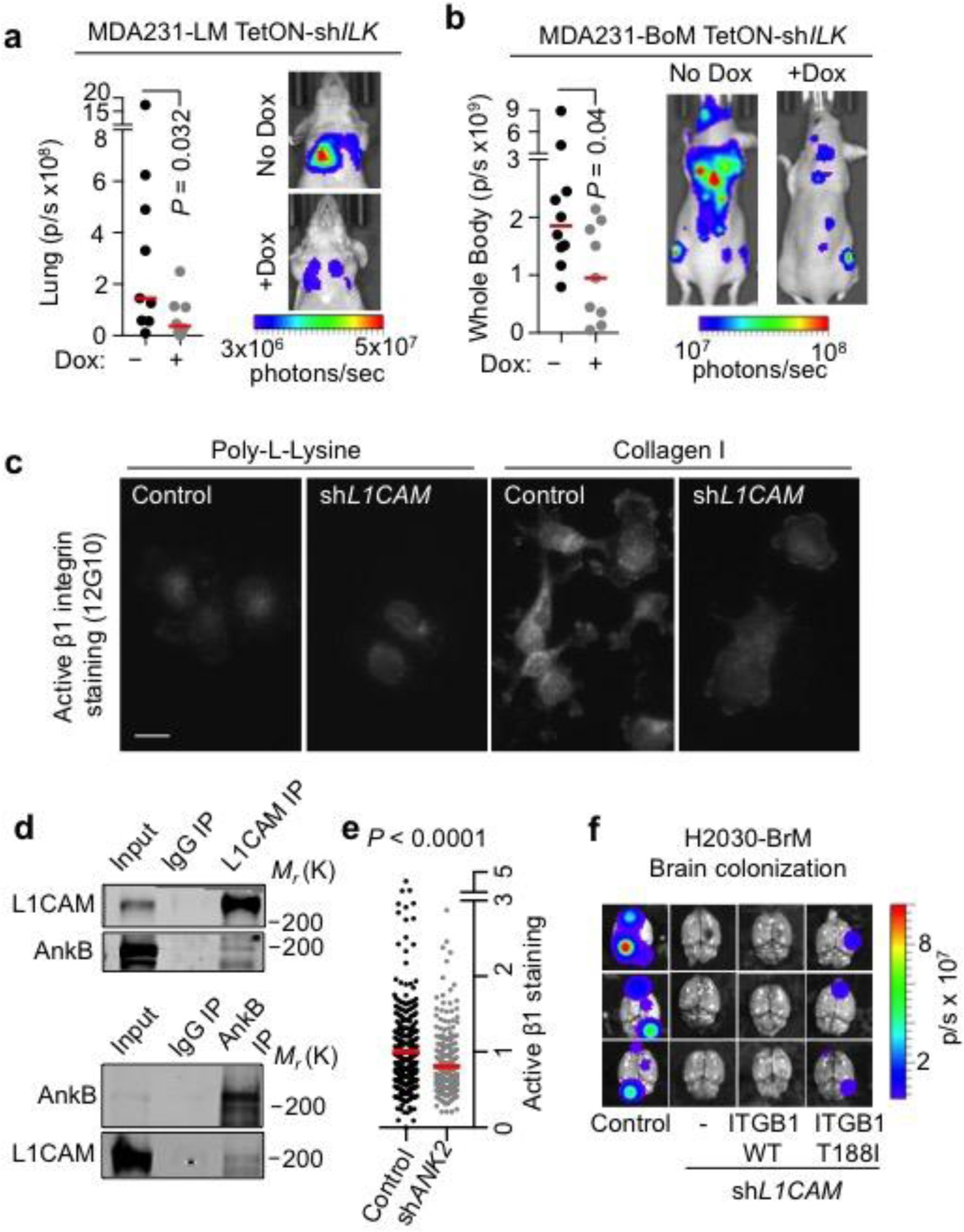
Supplementary Figure 7: L1CAM regulates integrin-ILK signaling.

(a-b) Median Lung and whole body BLI intensities of mice injected with indicated cells and treated as indicated. TetOn-shILK: Doxycycline inducible ILK shRNA construct. (n = 9, 8, 10 and 9 mice per MDA231-LM control, Dox +, MDA231-BoM control and Dox + groups) (c) Representative images of active β1 integrin immunofluorescence (12G10 staining) in Fig. 8d in the indicated H2030-BrM cells plated on indicated substrates.. 12G10 antibody recognizes the β1 integrins specifically in their active confirmation (scale bar, 10 μm). Data represent 2 independent experiments. (d) Immunoblots of Ankyrin B (AnkB) and L1CAM co-immunoprecipitation (IP) in H2030-BrM cells. Input: whole cell lysate Data represent from 2 independent experiments (e) Median integrated active β1 integrin immunofluorescence intensity in indicated cells measured as in Fig. 8d (n = 320 and 268 cells for Control and shANK2 groups pooled from 2 independent experiments). (f) Representative ex vivo BLI images of mouse brains in Fig. 8k (j) (f) (s). In a-b, and e red lines, median and P values are calculated using Mann-Whitney test. Data in a-b are from one experiment with each biological replicate shown See Supplementary Figure 8 for unprocessed blots. See Supplementary Table 1 for statistics source data.